身临其境的感觉总是令人神往,而虚拟与现实的交互,对于喜爱沉浸体验的人们来说,更是一种极致的 “诱惑”。比如在《星际迷航》等科幻大片中,我们经常可以看见全息投影等技术,被作为一种科幻元素呈现在观众面前,从而引发无限遐想。

图 | 《星际迷航》中的三维全息投影(来源:电影截图)
现在,来自格拉斯哥大学的研究团队开发了一种名为 Aerohaptics 的基于空气的触觉反馈设备,可将全息投影与精确控制的空气喷射相结合,无需特殊头饰即可体验真实触感。
当用户在伪全息显示器内操纵虚拟对象时,该设备会提供空中触觉反馈,并准确地指向用户手上的特定位置。此外,该设备还可以控制其强度以适应各种交互场景。这种能力对于未来的虚拟现实系统来说,无疑具备一种极为迫切的吸引力。

图 | 相关论文(来源:Advanced Intelligent Systems)
相关研究成果以论文的形式发表在 Advanced Intelligent Systems 上,该论文以《用于交互式体积显示器的具有气动触觉反馈的伪全息图》(Pseudo-Hologram with Aerohaptic Feedback for Interactive Volumetric Displays)为标题,由格拉斯哥大学电子与纳米工程教授拉文德·达希亚(Ravinder Dahiya)担任通讯作者。
19 世纪幻觉技术的现代变体
该系统由格拉斯哥大学的可弯曲电子和传感技术(BEST)研究小组开发,达希亚教授是 BEST 研究小组的负责人。此外,他还担任着印度班加罗尔印度科学研究所(IISc)的客座讲席教授。

图 | 拉文德·达希亚(来源:格拉斯哥大学)
据了解,该系统基于伪全息显示器,通过使用玻璃或镜子等工具,使二维图像看起来似乎在太空中盘旋。
达希亚表示,“该技术是与虚拟对象交互的新方法,也是一种高级形式的电话会议,甚至是使外科医生能够远程执行手术的基础。”
事实上,这是一种被称为 “Pepper's Ghost” 古老幻觉技术的现代变体。该技术最早起源于 19 世纪,又称作佩珀尔幻象,通常借由玻璃和特定光源,在舞台上呈现出一种奇特的幻觉效果,往往被用于魔术表演。
值得一提的是,该技术还可以应用于大型博物馆中,能够有效地还原历史情景,且费用相对低廉。
而在 BEST 研究小组的实验中,该系统表现出了令人惊喜的变化。它可以和一个传感器形成完美 “搭档”,来跟踪体验者的手部运动,并通过一个可移动的空气喷嘴将气流引导到他们的手掌或指尖,从而使人感受到逼真的触感。

动图 | “空气触觉” 技术下的虚拟篮球(来源:格拉斯哥大学)
在论文中,该团队提供了一个示例,将计算机生成的篮球 3D 图像显示在空中,并借实验证明了他们是如何通过改变气流的方向和力量来创造一种真实的篮球弹跳感。
比 VR、AR 更轻便的虚拟交互
将传统 2D 图形在虚空中显示为具有真实物理尺寸的 3D 虚拟对象,是下一代虚拟现实(VR)和增强现实(AR)系统的有趣方法。不仅极大地增强了用户的沉浸式体验,也在机器人技术、自动驾驶汽车和康复等多个领域引起了极大的兴趣。
然而,在一个完整的系统中结合这些交互体验往往会带来技术复杂性、成本、实施和安全方面的重大挑战。
科学们在此方面也进行了很多尝试,包括伪全息图、扫描体积、静态体积和自由空间显示等。
此外,也有一些商业上的努力,比如早期的 Perspecta 显示器(一个 10 厘米直径的扫描体积显示器)和 LightSpace DepthCube(一个堆叠式液晶显示器);当前的商业示例则包括 Voxon 的扫描体积显示器和窥镜的光场技术。

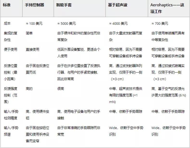
图 | 虚拟环境中触觉反馈方法比较(来源:Advanced Intelligent Systems)
但遗憾的是,当前大多数的立体显示器仅提供视觉体验,而无法通过触摸感受虚拟物体。尽管一些可穿戴设备宣称“可触摸”,但它们仅限于控制正在显示的虚拟对象,并不能感受真实对象施加的压力或温度。
“近年来,触觉反馈和显示技术取得了长足的进步,使我们更接近于能够令人信服地与虚拟对象进行交互。然而,当前的触觉技术通常仍然涉及可穿戴或手持外围设备,这会增加成本和复杂性,并可能阻碍该技术的广泛采用。” 达希亚教授表示。

图 | 触觉全息技术示意图(来源:格拉斯哥大学)
而 BEST 的新系统恰好以相对较低的成本创造了令人信服的物理交互感觉,最重要的是,该系统并不需要穿戴或手持外围设备。另外,研究小组已经在考虑为新系统添加额外的功能。例如,在气流中添加温度控制,借以加深与热或冷物体交互的感觉。
“我们相信,气动触觉技术可以成为未来许多新应用的基础,比如为电话会议创建令人信服的真人交互式 3D 渲染,或者在虚拟空间中帮助外科医生训练如何执行棘手的手术。” 达希亚说道。
该研究得到了英国工程和物理科学研究委员会(EPSRC)的资助,达希亚表示,“随着该系统的持续开发,我们期待着探索更多的可能性。”