导语:
皮之不存,毛将焉附?——《左传》
当下,疫情防控阻击战进入关键时期,而对于服务型连锁企业而言,此时信心是一颗“定心丸”,也是一针“强心剂”。
截至2月6日18时,全国新型冠状病毒感染数据统计现有确诊案例28128例,累计死亡病例564例,累计治愈病例1305例,共有疑似病例24702例。

疫情面前,原本在春节期间处于旺季的餐饮行业瞬间成为重灾区,从最赚钱变成了最亏钱,可以说餐饮人的这个年,难,很难!停业,休市一再延长,停堂食做外卖,奔走呐喊……相比于其他行业线下办公不成,还能转为线上办公,但是餐饮行业因其服务与实体相结合的经营特性损失尤甚。
企业及员工都需要及时调整自身战略及决策来积极应对当前困境——“一切为了活下来”。逸马君将为大家带来服务型实体店各细分行业的解析,今天为大家分享喜家德水饺、木屋烧烤等餐饮行业标杆在疫情下的应对策略。
服务型连锁实体店经营者应该如何应对疫情冲击
这里我们以喜家德的抗疫“不凡之举”为例来具体说说,其创始人高德福提倡:
1.承担社会责任——分批开店
服务型实体店经营者应该明白:以控制疫情为先,只有疫情过去了,国家好了,大家都可以工作了,市场才会有繁荣的消费力,企业才能活下去!所以疫情越早过去,实体店就能越快活起来!
在这里,企业要知道“责任与客流如何匹配”是核心,让开店损失最小即好,正确面对盈亏:能不开的店就不开,配合国家隔离,当人流达不到时不开店就是一种利益最大化。
当然还有很多企业考虑最多的是分批开店,具体实施按以下三个原则:
第一原则:稀释人流,对疫情有帮助
交通枢纽写字楼店型,只要人流量大起来,餐饮都要开业,都开店,多分流,共同努力,把顾客用餐密度拉低,让客人更放心更安全,是餐饮企业要承担的社会责任,同时有客流,家家能满足保本点上下浮动,就会损失最小,也就是利益最大化。
第二原则:有防疫管控消毒能力的商场,共存共赢,有超市客流可开店!
目的在于方便居民一站式采购,以外卖或打包鲜回家自煮为经营方式!核心点,在人流动线上要看到你!
第三原则:居民社区型,与社区联合,防控为先,无客流不开店!
留人值班!有需求时再开!此时可接预定单,到开业店面生产,集中消毒及专车准时配送,安全可控!

2.承担顾客责任——食品安全
在喜家德看来:提供放心美味,食品安全,顾客吃完健康才会放心复购,能常来就是利益最大化!疫情期间,保护顾客/伙伴安全,没有被感染的机会!服务型实体店就可以长期经营,实现利益最大化!
这方面需要抓住五大核心:
核心点一:在于无触点运营无感染的机会。
核心点二:在于拉开桌间距到安全距离,顾客进门前测温和消毒双手。
核心点三:环境消毒标准到可以闻到氯的味道(让消费者看消毒记录,真不如闻到氯消毒的独特味道来的有感)
核心点四:煮熟更健康!加大热菜,加热品!减少生食!
核心点五:疫情期间食材溯源、采购地公开。
3.承担保护好员工的责任——员工健康
员工健康,每个门店安全,企业才能活,利益最大化。
此处同样有三个需要注意的核心点:
核心点一:伙食必须好!消毒防疫管理好、提高免疫力。
核心点二:口罩带好,步行上下班,需做车,请专车。
核心点三:尚未返回岗位,在老家休假,先别回,别高峰出行,错峰人少,更好防护安全。
4.承担留住优秀人才的责任——发展不间断
连锁企业如果优先选择不开店或者分批开店,还必须关注很重要的一点:优秀的人才就会容易流失,对于企业未来的发展不利。我们如何在不同阶段,将不同商圈的门店有计划有节奏地分批恢复,从大来讲,也能缓解高人流商圈的安全压力,往小里讲也能舒缓企业人才流失的压力。
好人想留住,就要在岗留,岗上应战练兵才真正解决好人才发展不间断的问题,有人才才有未来!
服务型实体店员工*愿请**减薪可最大程度帮助企业自救
对于服务型连锁实体店经营者而言,还有更为烦恼的事情,停业、休市、关店……餐厅营收为0,房租、人工、食材等固定支出却一点没少,大多会面临员工工资付不出的情况。
然而,就在此时,成千上万的餐企员工却行动了起来,纷纷*愿请**减薪,不畏损失,选择大义,与企业共同承担自救,堪称“中国好员工”。
1.1000+员工集体*愿请**减薪,与企业共渡难关
2月2日,木屋烧烤创始人隋政军收到了来自员工林加荣发过来的自愿申请减薪的*愿请**书。

*愿请**书的大意是:在木屋九年,木屋培养了她,让她得以成长并拥有了房子等一切。现在公司面临难关,她和团队愿意只领取最低基本工资,与公司一起承担责任,承担风险。
随后,木屋烧烤杭州、北京、深圳、广州、重庆、长沙、成都、上海、天津、武汉各地的管理组伙伴们和一线员工,也相继发来了*愿请**申请,以减薪的实际行动来表达,与木屋共进退的决心。截止目前,木屋烧烤已经有1000多名一线和后勤员工相继自愿申请减薪,共同守护木屋烧烤。此外,有的区域合伙人要求一年不拿工资,甚至还有的员工请求给公司集资渡过难关。

一封封的*愿请**书,寥寥的百余字,却字字入心。
而这样的一幕也纷纷在各个餐饮企业的工作群里上演着:
在2月1日,西贝董事长贾国龙向媒体表示靠*款贷**发工资也撑不过三个月后。在西贝的员工群里,大家都积极响应,纷纷表示在复工之前,不需要企业支付工资,甚至复工后管理人员降薪50%与企业一起共进退。


2月3日,阿香米线集团的高层纷纷表态:面对疫情对企业的影响,未来将无条件支持公司的一切决定,希望通过减薪,甚至是免薪,和企业一起共渡难关。

在大龙燚的高管群,也收到了来自区域管理者、店长以及基层人员的几十封关于减薪的申请书:申请领取2月工资0元;支持公司暂停发放工资和奖金,直到等待春暖花开之日。

在莆田餐厅的管理群,老板方志忠也收到了三位店总的表态:如果公司需要,我们愿意任何薪酬都不要。

与此同时,巴奴、凯瑞集团、陶陶居、乐凯撒、客语、左庭右院、四有青年等数十个企业创始人和高层领导,也都收到了来自管理组以及一线员工自愿减薪申请。
总说锦上添花易,雪中送炭难。但是,就是在这样困难的时刻,这些拿着微薄工资的员工,却纷纷站了出来,希望能为企业尽一份心尽一份力。特别是这些员工每个人背后都是一个小家庭,抚养老人、供孩子读书、还房贷,肩上的重担并不亚于企业目前所面临的压力。危难时刻方见真情,这些餐饮员工这种与企业共患难,同进退的心,让人无比温暖。
2.餐饮老板心声:再难,我们也不裁员!
一封封*愿请**书,感动了各位餐饮经营者,这也让他们更坚定了心里的想法:再难,也不能难了员工!再难,也坚决不裁员!
隋政军说,“我们不会裁员,甚至会招聘更多优秀的人才。”
在经营收入锐减的情况下,木屋烧烤不但没有裁员的打算,还按照每一年春节的惯例,只要各门店营业额突破近期记录,都给门店员工发放奖金。

事实上,在疫情肆虐的这段期间,与去年同期相比,木屋烧烤全国各大门店都出现了断崖式的业绩下滑。

但隋政军有足够的信心,“像现在伙伴们这样给力,一定没有迈不过去的坎。”
四有青年米粉,是一家成立于2016年的新锐餐饮品牌。其创始人赵刚表示,对于一个创业型公司而言,人才很重要。
所以,早在团队员工自动申请减薪之前,四有青年就成立了抗疫小组,并给团队员工写了一封信,除了针对门店的好员工的各项抗击疫情的举措外,还明确表示,会保证战斗在门店一线的员工工资待遇不变。

赵刚分享到,四有青年在短期内不会裁员,即便以后会对无法持续经营的门店进行闭店处理,如果员工愿意,可以进行合理的调岗。此外,他还强调,“困难是暂时的,压力也是暂时的,只要团队不散,精神不败,就可以在疫情之后涅槃重生。”
凯瑞集团董事长赵孝国此前也收到中高管理层减薪的提议,但是他没同意大家的降薪请求。他认为,现阶段企业和老板先顶着,先不能给政府添麻烦和员工找不安。
抱着同样看法的还有巴奴的杜中兵,他说疫情影响之下,很多伙伴也要养家,他再看看。

除了木屋烧烤、四有青年、巴奴、凯瑞集团,海底捞、西贝、眉州东坡等餐企老板也有同样想法。
比如眉州东坡,在疫情肆虐的这段时间,坚决不把一个员工推向社会,既不给社会添乱,也保护了安全。
西贝,员工有2万多名,对于那些已经回家的员工,时刻关心他们的心理状况,对于那些留着宿舍的员工,则管吃管喝管安全。
海底捞的张勇,更是亲自拍了一个视频,为海底捞122405位员工和员工家人,做了个鸡蛋面,并表示“你们有什么困难要提出来,我们一定尽力去解决”。

据了解, 目前,像星巴克、喜茶等品牌,在武汉停业门店,停业期间排班的所有门店伙伴薪资也将照常发放。
事实上,一个优秀的企业,在看待员工和企业之间的关系时,绝不是把他们当成简单的雇佣关系,企业和员工就像是唇和齿,是一荣俱荣、一损俱损的命运共同体。
疫情虽然残酷,但它更像一块考验企业与员工的试金石。只要企业和员工团结一心,众志成城、同舟共济,一定会渡过难关。
3.企业倒了,才是对员工最大的不负责!
2003年“非典”,北京等重要城市,部分全国性连锁餐饮品牌闭店率超过50%,营业收入下降幅度在30%~80%之间。如今,历史仿佛正在重演,而且愈演愈烈。
经历过17年前那场疫情的眉州东坡创始人王刚,在面对此次肺炎疫情时更是直言:“这可能是餐饮行业的一次灾难,对于餐饮行业造成的影响会数倍于当年。”而此次疫情给眉州东坡带来的损失已经超过了7000万。

经过这次疫情,餐饮人深刻的知道,现金流就是企业的生命线,而抗疫则是持久战,现金流不行的餐企终将倒下。所以,在重压之下,已经有部分餐饮企业被迫节衣缩食,尽可能地自救:比如紧急处理库存回笼资金、放弃沉没成本停止项目投入,或者通过加强外卖去弥补堂食损失等。除此之外,还有一种无奈之举:减薪。
乐凯撒决定公司经营团队从1月开始工资减半发放,直到疫情结束,将现金流留给未来更多不确定性。但是,优待门店一线奋斗的员工,给他们发放“特别津贴”。
随着疫情的持续,可以预见的是,未来会有大量餐企业,尤其是中小餐企,因为扛不住压力,被迫通过减薪的方式来节流。

“当企业没有了业务,人手必然就会减少,这是自然规律,一旦企业停止了经营,他们自然而然会解散员工。”食尚国味、陶陶居董事长尹江波表示。
昨日,阿香米线创始人何勇在接受采访时也说到,“当企业真的到了危机的时候,会因势而变,如果迫不得已,会采取适当的减薪来对冲危机,都将会成为必然。”
据了解,阿香米线在全国的直营门店有将近700家,覆盖26个省146座城市,是当之无愧的米线单品类冠军。然而,在疫情的冲击之下,何勇也不得不承认,西贝贾国龙说的那句“即便是*款贷**也只够支付员工3个月的工资”,丝毫不夸张。“以目前阿香米线的现金流情况,最多也只能支撑4-5个月。”
于员工而言,公司倒了,就面临失业风险;于企业而言,公司倒了,也是对员工最大的不负责。
以上企业员工自愿减薪的背后折射出的是:目前的疫情是一个全社会的灾难性事件,企业积极自救同时,希望国家,社会,个人都能够共同抵御,遇到任何困难,跌倒爬起来,也只有企业活下去了,才能和员工更好地谈论未来。

疫情无情,人间有情,逸马呼吁各位服务型连锁实体店经营者能够团结一致,一起共渡难关!
只要有了大家共同努力的应对措施,服务型连锁实体店就都一定能够渡过此次难关,逸马也始终坚信:阳光总在风雨后。
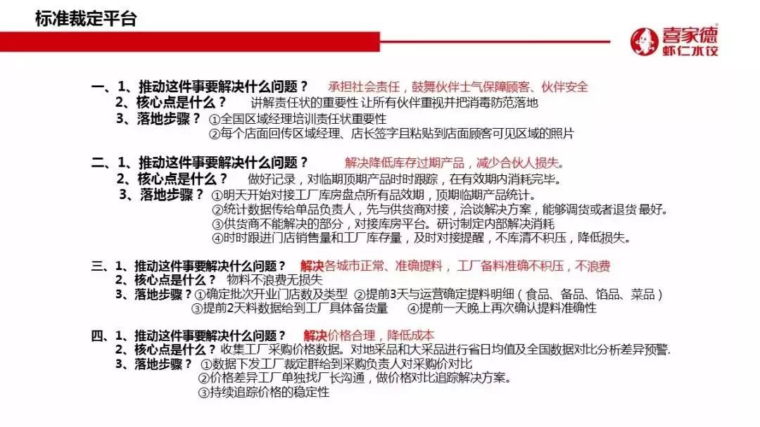
附:喜家德各条战线的“抗疫”举措,供大家学习借鉴



















素材来源于红餐网
企业加油,武汉加油,中国加油!