关于印发抚州市促进商贸消费提质扩容
三年行动方案(2022-2024年)
的通知
各县(区)人民政府、抚州高新区管委会、东临新区管委会,市政府各部门:
《抚州市促进商贸消费提质扩容三年行动方案(2022-2024年)》已经市政府同意,现印发给你们,请认真贯彻执行。
2022年6月27日
(此件主动公开)
抚州市促进商贸消费提质扩容三年行动方案
(2022-2024年)
为深入贯彻落实*党**中央、国务院关于扩大内需和促进消费的决策部署和省市*党**代会精神,进一步释放居民消费潜力,推动商贸消费提质扩容,助推全市经济高质量发展,根据《江西省促进商贸消费提质扩容三年行动方案(2022-2024)》要求,结合抚州实际,制定本方案。
一、总体要求
(一)指导思想
坚持以习*平近**新时代中国特色社会主义思想为指导,全面贯彻*党**的十九大、十九届历次全会精神和习*平近**总书记视察江西重要讲话精神,立足新发展阶段,完整、准确、全面贯彻新发展理念,服务和融入新发展格局,牢牢把握扩大内需这个战略基点,以打造特色消费目的地为统领,借助国家大力发展绿色消费的契机,依托抚州优质农产品、新能源工业消费品以及深厚历史文化底蕴等优势,丰富优化商品和服务供给,完善提升城乡商贸流通体系,更好地适应居民消费升级提质需求,进一步增强消费对经济增长的基础性作用;为全面建设富裕协调美丽和谐幸福的现代化新抚州作出更大贡献。
(二)主要目标
力争通过3年努力,商贸消费提质扩容取得显著成效,商贸流通体系更加完善,消费市场能级不断跃升,商品和服务品质明显提升,数字商贸和新业态、新模式蓬勃发展,文化和旅游消费达到国家示范城市建设标准。到2024年,全市社会消费品零售总额突破1000亿元,年均增长17%以上;网络零售额达到140亿元,年均增长20%左右;餐饮业规模超110亿元,年均增长12%以上;限额以上商贸流通企业超过1200家,实现翻番。
二、重点任务
实施“十大行动”,大力培育引进更具竞争力的市场主体,全力增加更优质的消费供给,着力建设更高质量的流通体系,努力营造更浓厚的消费氛围,加快推动全市商贸消费提质扩容。
(一)实施特色消费目的地打造行动。按照“1+2+N”的多层级消费发展格局,形成以中心城区为核心、临川与东乡为支点,向外辐射多个支脉的消费发展格局。培育中心城区一个核心消费圈,即围绕打造“双百”城市,推动“四区一体化”,全面提升中心城区集聚力和辐射带动力。紧抓两个重要增长极,依托临川、东乡的区位、人口、产业、业态、物流等优势,培育成为拉动消费增长的重要引擎。打造N个特色消费目的地,依托东临新区大健康绿色食品产业园,充分挖掘各地优质农林产品,打造休闲食品特色消费圈;支持各县(区)立足自身优势,挖掘才子文化、禅宗文化、古村落文化、中医药文化、红色文化等,探索商贸+文化、旅游、农业、医养融合发展模式,形成各具特色的消费目的地。加快国家文化和旅游消费试点城市创建,推动特色农产品、工业品向旅游商品转化,创新旅游商品制造,推进旅游商品本土化、专业化、产业化发展,打造旅游名品、名店、名街;打造集文化旅游、生态旅游、红色旅游与特色消费目的地为一体的精品旅游线路。〔责任单位:市商务局、市发改委、市自然资源局、市住建局、市文广新旅局、市农业农村局、市卫健委,各县(区)人民政府、抚州高新区管委会、东临新区管委会〕
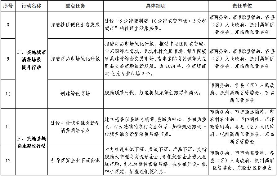
(二)实施城市消费场景提升行动。推进商业街区改造,支持文昌里历史文化街区、黎川古城老街、硕果时代商业街、万象美食街、临川老街、南丰国安风情美食街、金溪状元街、崇仁戈炉街、南城王府大街改造提升示范建设,鼓励各县(区)打造一批满足消费需求、带动区域发展、展示城市形象的高品质商业街区。推进夜间街区品质提升,丰富“夜购”“夜宴”“夜娱”“夜游”“夜演”“夜健”等消费供给,到2024年,打造2条省级高品质夜间经济街区和10条市级夜间经济示范街区,2个以上国家级夜间文旅消费集聚区,4个以上省级夜间文旅消费集聚区。推进社区便民业态发展,建设“5分钟便利店+10分钟农贸市场+15分钟超市”的社区生活服务圈。推进商品市场优化升级,推动中湖国际农贸城、华东国际农博城、南城木材交易市场、黎川陶瓷家具建材综合交易市场、南丰国际商贸城等大型商品交易市场创新发展。到2024年,全市培育20亿元专业市场2个,力争创建绿色商场2个。〔责任单位:市商务局、市住建局、市文广新旅局、市文旅投集团、市市场监管局,各县(区)人民政府、抚州高新区管委会、东临新区管委会〕
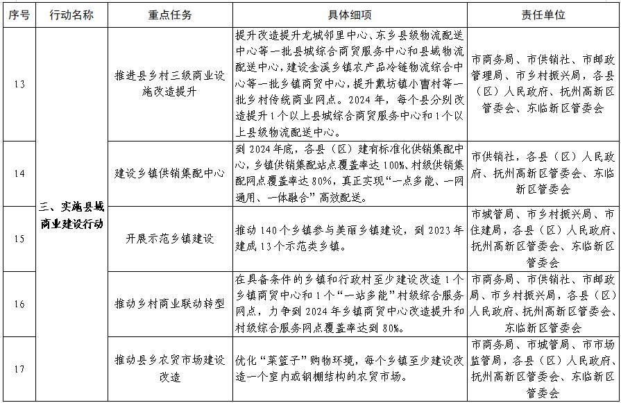
(三)实施县域商业建设行动。建立健全以县域为统筹,县城为中心、乡镇为重点、村为基础的农村商业体系,加快规划建设一批城乡融合新型消费网络节点。大力推进主体下沉、渠道下沉、产品下沉,支持鼓励大中型商贸流通企业、连锁经营企业进入县域市场,向农村延伸营销网络,在乡镇开设一批中小商超、新型连锁便利店。大力推进县乡村三级商业设施改造,改造提升龙城邻里中心、东乡县级物流配送中心等一批县城综合商贸服务中心和县域物流配送中心,建设金溪乡镇农产品冷链物流综合中心等一批乡镇商贸中心,提升戴坊镇小曺村等一批乡村传统商业网点。推动140个乡镇参与美丽乡镇建设,到2023年建成13个示范类乡镇。到2024年,每个县分别改造提升1个以上县城综合商贸服务中心和1个以上县级物流配送中心,在具备条件的乡镇和行政村至少建设改造1个乡镇商贸中心和1个村级服务网点。力争到2024年乡镇商贸中心改造提升和村级综合服务网点覆盖率达到80%,每个乡镇至少建设改造1个室内或钢棚结构的农贸市场。〔责任单位:市商务局、市农业农村局、市乡村振兴局、市供销社、市邮政管理局、市城管局、市市场监管局、市自然资源局、市住建局,各县(区)人民政府、抚州高新区管委会、东临新区管委会〕
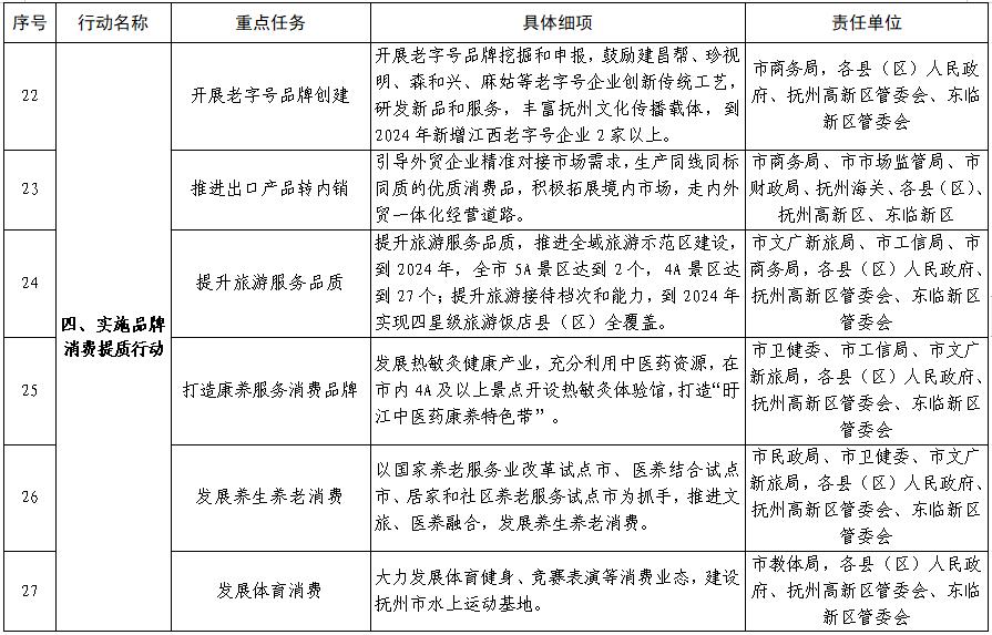
(四)实施品牌消费提质行动。依托新能源汽车头部企业比亚迪,打造“抚州造”工业名片,推动抚州建设成区域性新能源汽车消费中心。加快城市充电桩建设,开设新能源汽车直营店、体验店、旗舰店,建设集充电停车、保养销售、购物休闲为一体的多功能消费综合体,打造抚州“绿车之城”低碳绿色环保新能源消费新名片。引进高端零售品牌,发展“首店经济”,加快引进王府井百货、希尔顿酒店等高端商业品牌、零售品牌,提升城市商业品位和层次。擦亮赣抚“优品”品牌名片。引进国内外知名电商企业,与“赣抚农品”区域公用品牌叠加,扩大广昌白莲、南丰蜜桔、崇仁麻鸡、乐安竹笋、东乡绿壳蛋等“一县一品”特色产品消费商圈;对标国际先进农产品种植和生产标准,扶持培育一批供粤港澳种植加工企业和禽畜养殖基地,打造优质放心品质,独具特色品相的高端农业品牌。提升高新生物医药、黎川耐热陶瓷、南城校具、崇仁变电设备等特色工业品品质,优化本地高品质产品供给。开展老字号品牌挖掘和申报,鼓励老字号企业创新传统工艺,研发新品和服务,到2024年新增江西老字号企业2家以上。引导外贸企业精准对接市场需求,生产同线同标同质的优质消费品,积极拓展境内市场,走内外贸一体化经营道路。提升旅游服务品质,推进全域旅游示范区建设,提升旅游接待档次和能力,到2024年,全市5A景区达到2个,4A景区达到27个,全市实现四星级旅游饭店县(区)全覆盖。打造康养服务消费品牌,发展热敏灸健康产业,充分利用中医药资源,在市内4A及以上景点开设热敏灸体验馆,打造“旴江中医药康养特色带”;以国家养老服务业改革试点市、医养结合试点市、居家和社区养老服务试点市为抓手,推进文旅、医养融合,发展养生养老消费。大力发展体育健身、竞赛表演等消费业态,加快建设抚州市水上运动基地。〔责任单位:市工信局、市商务局、市发改委、市数投集团、市市场监管局、市农业农村局、抚州海关、市民政局、市文广新旅局、市卫健委、市教体局、市农发集团,各县(区)人民政府、抚州高新区管委会、东临新区管委会〕
(五)推进赣菜品牌推广行动。打造本土美食品牌。借助全省大力打造赣菜品牌契机,挖掘、开发黎川芋糍、临川菜梗、南丰鱼丸、浒湾油面等一批特色民俗美食,打造甲鱼粉皮、临川藕丝、葵花莲子、南丰鱼丝等一批名店、名厨、名菜。开展美食推广活动,通过“拍摄一部抚州菜宣传片,编撰一本美食典籍,绘制一部美食地图,推出一批餐饮名店”,推动本土美食进机场、进星级酒店、进景区、进校园。持续开展“十大名菜”“十大名小吃”美食评选,办好崇仁麻鸡美食文化节、资溪面包文化节、乐安竹笋文化节、“味·南丰”美食文化周等特色美食活动,促进餐饮文旅融合,宣传抚州餐饮文化。力争申报2条省级赣菜美食街。推动餐饮连锁化,着力推广特色餐饮名店,引导有实力的餐饮企业连锁化、品牌化经营;积极发展中央厨房、无接触式配送等新模式新业态,全面提升餐饮行业竞争力,力争到2024年年营业额亿元以上的餐饮龙头企业超2家。做足米粉文章,规范重塑抚州特色米粉品牌,做到品牌、标识、标准、管理四个统一,打造一批米粉体验店、旗舰店、品牌店;实施米粉走出去工程,借助中国米粉节、全省米粉烹饪大赛、南城水粉节等活动契机带动抚州米粉推广;鼓励本土米粉餐饮企业连锁经营,在高铁站、机场开设直营店,引导更多特色抚州米粉品牌进驻中华米粉街;实施米粉创新工程,支持研发速食米粉、抚州拌粉、米粉小火锅等创新预包装网货产品,真正让“小米粉成为大产业”。〔责任单位:市商务局、市委宣传部、市文广新旅局、市教体局、市市场监管局、市农业农村局、市农发集团,各县(区)人民政府、抚州高新区管委会、东临新区管委会〕
(六)实施会展消费扩容行动。整合会展场馆资源,完善会展配套服务。深入开展“一城一展”“一产一会”,推动会展与商业、旅游、文化、体育等产业联动发展。精心办好广昌莲花旅游节、南丰蜜桔节、资溪面包文化节、南城*姑麻**文化节、金溪蜜梨节、宜黄丰收节等各类会展节庆活动,持续举办中国(抚州)国际美发美容节、江西教育装备(抚州)展示会、中部变电设备论坛、新能源汽车展销等大型展览会议活动,打造具有省内外影响力的品牌展会。积极承接全国、全省等大型博览会、展销会等会展活动。办好本地特色会展活动,全市每年定期举办1-2 次特色产品展销活动;各县(区)每年开展一次特色产品展销活动。〔责任单位:市商务局、市文广新旅局、市自然资源局、市住建局、市人社局、市教体局、市工信局、市农业农村局,各县(区)人民政府、抚州高新区管委会、东临新区管委会〕
(七)实施消费活动促进行动。开展节庆促销。坚持政府搭台、企业唱戏、上下联动、全民共享。每年市级层面举办10次以上全市范围的大型消费促进活动,县(区)同期同步同频,做到大宗商品有展销、商超配套做促销、旅游景区有活动。围绕重要节假日、重点消费领域,创新举办“迎春消费季”“金秋购物消费季”“江西消费促进月”“赣品网上行”“老字号嘉年华”“百日百县、百城百夜文旅消费季”等重点促消费活动,鼓励举办节庆、店庆、网购节、年货节、直播节、汽车节、家装节、旅游节、文化节、庙会、电影节、音乐节、啤酒节、采摘节等内容丰富、形式多样的主题购物节会。叠加文旅资源增加客流,面向全国游客发放“抚州文旅一卡通”,实现“一卡在手游遍抚州”,提升节庆促销与旅游活动的融合度。构建节庆促销政银企互动机制,以“政府补贴一点,商家让利一点,平台配套一点”的形式整合各方资源发放电子消费券,引领带动商户企业让利参与,争取大型商超、金融机构、平台企业配套节庆促销资源,政银企联动提升市民获得感。加大促销活动宣传,发挥官方媒体纾困惠企作用,提升商贸文旅消费领域创意设计、广告宣传、流量投放等配套服务,引导商户和企业用好用足新媒体传播工具。〔责任单位:市商务局、市文广新旅局、市住建局、市城管局、市市场监管局、市公安局、市政府金融办、市委宣传部,各县(区)人民政府、抚州高新区管委会、东临新区管委会〕
(八)实施商贸主体壮大行动。培育本土商贸龙头企业,鼓励各类商贸流通骨干企业开展连锁化、品牌化经营,向多行业、多业态拓展,通过参控股、并购、托管和特许经营等方式,逐步扩大经营规模。重点培育赣抚农品、资溪面包等一批重点商贸企业。加大限额以上入统企业在政府采购、财税政策方面支持,到2024年全市净增限额以上商贸流通企业500家,实现在库企业1200家以上,其中,年销售10亿元以上的批发企业达到10家,年销售额5亿元以上的零售企业达到5家。强化商贸领域招商引资,利用“进博会走进江西”、对接粤港澳大湾区经贸合作活动等重大招商活动,洽谈落地一批强而大的商贸项目,引进国内外大型商贸企业在我省设立地区总部、采购中心、物流配送中心或品牌连锁门店等,积极推动永辉区域物流中心落地抚州,力争三年内新引进2个以上投资额超10亿元商贸项目。〔责任单位:市商务局、市市场监管局、市财政局、市税务局,各县(区)人民政府、抚州高新区管委会、东临新区管委会〕
(九)实施数字商贸提速行动。统筹全市大数据资源,推进数字商贸行动。引进一批数字龙头企业。借助抚州“才子之乡、文化之邦”的独特文化优势,引进国内外文化数字IP、城市IP等龙头数字化服务企业,开展文化数字IP、城市超级IP开发。推动绿色、低碳、环保理念与城市IP融合,新能源首位产业与城市IP融合,传统历史文化与城市IP融合,既彰显历史底蕴,又有时代的张力。打造一条智慧商业街区。在中心城区选择具备条件的街区,引导开展智慧街区示范创建,布局建设一批智慧社区、智慧超市、智慧驿站、智慧书店,拓展智慧家居、智能停车、智慧养老等智慧场景的应用;推进智能家居、智能网联汽车、移动智能终端、可穿戴设备等新型产品推广;引进AR虚拟试穿、VR看车、VR看房等体验式消费,推动“直播引流+实体消费”新模式发展,鼓励街区内商贸企业通过导购直播、网红探店、视频营销等形式,推介特色场景、店铺和商品,将智慧示范街区打造成为数字商贸场景应用网红打卡点。培育智慧消费新业态。推动医保线上支付、跨境电商、在线物业等新模式,支持京东大药房、赣邻通、赣抚农品等平台载体进行业态创新,以药房药店、生活服务、农品流通智能化改造构建消费新增长点,推进商超、便利店、餐饮等线下商业网点拓展数字化规范化营销新渠道,推动实体零售创新转型示范。推动电商高质量发展。建成区(临川、东乡、高新)每年引进或培育2家以上网络零售额超过1000万元的线上消费类或服务类企业,其他县每年引进或培育1家以上。到2024年电商领域培育省级以上示范基地或企业15家。加快推进跨境电商出口业务发展,设立跨境电商综合试验区。〔责任单位:市大数据中心、市工信局、市发改委、市商务局、市城管局、市民政局、市住建局、市医保局、抚州海关、市农发集团,各县(区)人民政府、抚州高新区管委会、东临新区管委会〕
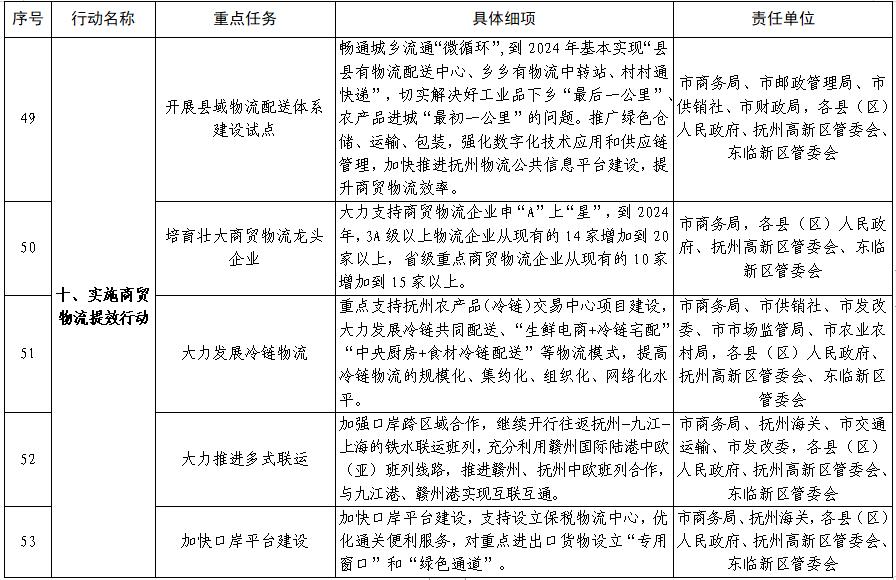
(十)实施商贸物流提效行动。依托“一心、三带、四翼”物流节点设施群,完善物流基础设施建设。加快推进抚州海西综合物流园(抚州国际陆港)项目二期基础设施建设,提升服务功能,扩大集聚效应和辐射范围,打造成区域性物流中心。开展县域物流配送体系建设试点,畅通城乡流通“微循环”,到2024年基本实现“县县有物流配送中心、乡乡有物流中转站、村村通快递”,切实解决好工业品下乡“最后一公里”、农产品进城“最初一公里”的问题。推广绿色仓储、运输、包装,强化数字化技术应用和供应链管理,加快推进抚州物流公共信息平台建设,提升商贸物流效率。培育壮大商贸物流龙头企业,到2024年,3*级A**以上物流企业从现有的14家增加到20家以上,省级重点商贸物流企业从现有的10家增加到15家以上。大力发展冷链物流,重点支持抚州农产品(冷链)交易中心项目建设,大力发展冷链共同配送、“生鲜电商+冷链宅配”“中央厨房+食材冷链配送”等物流模式。大力推进多式联运,加强口岸跨区域合作,继续开行往返抚州-九江-上海的铁水联运班列,充分利用赣州国际陆港中欧(亚)班列线路,推进赣州、抚州中欧班列合作,与九江港、赣州港实现互联互通。加快口岸平台建设,支持设立保税物流中心,优化通关便利服务,对重点进出口货物设立“专用窗口”和“绿色通道”。〔责任单位:市商务局、市发改委、抚州海关、市邮政管理局、市供销社、市财政局、市市场监管局、市交通运输局、市数投集团、市农村农业局,各县(区)人民政府、抚州高新区管委会、东临新区管委会〕
三、保障措施
(一)完善工作机制。将全市促进商贸消费升级工作领导小组更名为全市促进商贸消费提质扩容工作领导小组,领导小组办公室设在市商务局,负责日常推进、督查、评估工作。市直有关部门要各司其职,密切配合,合力推进。各县(区)要落实主体责任,强化组织领导,细化工作方案(7月底前报市商务局备案),落实配套政策。要强化考核评估,健全考核指标体系,及时跟踪评估工作推进和完成情况,对工作落实不力、进展缓慢的地方和单位要通报、约谈。〔责任单位:市促进商贸消费提质扩容工作领导小组成员单位,各县(区)人民政府、抚州高新区管委会、东临新区管委会〕
(二)强化政策支持。统筹用好中央和省级相关财政资金,市县两级配套促进商贸消费专项资金,加大对特色消费目的地打造、商圈改造提升、引进知名品牌、壮大龙头企业、发展夜间经济、促进大宗消费、举办促销活动的支持力度。金融机构要加强对批零住餐等行业融资支持,对符合政策要求的根据企业申请予以延期或续贷,并适当下调*款贷**利率。全面贯彻落实国家和省、市层面已出台的减税降费、用能用地、房屋租金等方面的政策措施,优化和简化对商贸企业装修等事项审批,进一步放宽户外促销、户外广告设置等限制。〔责任单位:市财政局、市税务局、市政府金融办、市自然资源局、市城管局、市住建局、市公安局,各金融机构,各县(区)人民政府、抚州高新区管委会、东临新区管委会〕
(三)营造良好氛围。持续优化消费环境,完善举报投诉服务体系,畅通12315等维权渠道,实施跨部门协同监管和联合惩戒,依法严厉打击制售假冒伪劣商品、虚假宣传、侵害消费者个人信息安全等违法行为,维护商贸企业和消费者合法权益。强化宣传引导,加强政策解读宣传,推广先进做法和典型经验,营造促进商贸消费提质扩容的良好舆论氛围。〔责任单位:市委宣传部、市市场监管局、市商务局,各县(区)人民政府、抚州高新区管委会、东临新区管委会〕
附件:
促进商贸消费提质扩容三年行动(2022-2024)任务清单













(上下滑动阅读更多)