封面新闻记者 沈轶 宋潇
1月的最后一天,北京时间凌晨,世界卫生组织(WHO)宣布将新型冠状病毒疫情列为国际关注的突发公共卫生事件。截至1月30日,因新型冠状病毒感染的肺炎人数,新增确诊病例1982例,新增重症病例157例,新增死亡病例43例,使得确诊病例达到9692例,死亡病例达到213例。
正在“战疫”紧张开展之际,1日深夜,一则来自中科院上海药物研究所的消息,如同一声春雷,让“宅家避疫”、“居家隔离”的人们“炸开了锅”,国内多个城市里的药店门前也排起了长龙。人们购买的药品,也就是这则消息中提及的“双黄连口服液”。

这则消息称,中成药双黄连口服液可抑制新型冠状病毒。系上海药物研究所和武汉病毒所合作的研究成果。
一时间,双黄连刷屏,双黄连口服液脱销……那么,“双黄连”真的可以治疗或抑制新型冠状病毒?
2月1日凌晨0点36分,封面新闻记者通过电子邮件,向该研究成果研究者——上海药物研究所药理学第一研究室主任左建平发去“五问”。截止发稿,左建平暂未回复。
2月1日上午,上海药物研究所工作人员告诉记者,“我拿着社保卡,去药店也买了双黄连……”
封面新闻记者还注意到,17年前“洁尔阴治非典说”,也出自上海药物研究所。
“双”、“黄”、“连”

要清楚“双黄连”是否能抑制新型冠状病毒,首先要知道什么是双黄连。
双是“双花”,也就是大众所知的金银花,正式一点叫忍冬,黄是黄芩,连是连翘。双黄连和黄连,并没有任何关系。
据一位资深中医工作者介绍,中医治病,分寒热,分虚实,治病讲天人合一,用药要符合天时地利,“同样的病,人不同,用药就不同,甚至人所在的地方不同,用药也不一样。就像一个普通感冒,在黑龙江的人所用的药,和在广州的人用的药,在中医上肯定是不同的。”
按照这位中医人士的说法,忍冬性寒味甘、气味芒香、既可清风温之热,又可解血中之毒,适用于温病发热、斑疹、咽痛。黄芩以根入药,味苦、性寒,清热燥湿、泻火解毒。连翘性凉味苦,清心泻火,去上焦各种热症,适用于温病初起、头痛、发热、烦渴。“双”、“黄”、“连”三味药在中医里,都是治热病的药,以这三味药所制药汤,同样是治疗热病。
而根据国家卫健委、国家中医药管理局高级专家组在武汉诊治新型冠状病毒所感染的肺炎的患者后得出的经验,他们认为此次疫情属于“寒湿疫”。
双黄连针对热症,高级专家组却说本次疫病属“寒湿”。谁对?
四川省中医院血液科医生刘松山通过认证微博表示,“药物所的院士,应该对中医一窍不通……这些研究是假中医研究、假中西医结合的基础研究,对于临床没有任何指导和借鉴意义。大家看看牵头人是搞基础研究、临床研究就清楚其结果的价值了,看看是医生还是实验室专家就知道结果有啥意义没有了。”
上海药物所的研究人员是否有了解过中医相关?“双黄连口服液”是否符合中医的“天人合一”?
“天人合一”
1月31日晚,“双黄连可抑制新型冠状病毒”刷屏之后。“丁香医生”直接发文称,所谓“双黄连抗疫”并无科学依据。
“丁香医生”表示,想要证明一种药物真实有效,至少需要动物实验、一期临床试验和二期临床试验、三期临床试验。前两步是为证明安全,后两步是为证明有效。根据目前新闻报道,双黄连口服液刚刚在上海公共卫生临床中心、华中科技大学附属同济医院开展临床研究。才刚开始做临床实验,为何就敢号称有效?“
“目前,没有足够的公开数据能证明它在人体中「可抑制新型冠状病毒」。”“丁香医生”指出,“2013~2014 年国家药品不良反应监测年度报告显示,双黄连合剂(口服液、颗粒、胶囊、片)在中成药口服制剂中不良反应中名列前茅,发挥稳定!”
“丁香医生”调侃称,“回头看看双黄连的广告词:「您勤洗手,您多通风,人多别去凑热闹。家中常备双黄连,流感季节别感冒」。去掉这句话中的“家中常备双黄连”七个字,也是有可取之处的。”
丁香医生的说法,得到了一位药物学研究者的认同。
这位希望匿名的研究者认为,在生物医药研究中,如果只针对分子层面或者细胞层面的药物或者治疗手段,其实有效的分子、复方药物、治疗方法宛如繁星。每年高档次论文一堆一堆的。但是大多数或者说绝大多数,上万篇论文或许只有一篇论文能进入临床实验。而无数篇进入临床实验的论文走到产业化变成药、变成疗法,拿到批号上市,又是万中无一。“病毒这个东西,其实并没有大家想象的坚强,拿出培养箱,改变下培养液的ph值,说死就死了。所以,如果是针对体外培养的病毒进行试验,或者只是被病毒感染的细胞,那么有很多东西都可以抑制,甚至杀死他,你拿个打火机一点,一死一大片。”

图据网络
怎一个快
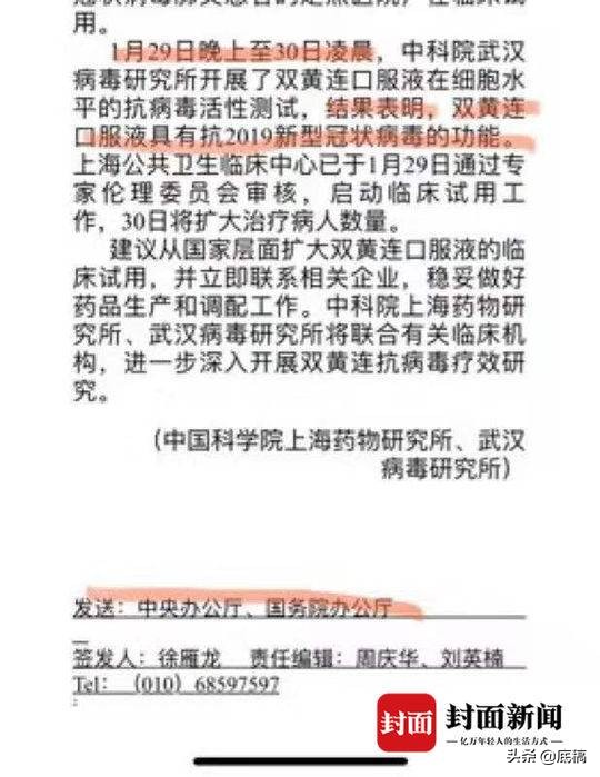
据封面新闻获取的一份注名“中国科学院专报信息”的材料显示,媒体报道的“双黄连抑制新型冠状病毒”,信源疑似来自这份时间为1月30日的《专报信息》。《专报信息》题为《中科院专家建议用中成药双黄连口服液治疗2019新型冠状病毒感染肺炎》。
信息显示,中成药双黄连口服液可用于治疗新型冠状病毒感染肺炎的发现者,系中科院上海药物研究所蒋华良院士牵头的2019新型冠状病毒感染肺炎治疗药物应急攻关团队,以及中科院武汉病毒研究所科技人员。成果首次披露时间为1月28日下午,即北京、上海、武汉、广州四地2019新型冠状病毒感染肺炎防治专家视频会上。会议由国家卫健委组织召开,钟南山院士主持。
会上,蒋华良院士、上海科技大学饶子和院士、中科院上海药物研究所左建平研究员汇报了药物研发进展,着重介绍了左建平研究团队17年持续研究双黄连口服液(由金银花、黄芩、连翘三味中药组成)抗非典、MERS等冠状病毒研究结果。
封面新闻记者注意到,“预计其对2019新型冠状病毒感染肺炎有治疗作用,并对正常人群有预防作用”说辞被写入《专报信息》。
《专报信息》透露,对于双黄连口服液具有抗病毒成分,有可能具有抗2019新型冠状病毒活性并阻断轻、中度患者恶化为重症患者,与会专家予以肯定,并建议上海公共卫生临床中心(上海收治新型冠状病毒肺炎患者的定点医院)在临床试用。
时间跟着《专报信息》来到1月29日晚上至30日凌晨。
封面新闻记者注意到,这个时间段,中科院武汉病毒研究所开展了双黄连口服液在细胞水平的抗病毒活性测试,结果表明,双黄连口服液具有抗2019新型冠状病毒的功能。上海公共卫生临床中心已于1月29日通过专家伦理委员会审核,启动临床试用工作,30日将扩大治疗病人数量。
1月29日晚至30日凌晨进行抗病毒活性测试,1月29日通过伦理审核,30日将扩大治疗病人数量,“双黄连口服液”作为治疗新型冠状病毒药物的节奏,怎一个“快”字了得!
洁尔阴
“双黄连抑制新型冠状病毒说”遭受质疑,有网友把视线回望到17年前,即2003年,上海药物所曾抛出“洁尔阴预防非典说”。
据相关报道显示,“2003年6月2日,由中科院上海药物研究所国家新药筛选中心提供的临床试验报告表明,纯天然中药制剂“洁尔阴”洗液能抑制SARS病毒,对被感染的细胞具有良好的保护效果,且无毒副作用。这一结果令专家们兴奋。”
报道中有一句话,让人更是瞠目结舌:“专家们认为,洁尔阴洗液作为一种纯天然药物,无腐蚀性和刺激性,给病人吸入后,还能起到对呼吸道的消毒作用,有利于改善呼吸状况,其独特作用给中药防控非典带来了新的希望。”
洁尔阴全名“洁尔阴洗液”,明明是洗液,如何吸入?封面新闻记者翻阅“洁尔阴洗液”说明,其中“注意事项”第一条就是“本品为外用药,禁止内服”。
除“洁尔阴预防非典说”,2019年11月3日,上海药物所还曾发布关于治疗“阿尔茨海默症”的新药,当时“22年坚持”、“填补全球17年空白”、“中国原创”等关键字刷屏,让人盛赞不已。
仅仅一个星期后,此说法出现反转。著名学术打假网站PubPeer上,网友Actinopolyspora
Biskrensis等人质疑该新药主要发明人——上海药物所耿美玉研究员4篇论文造假。随后,首都医科大学校长饶毅更是疑似直接写信给国家自然科学基金会李静海主任,称耿美玉研究员发表的宣称可治疗小鼠阿尔茨海默症的论文存在造假。饶毅本人也表示,确实写过相关举报稿。
他也买了
质疑此起彼伏,上海药物所“双黄连抑制新型冠状病毒”的研究成果,是否经得起推敲?
2月1日凌晨,封面新闻记者通过电子邮件,先后向蒋华良院士、左建平主任发去问题,希望得到回复。截止发稿,两人未有任何信息反馈。
2月1日上午,封面新闻记者先后多次拨打左建平主任办公座机,始终无人接听。据中国科学院上海药物所负责安保工作的工作人员证实,左建平1日上午没有上班。
这名工作人员称,他只是负责研究所安全值班工作。1日早上,他得知双黄连口服液能够抑制新型冠状病毒消息,他自己也拿着医保卡,去药店排队购买,“队伍排着长龙,我们也是手机上得知的这个消息,只是基层人员。”
“双黄连对于新型冠状病毒功效到底几何?难道又是一个冠状病毒版的“洁尔阴治疗非典说”?或许只有研究者为之给出解答。
本文由树木计划作者【封面底稿】创作,在封面新闻和*今条头日**独家发布,未经授权,不得转载。