本指导原则旨在指导注册申请人对沙眼衣原体和/或淋病奈瑟菌核酸检测试剂注册申报资料的准备及撰写,同时也为技术审评部门审评注册申报资料提供参考。
本指导原则是对沙眼衣原体和/或淋病奈瑟菌核酸检测试剂的一般要求,申请人应依据产品的具体特性确定其中内容是否适用,若不适用,需具体阐述理由及相应的科学依据,并依据产品的具体特性对注册申报资料的内容进行充实和细化。
本指导原则是供申请人和审查人员使用的指导性文件,不涉及注册审批等行政事项,相关人员应在遵循相关法规的前提下使用本指导原则。
本指导原则是在现行法规、标准体系及当前认知水平下制定的,随着法规、标准的不断完善和科学技术的不断发展,本指导原则相关内容也将适时进行调整。
一、适用范围
沙眼衣原体和/或淋病奈瑟菌核酸检测试剂是指基于分子生物学相关方法的核酸检测技术,以沙眼衣原体和/或淋病奈瑟菌核酸序列为检测靶标,对来自人泌尿生殖道(如女性的宫颈或阴道拭子、男性的尿道拭子、男性或女性的尿液等)中的沙眼衣原体和/或淋病奈瑟菌进行体外定性检测的试剂。结合临床表现和其他实验室指标,本类产品可用于泌尿生殖道相关病原体感染的鉴别诊断。
衣原体是一种革兰阴性微生物,具有特殊发育周期,镜检可观察到原体(EB)和始体(RB)两种形态结构。根据主要外膜蛋白抗原表位的差异,已发现多种引起人类疾病的沙眼衣原体血清型,包括沙眼血清型(A、B、Ba、C)、生殖血清型(D、Da、E、F、G、H、I、Ia、J、Ja、K)以及罕见变异型(L1、L2、L2a、L3)等。
生殖道沙眼衣原体感染是常见的性传播疾病。沙眼衣原体引起的疾病范围广泛,可累及眼、生殖道、直肠等多个脏器,也可发生母婴传播。根据临床表现分为具有泌尿生殖道症状体征的患者,无症状感染者和新生儿感染。男性常见的表现是尿道炎、附睾炎,女性则为宫颈炎、尿道炎、盆腔炎,也可诱发生育能力下降,新生儿结膜炎等。
实验室诊断方法包括:
1.显微镜检查:适用于新生儿眼结膜刮片的检查;
2.培养法:沙眼衣原体细胞培养阳性;
3.抗原检测:酶联免疫吸附试验、直接免疫荧光法或免疫层析试验检测沙眼衣原体抗原阳性;
4.抗体检测:新生儿衣原体肺炎中沙眼衣原体IgM抗体滴度升高;
5.核酸检测:沙眼衣原体核酸检测阳性。
淋病奈瑟菌是一种革兰阴性的专性需氧双球菌,细胞色素氧化酶阳性,部分菌株具有质粒介导的耐药性。
淋病是我国性传播疾病的主要病种之一,由淋病奈瑟菌感染所致,特点为潜伏期短、传染性强,如不及时治愈可出现严重的并发症和后遗症。根据临床表现分为有症状的泌尿生殖系统感染(常见表现为化脓性炎症),无症状的泌尿生殖系统感染,眼、咽、皮肤、直肠、盆腔等部位的感染,以及血行播散式感染。男性常见的表现是尿道炎,并发症有附睾炎、前列腺炎、精囊炎等;女性常见的表现是宫颈炎、尿道炎、前庭大腺炎、肛周炎,并发症有盆腔炎;也可诱发生育能力下降,新生儿结膜炎等。
实验室诊断方法包括:
1.显微镜检查:取男性尿道分泌物涂片做革兰染色,革兰阴性双球菌为阳性;
2.淋病奈瑟菌分离培养:为淋病的确诊试验,通过菌落特征、氧化酶试验、Superoxol试验和革兰染色初步鉴定,也可结合糖发酵试验或荧光抗体试验进一步确认;
3.抗原检测:淋病奈瑟菌抗原阳性;
4.核酸检测:淋病奈瑟菌核酸检测阳性。
本指导原则适用于基于实时荧光PCR(Real-time polymerase chain reaction, qPCR)等核酸检测方法的沙眼衣原体和/或淋病奈瑟菌检测试剂。对于其他方法,可能部分要求不完全适用或本文所述内容不够全面,申请人可以根据产品特性对适用部分进行评价或补充其他的评价资料进行相应性能的验证,但需阐述不适用的理由,并说明替代方法的科学合理性。
本指导原则适用于进行产品注册和相关许可事项变更的产品。
二、注册申报资料要求
(一)综述资料
综述资料主要包括产品预期用途、产品描述、有关生物安全性的说明、研究结果的总结评价以及同类产品上市情况介绍等内容,其中同类产品上市情况介绍部分应着重从方法学及不同型别检出能力等方面写明拟申报产品与目前市场上已获批准的同类产品之间的主要区别。对于本类申报产品,应着重从样本类型、样本采集与制备方式、目标基因片段的选择、可检出的沙眼衣原体血清型、淋病奈瑟菌菌株类型、方法学特征等方面描述。
(二)主要原材料研究资料
应提交申报产品主要原材料的研究资料,内容包括主要原材料的来源、选择、制备方法的研究资料及其质量标准的制订资料、评价结果和质量分析证书,并详细描述原材料的技术指标和验收标准。
1.企业内部参考品和质控品:
企业内部参考品建议采用标准/参考菌株或者临床分离培养物,基质与临床样本收集/保存介质一致;例如沙眼衣原体血清型D型、E型、F型或G型、淋病奈瑟菌CMCC参考菌株、ATCC参考菌株或WHO标准菌株等。
参考品和质控品与待测临床样本在整个试验过程中应保持相同的检测方式,包括同步参与核酸提取、基因扩增和检测过程等。应采用临床参考标准或其他合理方法(如已上市同类产品)对企业参考品和质控品进行阴阳性确认。
1.1阳性参考品
阳性参考品的设置应考虑检出能力的验证。建议采用多个菌株或者临床分离培养物添加至阴性样本进行制备。
1.2阴性参考品
阴性参考品的设置应考虑检测特异性的评价。可采用经确认无目标靶基因序列或者易产生交叉反应的样本,适当纳入其他病原体样本。
1.3灵敏度参考品
可采用系列梯度浓度样本,基质应与适用的样本一致。应至少包含接近产品最低检出限的水平,并明确被测物的具体量值。其中沙眼衣原体的量值建议以EB/ml或者IFU/ml表示,淋病奈瑟菌的量值建议以个/ml(Cells/ml)或者CFU/ml表示。如涉及,还应明确与拷贝数的换算关系。
如沙眼衣原体的不同血清型或者淋病奈瑟菌的不同菌株的最低检出限存在差异,应分别设置灵敏度参考品。
1.4精密度参考品
至少包括弱阳性、中等阳性两个浓度水平。
1.5质控品
阳性质控品应包含目标基因,用于模拟临床阳性样本。阴性质控品可为样本收集/保存介质,用于对污染造成的假阳性结果进行质量控制。应对质控品的检测结果(如Ct值)做出明确的范围要求。
2.试剂盒主要组成成分
2.1核酸分离/纯化组分(如有)的主要组成、原理介绍及相关的验证资料。
2.2 PCR反应组分的主要原料(包括引物、探针、各种酶及其他主要原料)的研究资料,主要包括以下内容:
2.2.1引物和探针
应详述引物和探针的设计原则,包括对包容性和特异性的考虑情况。可设计两套或以上的引物、探针以供筛选,针对所有预期可检出的菌株进行检出能力和特异性的评价;在此基础上选择最佳组合,并提供引物、探针的靶位点以及核酸序列。引物、探针的质量标准至少包括纯度、浓度、标记的荧光素及功能性实验等,提供验证资料或合成机构出具的质检证明,如PAGE电泳结果或高效液相色谱法(HPLC)分析图谱等。
2.2.2酶
DNA聚合酶,质量标准应包括DNA聚合酶活性、无核酸内切酶活性、热启动能力、热稳定性等;尿嘧啶糖基化酶(UNG),质量标准应包括尿嘧啶糖基化活性,无核酸外切酶及核酸内切酶活性。如使用其他工具酶,应提供相应的质检证明或验证资料。
2.2.3脱氧三磷酸核苷(dNTP)
提供纯度、浓度、稳定性等的质检证明或验证资料。
2.2.4内对照(内标)
与目的核酸共同参与提取和扩增的非目标核酸序列(如人的管家基因、外源加入的质粒),作用为对试剂和反应体系的有效性、设备功能的完整性以及样本中可能存在的*制剂抑**进行质量控制。应对内对照的引物、探针设计和模板浓度进行验证,并明确其检测结果(如Ct值)的上下限范围要求。
(三)主要生产工艺及反应体系的研究资料
应提交申报产品生产工艺的研究资料,如工作液的配制、分装和冻干等。检验方法(包括反应体系)确认的研究资料,包括样本的制备方式(包括采集及处理)、样本要求、样本用量、试剂用量、反应条件、校准方法(如有)、质控方法、结果判读方式等。主要包括以下内容:
1.产品主要生产工艺以及关键质量控制环节的描述:可以图表方式表示,并说明确定依据。
2.反应原理的描述(如试剂盒中包含核酸提取组分,应涉及)。
3.适用的样本类型
3.1应描述适用的样本类型及添加剂,进行适用性确认并提交研究资料。包括对样本的收集、制备或处理、运输(如涉及)和储存的方式进行验证,必要时进行选择和确认并提供相关的研究资料。不同类型的样本应分别进行研究。
3.2鉴于此类产品的样本采集方法不易标准化,并且对检测结果的准确性至关重要。因此,如产品采用不止一种样本采集方法(包括收集/保存介质),应针对不同的样本采集方法进行同源样本的比较研究试验。
4.核酸提取纯化方法的研究资料:无论申报产品是否含有DNA分离/纯化的组分,企业都应对检验方法中核酸提取的环节做充分的验证,包括配合使用的核酸分离/纯化试剂的提取效率,提取后DNA的浓度、纯度和靶核酸序列的完整性。建议对核酸分离/纯化过程进行优化,尽可能增加PCR模板溶液均一性、去除PCR抑制物,不建议采用煮沸法进行DNA提取。内对照、质控品均应全程参与提取纯化。
5.确定最佳PCR反应体系的研究资料,包括酶浓度、引物/探针浓度、dNTP浓度、阳离子浓度、样本量、加样量及反应体积等。
6.确定PCR各阶段反应条件的研究资料,包括温度、时间及循环数。
7.如涉及不同的适用机型,应列表对比检验方法,如有差异应分别评价。
(四)分析性能评估资料
申请人应当在主要原材料和生产工艺经过选择和确认、质量管理体系得到有效控制并且保证产品质量稳定的基础上,制订产品的性能指标以及明确验收标准,并对产品的分析性能进行研究。
试验人员应经过必要的培训,熟悉检测系统的操作程序、样本制备方式和试验方案,严格执行校准和质量控制方法,定期对设备进行维护和保养。使用多批产品,采用科学合理的试验方法进行性能评估,在对结果进行数据检查后,选择适当的统计方法进行检验或分析,并形成报告。样本数量应符合统计学要求。
针对不同的样本类型(如宫颈拭子或尿道拭子)、取样部位(如宫颈或阴道),可能有不同的采样方法和样本收集/保存介质。对于不同类型的样本、不同的收集/保存介质,申请人应分别完成性能评估,至少包括最低检测限和精密度评价等。
各项性能评估应符合下述要求:
1.准确度
应使用企业内部参考品或者临床样本进行阳性/阴性参考品符合率或者方法学比对研究。
2.分析灵敏度(最低检测限)
应覆盖中国人群中常见的沙眼衣原体血清型和/或淋病奈瑟菌菌株,并明确代表性标准/参考菌株或临床分离培养物的最低检出限。然后,应在最低检出限或接近最低检出限的浓度对说明书声称可检出的所有菌株/血清型进行验证。申请人需充分考虑基质效应的影响,保证人工制备样本与预期适用样本的检测结果无显著偏差。应与预期适用的临床样本使用相同的基质。
另外,应提供上述菌株或临床分离培养物的来源、血清型确认及量值确认等试验信息。
方法可为选取至少两种菌株或临床分离培养物,分别配制系列稀释的样本建立最低检测限,每个梯度的稀释液重复3-5份,每份进行不少于20次的重复检测,采用95%(n≥20)的阳性检出率作为最低检出限确定的标准。建议在不同的日期、不同的运行进行上述试验,以充分模拟实际使用时的变异来源。
另外,应在最低检测限或接近最低检测限的滴度对至少五种菌株或临床分离培养物进行验证。其中沙眼衣原体旨在验证试剂盒声称覆盖的所有血清型均可以在适当的浓度被可靠的检测到。淋病奈瑟菌旨在验证不同变异来源的菌株(如耐青霉素、四环素、喹诺酮等)均可以在适当的浓度被可靠的检测到。
3.分析特异性
3.1交叉反应
建议使用略高于最低检测限的弱阳性样本(如2至3倍最低检出限水平),在病毒和细菌感染的医学相关水平进行交叉反应的验证,通常细菌感染的水平为106 CFU/mL或更高,病毒为105 PFU/mL或更高。应提供所有用于交叉反应验证的病毒和细菌的来源、种属和浓度/滴度确认等资料。
用于交叉反应验证的病原体种类主要考虑下述的可能性(具体项目见表1):
3.1.1对靶位点与人基因组及可能存在于人类泌尿、生殖道的微生物基因组进行基因序列比对,如存在同源性序列则应进行相应验证。
3.1.2人类泌尿、生殖道寄生的微生物,可经性传播的其他病原体,易引起相同或相似的临床症状的其他病原体,其他常见病原体等。
3.1.3 临床需进行鉴别诊断的其他情形。
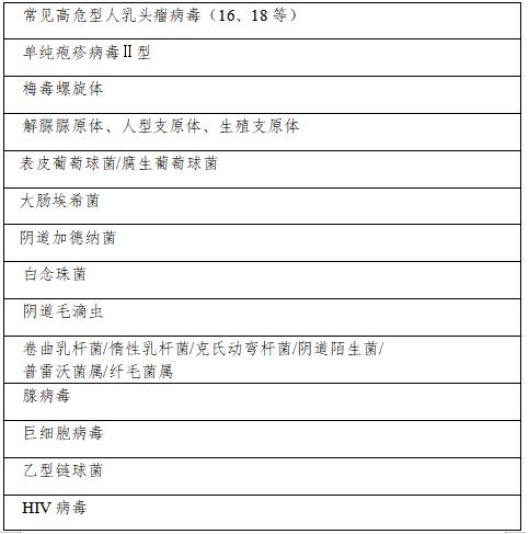
表1 用于交叉反应研究的病原体


另外,对于沙眼衣原体和淋病奈瑟菌还应验证相互之间可能存在的交叉反应,避免混合感染产生的干扰。
3.2干扰物质
应针对不同样本类型,分别评价可能存在的干扰情况。建议在每种干扰物质的潜在最大浓度(“最差条件”)进行评价,并在待测物的医学决定水平进行检测。潜在的干扰物质包括内源性、外源性和其他已报道的干扰物质。
拭子样本应至少选取全血(或血红蛋白和白细胞)、宫颈粘液、粘蛋白、阴道常用药物(如避孕、抗真菌药物)、女性卫生用品、阴道栓剂、阴道润滑剂等进行验证,尿液样本应至少选取血液、粘蛋白、胆红素、抗生素等进行验证,并注明对被测物不产生干扰的最高限值。
4.精密度
应对可能影响检测精密度的主要变量进行验证,评估重复性和重现性,包括运行内的变异和运行间、日内、日间、批次间、操作者间、仪器间和地点间的变异。
建议设定合理的精密度评价周期,例如为期12天的检测,每天由2人完成不少于2次的完整检测,注意应包括核酸分离/纯化步骤。可采用标准菌株、临床分离培养物、临床样本或质控物质进行试验,至少包含3个浓度水平:阴性样本、略高于最低检测限的弱阳性样本、中等阳性样本。建议对不同水平的沙眼衣原体和淋病奈瑟菌样本排列组合进行研究。
(五)阳性判断值或参考区间确定资料
申请人应考虑不同地理区域流行病学背景以及人口统计学特征(包括性别、地域、种族等因素)的差异,选择具有代表性的样本建立阳性判断值,注意应纳入一定数量的弱阳性样本。建议申请人从临床意义的角度出发,合理设定灰区范围并详细说明确定的依据,并提供灰区的确定资料。如采用其他研究方法,应说明其合理性。
对于荧光实时PCR方法即为用于结果判读的Ct值的确定资料,包括确定基线阈值(threshold)和阈值循环数(Ct)的研究资料等。
另外,建议申请人考虑建立阳性判断值时使用的受试者样本对于目标人群的代表性,通过临床评价进一步验证和确认阳性判断值的准确性。
(六)稳定性研究资料
包括申报产品的稳定性以及适用样本的稳定性研究。
产品的稳定性包括至少三批样品在实际储存条件下保存至成品有效期后的实时稳定性,以及试剂开瓶稳定性、复溶稳定性、运输稳定性及冻融次数限制等。
适用样本的稳定性应针对不同的样本收集/保存介质(样本保存液及保存容器)、不同的样本运输和保存条件(如涉及),对不同类型的样本分别进行研究。如在合理的温度范围内选择温度点,每间隔一定的时间对储存的样本进行性能评估(包括略高于最低检测限的弱阳性样本),从而确认不同类型样本的稳定性。对于冷冻保存的样本还应评价冻融次数。
上述研究结果应在说明书【储存条件及有效期】和【样本要求】两项中载明。
(七)临床评价资料
临床试验的开展、方案的制定以及报告的撰写等均应符合相关法规及《体外诊断试剂临床试验技术指导原则》(国家食品药品监督管理总局通告2014年第16号)的要求。
1.试验方法
对于沙眼衣原体和/或淋病奈瑟菌核酸检测试剂而言,临床试验可采用试验用体外诊断试剂与临床普遍认为质量较好的已上市同类产品进行比较研究试验,证明两者具有等效性,从而间接证明试验用体外诊断试剂临床性能能够满足预期用途的要求。对比试剂在预期用途、适用人群、样本类型、检测性能等方面应与试验用体外诊断试剂具有较好的可比性。
对于样本类型包含尿液的情况,除与已上市同类产品进行比较研究试验外,还应与检测中常用的样本类型(如尿道拭子、宫颈拭子)进行同源样本的比较研究试验。
对于比较研究试验中测定结果不符的样本,应采用临床检验实验室已建立的参考方法(如病原体分离培养鉴定)或者其他合理的方法(如第三方试剂、临床普遍认为灵敏度和特异性较好的核酸序列测定方法)进行复核。
2.试验机构
应考虑拟申报产品的特点和预期用途,结合流行病学背景,选择具有一定地域代表性的试验机构和受试者。原则上应具有分子生物学方法检测以及相关学科(如妇科、产科、生殖、皮肤性病)的优势,实验操作人员有足够的时间熟悉检测系统的各环节,熟悉评价方案。
3.试验方案
临床试验实施前,研究人员应设计科学合理的临床研究方案。各临床研究机构的方案设置应基本一致,且保证在整个临床试验过程中遵循预定的方案实施,不可随意改动。
受试人群应尽可能全面地代表预期适用人群。体外诊断试剂的比较研究试验中应对受试者样本设盲,并使检测顺序随机,以避免因操作者和检测结果的评价者知晓受试者的疾病诊断或对比试剂检测结果等信息而引入偏倚。
对于沙眼衣原体和/或淋病奈瑟菌核酸检测试剂,如果试验用体外诊断试剂与对比试剂由于样本类型不同或者样本采集、处理、保存方式的差异而不能使用同一份样本进行检测,此时可针对每位受试者分别采集样本并进行试验用试剂或对比试剂的检测,采集样本的顺序应遵循固定原则。
试验用体外诊断试剂检测应与对比试剂的检测同步进行,以避免因疾病进程不同或样本采集时间不同而造成临床试验结论偏离真值。不同临床试验机构在临床试验中应尽可能统一试验操作和判读标准等。
应明确统计检验假设,如评价试验用体外诊断试剂与对比试剂是否等效的标准,并提出适合的数据统计分析方法。建议根据预实验的结果,对检测样本的类型和数量提出要求。
4.受试者
沙眼衣原体和/或淋病奈瑟菌检测应与临床症状、体征及其他诊断方法相结合,用于相关病原体感染的辅助诊断。临床试验受试者应包括各种可能接受沙眼衣原体和/或淋病奈瑟菌感染检查的人群,例如具有生殖道沙眼衣原体感染和/或淋病症状的患者、性伴淋病感染史、性伴沙眼衣原体感染史、有不安全性接触史或多性伴史、与患者密切接触史以及无相关临床症状的患者/人群、有眼部感染症状的新生儿患者(如涉及)。男性和女性受试者应尽量均匀分布。
另外,建议根据流行病学证据纳入不同地区的患者/人群,以验证本产品的临床检出能力。
5.样本类型及数量
对于男性,样本类型通常为尿道拭子,可能涉及尿液(如尿沉渣、晨尿等)或其他泌尿道样本类型。对于女性,样本类型通常为宫颈拭子或阴道拭子,可能涉及尿液或其他生殖道样本类型。如为新生儿,样本类型可为眼结膜刮片或眼部分泌物。
对于检测中常用的样本类型(如尿道拭子和宫颈拭子),建议沙眼衣原体阳性例数不少于150例,淋病奈瑟菌阳性例数不少于75例,或者满足阳性符合率和总符合率95%置信区间的下限均高于90%。
如申报产品具有多种适用的样本类型,应在一种常用的样本类型满足上述要求的基础上,增加一定数量的其他样本类型(如阴道拭子)。建议沙眼衣原体阳性例数不少于60例,淋病奈瑟菌阳性例数不少于30例,或者满足阳性符合率和总符合率95%置信区间的下限均高于90%。其中对于样本类型包含尿液的情况,建议与检测中常用的样本类型进行同源比较研究的总例数不少于500例。
用于上述试验的来源于男性和女性的样本比例应相近,其中阳性样本应包含一定数量的弱阳性样本或灰区样本,并在检测范围内的不同水平均有分布。在病例选择时可考虑具有不同临床症状、体征的患者,是否曾经或近期接受药物(如抗生素)治疗的患者等。阴性样本主要考虑可能存在的交叉反应以及临床需要鉴别诊断的情况:如生殖道支原体感染,单纯疱疹病毒感染、滴虫感染、人乳头瘤病毒感染、梅毒感染、真菌感染等其他病原体引起的阴道炎、子宫颈炎、尿道炎等。
6.统计学分析
应选择合适的统计方法对临床试验结果进行统计分析。对于此类定性检测试剂的比较研究试验,常选择配对四格(2×2)表或列联表的形式总结试验用体外诊断试剂与对比试剂的检测结果,计算阳性符合率、阴性符合率、总符合率以及95%置信区间。并对定性结果进行配对χ2检验或kappa检验。注意结果不符样本的复核结果不应纳入上述统计。
另外,应对不同性别的受试者、不同的样本类型进行分层,并针对不同亚组的检测结果分别进行统计分析。
对于样本类型包含尿液的情况,建议同源样本比较研究试验阳性符合率和阴性符合率95%置信区间的下限均高于85%。
7.结果不符的样本
在数据收集过程中,对于两种试剂的检测结果不一致的样本,应进行第三方复核,并结合受试者的临床诊断信息对差异原因进行分析。如无需复核,应详细说明理由。
(八)产品技术要求
申请人应当在原材料质量和生产工艺稳定的前提下,根据申请人产品研制、前期临床评价等结果,依据国家标准、行业标准及相关文献,按照《医疗器械产品技术要求编写指导原则》(国家食品药品监督管理总局通告2014年第9号)的有关要求,编写产品技术要求。
沙眼衣原体和/或淋病奈瑟菌检测试剂的产品性能指标应主要包括:物理性状、阴/阳性参考品符合率、最低检测限、精密度等。阳性参考品主要考察对试剂盒覆盖范围内不同血清型或菌株类型的检测能力,阴性参考品则重点对申报试剂的分析特异性进行验证。
如果申报试剂已有适用的国家标准品、参考品发布,则申请人应在产品技术要求中提出检验要求。
按照《办法》的规定,此类产品为第三类体外诊断试剂。申请人应按照《医疗器械产品技术要求编写指导原则》的规定,以附录形式明确主要原材料、生产工艺及半成品要求。附录的编制应符合相关编写规范的要求,主要原材料部分建议包括目标物的基因位点区域,引物/探针的设计及来源(包括目标物和内对照),各种酶的来源、技术指标和验收标准,企业参考品的来源、组成、阴阳性或量值的确认,内对照和质控品的设置和验证情况等内容。
(九)产品检验报告
根据《办法》的要求,申请注册的第三类体外诊断试剂产品应在具有相应医疗器械检验资质和承检范围的医疗器械检验机构进行连续3个生产批次样品的注册检验。
(十)产品说明书
说明书承载了产品预期用途、标本采集及处理、检验方法、检验结果解释以及注意事项等重要信息,是指导实验室工作人员正确操作、临床医生针对检验结果给出合理医学解释的重要依据。产品说明书的格式应符合《体外诊断试剂说明书编写指导原则》(国家食品药品监督管理总局通告2014年第17号)的要求,进口体外诊断试剂的中文说明书除格式要求外,其内容应尽量保持与原文说明书的一致性,翻译力求准确且符合中文表达习惯。产品说明书中相关技术内容均应与申请人提交的注册申报资料中的相关研究结果保持一致,如某些内容引用自参考文献,则应以规范格式对此内容进行标注,并单独列明文献的相关信息。
下面对沙眼衣原体和/或淋病奈瑟菌检测试剂说明书的重点内容进行详细说明。
1.【预期用途】
应至少包括以下内容:
1.1该产品用于定性检测人宫颈拭子、阴道拭子、尿道拭子、尿液或其他类型样本中的沙眼衣原体和/或淋病奈瑟菌,适用样本类型应结合申报产品的临床性能的确认情况进行描述。
1.2目标物的特征:简要描述病原体生物学特征及致病性,沙眼衣原体血清型、淋病奈瑟菌菌株类型的划分依据,感染后临床表现,相关的实验室诊断方法等。
1.3目标人群:例如具有生殖道沙眼衣原体感染和/或淋病症状的患者、性伴淋病感染史、性伴沙眼衣原体感染史、有不安全性接触史或多性伴史、与患者密切接触史以及无相关临床症状的患者/人群。
1.4产品功能:结合目标人群的临床表现和其他诊断指标,可用于泌尿生殖道相关病原体感染的鉴别诊断。
2.【检验原理】
2.1 描述试剂盒检测能够覆盖的沙眼衣原体血清型、淋病奈瑟菌菌株类型,目标基因序列特征,引物及探针的设计,反应体系(管)组合形式,内对照和质控品的设置及荧光信号标记等。
2.2 描述核酸提取纯化的方法、原理等。
2.3 描述试剂盒的技术原理,可结合图示进行说明。如反应体系中添加了相关的防止扩增产物污染组分(如尿嘧啶DNA糖基化酶),也应介绍其作用机理。
3.【主要组成成分】
3.1详细说明试剂盒内各组分的名称、数量、成分、浓度等信息,如含有生物源性物质,应说明其生物学来源、活性及其他特性;说明不同批号试剂盒中各组分是否可以互换。
3.2 如果试剂盒中不包含用于核酸分离/纯化的试剂组分,应在此明确经验证后推荐配合使用的核酸分离/纯化试剂盒的生产企业、产品名称、注册证号(如有)以及配合使用的仪器等信息。
3.3试剂盒中不包含但对该项检测必须的组分,应列出相关试剂的生产企业、产品名称以及备案凭证号或注册证号(如有)等信息。
4.【储存条件及有效期】
试剂盒的实时稳定性、开瓶或复溶稳定性、运输稳定性、冻融次数要求等。
5.【适用机型】
注明所有适用的仪器型号,并提供与仪器有关的重要信息以指导用户操作。
6.【样本要求】
重点明确以下内容
6.1样本采集要求:包括样本采集时间点的选择,是否受临床症状、用药情况等因素的影响等;
6.2样本采集方法:根据不同的样本类型,分别详细说明采集方法和设备的要求,包括对采样拭子、样本保存容器和保存液的要求等。
6.3样本处理、运输及保存条件:样本核酸提取前的预处理、运输条件、保存条件及期限(短期、长期)等,冷藏/冷冻样本检测前是否需恢复至室温、冻融次数的要求。如适用,应说明高于检测范围的样本是否可以进行稀释,并明确稀释方法和最高稀释倍数。
上述描述均应建立在相关性能评价及稳定性研究的基础上。相关要求若有通用的技术规范或指南,则应遵循并在此处引用。
7.【检验方法】
描述自动分析的工作流程或者详细说明试验操作的各个步骤,例如:
7.1试剂准备及配制方法、注意事项。
7.2详细描述待测样本、质控品的核酸提取/纯化方法,包括条件、步骤及注意事项。
7.3扩增反应前准备:加样体积、顺序等。
7.4 PCR各阶段的温度、时间设置、循环设置及注意事项。
7.5仪器设置:特殊参数、结合探针的荧光素标记情况设置目标基因及内标的荧光通道。
7.6基线、循环阈值(Ct值)的选择方法。
7.7质量控制方法:试剂盒内阴/阳性质控品、内标的Ct值范围要求。
8.【检验结果的解释】
结合阳性对照、阴性对照、内对照(内标)以及目标基因的检测结果,以列表形式详细描述所有可能出现的结果组合及相应的解释,可用Ct值表示。如存在灰区,应同时说明对灰区结果的处理方式,包括在何种情况下需要进行重复检测,重复检测的方法,对样本可能采取的优化条件(如采集要求或采集方法)等。如适用,也可结合扩增结果的S形曲线对灰区结果进行判定。
9.【检验方法局限性】
9.1本试剂盒的检测结果应结合患者的症状/体征、病史、其他实验室诊断结果等情况进行综合分析以及解释,不得作为患者临床诊治或管理的唯一依据。
9.2导致假阴性结果的可能性分析:
9.2.1不合理的样本采集、处理、运输及保存条件,样本中目标物滴度过低;
9.2.2沙眼衣原体和/或淋病奈瑟菌目标基因序列的变异或其他原因导致的序列改变;
9.2.3同一患者不同时间、不同部位或者多次采集样本会降低假阴性结果的可能性。
9.2.4未经验证的其他干扰,如内源性或外源引入样本的物质。
9.3导致假阳性结果的可能性分析:
9.3.1样本间的交叉污染;
9.3.2未经验证的其他交叉反应物质。
10.【产品性能指标】
描述产品性能,包括以下内容:
10.1分析灵敏度:说明不同类型样本的最低检测限,简要介绍最低检出限的确定方法以及验证最低检出限所采用的血清型/菌株类型。如不同血清型/菌株类型之间最低检测限不同,应分别列出。
10.2精密度:说明不同类型样本的重复性和重现性评价结果。
10.3分析特异性:包括交叉反应和干扰物质
10.3.1可能产生交叉反应的其他病原体的验证情况,建议以列表的方式描述病原体名称、型别、浓度等信息。
10.3.2样本中常见干扰物质对检测结果的影响,应注明可接受的最高限值。
10.4临床试验:简要介绍试验方法、受试者及样本、试验结果和结论等。
11.【注意事项】
应至少包括以下内容:
11.1如产品含有人源或动物源性物质,应提供具有潜在传染性的警示性信息。
11.2临床实验室应严格遵守《医疗机构临床基因扩增检验实验室管理办法》等有关分子生物学实验室、临床基因扩增实验室的管理规范。
三、参考文献
1.中国疾病预防控制中心性病控制中心. 性传播疾病临床诊疗指南,国际流行病学传染病学杂志,2008年8月第35卷第4期
2.中华人民共和国卫生行业标准. 淋病诊断标准(WS 268-2007),2007年4月
3.中华人民共和国卫生行业标准. 生殖道沙眼衣原体感染诊断(WS/T 513-2016) ,2016年11月
4. 中国疾病预防控制中心性病控制中心、中华医学会皮肤性病学分会性病学组等. 梅毒、淋病、生殖器疱疹、生殖道沙眼衣原体感染诊疗指南(2014),中华皮肤科杂志,2014年5月第47卷第5期
5. 美国FDA. Establishing the Performance Characteristics of In Vitro Diagnostic Devices for Chlamydia trachomatis and/or Neisseria gonorrhoea: Screening and Diagnostic Testing, DRAFT GUIDANCE, 2014年5月
四、起草单位
国家药品监督管理局医疗器械技术审评中心。