
文:刘青青 石丹
图:尤越
ID:BMR2004
“眼看他起高楼,眼看他宴宾客,眼看他楼塌了”,向来以“中国版 ZARA”自居的拉夏贝尔终于还是没能成为 另一个 ZARA。拉夏贝尔何以全线溃败?
拉夏贝尔麻烦不断。
11月22日晚间,拉夏贝尔(*ST拉夏,603157.SH;06116.HK)发布关于被债权人申请破产清算的提示性公告。
公告内容显示,2021年11月22日,拉夏贝尔从乌鲁木齐市新市区人民法院获悉,公司债权人嘉兴诚欣制衣有限公司(以下简称“嘉兴诚欣”)、海宁红树林服饰有限公司(以下简称“红树林”)、浙江中大新佳贸易有限公司(以下简称“浙江中大”)递交了《破产申请书》。
上述《破产申请书》显示,拉夏贝尔与上述3家公司存在合同纠纷,且未按各自调解书中确定的金额和日期付款。嘉兴诚欣未公布与拉夏贝尔具体的债务金额,拉夏贝尔应向红树林支付7,221,644.92 元、向浙江中大支付4,974,910.38 元。共计约1219.66万元。
上述三家公司认为,拉夏贝尔已经不能清偿到期债务,且明显缺乏清偿能力,因此向法院提交《破产申请书》。
公告还指出,如最终相关法院受理公司破产清算申请且公司被法院宣告破产,根据《上海证券交易所股票上市规则》第13.4.14的规定,公司A股股票将面临被终止上市的风险。

事实上,拉夏贝尔确实面临较大的债务负担及经营压力。此前10月底,拉夏贝尔发公告披露新增诉讼案件,公司及下属子公司共计144个银行账户被冻结,涉及未审结/未调解诉讼案件58起,相应涉案金额约为5.3 亿元;风险警示公告还涉及 2020 年度内部控制审计报告被出具否定意见等。另一方面,其发布两份关于2021年三季度业绩的相关公告,这是拉夏贝尔继 2018 年至 2020 年连续3年亏损之后再度亏损 2.89 亿元,营收同比减少 78.16%。
截至2021年11月23日收盘,*ST拉夏收跌2.12%,报2.31元/股,市值仅8.68亿元。这也意味着,*ST拉夏市值距离高峰时已蒸发超110亿元。
从 1998 年至今,拉夏贝尔伴随着中国服装行业的崛起,走过了辉煌崛起和疯狂扩张的阶段。曾经的女装巨头、号称“中国版 ZARA”的拉夏贝尔,何以走到诉讼缠身、业绩惨淡、“披星戴帽”甚至被破产清算可能告别A股的境地?
“144个银行账户被冻结
累计涉纠纷金额超5亿元
2021 年 10 月 28 日,拉夏贝尔发布《关于累计新增诉讼情况、累计涉及诉讼及资产冻结情况进展的公告》指出,公司再增两起采买合同、租赁合同纠纷诉讼案件,涉案金额合计约 184 万元。因涉及较多诉讼案件,拉夏贝尔及下属子公司共计 144 个银行账户被冻结,冻结金额约为 1.26 亿元;公司下属 17 家子公司股权被冻结,涉及案件执行金额合计约 6.73 亿元。与此同时,因涉及 31 项诉讼案件影响,导致拉夏贝尔 4 处不动产(截至 2021 年 9 月 30 日的账面价值合计约为 17.01 亿元) 被查封。
据了解,当前拉夏贝尔新增的两起诉讼案分别与金猴集团威海服装有限公司、凯丹置地(大连)有限公司有关,前者要求赔付衣料货款,后者要求偿清商铺租赁及物业管理费用。此次展现在大众眼前的拉夏贝尔供货端、门店端双双凌乱的现象,或许也能代表拉夏贝尔当前的窘境。
截至目前,拉夏贝尔累计涉及未审结/未调解诉 讼案件58起(包含本次披露的新增诉讼未审结案件), 未决诉讼案件涉案金额约为 5.3 亿元(包含已披露的重大诉讼案件)。
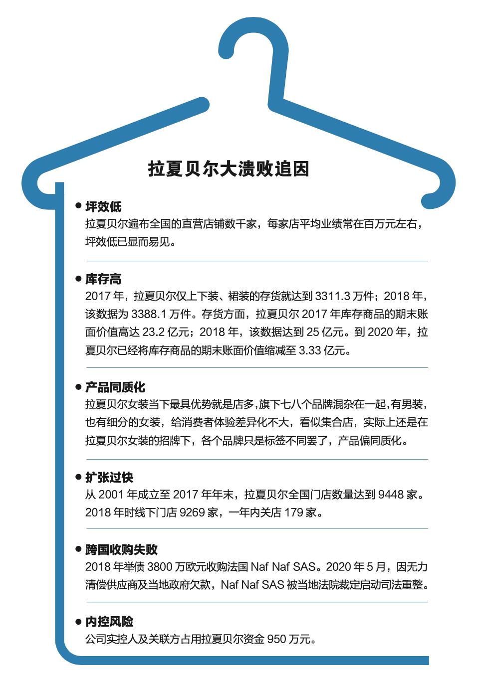
《商学院》记者注意到,在高达 58 起的未审结/未调解诉讼案件当中,租赁合同纠纷案件最多,达到 16 起,累计涉案金额超千万元;其次则是票据请求权纠纷,为14起。此外,作为服饰公司,拉夏贝尔未审结/未调解诉讼案件当中,涉案金额最高的一起案件则是担保合同纠纷,涉案金额达到 3.1 亿元。这起担保合同纠纷背后,是拉夏贝尔的错误扩张战略。此前拉夏贝尔欲通过全资子公司 LaCha Fashion I Limited(以下简称“LaCha Fashion”)收购法国 Naf Naf SAS。2019 年 5 月,LaCha Fashion 举债 3800 万 欧元收购,留下了拉夏贝尔的连带责任担保,以及一 连串的质押担保(包括 LaCha Fashion 100% 股权、 LaCha Apparel II Sàrl 100% 股 权 及 Naf Naf SAS 100% 股权)。2020 年 5 月,因无力清偿供应商及当地 政府欠款,Naf Naf SAS 被当地法院裁定启动司法重整。拉夏贝尔的跨国收购未能起到相应作用,反而将自己以 及一众子公司拉入负债泥淖。
拉夏贝尔对《商学院》记者表示,公司目前涉及 的诉讼及资产冻结事件,总体对公司资金周转及经营管理造成了一定的影响。
经营不善与“*祸人**”并存
上市公司的诉讼缠身总是与业绩惨淡相伴出现, 拉夏贝尔也不例外。
从 2020 年上半年起,拉夏贝尔多次发布风险警示的提示性公告。据《商学院》记者不完全统计,从 2020 年 4 月至今,拉夏贝尔已经发布了 23 份风险警示公告,其中包括 14 份退市风险警示。
彼时,拉夏贝尔表示,公司 2018 年度经审计的归属于上市公司股东的净利润为负值,预计 2019 年度归 属于上市公司股东的净利润仍将为负值(约为 -21.39 亿元,未经审计)。根据《上海证券交易所股票上市规则》的规定,公司 A 股股票将在 2019 年年度报告披露 后被实施“退市风险警示”(在公司 A 股股票简称前 冠以“*ST”字样)的处理。
结果比拉夏贝尔预计的还要糟糕。财报数据显示, 2018 年,拉夏贝尔从上一年度的盈利近 5 亿元迅速转为亏损,亏损达到 1.6 亿元,净利润同比增长 -132%;2019 年,拉夏贝尔的业绩加速恶化,当期亏损高达 21.66 亿元,净利润同比增长 -1258.07%。
2020 年,其营收 18.19 亿元,同比下滑 76.27%; 亏损有所收窄,但依旧达到 18.40 亿元。2021 年前三 个季度,其实现营收 3.65 亿元,同比减少 78.16%;净亏损 2.89 亿元,同比增长 63.92%。拉夏贝尔的业绩已难以回天。
难以回寰的业绩表现让拉夏贝尔的“退市风险警示”愈发频繁。2020 年 7 月 1 日 , 拉夏贝尔“披星戴帽”, 股票简称由“拉夏贝尔”变更为“*ST 拉夏”。
值得一提的是,除了经营能力本身,拉夏贝尔还出现“*祸人**”。
2021 年 9 月 15 日,拉夏贝尔发布《关于公司自 查原控股股东及其一致行动人资金占用情况的提示性公告》,指出公司原控股股东、实际控制人邢加兴的一致行动人上海合夏投资有限公司(以下简称上海合夏)存在占用上市公司资金的情形。
公告显示,这位公司实际控制人及其关联方占用拉夏贝尔资金 950 万元。目前,拉夏贝尔发出督促函,要求实际控制人及关联方尽快偿还 950 万元资金及不低于同期银行*款贷**利率的资金占用费。
拉夏贝尔表示,公司已制定《防范控股股东及关联方资金占用制度》,规范和加强公司资金管理,有效防范控股股东及其实际控制人、关联方占用公司资金的行为。后续公司将继续督促占用方积极筹措资金,落实还款计划,尽快偿还占用公司的资金,并根据相关法律、法规的规定, 针对上述事项的进展情况及时履行信息披露义务。
财报数据显示,截至 2020 年年末,作为拉夏贝尔的原控股股东、实际控制人,邢加兴个人持有公司 25.91% 的股份。同时,上海合夏为邢加兴的一致行动人,邢加兴直接和通过上海合夏间接控制拉夏贝尔股数共计 1.87 亿股,占公司总股本(包括 A 股和 H 股)的 34.16%。
曾开店近万家
作为曾经的女装巨头,拉夏贝尔的名头并不弱。“拉夏贝尔”在法文中译为小教堂,是法国一条风情小街。传言创始人邢加兴在构思这个品牌时正居住在这条充满法国文化的小街上,由此创造出一代温馨浪漫的品牌并将此唯美的风情延续下来。
彼时,中国服装行业正处于发展的初级阶段,竞争格局尚未形成,但拉夏贝尔似乎走在前沿。其官网显示,1999 年,也就是拉夏贝尔品牌创立的第二年,公司制定了考察全球市场计划。到 2001 年,拉夏贝尔公司成立,一家将设计渗透人文文化的时尚品牌迅速将自身呈现在大众市场面前,每个季节的服装款式达到上百种。那个时候的“拉夏贝尔”几乎是潮流的代名词,无数女性的衣柜都为拉夏贝尔敞开。
那一年,拉夏贝尔销售额已经突破千万元,而这 只是拉夏贝尔公司成立的第一年,该品牌创立的第四年。2003 年,拉夏贝尔经营战略模式出现大变动,由经销转直营抢占市场份额;2004 年,在突破上亿元销售额的基础上,公司启动多品牌战略,为旗下的三个女装、一个男装、一个少女装的品牌矩阵奠定基础。
2011 年,拉夏贝尔改制,转变为股份制公司,为上市做准备。不久后,拉夏贝尔分别在港交所、上交所上市,成为国内唯一一家“A+H”的上市服饰公司。2013 年,拉夏贝尔砍掉了全国所有的加盟商,全面转变为直营模式。2017 年末,拉夏贝尔全国门店数量达到9448家的峰值......
拉夏贝尔的“爆发式”发展几乎成为中国服装行业成长的缩影,但在这 10 多年的沉浮之中,拉夏贝尔早已为以后的颓势暗埋隐患。
服装产业赶上了蓬勃发展的机会,吴晓波在《激荡十年,水大鱼大》一书当中提到,2008 年北京奥运会之后,运动服饰行业呈“爆发式”增长,特步、匹克、361°相继上市,六大国产品牌(李宁、安踏、匹 克、特步、361°、乔丹)各自的店面数在 2010 年突破 5000 家,有的品牌更多达 8000 家。但不过短短两年, 服装产业的扩张“后遗症”就迎来爆发。
据公开数据显示,到2012 年,六大国产品牌共关店近5000 家,其中匹克门店净减少1323家,李宁门店净减少1821家,仅上半年,全国42家上市服装企业存货总量就高达483 亿元。
“中国版ZARA”大溃败
2018 年,拉夏贝尔的颓势开始显现,其线下门店数量为9269 家,这意味着拉夏贝尔一年内已关店 179 家。
同时,拉夏贝尔“多品牌、直营为主”的经营模式面临人工、租金等运营成本日益增加的巨大压力。其财报中表示,人工、租金等运营成本日益增加与单店销售增长压力之间的矛盾最难避免。
对此,上海良栖品牌管理有限公司总经理兼首席顾问程伟雄指出,拉夏贝尔毕竟曾是国内最大女装快时尚公司,有遍布全国从一线至四线市场的数千家直营店铺,全直营是非常值得认可的,但品牌众多的集合店坪效低、库存不小。
首先,“拉夏贝尔遍布全国的直营店铺数千家,每家店平均业绩常在百万元左右,坪效低已显而易见,在如此低迷的市场下还继续将募集资金投入渠道建设,通过渠道扩张做大规模意义不大。”程伟雄表示,拉夏贝尔急迫需要提升单店平效。
其次,自 2010 年以来,受国内市场消费增长乏力、外资品牌不断入侵等因素影响,库存高企就已经成为了中国服装行业的噩梦。据财报数据显示,2017 年拉夏贝尔仅上下装、裙装的存货就达到3311.3 万件;2018 年,该数据为 3388.1 万件。存货方面,拉夏贝尔 2017 年库存商品的期末账面价值高达 23.2 亿元;2018 年,该数据达到 25 亿元。2020 年,在拉夏贝尔轻淑女装大甩卖场景下,拉夏贝尔已经将库存商品的期末账面价值缩减至 3.33 亿元。
最后,程伟雄认为,拉夏贝尔女装当下最具优势就是门店多,旗下七八个品牌混杂在一起,有男装,也有细分的女装,但给消费者体验差异化不大,看似集合店,实际上还是在拉夏贝尔女装的招牌下,各个品牌只是标签不同罢了,产品偏同质化。
“实体店的多品牌集合做法是个趋势,但并不是所有品牌拉扯在一起就是集合店,而是需要品牌 DNA 的差异化或个性化迎合消费者。”程伟雄指出。
疯狂的扩张造成了拉夏贝尔的“大溃败”。程伟雄指出,拉夏贝尔女装十来年能够迅速做大如此规模, 充分体现了在中国市场只要胆大就可以创造奇迹。但拉夏贝尔女装胆大的玩法难以把奇迹继续下去。
拉夏贝尔方面表示,“公司当前遇到的经营困境, 是多重因素造成的,既受行业增速放缓及新冠肺炎疫情等外部影响,也有公司此前战略失焦、扩张过快、成本结构失衡等因素导致的影响。”
就像 2018 年拉夏贝尔决议通过的法国 Naf Naf SAS 收购案,可以说是拉夏贝尔收购史上的“滑铁卢”,也可以说是拉夏贝尔经营溃败的导火索。
这场举债 3800 万欧元的跨国收购,延续了拉夏贝尔一贯的大胆激进的风格。
2018 年,拉夏贝尔门店数量出现萎缩,净利润首 次出现亏损,营业额达到顶峰,一场大手笔的跨国收购案蓄势待发,而一场竹篮打水的“连环质押担保”正紧随其后。2018 年,拉夏贝尔经营从此一蹶不振。
回顾 2014 年、2017 年拉夏贝尔港股、A 股上市之路,均走出了“上市即巅峰”的下滑曲线。港股方面,拉夏贝尔 2014 年 10 月 9 日在港交所 上市,发行价为每股 13.98 港元,但截至 2021 年 11 月 18 日仅剩每股 0.61 港元,股价蒸发 96%;A 股方面,拉夏贝尔 2017 年 9 月 25 日在上交所上市,发行价为每股 8.41 元,目前仅剩每股 2.35 元,其市值也从上市时的超 120 亿元缩水至当前的 12.87 亿元。
“眼看他起高楼,眼看他宴宾客,眼看他楼塌了”,向来以“中国版 ZARA”自居的拉夏贝尔终于还是没能成为另一个 ZARA。
在此期间,拉夏贝尔也采取了诸多“自救”措施。比如 2015 年 2 月,拉夏贝尔启动新零售系统;同月,拉夏贝尔斥资人民币 2 亿元投资知名网上服饰零售商 “七格格”,力图强化在线销售渠道。
实际上,拉夏贝尔的新零售发展远远没有线下来得有成效。2017 年,拉夏贝尔尚能披露渠道方面的收入构成,此后再未提及线上电商收入。数据显示,2017 年线上电商收入增加 4.15 亿元,同比增长 44.86%;线下专卖收入增加 5.12 亿元,同比增长 15.92%;线下专柜收入减少 4.89 亿元,同比下降 11.13%。可以推算,拉夏贝尔 2016 年线上收入 9.25 亿元,2017 年线上收入13.4亿元(与拉夏贝尔2020年披露数据略有差异), 分别仅占当期总营收的 10.82% 和 14.89%。
“营收有限”的线上模式迎来了整改。2020 年 9 月, 拉夏贝尔运营模式再调整,把线上业务调整为“品牌授权+运营服务”的新模式,将采取“轻资产”的运营模式,并计划将旗下品牌系列商标分别授权给供应商、经销商及代理运营商等,把线上业务的运营管理权交由专业的品牌运营公司代为运营。
有观点认为,这意味着拉夏贝尔将如同南极人一 般转向“卖吊牌”模式。
不过,拉夏贝尔方面否认了“卖吊牌”的说法, 认为公司转型“品牌授权 + 运营服务”业务模式并非“卖吊牌”。而公司按照“重塑品牌、保护品牌”的基本思路,重新梳理品牌架构和不同品牌定位,实施“一牌一策、主次划分”的业务发展策略,将重塑公司品牌矩阵, 以核心主品牌为重点,全面提升品牌形象价值。
对于转换线上业务模式的原因,拉夏贝尔称,公司线上业务起步时间较晚,前期曾采取代理运营方式, 现阶段受运营经验不足及缺乏精细化管理能力等因素影响,公司 2017 年度至 2019 年度线上销售收入占整体营业收入的比例仅为 13.65%、14.13% 及 10.65%,且始终面临着线上流量成本逐步上升、线上业务盈利能力 较弱等问题。
不过,像南极人这样看似潇洒的轻资产模式也未 必没有挑战。盘古智库高级研究员江翰指出,作为品牌授权商,南极人并不止步于保暖内衣,其最大的特点就 是“万物皆可南极人”。
一方面,这样广泛的授权让“卖吊牌”模式确实赚到了钱,另一方面则是不断透支品牌的内在影响力和的长期价值,这无疑是“竭泽而渔”的做法。“一旦品牌的影响力被消耗殆尽,必然会陷入巨大的市场问题之中。”江翰表示。
快消服饰出路何在
拉夏贝尔的衰落并不是个例,国内多家快消服饰品牌都陷入过类似的困境。
中国人民大学副教授王鹏指出,森马、美特斯邦威等企业的转型之路已经走了许多年,最早的这些国产快消品牌在 2008 年北京奥运会之后普遍遇到了企业营收方面和战略方面的瓶颈。
在外部环境发生变化的时候,这些企业相应地做出了各种求新求变的动作。比如寻求时尚明星进行代言;将新品在网络综艺中推广;将企业发展的重点向 互联网转移,拥抱互联网电商和新媒体营销......“从某种程度上说,这些国产快消企业为了生存发展想尽了方式办法。”王鹏表示。
但现实毕竟是现实。王鹏表示,随着社会环境的变化,不少国外一线的快消品牌陆续进入中国,这导致了国产快消品牌的市场占有率有所下降。此外,由于中国传统企业的连锁店在加盟方式、自营方式和供应链运营的限制,包括李宁在内的运动品牌都面临着营收不利和股票价格下跌的阵痛期。除了国产品牌,很多的国际时尚品牌在进入中国市场后也开始遇到了各种问题,出现了陆续退出中国的局面。
“这些现象是消费分级发展的一个必然趋势,同时也是自身战略调整还没有做到位。换句话说,这些企业的产品线、业务线和现金流方向还没有为应对市场变化而做出一个良好的调整。为了应对外部的变化,相关企业应该加快供应链、品类的调整和加盟模式的调整来实现公司的转型,重新迎合市场需求。”王鹏分析道。
投资人、北京市知识产权库专家董新蕊表示,快消服饰企业的没落主要原因无外乎缺少核心竞争力、没有跟上时代潮流。
“建议国内的快消服饰企业通过紧抓时代潮流、增加服饰专利技术含量、注入品牌新鲜活力和IP属性、 利用好新媒体推广‘爆品’带来流量、提高服装本身在设计材料和工艺等方面的品质,走出困境再创辉煌。” 董新蕊认为。
针对拉夏贝尔,程伟雄进一步表示,类似拉夏贝尔的本土女装品牌很多,但没有像本土运动品牌、休闲品牌、男装品牌那样在本土市场有足够号召力品牌出现,而是散落在大江南北的区域品牌与地方品牌。同时,女装产品更新换代频繁性决定女装品牌的地方性。一方面,当下本土女装应真正去做好品牌规划与定位,用心去研发符合消费者的产品,专注店铺的精细化而不是大肆抢地盘、开多店做大规模;另一方面,店大并不可怕,可怕的就是没有相应的货品结构足以支撑大店业绩,坪效低下的大店模式就是包袱。
“拉夏贝尔学 ZARA,学到的只是皮毛。ZARA 成功的核心要素在于供应链的优势,不仅是对产品的模仿,而是从面辅料到生产、销售一体化的供应链优势。在产品成为商品上市之前,商品企划、设计企划、生产采购、门店零售等部门协同作业,在市场需求、数据模型测算等基础上决定产量、价格、门店范围、是基本款还是形象款的定位等。”程伟雄总结道。
对于拉夏贝尔还在一片衰落当中坚持迈步前行, 拉夏贝尔告诉《商学院》记者,从服装行业发展历程来看,2012 年以前为行业快速增长阶段,行业处于卖方市场,企业通过批发模式快速扩张,店铺数量增速为业绩增长的主要驱动力。近年来,国内消费整体承压,服装行业增速放缓,转为买方市场,更为精细化的零售模式可以解决服装需求痛点。
拉夏贝尔方面表示,公司将专注于提高优质存量 店铺的精细化管理水平,实施“总部管理到店、管理责任到人”,着力提升线下经营网点的店效、坪效和单店 盈利水平。同时公司将基于完善的业务信息系统,进一步提升数据应用和分析能力,以及时响应市场趋势和消费者需求,优化公司产品企划和下单机制,加快产品更迭频率和授权业务调整转型。
