“
从3月20日以来,关于美国签证的问题,最多网友问老胡的问题就是“美国签证是不是拒签率很高?” 我跟大家统一回答:“对的,确实拒签率很高。“原因是什么?我下面会跟大家讲解,而今天老胡是主要给大家介绍美国商务签证,让大家了解如何成功申请B1B2签证,分享最近成功申请到美签商务签证的案例分享到给大家。
”

ok,先给大家解释一下,为什么3月20-4月15日之前美国签 证拒签率 会这么高?其实有经常看老胡之前的文章,大家都多少知道原因。 具体原因如下:
1、申请人自身条件不符合;单身、白本、存款不足、出入境记录有滞留等等,这肯定是最大的原因。
2、签证官换届影响;美国领馆签证官是每三个月换一次,换届前后两个星期拒签都是非常高的,这老胡之前文章都说过,具体原因大家如果感兴趣可以问老胡,在这里我就详说。
3、中美政策因素;要知道美国已经开放国际旅游的,而中国还没开放,一向讲究对等原则的中美关系,多多少少会受到影响。

言归正传,今天老胡给大家介绍我们如何成功申请到美国商务签证的讲解,最后会给大家分享最近成功的一个实际案例给到大家去参考。
申请美国商务签证(B1B2)需要准备什么材料?
1、美国签证申请表DS160

2、护照首页

3、身份证复印件扫描
4、上次签发的美国签证页扫描(如有)
5、同行人的美国签证页扫描(如有)
如果你的同行人有有效的美国签证页请拍摄同行人的美国签证页。
6、同行人的护照首页扫描(如有)
7、邀请函复印件
邀请函复印件
8、个人英文简历
● 完整详细的英文简历 1、个人教育经历(学校名称 地址 就读日期 所读专业)
2、以往工作经历(公司名称 地址 所任职务 就职年份) 3、 掌握的语言 4、列出以往前往的国家和对应的日期
以上材料都是要提前准备好的,下面的材料是面试的时候必须去携带进入领馆的,才能最大地通过美国商务签证的申请。
|
进去领馆需要携带的材料如下:(*表示必须带的) |
|
*1、护照原件: 1.护照完整无破损、无水渍 2.有效期离出发日期应至少还有6个月 3.至少有四面完整连续的空白页(不包含备注页) 4.如您的旧护照上有出境记录请一并带上 |
|
*2、身份证原件 : 在有效期内的身份证原件 |
|
*3、户口本原件: 1.家庭户口:请携带整本户口本原件 2.集体户口:请携带户主首页+本人页原件(若无法获取原件,可用复印件替代) |
|
*4、婚姻证明原件: 1.结婚者:请携带结婚证 2.离异者:请携带离婚证 3.未婚妻无需提供 |
|
5、居住证:(需要者必须提供) 1.如您的工作地/常住地与户籍所在地不同,请携带居住证原件 2.外地户籍的申请者面试时被抽查居住证的可能性很大,请务必记得携带 |
|
*6、营业执照或组织机构代码副本(复印件加盖公章)
|
|
7、辅助材料:(可选) 前往过的发达国家的旅游照片、全家福照片、学历证书、荣誉证书等 |
|
8、同行人资料(复印件)(可选) 1.若同行人关系为朋友时:提供合影照片 2.若同行人尚未获得签证:请提供同行人的护照首页 3.若同行人已获取签证:请提供同行人的护照首页及有效签证页 |
|
*9、商务邀请函(原件) 1.没有固定格式,签名需手写,需要原件 2.被邀请人的具体资料(全名、护照号码、任职公司及职务) 3.商务邀请的目的(参加交流会议、洽谈业务、签订合同等) 4.行程安排(比如什么时候的会议、何处召开、多长时间等) 5.旅行费用由谁支付,如包了客人的食宿,请注明,并提供相关证明。 6.保证访问者遵守当地法律,按时离开目的国 7.邀请人的具体资料(公司名称、地址、职务、联系电话、E-MAIL) 8.邀请方的亲笔签字或盖章 |
|
*10、个人英文简历 1.建议具有特殊技能及从事敏感行业者提供,如枪械、*弹炸**、核电/核装置、尖端计算机技术、生物或化学方面的申请者 2.以上申请者面试时很可能被要求后补个人简历,所以请提供准备,以免影响出签时间和签证结果 |
|
11、同行人资料(复印件)(可选) 1.若同行人关系为朋友时:提供合影照片 2.若同行人尚未获得签证:请提供同行人的护照首页 3.若同行人已获取签证:请提供同行人的护照首页及有效签证页 |
|
*12、在职证明英文版 1.必须用公司正规抬头纸打印,领导签字并加盖公章 2.在职需包含的个人信息、职务、入职时间、月薪、放假时间、前往国家、公司名字、地址、电话 3.可参考我司模板(如贵公司有自己的模版,内容完整的话也可以使用贵公司的模版) |
申请美国商务签证必须要注意的事项分享
1、美国商务签证有效期是1-10年,由领馆审批,需要面试,需要打指纹,停留期1-180天(由移民局官员决定),入境次数为多次入境。
2、申请美国商务签证,你的邀请函、中方公司派遣函、在职证明、个人简历都要按要求做好,不然会很影响你的签证通过率;
3、申请商务签证之前,你最好提前做好行程单,用来面试,没有合理的行程单,那么就算当场面试通过了收了你的护照,大概率也会要求你回去补材料等。如下图: (客户4月25日、广州领馆面试的)

申请美国商务签证(b1b2)的相关材料模板(供参考)
下面是老胡给大家整理最合规的申请美国商务签证的各类模板,大家如果需要电子文档的可以直接找老胡要。
|
邀请函模板:
|
|
在职证明模板:
|
|
中方公司派遣函模板:
|
|
个人简历模板(英文版,不是所有行业都需要):
|
|
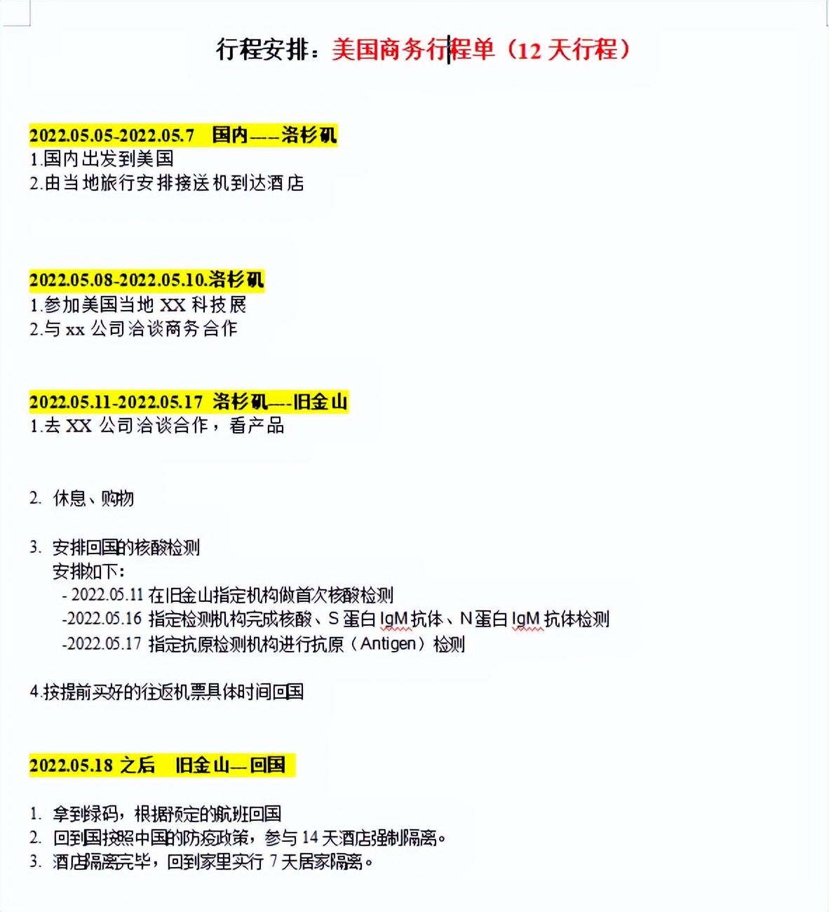
赴美整个流程的行程单模板:
|
划重点:
1、以上模板都是只供参考,很多细节都是要根据个人实际情况去安排的。
2、建议如果对美国签证面试不太了解,都要参加培训,跟专业的签证人员去沟通对接如何做好相关的行程单、在职证明、个人简介等等,这些钱是不能省的,老胡对这方面还是比较懂的,大家不懂可以问我。
3、疫情间,政策变化大,行程单一定要有相对应的规划;
成功地申请到美国商务面试经验分享
一、先给大家说明一下申请人的背景(2022年4月25日 广州面试)
|
1、刘先生,35岁,厦门某公司老板(小公司),福建人、已婚 |
|
2、有一个展会邀请函 |
|
3、公司主要经营电子产品 |
|
4、去美国旧金山参加6月3日的互联网科技展 |
|
5、个人存款有30万,银行流水也还算可以 |
|
6、高中学历 |
|
7、计划5月29日出发赴美,参加展会、洽谈合作、在美停留15天; |
二、培训过程(老胡本人亲自操作)
|
1、先帮刘先生讨论如何正确修改好自己的DS160表,工作上应该如何正确描述,确定好风格,修改敏感字,之后就是翻译,预约4月25日,广州面试。 |
|
2、沟通培训面试商务签证的必要技巧; |
|
3、根据商务邀请函去做对应的行程单 |
|
4、根据DS160表去做赴美的行程单 |
|
5、培训如何做个人简历 |
|
6、培训中美最新出入境政策知识、回国流程知识 |
|
7、模拟面试培训 |
|
8、设计专属的商务签证问答面试参考答案 |
三、面试过程分享:
|
1、去美国做什么? 去美国参加6月2日旧金山科技展,并安排对应的商务洽谈行程,这是我赴美的行程单排,麻烦您看一下。 |
|
2、你是做什么工作的? 我是做电子产品的,做出口贸易为主,有自己的亚马逊店铺,我是公司的法人,这是我公司的产品介绍,你可以看一下。 |
|
3、你什么学历毕业? 我是2006年高中毕业,毕业后就去深圳XX电子厂工作,深圳打拼12年后,在2019年回到福建老家创业。 |
|
问了3个问题最后顺利通过 |
点评:
1、刘先生回答第一个问题的时候,整个过程很中规中矩,能主动递交自己的赴美行程单。(这里行程单是一个亮点,培训的时候我跟刘先生沟通起码20多次确定下来的)
2、第二个问题,其实就是签证官对第一个问题挖的一个坑,看你回答如何,回答得好的,就能证明刘先生第一个问题回答的真实性可靠,回答不好估计就要拒签了。幸好,这个问题培训的时候也是提过的,回答得滴水不漏。
3、关于学历,这是刘先生的硬伤,所以回答一定要真实可靠,让签证官看到刘先生是一个靠自己打拼才有今天的成就的。培训的时候也是反复跟刘先生讨论过的,根据刘先生的个人情况去确定好如何回答才能让签证官满意。
4、商务签相对旅游签天然是容易过点的,但是前提你要做好很多细节的文件安排,行程安排,回答问题少提交了,基本回头就给你一张黄单让你回去补材料,发邮件让他们去审核。





