今年的新春交际,EA游戏的中国玩家接连遭受重创。
先有《FIFA23》故意恶心中国玩家,后有《战地1》玩家跟挂哥的“赛博一战”打崩服务器。

对,你没看错,《战地1》差点就在外挂和反外挂联盟的战斗中提前入土了。
这事还得从《战地1》这款游戏身上说起。

身为EA旗下的顶梁柱IP,《战地》系列向来以大战场、多人对战和海陆空载具战斗而闻名。
而《战地1》更是其中的佼佼者,丰富的*器武**,真实而残酷的战场体验,极具感染力的单人剧情,让它时至今日都有不低的热度。

但既然是EA的游戏,就少不了外挂泛滥的问题。
众所周知,EA跟DICE的宗旨是:封挂是格局小才干的事。
如果你在EA游戏中被封号,首先排除是因为开挂。

由于EA的不作为,《战地1》亚服的开挂者数量远超其他网游,在官服随便开一把都会遇见神仙打架。
因此也诞生了官方*服私**和以bfeac为主的玩家反作弊联盟。
玩家向EA租用服务器搭建自定义*服私**,bfeac提供挂哥黑名单和反挂插件,*服私**管理员则利用权限清理环境。

在长久的斗争中,外挂与反外挂玩家达成了一种诡异的平衡。
官方服务器是挂哥的后花园,各路神仙在此对不懂事的萌新大杀特杀;而正常玩家则缩在*服私**中。
这些正常玩家,也自称为“绿色玩家”(下文简称绿玩)

但这份长久以来的脆弱平衡,因一个高中生发现的游戏漏洞而被打破了。
在1月初,为bfeac反外挂开发出自动踢挂机器人的高中生22通过游戏漏洞,拿到了官服隐藏的超级管理员权限。

这也就意味着“绿玩”一方能像*服私**那样,把官服的挂哥通通封禁,结束“南北割据”的现状。
但最开始22并没有这个打算,他只是利用漏洞制作出了一个能在官服踢人的工具,并交给了几个朋友作为“核威慑”。

随后他的朋友“豹猫”在不知情的情况下,受一个挂哥蒙骗,帮他把另一个外挂踢出了官服。
此举一出,外挂联盟当场就炸了,认为自己的游戏权利受到了侵犯,随后展开报复。
外挂联盟先是在网上公布了22全家的实名信息,并对他和他的家人进行骚扰,以此要挟22本人道歉。

在遭到22拒绝后,外挂联盟又开始轰炸绿玩所在的*服私**,让绝大多数绿玩无法正常游戏。
面对外挂的反扑,bfeac跟22很快起草了一份宣战书,并发起了“是否将踢挂插件应用至官服”的玩家公投。

参与投票的玩家约有6000名,而《战地1》的亚服日活也不过一万多人。
在“兴复汉室,还于旧都”的诱惑下,这项决议以97.7%的赞成票通过。
决议通过那天,当外挂玩家像往常一样开着外挂上线时,他们终于收到了迟到近七年的审判。

而外挂联盟的反应则更为激烈,不让开外挂?那大家都别玩了。
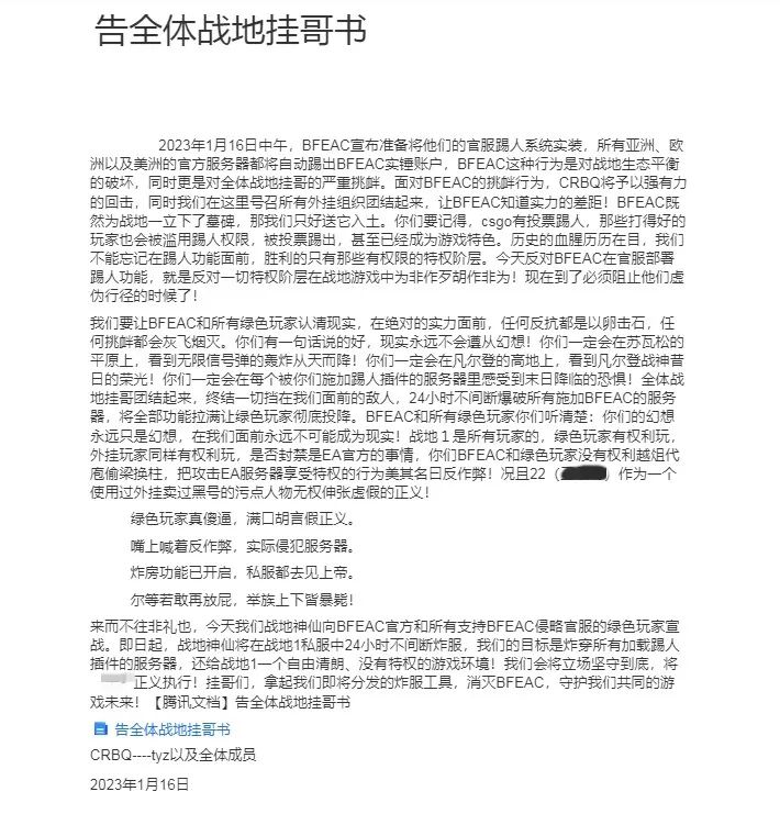
他们也随之发布《告全体战地挂哥书》,并开始无差别轰炸所有《战地1》亚服服务器。

你ban我账号,我炸你服务器,整个《战地1》亚服乱成一锅粥。
1月25号,这场“赛博一战”迎来了最高潮——外挂联盟,也拿到了超级管理员权限。

原本很多*服私**还能通过禁用炸房道具让绿玩们正常游戏,但在外挂联盟获得“核武”后,单方面的“核打击”变成了互相的“核战争”。
此时的《战地1》玩家只要进入游戏就会被光速踢出,官服和*服私**在双方激战中被清空。
战况最激烈时,甚至有部分绿玩想到了玉石俱焚。

因为无法正常游戏,也有不少人开始埋怨发动“北伐”的反外挂联盟。
我不知道当年南宋皇帝赵构用十二道金牌召回岳飞时,是不是也有这样的心路历程。
但大家似乎都下意识忽略了,外挂和绿玩之间的诡异平衡,是牺牲官服换来的。

今日割五城,明日割十城,然后得一夕安寝。
这种想法也不难猜,既然最开始就向挂哥割让了官服,现在投降拿着“核*器武**”回到威慑纪元,岂不美哉。

事情闹到这一步,EA才后知后觉意识到了这场“赛博一战”。
搞笑的是,EA官方甚至没办法修复漏洞,只能禁用管理员面板,让所有人都用不了管理员权限。

但不管怎么说,失去“核武”的外挂和反外挂联盟此刻又有了谈判的基础。
在22道歉认输后,战争总算平息了。

但我们都知道,被挂哥占去了官服的绿玩,嫌绿玩多管闲事的挂哥,他们的矛盾永远也无法调和。

109年前,第一次世界大战在欧洲战场爆发,战后《凡尔赛和约》为二战埋下伏笔。
109后的今天,《战地1》外挂跟反外挂联盟之间爆发的“赛博一战”,也在EA官方的介入中暂时平歇。
正如一战结束后,时任协约国联军总司令斐迪南·福煦对《凡尔赛和约》的评价那样:
“这不是和平,这是20年的休战。”