近日,小木(化名)通过水洗标发现,母亲在某快手小店购入的一件“天然蚕丝羊绒蛋白保暖背心”,其中并不含有宣传所述材质,而是由聚酯纤维、锦纶、粘纤等人造纤维制成。其要求商户履行“假一赔九”承诺,却被快手工作人员告知需提供质检报告。出于成本考虑,小木选择了七天无理由退货。
“我觉得这个情况可以向市场监管局、消协投诉。这样的话,就不必要走繁琐的流程,而且也不用垫付费用。”北京市中闻律师事务所律师李斌认为,水洗标呈现的内容可以作为直接证据证明,消费者收到的商品与商家的宣传不一致,商家涉嫌构成欺诈,需按照价款三倍赔偿,最低五百元。

目前,涉事商品仍在该店铺售卖,且商品详情页材质介绍写明为“柞蚕丝,绵羊毛”,讲解回放中主播关于材质的介绍仍为“羊绒加蚕丝”,商户仅将商品名称改为了“天然保暖背心”。
【1】网购保暖背心天然蛋白变人造纤维
“关键面料好,羊绒加蚕丝的一个蛋白发热纤维……”
2022年12月21日,受上述直播间宣传语的鼓动,小木的母亲在快手平台“唯品购大漂亮的小店”,花92.9元购入一件“天然蚕丝羊绒蛋白保暖背心”;到货后,其通过衣领处的水洗标发现,衣服面料和里料都不含有宣传所述材质,而是由聚酯纤维、锦纶、粘纤等人造纤维制成。

小木认为,该商品涉嫌虚假宣传,为假货,商户应该履行其“假一赔九”的承诺。当晚,小木联系商户反映情况,商户建议其直接申请平台介入,并提供了一份样品名称为“山羊绒针织布”的检验检测报告,但小木无法认同报告内容。他表示,没有证据表明样本和涉事商品有关联。
2023年1月1日,在小木申请平台介入后,他接到快手用户服务工作人员的反馈电话。其告知小木,涉事商品不是假货,属于宣传有问题。
对于小木要求商户“假一赔九”的诉求,该工作人员回复到,需要提供相关证据。“或是品牌方出具的报告,或是鉴定机构出具的商品质检报告,或是商品品质与正品存在明显差异的图片和视频,或是商家明确承认售假的聊天记录。”
“一般的质检部门很多不对个人提供检测服务;其次,检测时间通常在7-15个工作日,这就意味着这个衣服如果质检没问题,也错过了7天无理由”。出于鉴定成本的考虑,小木最终放弃了“假一赔九”的诉求,选择退货退款。
小木告诉九派财经,“平台其实可以说是有意抬高了赔付的门槛,一般消费者往往会选择算了。”
【2】平台“假一赔九”规则有出入
记者在检索过程中发现,关于“假一赔九”中“假货”的认定,快手平台对商户和消费者的解释有所出入。
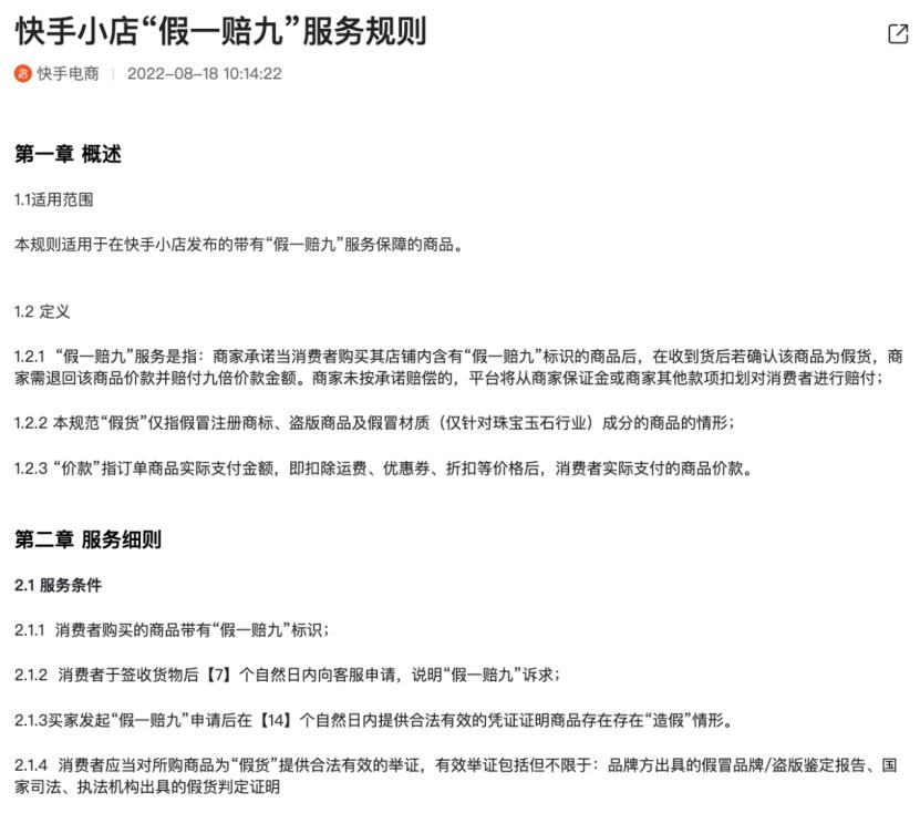
快手电商官网《快手小店“假一赔九”服务规则》显示,“假一赔九”服务是指商家承诺当消费者购买其店铺内含有“假一赔九”标识的商品后,在收到货后若确认该商品为假货,商家需退回该商品价款并赔付九倍价款金额。
上述《规则》提到,本规范“假货”仅指假冒注册商标、盗版商品及假冒材质(仅针对珠宝玉石行业)成分的商品的情形。且消费者应当对所购商品为“假货”提供合法有效的举证,有效举证包括但不限于:品牌方出具的假冒品牌/盗版鉴定报告、国家司法、执法机构出具的假货判定证明。

而快手客户端显示,在回答“商家对假一赔九商家侧规则有疑问”时,对于假的定义,快手举例称,“再比如材质假,比如国家级质检机构出了认定证书,说直播间宣传和证书完全不匹配,材质不同,比如:直播间宣传桑蚕丝,检验为化纤……这也是需要假一赔九的。”该解释明显与上述《规则》中提到的“假冒材质(仅针对珠宝玉石行业)成分”一条不符。
【3】律师建议直接向消协、市场监管部门投诉
前述快手用户服务工作人员曾告知小木,涉事商品不是假货,属于宣传有问题。若小木仍坚持让商户履行“假一赔九”的承诺,则需要提供质检报告。
北京市中闻律师事务所律师李斌分析,如果有证据证明,比如直播间的录像,或者商品的详情展示、宣传用语,都说了它的成分是蚕丝和羊绒,且这个成分可能直接决定了消费者的购买行为及商品价格,而后消费者发现收到的货不是商家宣传的货,消费者有理由认为商家涉嫌构成欺诈。
《中华人民共和国消费者权益保护法》第五十五条规定,经营者提供商品或者服务有欺诈行为的,应当按照消费者的要求增加赔偿其受到的损失,增加赔偿的金额为消费者购买商品的价款或者接受服务的费用的三倍;增加赔偿的金额不足五百元的,为五百元。
对于快手商户所承诺的“假一赔九”,李斌认为,商家的承诺高于法定的三倍,应该按照商家的承诺来处理,因为承诺属于合同的组成部分。
“只要向快手提出来,当时商户在直播间宣传销售的时候,所推广的这个产品的材质是羊绒和蚕丝。但我收到了货,有标签,标签是厂家所粘上的,厂家知道这个材料是什么,那直接可以作为一种证据证明,你卖给我的和你宣传的是不一致的,这就可以了。”
但快手要求消费者提供质检报告,无形中提高了赔付门槛。“我觉得这个情况可以向消协投诉一下,包括市场监管局。如果这样的话,不必要走繁琐的流程,而且也不用垫付费用。”
同时,李斌补充到,快手对于“假一赔九”服务条件的限制是不违法的。“因为这是商家自己做出的承诺。你要想按照这个条款拿到赔偿,那你就得符合这个条件。假定我不符合这个条件,但是(商家)构成欺诈了,我不能主张‘赔九’,但是我可以主张‘赔三’。”
九派财经实习记者 黄依婷
【来源:九派财经】
声明:此文版权归原作者所有,若有来源错误或者侵犯您的合法权益,您可通过邮箱与我们取得联系,我们将及时进行处理。邮箱地址:jpbl@jp.jiupainews.com