更多IPO专业内容,请关注本头条。若有任何问题,可以随时评论留言咨询IPO相关的会计和税务处理。

前言
根据中国《公司法》的规定,公司增加注册资本需要持有2/3以上表决权的股东同意,那么决议上仅有持有2/3以上表决权的股东签字表示同意就可以了吗?
实践中,许多地区的工商局要求“全体”股东在股东会决议上签字表示对公司增资事项的知悉,也即不同意或弃权的股东也需要在股东会决议上签字。这种情况下,如果出现部分小股东不签字,怎么办?
针对这个让创始人头疼的问题,我们将介绍境内工商登记机关和开曼律师、开曼登记中介的实操口径,进一步说明出现小股东不签字时如何处理,以及如何通过交易文件和公司章程中条款的安排防范于未然,降低因小股东不签字而拖慢融资进程的风险。
01
实操口径
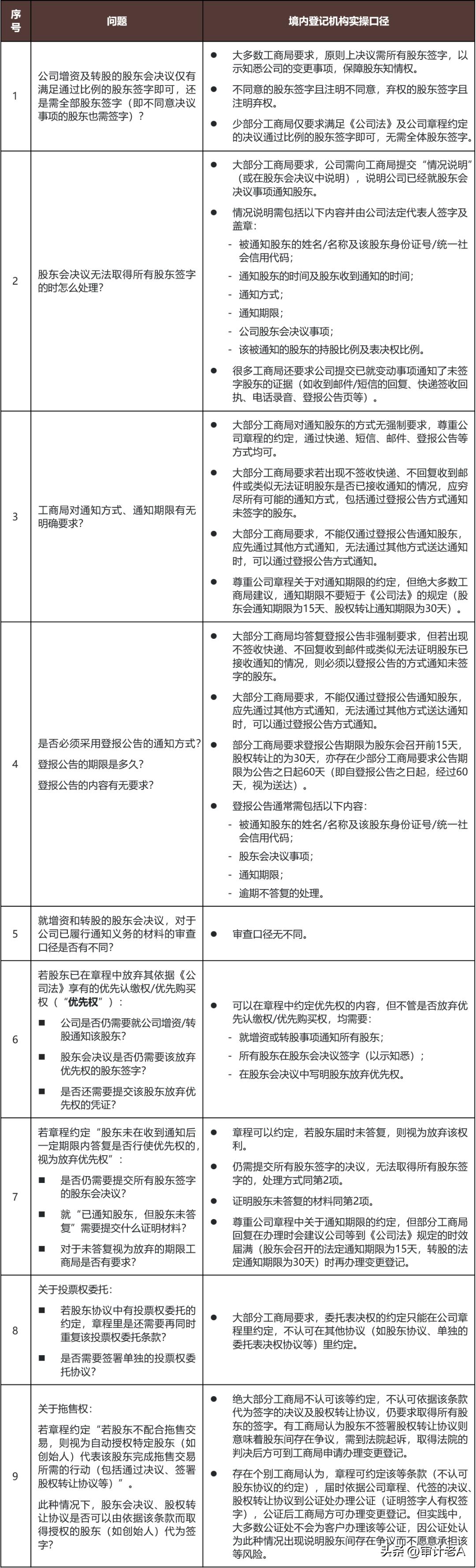
1. 境内登记机构的实操口径
经现场咨询大湾区地区的工商局及电话咨询北京、上海各地工商局工作人员,关于公司增加注册资本、股东转让股权所涉登记事项的实操口径总结如下。同时,关于深圳市南山区和深圳市前海工商局的具体口径见附录。

(点击查看大图)
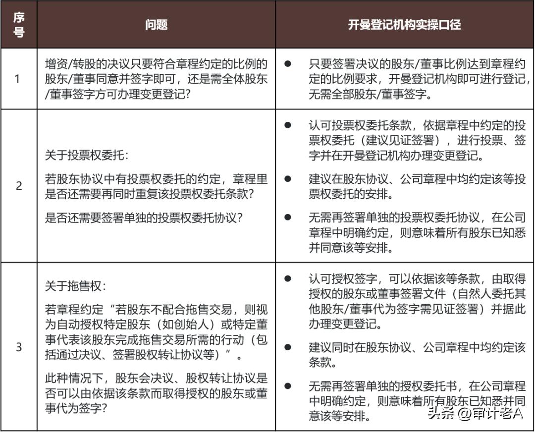
2. 开曼登记机构的实操口径
经过与开曼律师和开曼登记中介的沟通,开曼登记机构实操口径如下:

(点击查看大图)
02
启示与建议
1. 针对境内架构及开曼架构项目的共同建议
(1)公司章程明确约定增资、转股决议的表决通过比例
- 即使股东协议已约定增资、转股决议的表决通过比例,亦需要在公司章程中明确约定增资、转股决议的表决通过比例。
- 若在工商局备案的章程中未约定表决通过比例,建议尽快通过章程修正案的方式对表决比例进行补充约定。
(2)细化与完善“通知与送达条款”
- 建议公司在股东协议及公司章程中详细约定通知与送达条款,明确约定以下事项:
- 通知的形式必须为书面形式;
- 通知方式(如专人递送、电子邮件、预付邮资的快递等),且约定可同时采用一种或多种通知方式;
- 通知的生效时间及送达时间,尤其需明确各种通知方式下“视为送达”的时间;
- 约定可采用多种方式通知的,需同时约定以最先收到通知的时间节点为送达时间;
- 通知条款中载明公司、各股东以及其他相关方(“接受方”)的身份、姓名、联系地址、电话及电子邮箱等;
- 并约定通知接受方应在联系方式发生变更时及时通知公司,否则需承担违约责任和损失。
(3)约定“优先权”的行使期限,未在期限内答复的视为放弃优先权
- 建议在章程及股东协议中明确约定,若享有“优先认缴权”、“优先购买权”的股东未在章程及股东协议约定的期限(如30日)内就是否行使该等优先权、行权的比例及数额答复公司,则视为放弃该等优先权。
(4)约定在不损害股东利益前提下,经持有2/3以上股权的股东同意可变更股东协议及公司章程
- 除约定章程经2/3以上表决权的股东同意可修改外,为避免部分融资时部分小股东不配合签署股东协议,亦可在股东协议中约定在不损害股东利益前提下,经持有2/3以上股权的股东同意可变更股东协议。
2. 特别针对开曼架构项目的建议
特别地,针对开曼架构的项目,还可以考虑以下措施:
- 在设计公司及股东协议中的通知与送达条款时,针对境内投资人及中资背景的美元基金,建议将公司的联系地址约定为公司位于境内的办公场所。
- 针对拖售权条款,在股东协议及公司章程中约定,若任一股东不配合拖售交易所需的行动,则视为自动授权特定股东(如创始人)或特定董事代表该股东完成拖售交易所需的行动(包括通过决议、签署股权转让协议等)。
结语
公司在融资中难免遇到因与小股东意见不同,而小股东拒绝签字的情况。为了避免陷入无法进行工商变更登记的困境,公司可以提前了解所在地登记机关的实操口径,并且做好应对措施。
来源金杜