
一项刊登在影响因子9.504杂志Proceedings of the National Academy of Sciences上题为“Basophils trigger emphysema development in a murine model of COPD through IL-4-mediated generation of MMP-12-producing macrophages”的研究报告中,来自日本东京医科大学的科学家们发现,嗜碱性粒细胞衍生的IL-4(Th2细胞因子)/单核细胞衍生的间质巨噬细胞(IM)/基质金属蛋白酶-12(MMP-12)轴在肺气肿形成中起着关键作用,因此可能是慢性阻塞性肺病开始阶段减缓肺气肿进展的潜在靶点。
慢性阻塞性肺病(COPD)是全世界发病率和死亡率的主要原因。 这是非Th2型肺病,其特征在于伴有炎症和肺气肿的进行性气流受限,但与以可逆性气道阻塞为特征的哮喘相比,其细胞和分子机制仍然不明确。
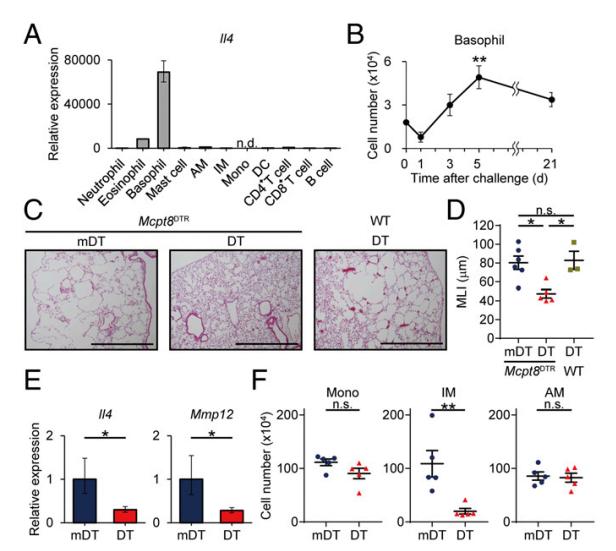
实验显示了在弹性蛋白酶诱导的COPD小鼠模型中肺气肿形成的起始阶段嗜碱性粒细胞的先前未被认可的作用,其中嗜碱性粒细胞占肺浸润细胞的不到1%。 鼻内弹性蛋白酶滴注引起单核细胞向肺部的募集,然后分化为间质巨噬细胞(IM),但很少发生肺泡巨噬细胞(AMs)。
与普遍的假设相反,IMs而非AMs高度表达有助于肺气肿形成的基质金属蛋白酶-12(MMP-12)。 使用一系列基因工程小鼠的实验表明,嗜碱性粒细胞来源的IL-4(Th2细胞因子)作用于肺浸润性单核细胞,促进其分化为产生MMP-12的IM,导致肺泡壁破坏并导致肺气肿的发生。 实际上,仅在嗜碱性粒细胞中缺乏IL-4的小鼠未能产生致病性MMP-12产生的IM,因此发展为肺气肿。

MMP-12在弹性蛋白酶诱导的肺气肿的发展中起关键作用,并且主要由肺中的IM产生

单核细胞迁移至肺并分化成IM,导致肺气肿形成

IL-4参与IM的产生和肺气肿的形成

嗜碱性粒细胞是受影响肺中IL-4的主要产生者,对于IM生成和肺气肿形成至关重要

仅在嗜碱性粒细胞中缺乏IL-4的小鼠不能发展为肺气肿
来源:Knockout of both miR-15/16 loci induces acute myeloid leukemia.Proceedings of the National Academy of Sciences
