
来源:科技日报、中国科学报环球科学、科研圈、高分子科技、 iNature、中国科讯等
- 微流控技术可用于构筑凝胶基人造皮肤

来源:Advanced Science
5月21日,发表于《先进科学》( Advanced Science )的一项研究,采用微流控技术开发出一种能够在4个愈合阶段连续智能调节伤口pH值的微凝胶组装体人造皮肤。
在微凝胶组装体中,凝胶1和凝胶2分别富含有-COOH和-NH2,可以在创面润湿的微环境中释放或吸附H+实现创面pH值的动态酸碱调节。其次,微凝胶组装体人造皮肤成功应用于大鼠背部皮肤缺损处活体实验中,结果显示微凝胶组装体人造皮肤可以通过调节伤口的pH值,有效促进新血管的形成、成纤维细胞的增殖和迁移以及巨噬细胞的极化,最终加速伤口愈合。
https://onlinelibrary.wiley.com/doi/10.1002/advs.202201254
- 仅削减二氧化碳排放或不足以阻止气候变化

来源:PNAS
5月23日,发表于《美国科学院院刊》( PNAS )的一项研究显示,仅削减二氧化碳排放量可能不足以实现《巴黎协定》1.5℃的目标。
研究人员评估了二氧化碳和其他短寿命气候污染物对气候变化的影响,结果显示两者的影响几乎相同,削减其排放量可以更快地减缓气候变化。数据显示,化石能源燃烧会同时释放硫酸盐气溶胶,它可以在很短的时间内小幅冷却气温,因此仅仅专注于减少化石燃料使用可能会导致“微弱的短期变暖反弹”,可能导致全球气温在2035年超过1.5℃目标,到2050年超过2℃目标。
https://www.pnas.org/doi/full/10.1073/pnas.2123536119
- 大质量黑洞在矮星系中比预期更常见

来源:The Astrophysical Journal
5月24日,发表在《天体物理杂志》( The Astrophysical Journal )的一项研究发现,矮星系中出现大质量黑洞比以前认为的要常见很多,该研究可以帮助理解黑洞与星系的共同生成过程。
黑洞通过吸收周围旋转的气体而生长时,会发出发出特殊的光芒,从而可以被探测到。这种特殊光芒将生长中黑洞和新形成的恒星区分开来。研究人员对数千个星系的活动星系核进行了观测,发现在有3%~16%的矮星系具有大质量黑洞的特征发射线,而此前估计的比例约为1%。
https://iopscience.iop.org/article/10.3847/1538-4357/ac6595
- 母亲的行为可帮胎儿形成生物钟

来源:PLOS Biology
5月24日,发表于《PLOS生物学》( PLOS Biology )的一项研究,探究了在胚胎出生前,母体行为如何影响胎儿视交叉上核中的基因活动。
研究人员在黑暗情况下比较了2组怀孕大鼠体内胎儿的视交叉上核的基因活动模式,实验组中怀孕大鼠被移除了视交叉上核,但限制它们每天只在8小时内进食,而对照组的大鼠保留有完整的视交叉上核,在食物获取上没有时间限制。两组胚胎在视交叉上核的基因活动的时间模式上,只有少部分基因存在差异,可以判断,胎儿并没有规范性的昼夜节律,可见母体的信号能帮助其调节。
https://journals.plos.org/plosbiology/article?id=10.1371/journal.pbio.3001637
- 2022年邵逸夫奖公布,六位国际学者获奖

来源:邵逸夫奖
5月24日,邵逸夫奖基金会在香港举行新闻发布会,公布2022年度邵逸夫奖得奖者名单。
瑞典隆德大学天文学及理论物理系隆德天文台荣休教授Lennart Lindegren和爱尔兰都柏林大学学院物理学院客座教授Michael Perryman获得天文学奖,以表彰他们对天体测量学的贡献。
美国福泰制药公司圣迭戈研究部高级副总裁暨研究部主管Paul A Negulescu和美国艾奥瓦大学内科学系教授Michael J Welsh获得生命科学与医学奖,以表彰他们发现囊肿性纤维化的生物机制,并开发了治疗药物。
美国普林斯顿大学数学教授Noga Alon和英国牛津大学默顿数理逻辑讲座教授Ehud Hrushovski获得数学科学奖,以表彰他们对离散数学和模型论的非凡贡献。
- 一种天花药物可能对猴痘患者有效

来源:The Lancet Infectious Diseases
5月24日,发表于《柳叶刀·传染病学》( The Lancet Infectious Diseases )的一项研究发现,天花药物特考韦瑞(tecovirimat)可能缩短猴痘患者的症状和传染性持续时间。
研究回顾了7例猴痘病例,所有患者在医疗机构隔离治疗后都已康复。其中3名患者接受了brincidofovir治疗,但因为肝酶升高而停止;1名患者接受了为期2周的tecovirimat治疗,未出现副作用,症状持续时间和排毒时间相较其他6名患者较短;另有一名患者出院6周后经历了一次轻度复发。由于该研究的队列规模较小,需要进一步研究抗病毒药物在治疗猴痘时的表现和效果。
https://www.thelancet.com/journals/laninf/article/PIIS1473-3099(22)00228-6/fulltext
- “压力-温度”双重传感气凝胶材料能够监测人体生理状态

来源:Nano Letters
5月24日,发表于《纳米快报》( Nano Letters )的一项工作中,研究人员利用金属碳化物MXene与聚氧化乙烯(PEO)复合组装,制备了具有相互独立的压阻效应和热阻效应的压力-温度双重传感气凝胶材料。利用该材料可以检测人体在不同体温状态下的动脉脉压波形的特征峰变化情况。
半结晶PEO在30-40 ℃温度区间内熔融,使气凝胶具有高达-10.0%/ ℃的负电阻温度系数以及0.2 ℃的温度响应精度。柔性多孔孔壁结构具有大长径比,使气凝胶可检测0.05 Pa的压力信号。这种独特的双传感通道设计使得MXene/PEO气凝胶对压力和温度双重刺激信号具有高精度的分辨性。
https://pubs.acs.org/doi/10.1021/acs.nanolett.2c01145
- 科技部通报24起科研不端案例

来源:科技部
5月24日,科技部通报了部分高校医学科研诚信案件调查处理结果情况。此次共通报24起科研不端案例,主要涉及代写代投、实验数据和图片造假、不当署名、伪造通讯作者邮箱等科研不端行为,涉及20所高校和附属医院,共处理52人。
涉事学者受到取消科技计划项目(专项、基金等)申报资格,取消各类评奖评优、职务职称晋升申报资格,扣发岗位津贴,取消研究生导师资格等处罚和处理,其中3人被永久取消招收同等学力研究生资格,6人被撤销主任医师、副主任医师、副教授职务,4人被取消博士学位申请资格。还有3人作为在籍研究生,给予留校察看处分等处理。
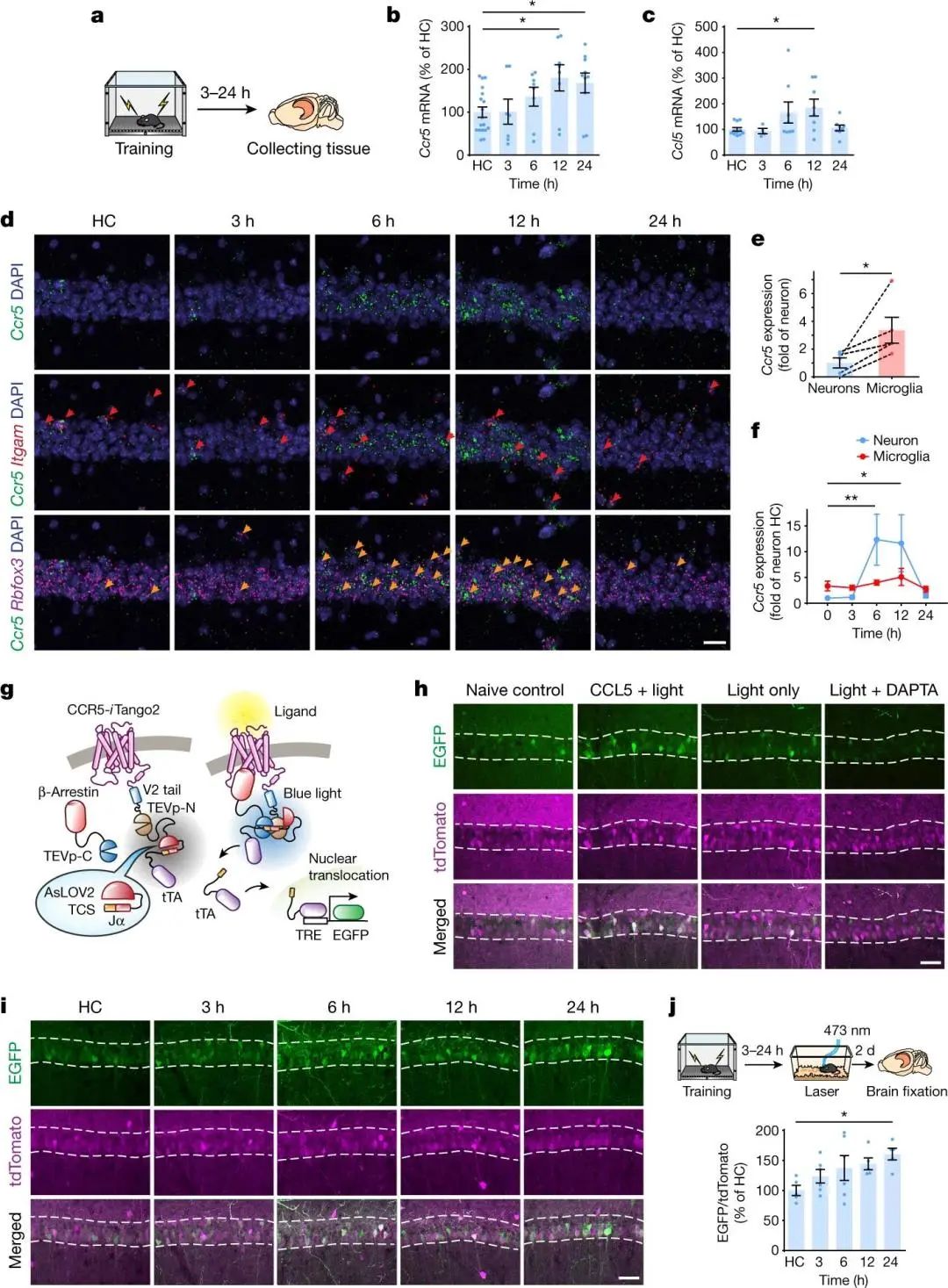
- 一种用于治疗艾滋病的药物或有助于恢复大脑记忆

来源:Nature
5月25日,发表于《自然》( Nature )的一项研究表明,艾滋病药物Maraviroc的超适应症能帮助重建中年小鼠丢失的记忆,以及逆转HIV感染导致的认知缺陷。
研究团队利用小鼠进行实验,发现 CCR5 受体表达的增加阻止了记忆连接的形成,而这种受体正是HIV入侵人体细胞时的靶向受体。随后,而小鼠服用Maraviroc后发现,这种CCR5拮抗剂起到了与敲除 CCR5 相同的效果,小鼠能够再次连接记忆。
https://www.nature.com/articles/s41586-022-04783-1
- 史上最小遥控步行机器人面世

来源:Science Robotics
5月25日,发表于《科学·机器人》( Science Robotics )的一项研究,开发出有史以来最小的遥控步行机器人,其外形类似螃蟹。
研究人员使用了一种形状记忆合金材料,这种材料在加热时会转变为“记忆”的形状。使用扫描的激光束在机器人身体的不同目标位置快速加热,一层薄薄的玻璃涂层在冷却时弹性地使相应的结构部分恢复到其变形前的形状。以平坦的平面几何形状制造了行走蟹结构的前身,将这些前体黏合到略微拉伸的橡胶基材上。当拉伸的基材松弛时,会发生受控的屈曲过程,导致螃蟹“弹出”成精确定义的三维形状。
https://www.science.org/doi/10.1126/scirobotics.abn0602
- 异位表达的植物蛋白可实现广谱抗肿瘤反应

来源:Cell
5月26日,发表于《细胞》( Cell )的一项研究发现,异位表达的植物免疫蛋白RDR1通过其单核苷酸加尾修饰AGO2游离出的miRNA双链异构体,以重新激活有缺陷的miRNA通路,从而特异性阻断实体瘤和白血病中癌细胞的细胞周期。
该研究首次揭示了在各种人类原发性肿瘤中广泛积累异常的3’末端短1-nt的miRNA异构体,为理解肿瘤发生过程中全局miRNA剂量的减少提供了新的见解。研究团队利用植物免疫蛋白RDR1,通过挽救癌细胞中的miRNA缺陷来实现广谱的抗肿瘤反应,开发了一种新的策略来编辑和操纵miRNA,使之成为对抗癌症等人类疾病的强大*器武**。
https://doi.org/10.1016/j.cell.2022.04.030
- 首个庞贝人基因组测序完成

来源:Scientific Reports
5月26日,发表于《科学报告》( Scientific Reports )的一项研究中,首次报道了公元79年维苏威火山喷发后在意大利庞贝去世的一名个体的人类基因组测序结果,该研究证明了从庞贝人的残骸恢复古DNA的可能性,并对这一人群的遗传学历史和生活提出了更深见解。
研究人员分析了在庞贝“匠人之家”发现的两名个体的残骸,并提取了他们的DNA,因为女性残骸的序列存在空白,只获得了男性残骸的完整基因组。研究团队推测,火山喷发时释放的火山碎屑物提供了保护,使这名男性个体免受会降解DNA的环境因素的影响。
https://www.nature.com/articles/s41598-022-10899-1
- 有机物ROOOH能够通过大气条件下的化学反应产生

来源:Science
5月26日,发表于《科学》( Science )的一项研究中,通过大气条件下的化学反应,监测到了有机过三氧化氢(ROOOH)。
据了解,碳氢化合物的氧化反应过程中存在产物ROOOH,但它的产生需要极低的温度,产量极少且非常不稳定。研究人员通过自由射流实验,并结合质谱检测技术发现,ROOOH能通过有机过氧自由基(RO2)与羟基自由基(OH)之间的反应形成。动力学分析表明RO2和OH生成ROOOH的反应速率非常快,此外根据量子计算预计,大气中异戊二烯可以每年产生约100亿千克ROOOH。
https://www.science.org/doi/10.1126/science.abn6012
- 马骏任北京师范大学校长
日前,中央批准:马骏同志任北京师范大学校长(副部长级)、*党**委副书记;因年龄原因,董奇同志不再担任北京师范大学校长、*党**委副书记职务。
5月27日上午,北京师范大学召开教师干部会议。中央组织部副部长、中央编办主任李小新同志到会宣布中央决定并讲话,教育部*党**组成员、副部长孙尧同志,北京市委常委、组织部部长孙梅君同志出席会议并讲话。北京师范大学*党**委书记程建平同志主持会议。
马骏,1969年4月出生,研究生,哲学博士,*共中***党**员,教授。曾任中山大学副校长、*党**委副书记、*党**委常务副书记(正局级)。
- 龙腾任北京理工大学校长
日前,中央批准:马骏同志任北京师范大学校长(副部长级)、*党**委副书记;龙腾同志任北京理工大学校长(副部长级)、*党**委副书记
5月27日,北京理工大学召开教师干部大会。中央组织部副部长、中央编办主任李小新同志到会宣布中央决定并讲话,工信部副部长、*党**组成员张云明同志,北京市委组织部有关负责同志出席会议并讲话。北京理工大学*党**委书记张军同志主持会议。
龙腾,1968年1月出生,研究生,工学博士,*共中***党**员,教授、中国工程院院士。曾任北京理工大学副校长、常务副校长(正局级)。