教育莞家 —东莞教育资讯第一平台。 点击“教育莞家”蓝字,轻松关注
根据省考委文件精神,2019年10月广东省高等教育自学考试于10月19日-20日举行。为确保东莞2019年10月自学考试报名报考工作顺利进行,现将有关事项通知如下:
一、报名条件
凡在我省居住和工作的中华人民共和国公民,不受性别、年龄、民族、种族和已受教育程度的限制,均可参加我省自学考试。港澳和台湾同胞、海外侨胞及外籍人士,也可参加我省自学考试。服刑人员经有关部门批准后也可参加我省自学考试。
二、报名报考时间
新生报名:8月22日9:00-26日12:00考生报考:8月26日12:00-30日17:00缴费截止:8月31日17:00三、考生报名报考手续
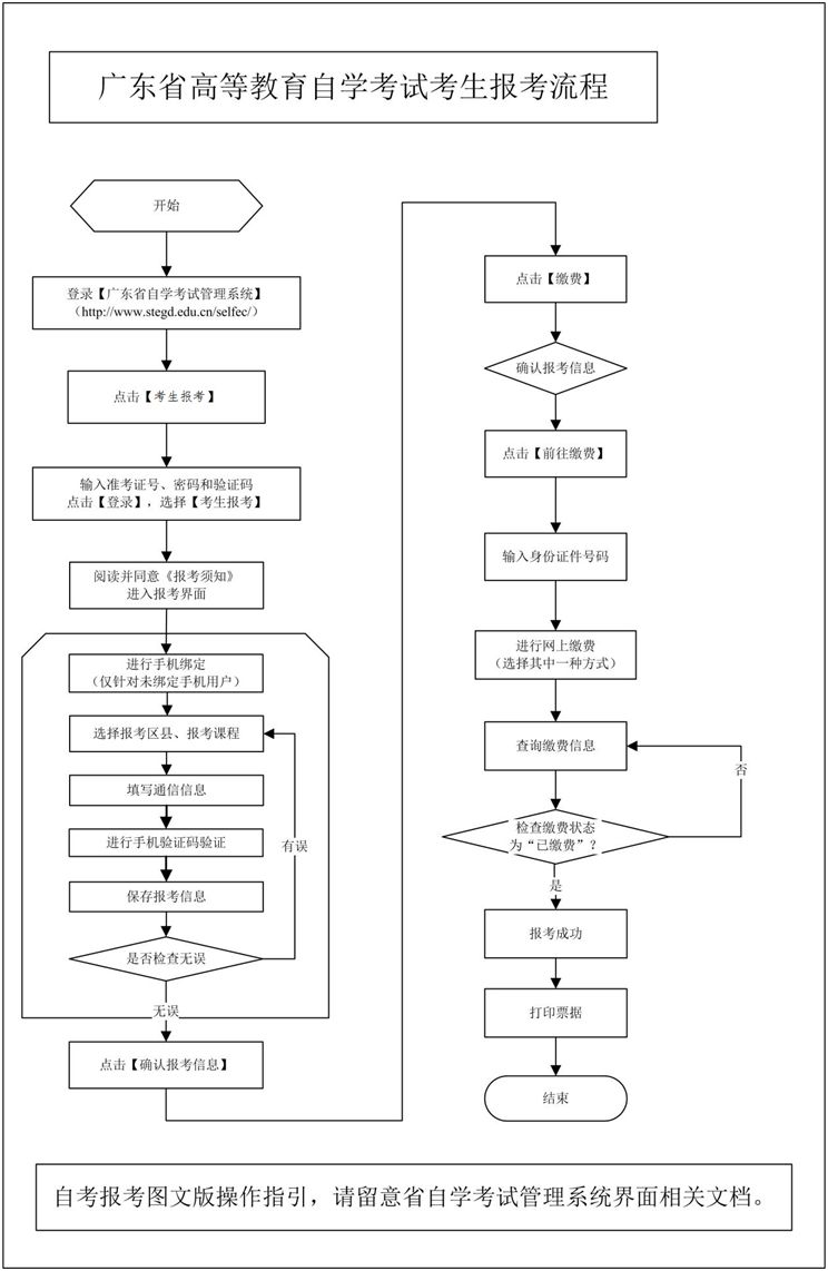
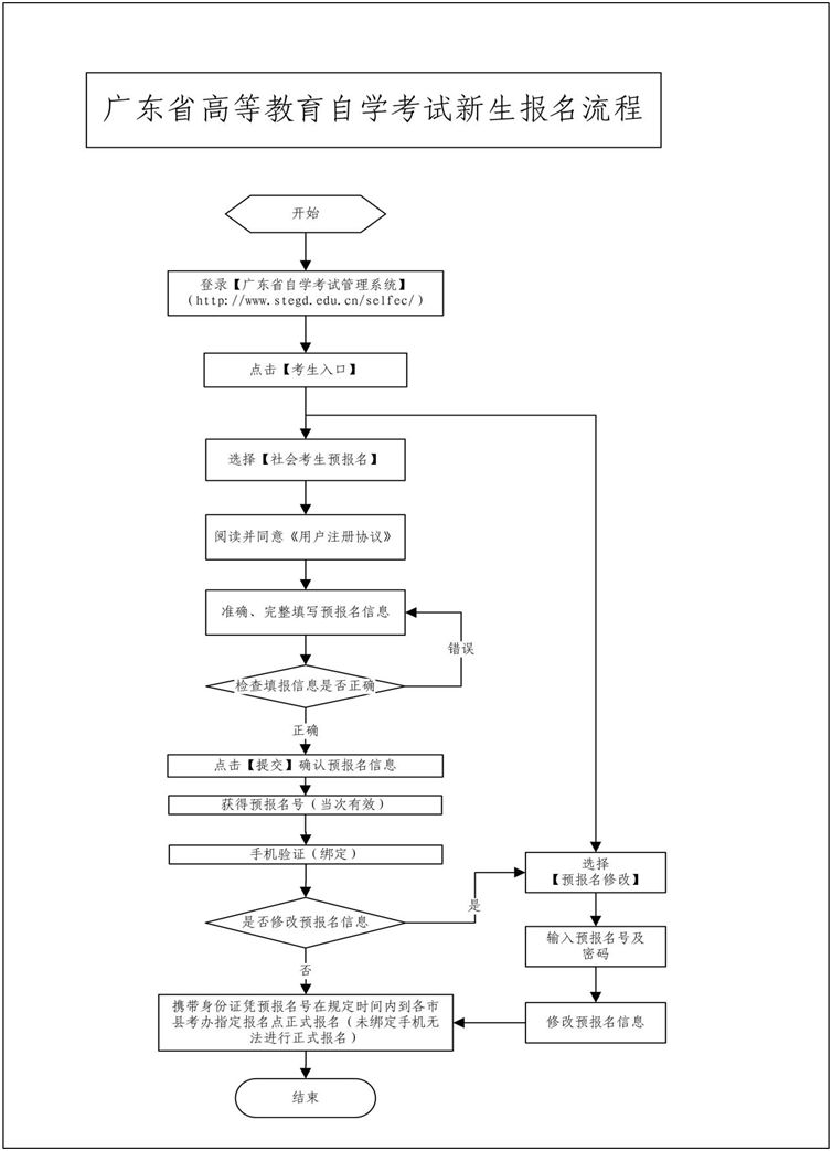
首次参加自学考试的新考生须先办理新生报名手续,然后才可选择课程报考。已进行过新生报名并取得准考证号的考生可直接报考,具体操作流程详见附件1。
(一)新生报名
新生报名分预报名和正式报名两个阶段。
1.预报名 。新生通过广东省自学考试管理系统(网址:https://www.eeagd.edu.cn/selfec/,下同),从【考生入口】通道进行预报名。根据《关于广东省高等教育自学考试专业调整有关事项的通知》(粤考委〔2018〕1号)规定,新生报名只能选择调整后的专业名称。预报名时考生须录入个人信息并设置个人密码,预报名成功后将得到唯一的预报名号,预报名号仅当次有效。考生预报名成功后还须完成本人手机绑定方能进行正式报名。
2.正式报名。考生正式报名时须携带有效身份证在规定的时间内到以下6个现场报名点进行电子摄像,同时打印、确认报名资料,并获得一个唯一的准考证号码。所有考生务必牢记本人准考证号,报考时须使用该准考证号方能报考。建议考生穿深色上装摄像,确认后的电子照片将作为毕业证书照片,无特殊情况不得更改。

(二)考生报考
考生报考时间为2019年8月26日12:00-30日17:00,缴费截止时间为8月31日17:00。此为广东省自学考试管理系统开放时间,由于东莞考场容量有限,额满系统自动停止报考,请考生合理安排报考时间。
所有考生均须通过广东省自学考试管理系统从【考生报考】通道进行报考,并进行网上缴费。考生报考时如未绑定联系手机,则须先完成本人手机绑定方可报考,需要修改已绑定手机的也可通过报考菜单栏的【手机绑定】功能进行解绑和重新绑定。
考生进入自学考试管理系统报考页面,须认真、完整阅读并同意本须知的全部内容(含《广东省自学考试诚信报考承诺书》,见附件2)后方能报考。在开展建立自学考试诚信报考档案试点的地市(广州、深圳、清远),考生违背《广东省自学考试诚信报考承诺书》,当期考试缺考2门课程或以上,将被认定为无故缺考,并记入考生诚信报考档案;在省考办组织的下一期自学考试中,在建立诚信报考档案试点的地市只能报考不超过2门课程,非试点地市仍可自由报考。考生应根据自身实际情况合理报考,诚信应考。
每个考生每次考试只能报考一次,且只能选择一个考区参加考试,在保存或修改报考信息时须进行短信验证,以确认是考生本人操作,报考时确认的联系手机和通信地址将作为各级自考办当次考试联系考生的重要渠道,考生务必认真核对,确保准确无误,因填写错误或填写他人手机号码导致的后果由考生承担。考生在确认报考信息前,须认真核对选择的考区和报考课程是否正确。考区和报考课程一经考生确认,不得增加、删减、更改,确认报考后所交报考费一旦网上缴纳,不予退还。考生缴费后务必再次登录自学考试管理系统,检查交费状态是否为“已缴费”,以此确认是否报考成功,如遇问题须及时与各市自考办联系,报考缴费截止后,不再接受考生缴费。
四、打印准考证
我省自学考试实行网上自行打印准考证,准考证上将写明考生参加当次各科考试的座位信息。所有考生均须凭网上自行打印的当次考试的准考证及本人有效身份证参加考试,原省自考办发放的卡片式准考证不再作为参加考试的凭证。考试开始前10天内,考生可登录广东省自学考试管理系统打印准考证。对于确实无法自行打印准考证或自行打印准考证有困难的社会考生,在考试当周的周三至周五(3天)的正常上班时间到东莞市招生考试办公室(地址:东莞市东城街道八一路1号市机关二号大院2号楼303,联系电话:23126082)打印;各助学机构的考生由其助学机构负责该项工作。
五、违规处理
广东省自学考试委员会办公室将严格按照《国家教育考试违规处理办法》及相关规定严肃处理违纪作弊考生,并如实将相关信息记入诚信档案,涉嫌组织作弊、替考等违法犯罪行为的,移交有关部门处理,广大考生务必诚信应考。
考试违规处理事先告知书和违规处理决定书将依据当次报考时考生确认绑定的联系手机和通信地址邮寄,考生须保持通讯畅通。考生也可在成绩公布后,通过广东省自学考试管理系统查询违规处理的相关情况。
六、注意事项
1.考生摄像必须到现场报名地点办理,同一次报考不能选择多地点进行。
2.收费标准:考试费每科37元。
3.关于成绩公布及其他未尽事宜,请考生密切关注广东省教育考试院官方微信(微信号:gdsksy)和网站(网址:http://eea.gd.gov.cn/)相关讯息。
4.考生如需办理合并准考证、转考、*考免**、考籍更正等业务请到东莞市东城街道八一路1号市机关二号大院2号楼303办理。
附件1.2019年10月广东省高等教育自学考试报名报考流程图

点击左下角阅读原文可*载下**附件:
1.2019年10月广东省高等教育自学考试报名报考流程图
2.关于广东省高等教育自学考试专业调整有关事项的通知(粤考委[2018]年1号)
3. 关于公布2019年广东省自学考试各专业开考课程考试时间安排的通知(粤考办[2018]34号)
点击对应标题,提取往期精华文章:
@东莞家长,这里有一份2019年东莞高考报告,请查收!
今年东莞中考总分平均分超去年约30分,学霸们是如何“炼”成的?
确认!东莞共6名学霸进入省高考文理科前20名
东莞中考改革|九大变化,一图带你看懂