首先,如果你第一次去云南,可先去大理丽江迪庆泸沽湖(常规线)。
云南很大,不同方向景观不同。去过常规线,可尝试不同景观
:以昆明为中心,东罗平油菜花,北东川红土地,西北梅里雪山,西腾冲地热,南西双版纳热带风情,还有我此次去的滇东南--融合人文自然的美景线路(下图红色框地区)。

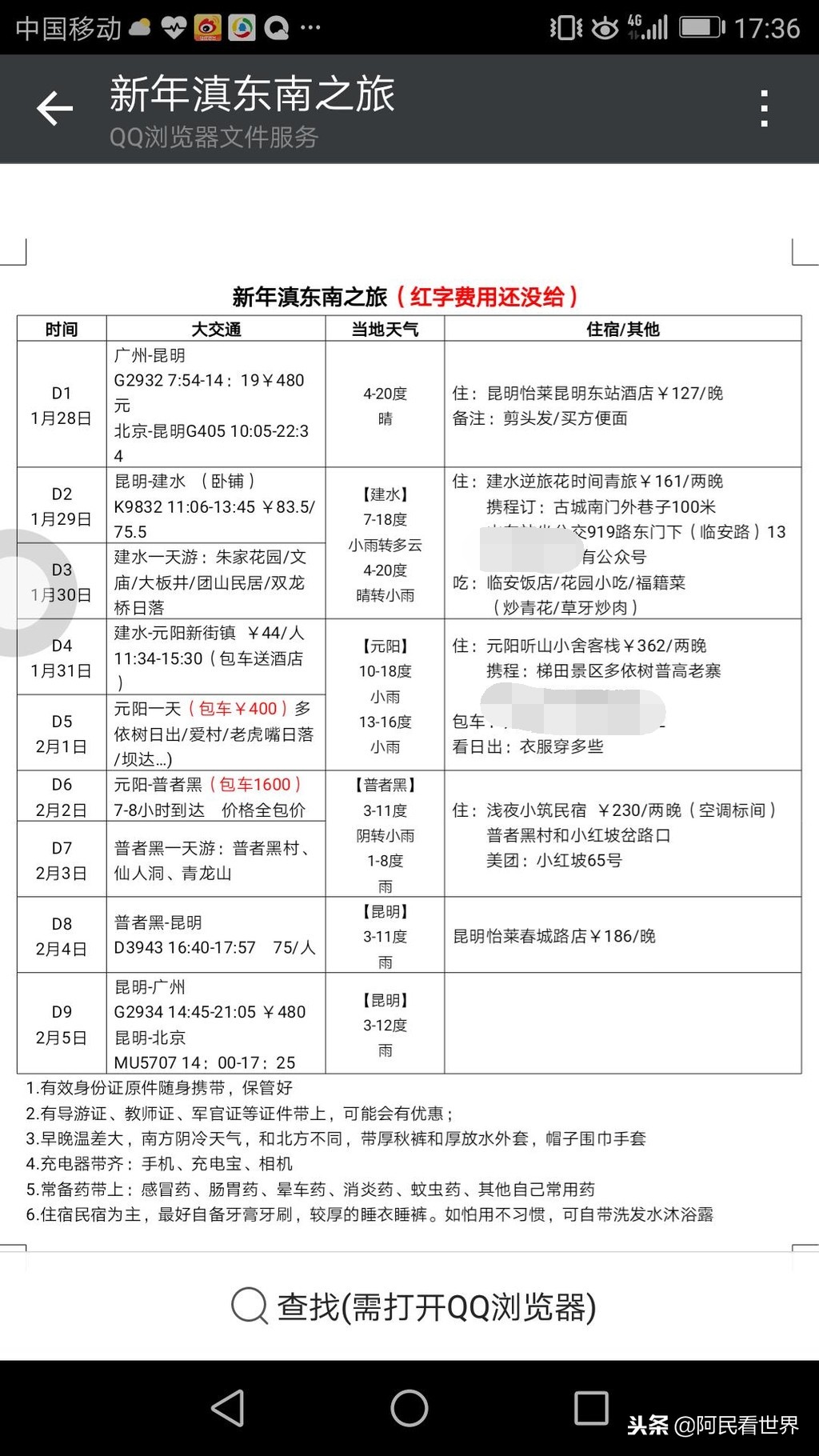
出发前花了3天时间做攻略,这次玩的比较好,这点功不可没。整理后的攻略简图如下(我来自广州,朋友来自北京):

和大家说说本次行程的一些基本情况:
【行程】广州-昆明-建水-元阳-普者黑-昆明-广州
【衣】早晚温差很大,即使阴天紫外线也很强。当地人说我们去的这几天,是全年最冷的,平时好很多。冬天必须穿厚羽绒+厚裤子+防寒三件宝(围巾、帽子、手套),南方湿冷和北方干冷完全不同。涂抹高度数的防晒霜。
【住】11月-4月是淡季,房间不贵。大部分民宿是蹲厕,这点要注意。另外挑选时要留意热水大不大,有没空调,这在冬季很重要。地理位置也很重要,这次挑的酒店几乎都在景区附近,步行可达,热水都不错。
建水:逆旅花时间青旅。携程订,在建水古城南门外巷子100米。从火车站坐公交919路东门下,步行十几分钟即到。


斜对面有家过桥米线,很多当地人都在那里吃,5元-10元一晚,味道不错!

入古城游玩很方便,也没有住古城内的喧嚣。服务员很热情,会主动给地图你,标注门票和游玩注意事项。房间凑合,毕竟价格不贵。

元阳:听山小舍客栈,携程订。位于梯田景区多依树普高老寨,附近好吃的多。是全程住的最温馨的一家客栈,坐厕,房间小但很温馨。房门古色古香,如果要空调房需要提前订,因为梯田用电紧张,很少房间有空调的。

普者黑:浅夜小筑民宿,普者黑村和小红坡岔路口。

浅夜小筑地理位置尤其好,在村口,步行到景区十几分钟即可(当然也可坐马车5元/人)。淡季门口就是公交车站;旺季走路5分钟就到达总站。

在普者黑住宿,有两种选择:仙人洞村或普者黑村。仙人洞村商业化,居民都是从石林搬迁过来,只有100户人家;普者黑村大,1000多户人家,当地人,还保留原始气息,距离主要景点《三生三世十里桃花》青丘、青龙山都很近,步行可达。坐公交车去湿地和高铁站都方便。结论:建议住普者黑村。




浅夜房间空调足,明亮,大。附近好多吃的,下文会有详细介绍。

【行】昆明-建水:
火车K9832 11:06-13:45.千万不要买硬座!因为是四个人坐在下铺而已,并无独立位置。宁愿加点钱买个卧铺,76元,舒服多了!

出站后就能见到919候着,直接到古城东门。

建水-元阳:大巴
11:34-15:20.买去“新街镇”的!44元,只有一班,其他都是去南沙的,所以最好提前买(南沙离新街镇半小时,新街镇离梯田也半个小时)。因为我们在元阳选择包车,和师傅协商来新街镇免费接我们,两个人省了30元。师傅人很好,答应了。之后元阳一天游(淡季400元),以及去普者黑(淡季1600元)都是田师傅陪着我们。

田师傅彝族人,对当地很熟悉,小面包可坐6人。幸亏田师傅专业,我们才能在大雾弥漫天气中,看到梯田。师傅车技也好,报价实在,还贴心给我们带来油条做早餐。
元阳-普者黑:没有直达公交,最快捷的方法是包车,走7个多小时直接送到客栈。旅途中遇到一队游客,只能回到昆明再坐火车到普者黑,折腾而且耗时间。

普者黑公交两种:去县城2元,去高铁站5元,看清楚再上车。
淡季去县城等十几分钟,去高铁得等一个小时左右,旺季班次密集些。
末班车:从县城回普者黑的17:00;高铁班车去普者黑村20:00末班,去高铁18:00末班。

普者黑-昆明:
D3943 16:40-17:57到达南站。75元/人,可在火车上补票10元到昆明站。如果回广州,可直接购买回广州南的动车票,7个多小时到达。
行程景点
D1:广州-昆明
G2932 7:54-14:19到昆明南,480元。地铁1个多小时到市区,入住酒店。

金马碧鸡坊(公交车2元)。




D2:昆明-建水
前往火车站(坐公交比打滴滴好,滴滴只能停在外围)。

建水火车站到古城东门,公交约15分钟。建水古城地图如下:门票不便宜,导游证也不免票(教师证可打8折),不需要全部走完。红字建议游玩。

第一站,文庙。
门票太贵,且看了介绍不太感兴趣,只在门外拍了照。



第二站,大板井。
在西门外步行100多米,有个小岔口走进去。这口古井仍有很多当地人过来取水。

旁边的曾记豆腐店上过电视。

里面是豆腐作坊,可能见惯游人,进去后没人理会,都在专心做豆腐。

第三站,朝阳楼(东门),20元,看日落。

共三层,上两层图片展,记录1904年前后建水的风物。细细品味,像穿越时空。站在城楼上俯瞰临安街和古镇,等待日落。





第四站紫陶街。打滴滴7元到达,是一条小吃+小商品的商业区。


对面是卖紫陶的地方。紫陶是我国四大陶之一,以无添加著称。朋友在这里淘了三个杯子和一个小葫芦(共280元包邮回北京)。

D3:建水一天游
上午游朱家花园,下午去团山。
第一站,朱家花园。

朱家是大户,花了30年建了大宅。最好能蹭导游听讲解,如果没有景区有二维码,扫码听讲解也不错。《爸爸去哪儿第四季》曾来过这里拍摄。





第二站,小火车+团山民居。
小火车一天只有两班:9:00和14:30出发,来回原价100,凭古城任何门票折扣价70。

《爸爸去哪儿》也坐过,上的5号车(我们也是5号车~~^_^)

团山民居原价50,凭当天火车票优惠价30,导游证免票。
小火车很小资,木结构,没有厕所。



去程沿途停两个站,间隔约十几分钟。第一站双龙桥,停留时间15分钟。乘务员兼导游,带领大家走一圈。

第二站:乡会桥,停留15分钟。一个车站,前面的格桑花灿烂极了。



终点站:团山民居,停留大半个小时。是一个建在山上的民居群,比较原始,景点相对零散,需要抓紧时间看。看过朱家花园后,觉得这里一般般。





火车回程17:55,过时不候。
P.S.去团山民居有另一种方式 (或错过火车):坐小巴,5元/人,半个多小时到。在建水北门宏达停车场(临安饭店对面)上车,一个小时一班,直达景区。

D4:建水-元阳
主要是坐车,这天雾气很大。田师傅把我们接上后直接去客栈(坐田师傅的车可免门票100元/人哦~)。这里的水果很便宜,香蕉一大包才6元,橘子也很甜。

D5:元阳一天游(包车)
先上张图提提气~~全世界最大的梯田,被列入世界遗产!

天气好可以看日落日出,一定要提前定好车。不过我们这次阴天+大雾,为了保证看到梯田,调整了顺序:
阿者科-老虎嘴-箐口-全福庄-坝达-多依树

第一站,《无问西东》哈尼村寨拍摄地-阿者科。
据田师傅说,梯田主要生活彝族和哈尼族。全世界只有这里有哈尼族,为了凸显珍贵,梯田命名为“哈尼梯田”。哈尼族特有的茅草蘑菇房~~






第二站,老虎嘴。如果能看日落就好了~~这次 好可惜。需要出示门票,导游证免票。







第三站,箐口梯田+民俗村。
老虎嘴是俯视,这里则可以近距离接触梯田,用更“平”的角度看梯田。

田间劳作的老乡~~



油菜花开了~~







沿着梯田慢慢往下走,边走边拍,很是惬意~来到箐口民俗村。


田师傅来接我,爬坡时看到不一样的箐口梯田。

第四站,全福庄+坝达梯田。
最有层次的梯田,天气不太好,但依然很震撼!



第五站,多依树梯田。
居然看到了一点点阳光,那种刺激,冲淡了“审美疲劳”。


D6:元阳-普者黑
来普者黑主要冲着《三生三世》来,青龙山和菜花箐村必游(都是免费的)!
坐游船要船票200元(导游证170元),一共4个溶洞,15-20元不等,导游证免票,仙人洞最值得去。

门口有二维码,可扫描购买船票。


到了酒店后,因为距离景点很近,我们慢悠悠步行过去~~

步行十几分钟,坐马车5元/人。

青龙山山脚的 3个溶洞,可以都走走。
上山的路比较陡,虽然天气不太好,但在登顶后觉得太漂亮了,田园风光,静止如画卷。

青龙山脚下的大排档。

荷叶饼、荞麦饼,3元一个。

D7:普者黑一天游
必须先去青丘呀!




虽然桃花是假的,但还是让人兴奋,拍出来很有意境。

第二站,西荒湿地(免费)。
从客栈等公交,2元到达门口,一路山水一路画,很安静,路还没修好。


春江水暖鸭先知。



这里有大型喷泉,但在夏季才开。



我沿湖走了一个多小时,完全沉浸在里面,人生难得如此!

回程注意公交车时间:五点末班车,如果错过滴滴都打不到。
D8:普者黑-昆明
下午的火车,还有时间逛逛。
第一站,仙人洞(20元)。坐船进洞口~~


是众多山洞中最大最长的一个。


D9:昆明-广州
住的怡莱春城路店,距离市博物馆(免费)步行十分钟。

只有三个展馆,飞虎队展馆让我想起《无问西东》王力宏片段。


镇馆之宝:地藏寺经幡

美食
【昆明】
1.建新园:大众点评排名第一的过桥米线。


从11-120元不等,丰俭由人。

老实说,味道一般般,汽锅鸡好咸,难以下咽。(还是桥香园好吃)


上下两图是40元的配置。
2.桥香园:十年前吃过,故地重游也很赞!

32元配置,汽锅鸡没拍下来,好好喝~~

菊花让整碗米线增色不少。

3.铁朋小锅米线
当地人很喜欢,排队排了很久才吃上。

9-10元一碗,满满的,味道不错。

【建水】
饭馆主要集中在临安街上。
1.“临安饭店”大名鼎鼎!


价格不贵,买票后自己去窗口拿。

米线和饺子味道不错,烧馒吃多容易腻,烤豆腐个人不太喜欢。汽锅鸡要4点半后才供应。

2.“临安故事”:很多来历,有团购哦!

超好吃的两道菜:素炒草牙,腊肉炒饵块。


三菜一汤共花了94元(用了团购券)。

3.香满楼:大众点评第一,朱家大院附近。

过桥豆腐100个赞!我这个不喜欢吃豆腐的都吃了好多,嫩!虽然等很久但也值了!

绿茶饼和香芋饼,刚好带上,下午坐小火车当点心。

4.“福籍菜”:我们最满意的一家,靠近西门。

我们去的时间有点晚,但还有不少人,菜都很好吃。炒青花、一品鸡绝了!(灯光问题,照片拍不好,丝毫不影响美味呀!)


5.花园小吃
网上评价也不错,我们没试,就在朱家花园大门旁边,很好找。

东门出去有条美食街,不知味道如何。

【元阳】
推荐两家(都位于多依树普高老寨),听客栈老板说都不错,不宰客,也好吃。试了下,果然如此。
1.闲暇客


2.“哈尼火塘”:重点推荐

【普者黑】都在普者黑村口。
1.普者黑阳光

墙裂推荐黄焖鸡,超级好吃,我不吃辣的,但微辣居然还觉得很不错!

2.夏雨路轩,大众点评第一。

环境很好,田七煲鸡。

3.山水田园
我们这一程吃了2顿正餐,两顿早餐的地方。味道不错,老板厚道。

这碗米线10元,是朋友念念不忘的美食。
