晋城市城区2023年第二期
第一轮数字消费券(汽车券)发放
公 告
01、活动主题
“晋情消费·乐购城区”
02、活动时间
晋城市城区2023年第二期第一轮数字消费券为汽车消费券,安排资金500万元,活动时间从2023年5月11日开始至5月31日结束,活动期间资金核销达到上限,活动同步结束。
03、活动范围
(一)投放范围
凡在晋城城区范围内购车并上户的个人消费者均可领取汽车消费券,用于购置国六标准(含)以上乘用车、微型或轻型货车(含皮卡),包括二手车。购买车辆需在晋城市城区完成购置税缴纳并办理车辆上户登记。
(二)使用范围
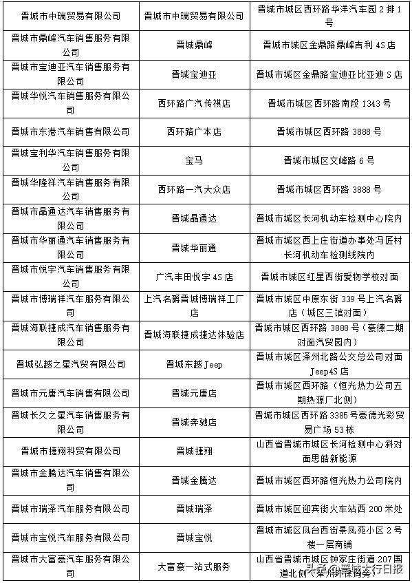
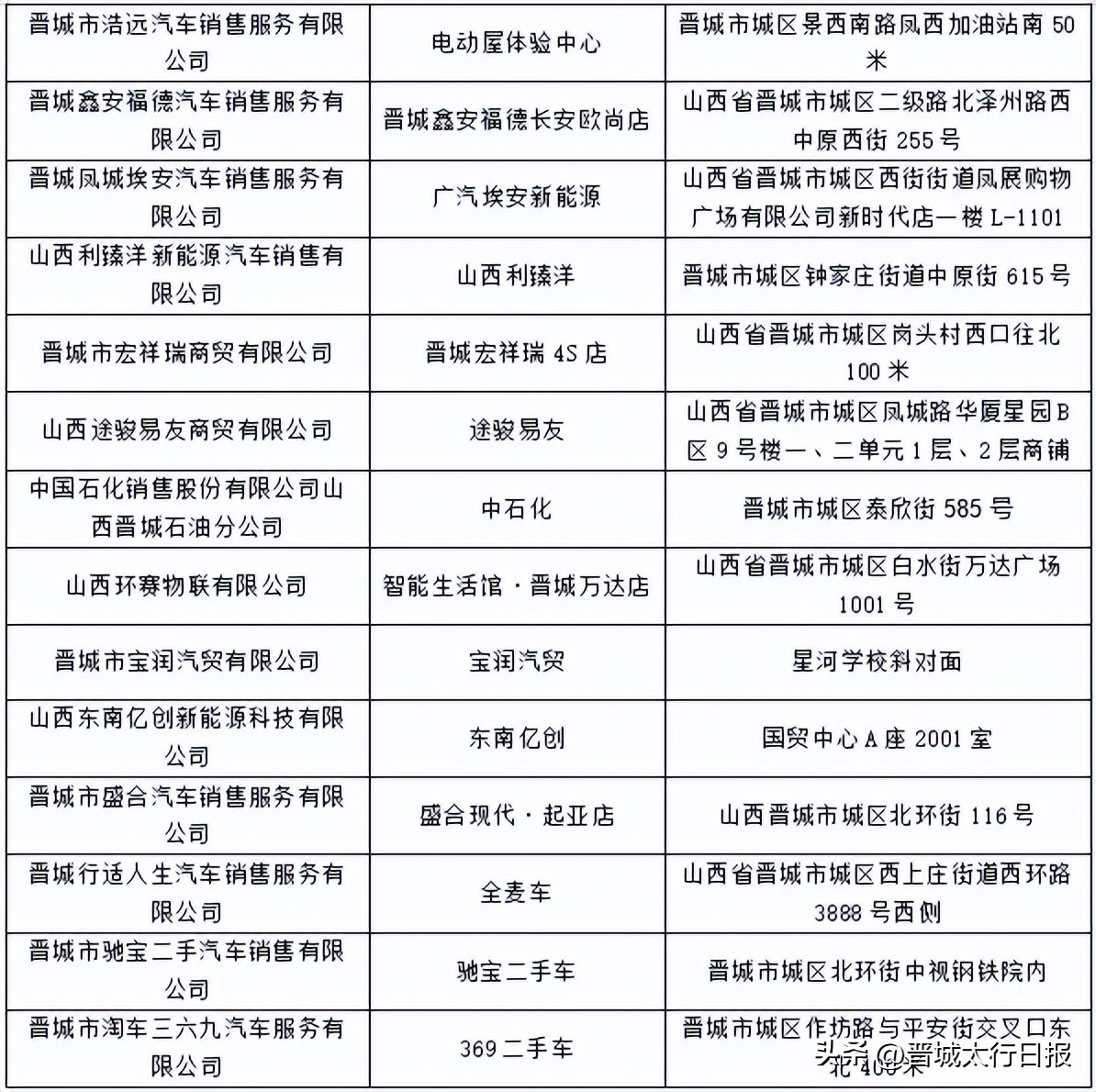
晋城市城区范围内依法注册的限额以上汽车销售企业。对财务制度健全、经营情况良好、满足达限的汽车销售企业,由企业提出申请,经审定后可纳入使用范围。名单由晋城市城区商务局动态调整(名单详见附件1)。
04、消费券类型
(一)购买新能源汽车。第一档:发票金额6万元(含)以上、10万元以下,每辆车可领取200元面值零售补贴券15张。第二档:发票金额10万元(含)以上、20万元以下,每辆车可领取200元面值零售补贴券20张。第三档:发票金额20万元(含)以上,每辆车可领取200元面值零售补贴券30张。
(二)购买燃油汽车。第一档:发票金额6万元(含)以上、10万元以下,每辆车可领取200元面值成品油补贴券10张。第二档:发票金额10万元(含)以上、20万元以下,每辆车可领取200元面值成品油补贴券15张。第三档:发票金额20万元(含)以上,每辆车可领取200元面值成品油补贴券25张。
(三)购买二手汽车。第一档:发票金额3万元(含)以上、6万元以下,每辆车可领取500元面值零售补贴券1张。第二档:发票金额6万元(含)以上、10万元以下,每辆车可领取200元面值零售补贴券5张。第三档:发票金额10万元(含)以上,每辆车可领取200元面值零售补贴券10张。
05、消费券领取及核销流程
个人消费者购车后,由汽车销售企业及时通过“行山百业”本地生活服务平台APP上传购车人有效身份证件、机动车销售统一发票两项资料,申请领取汽车消费券资格。本轮城区汽车消费券“行山百业”平台于2023年5月11日上午10时起开启,资金达到上限关闭,因汽车销售企业未及时上传购车人信息,造成购车人消费券核销延误的,由相应汽车销售企业承担相关责任。
个人消费者获取汽车消费券资格并完成车辆上户手续后,通过“云闪付APP”提交审核资料。资料审核通过后,“云闪付APP”在14个工作日内将相关零售补贴券、成品油补贴券发放至购车者本人“云闪付APP”账户中。获得补贴购车者可以在云闪付APP首页—“我的”—“奖励•红包票券”—“我的票券”查看票券具体信息。
2023年5月20日起,开放云闪付“晋城市城区汽车消费券”审核入口,购车人同步提交以下相关资料:
1.购车人有效身份证件;
2.机动车销售统一发票;
3.行车证;
4.车辆合格证;
5.购车全款凭证(购车凭证总额≥购车含税价格金额)
6.汽车车牌与汽车合照照片等资料。
“云闪付APP”按购车人提交相关资料的时间顺序开展审核工作,对应的零售或成品油补贴券发放时间以审核通过时间先后顺序为准。参加活动的购车人须在2023年7月10日前提交审核资料,逾期未提交视为放弃参加此次活动资格。
06、补贴券使用说明
1.补贴券支持等同面额票券叠加使用。例:购车者获取了N张200元券,到指定核销商户消费,购买商品价格620元,则可使用3张200元券,购车者云闪付APP交易银行卡账户扣款20元。
2.补贴券票券有效期:自购车者获券后15个自然日有效,若在有效期内未及时使用,不再补发票券。
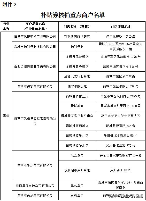
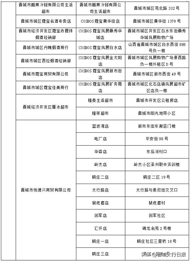
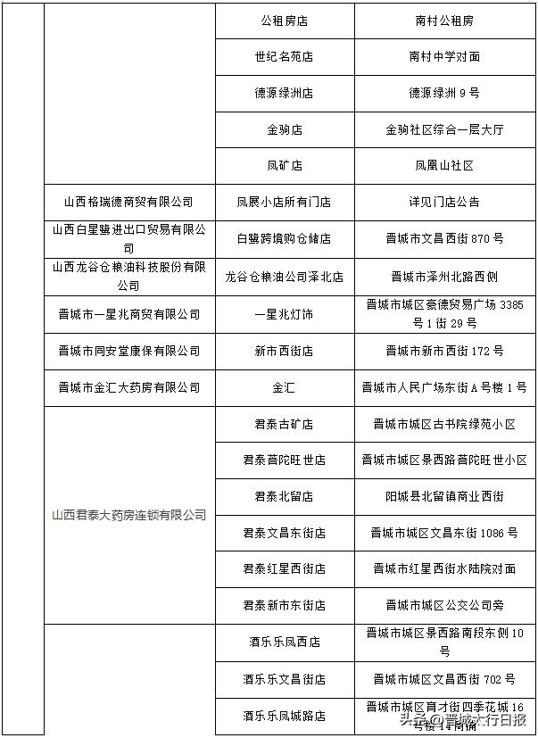
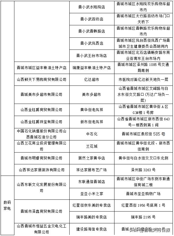
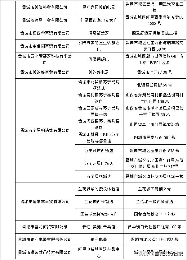
3.领取补贴券的消费者可在公布的重点商户进行核销(名单见附件2)。
咨询服务热线
资格申领咨询电话
山西行山百业网络科技有限公司
0356-2197777
云闪付核补审核咨询电话
0351-6633991
0351-6633992
中国银联客服咨询电话
95516(24小时)
晋城市城区商务局咨询电话
0356-2035850
晋城市城区商务局
2023年5月10日
附件1 汽车消费券使用商家名单



附件2 补贴券核销重点商户名单











