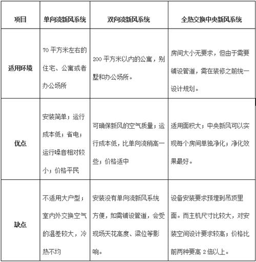
新风系统现在主流的有三种:单向流新风系统、双向流新风系统和全热交换新风系统。不了解就装,可能你花高价只是买了个换气扇、抽风机而已。这三种新风系统的适应场景很不一样,每一种都各有利弊。消费者要根据家庭条件选择。
一、单向流新风系统
单向流新风机引入新鲜空气的同时,在房间内会形成空气微正压,污浊的空气会从门窗缝隙里被挤压出去。单向流的新风系统不仅用于单个房间的通风,也对整个房子起到通风作用。并且由于室内形成了微正压状态,也防止了脏空气通过门窗缝隙,以及厕所厨房的排风扇漏到房间内的情况。
二、双向流新风系统
在单向流的基础上增加了带动力的排风管道系统,排风和送风可以同时进行。双向流相比单向流来说处理能力比较大,多见于柜式新风机。柜式新风机的话一般体积比较大,风量也大,新风进口一般在机器的上端,新风向远端喷射,给房间形成正压外,一部分从门窗缝隙排出,另一方面形成空气循环,从底部排出污浊空气。

三、全热交换中央新风系统
主机中增加了全热回收系统,进行了预热预冷的能量交换,可以保留室内空气7大部分的能量,即使温差较大也不会较大影响室内温度。送风口、排风口装在同一房间的不同位置,新鲜的空气通过管道被送到各个房间,污浊的空气被装在各个房间的排风口抽出来,这样可以在每个相对独立的空间内新成对流,有效保证了空气的质量。劳力特新风系统采用大风量无蜗壳直流变频风机,比普通风机节能50%,9400V高压静电有效杀灭细菌、病毒板式热交换器,温度交换效率>65%,3.5寸液晶控制屏+APP远程控制,使用方便、智能。

四、三者的优缺点

用户在准备安装家用新风机时,要根据自身经济条件及家庭状况,选择适用的新风系统,价格高不一定最好,用处最大化才是最优。