
一、电气与电子工程学院简介
电气与电子工程学院的一级学科“电气工程”是首批国家一级重点学科、国家“211工程”和“985工程”重点建设学科、首批国家双一流建设学科,在教育部历轮一级学科评估中均名列第三,2016年评估中位列A类学科,是国内首批博士学位授权点、博士后流动站和一级学科博士学位授权点。本学科在国家世界一流大学和世界一流学科建设方针指引下,面向国际学术前沿、国家重大需求和国民经济主战场,以强电磁工程为特色,依托大装置、大平台、大团队,深化“电气化+”战略思想,凝练新的学科增长点。在保持并立足传统优势学科方向的同时,逐步发展了超导电力、脉冲功率、强磁场、磁约束聚变、等离子体、加速器等新兴的学科方向并取得重要研究进展,形成了比较完备的现代电气工程学科体系。
在学术队伍方面:现有教授89人,其中包括院士3人、长江学者8人、国家杰出青年基金获得者2人、973项目首席科学家2人、国家优秀青年科学基金获得者2人、湖北省百人计划6人、教育部新(跨)世纪优秀人才16人、楚天学者5人。国家级教学团队2个,教育部创新团队2个,科技部重点领域创新团队1个,全国专业技术人才先进集体1个,已形成一支学术研究方向明确、各方向研究力量均衡的高水平学术队伍。
在研究基地方面:拥有两个国家科研平台及一批省部级平台,具备国内电气学科最完善的科研创新支撑条件。包括国家重大科技基础设施、国家重点实验室各1个,以及10多个省部级重点实验室(工程研究中心),其中脉冲强磁场实验装置是电气工程学科唯一的国家重大科技基础设施,已成为世界最好的脉冲强磁场装置之一;强电磁工程与新技术国家重点实验室于2018年高质量地通过国家评估;磁约束聚变实验平台拥有国内高校唯一的中型托卡马克J-TEXT,被教育部认定为磁约束聚变人才培养与基础研究基地。
二、电气工程专业评价
学科实力评价A,华中科技大学号称“电气四虎”之一,电气是华科的王牌专业之一,电气专业实力是国内顶尖的,也是国内较早开设电气工程专业的院校,且不说电气工程硕士实力,哪怕是本科只要进入电气学院,并且可以顺利毕业,工作是完全不愁的;进供电公司,大的电力设计院啊和科研院所,省市局单位就业,私企方面也都是非常easy的。
学院师资力量丰富,专业课基本都是副教授及以上的老师,学风非常好,科研氛围很好,学术严谨。当然,考研竞争非常的大,难度系数高,没有实力的考研学子,想选华中科技大学电气工程,一定要慎重!
三、考试科目
初试:
学硕:政治、英语一、数学一、814电路理论
专硕:政治、英语二、数学二、814电路理论
复试专业课:

四、考试大纲
初试:
814电路理论

复试专业课:
1、大学物理

2、电机学

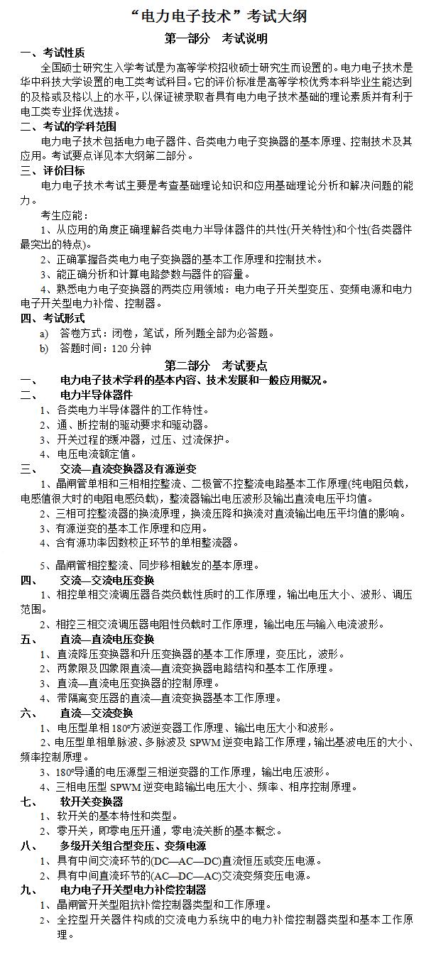
3、电力电子技术

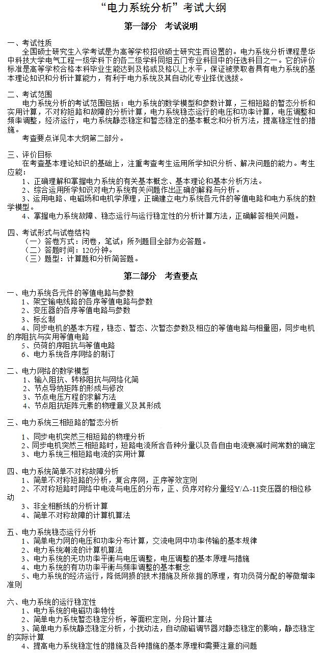
4、电力系统分析

5、高电压技术

五、参考书目
初试专业课:
[1]颜秋容. 电路理论—基础篇. 北京: 高等教育出版社, 2017.
[2] 颜秋容. 电路理论—高级篇. 北京: 高等教育出版社, 2018.
[3] 华中科技大学电路理论大规模在线开放课程(MOOC)
[4] 邱关源, 罗先觉. 电路(第五版). 北京: 高等教育出版社, 2006.
复试专业课:
大学物理:
1.热学教程,黄淑清,聂宜如,申先甲,高等教育出版社1985年6月第1版;
2.电磁学,赵凯华,高等教育出版社,1985年6月第1版。
电力系统分析:
1、何仰赞等,电力系统分析(上、下册)修订版,华中理工大学出版社
2、电力系统稳态分析,全国统编教材
3、电力系统暂态分析,全国统编教材
高电压技术:
1、周泽存 高电压技术 *京大南**学出版社
2、唐兴祚 高电压技术 重庆大学出版社
3、文远芳 高电压技术 华中科技大学出版社
电机学
1、许实章主编,电机学,北京:机械工业出版社,1996年5月第三版
2、许实章主编,电机学(上、下册),北京:机械工业出版社,1990年5月第二版
电力电子技术
1、《电力电子学——电力电子变换和控制技术》,陈坚编著,高等教育出版社,2002年
2、《电力电子学》,贾正春等主编,中国电力出版社,2002年
六、近五年复试分数线情况

七、19年录取情况

八、研究生学费情况
学硕/专硕:8000元/生·年
非全日制:22000元/生·年
九、研究生资助体系
我校是教育部研究生培养机制改革试点单位之一。2009年,我校全面实施研究生资助制度,研究生资助体系包含学业奖学金、学业助学金、单项奖学金、困难补助和国家助学*款贷**。
1、学业奖学金用于资助研究生学费。参评研究生必须是全日制普通研究生,委托培养研究生、联合培养研究生、专业学位研究生不参加学业奖学金的评定。学业奖学金由学生向导师申请,分全额奖学金和半额奖学金两种,全额奖学金资助全额学费,半额奖学金资助学费的一半,全校硕士生折合全额学业奖学金资助比例为70%。
2、学业助学金用于资助研究生生活费。设置研究生教学助理、科研助理和管理助理岗位。对委托培养研究生、定向培养研究生、专业学位研究生不设置研究生助理岗位。硕士生学业助学金全岗每月500元,每学年按10个月发放,全校硕士生学业助学金全岗加半岗资助比例为90%。
3、单项奖学金用于奖励在科技成果、学术论文、学习成绩、社会活动等方面获得突出成绩的硕士研究生,全日制普通研究生均可申请单项奖学金。单项奖学金分为2000元、1000元和500元三种。
4、困难补助用于资助经济困难的研究生。
5、国家助学*款贷**按全日制普通研究生在校生总数20%的比例、每人每年6000元的标准计算确定。
奖学金评定和助学金、*款贷**资助等办法按学校有关规定实行。
十、20年拟招生情况
学硕拟招生:47(不含推免)
专硕拟招生:24(不含推免)
非全拟招生:10