假消防真诈骗千万别上当 (冒充消防员的十大骗局)

冒牌消防培训实为高价推销,冒充消防员的十大骗局

近期接到部分街镇反映,某公司冒充消防部门在物业和居委组织培训会,同时推销购买灭火器和防毒面罩等消防产品,并表示接下来会进行检查。

冒牌消防培训实为高价推销,冒充消防员的十大骗局

冒牌消防培训实为高价推销,冒充消防员的十大骗局

冒牌消防培训实为高价推销,冒充消防员的十大骗局

冒牌消防培训实为高价推销,冒充消防员的十大骗局

冒牌消防培训实为高价推销,冒充消防员的十大骗局

消防部门组织的任何培训均是无偿的,不收取任何费用,不推销、指定任何产品。同时,消防部门开展培训前会和街镇安全生产事务所相关人员联系。当接到“培训组织机构”的电话,请第一时间与街镇安全生产事务所相关人员求证或联系辖区防火监督员核实,以防上当受骗。

冒牌消防培训实为高价推销,冒充消防员的十大骗局

如果大家遇到自称受消防部门委托

且有推销高价消防器材行为

就要注意啦

你可以这样做:

(1)请对方出示消防部门开具的委托函,辨别真假。

(2)如果认定对方是冒充消防诈骗,可及时拨打110向公安机关报案,并积极提供有关证据。

如果对方没有委托发文

基本上可以不用理了

如果涉及到金钱诈骗

请一定要及时拨打110报警

并留意好证据,提供给警方

冒牌消防培训实为高价推销,冒充消防员的十大骗局

这样辨别消防器材真假!

另外涉及到购买消防器材

金山君建议大家到正规消防器材市场

还有一个小技巧

如何辨别消防器材真假

↓↓

大家可以登录中国消防产品信息网

(网址http://www.cccf.com.cn/getIndex.do)

冒牌消防培训实为高价推销,冒充消防员的十大骗局

可以在[消防产品信息公布]及[消防产品信息查询]一栏输入消防器材上的证书编号、企业名称等信息,进行辨别。

除了前面这种“套路”

近年来冒充消防诈骗套路层出不穷

比如这种:

“我是XX消防大队,我们将在这边搞演习活动,要在你们店里订餐,活动结束请到XX消防大队结账……”

“您好!我是XX消防大队XX,根据你们单位实际,需要订购十套消防产品,总共要5000元,请于近期将费用汇至固定账号……”

这些都是假的!!!

都是冒充消防诈骗的经典案例

不要信,直接挂掉!!!

冒牌消防培训实为高价推销,冒充消防员的十大骗局

冒充消防诈骗惯用8种手段

劣质产品,高价推销。一些不法分子出版、盗版了各类消防书籍、图册和音像制品等,他们物色联络员并派驻到全国各地,以诈骗手段高价推销这些劣质产品。

冒牌消防培训实为高价推销,冒充消防员的十大骗局

假装检查,收取罚款。不法分子学习消防专业术语,并制作可信度强、仿真度高的*证假**件、假文件,冒充执法人员对单位或场所强行检查,然后以场所存在火灾隐患为由,进行“高额罚款”。一旦收取罚款后,就逃之夭夭。

冒牌消防培训实为高价推销,冒充消防员的十大骗局

上门检查,强行推销。不法分子冒充消防部门工作人员到各单位进行消防安全监督检查,检查后往往以灭火器、烟感报警器、应急灯等消防器材配备不足或损坏为由,推销不合格或高价消防产品,进而从中渔利。

冒牌消防培训实为高价推销,冒充消防员的十大骗局

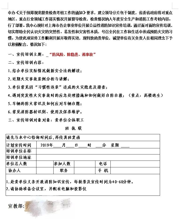
发布通知,骗培训费。传真至单位带有消防部门公章的紧急通知文件,要求企业单位进行消防安全条例培训,并将培训费存入私人银行账号。

冒牌消防培训实为高价推销,冒充消防员的十大骗局

免费培训,推销器材。打着防火中心、消防宣传中心等旗号联系单位,免费讲授消防知识。讲座结束后,他们会拿出一些灭火器、防烟面具等器材进行推销。

冒牌消防培训实为高价推销,冒充消防员的十大骗局

“便衣督察”上门恐吓。不法分子假冒上级消防执法人员,自称“便衣督察”,以恐吓、威胁举报等手段推销消防产品、承接消防工程。

冒牌消防培训实为高价推销,冒充消防员的十大骗局

电话威胁,推销器材。不法分子在对企业进行电话营销的过程中,自称是消防部门工作人员,强行向各企事业单位推销培训书籍及消防器材,一旦企业提出异议,他们则以消防审批、验收不合格等理由相威胁,迫使被害人就范。

冒牌消防培训实为高价推销,冒充消防员的十大骗局

假装采购,收取回扣。冒充消防工作人员号称*防队消**有一批物品需要代购或有工程可以承包,以此要求各企事业单位垫付货款、工程款,或者要求从中获取回扣。

冒牌消防培训实为高价推销,冒充消防员的十大骗局

冒牌消防培训实为高价推销,冒充消防员的十大骗局

这些“经典诈骗套路”要复习

然后就可以冷冷地看着*子骗**们

施展演技

冒牌消防培训实为高价推销,冒充消防员的十大骗局

记住

(1)消防部门监督执法时会穿着“火焰蓝”制式服装,随身携带相关证件。

(2)消防人员不推销、不指定消防产品,不收取任何费用,不会在检查或培训的时候推销消防器材、书籍等,更不会在现场检查时收取罚款。

(3)同时,一旦遭遇冒充消防诈骗,一定要第一时间拨打110报警!

然后送*子骗**去他该去的地方

冒牌消防培训实为高价推销,冒充消防员的十大骗局

冒牌消防培训实为高价推销,冒充消防员的十大骗局