


近日
有网友留言咨询
二手车异地交易
还需要前往车辆注册地查验车辆
提取纸质档案吗?
相关业务如何办理?

为方便群众在车辆转入地
直接办理交易登记
自9月1日起
石家庄、太原、济南等218个城市
实现二手车交易登记“跨省通办”
车辆档案资料可网上转递
今日
蜀黍重点解读
二手车异地交易的相关规定
及办理流程
敬请关注分享~

· 相 关 规 定 ·
依据公安部2021年9月1日推行的公安交管便利措施第2项 :石家庄等218个城市推行二手车异地交易登记。对二手车需要在异地交易的,实行二手车交易登记一地办理、档案电子化网上转递,实现二手车全国范围内跨省跨市异地交易登记,无需两地往返,更好促进二手车流通。

· 办 理 方 式 ·
一、对于二手车在异地购置的(218个试点城市之间),现机动车所有人可以通过“交管12123”APP向转入地车管所提出申请“车辆跨辖区转移登记”。 (本地交易的无此步骤,218个城市以外的仍需提取纸质档案)



△点击图片放大观看
二、携带资料
☑ 新车主身份证明(原件)
☑ 机动车所有权转移凭证(二手车交易票)
☑ 机动车行驶证(原件)
☑ 《机动车登记证书》(原件)
三、办理地点
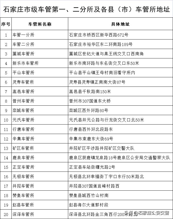
1.市级车管第一、二分所及各县(市)车管所

△点击图片放大观看
2.各机动车登记服务站(*口车进**除外)

△点击图片放大观看
四、业务流程
☑ 查 验 车 辆
☑ 业 务 受 理
☑ 机 动 车 选 号
☑ 缴 费、制 牌、制 证
☑ 领 取 牌 证
☑ 业 务 办 结
· 温 馨 提 示 ·
1.属于海关监管的机动车,还应当提交中华人民共和国海关监管车辆解除监管证明书或者海关批准的转让证明;属于超过检验有效期的机动车,还应当提交机动车安全技术检验合格证明和交通事故责任强制保险凭证;
2.准予二手车异地交易的车型为:非营运小、微型载客汽车;
3.非本市户口,选择在石家庄上牌的车辆所有人,需持身份证明(原件)及有效期内的居住证;
4.迁入我市的省外车辆,需符合“国六B”及“国六B”以上排放标准;
5.机动车所有人申请转移登记前,应当将涉及该车的道路交通安全违法行为和交通事故处理完毕;
6.常态化疫情防控期间,前往车驾管人工窗口办理业务,需预约成功方可前往(查询预约流程点 这里 ),申请人办理业务时,请佩戴好口罩,配合工作人员测量体温、亮码、登记等,等候时请自觉保持1米以上距离;
7.买卖二手车一定要过户,否则后患无穷。

END

责编丨通通
编审丨阿楠
监制丨钧令



