(报告出品方/分析师:华创证券 刘佳昆)
一、公司历史复盘:百年品积淀,版图扩张
百年发展经营模式领先,匠心深厚积淀品牌价值。
周大福创立于1929年,纵览其百年历程,可以发现,管理层及时调整的市场战略与领先的运作经营模式,为周大福屹立百年而不倒的基础。

港澳发展期间:20 世纪三十年代因时局动荡,周大福自广州迁移至香港与澳门,以良好的经营模式快速提升市场份额,并打造行业标准的引领者身份,推出“四条九金”黄金标准,成为香港黄金首饰成色标准,并摒弃高折扣定价方式,推行珠宝首饰一口价政策,引领行业经营模式。

内地发展期间:周大福在改革开放后,内地经济快速发展时,于1990年重返内地市场,并逐步以内地市场为重心。
公司先以北京为重点区域发展,不断完善一二线城市布局,随后扩展至全国各地,成为首家开拓内地三、四线城市的香港珠宝企业,占据先发优势,门店扩张进入高速发展阶段。

2012-2013:上下游齐头并进,有效推进战略扩张。
该阶段公司虽增速慢于行业,但主要因其发展重心放置优化产业链及版图扩张,基本面增速同比下降:
1)生产端:公司分别与 Alrosa 签订供应协议,与 Crossworks 签订大中华区独家销售协议,获得八心八箭切割方型钻石专利,原料供应充足,生产工艺增强,供给端竞争力加强。
2)销售端:公司利用加盟商平台资源,推行零售点策略,增加零售店开设的同时针对性改善零售店生产力,关闭效益低下的零售店,并挑选效益较优的拓展店面,拓展与整合零售网络并存。
2014-2017:Smart+计划,稳定深耕,推行多品牌策略。
该阶段公司营业收入增速、归母净利润增速总体呈下降趋势,在 FY2015-FY2017 年度内周大福的营收增速、归母净利润增速呈负增长状态,行业整体增长速度基本维持在正数增长水平,主要系该段时间内国内经济增长疲弱及周大福着手收购建立品牌、逐渐发展品牌矩阵所致。
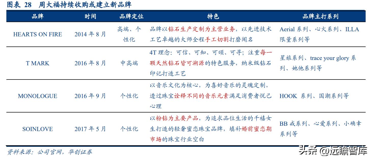
品牌矩阵逐步建立完善。
周大福在发展本品牌的基础上,于 2014 年 8 月完成收购 HEARTS ON TIRE,定位高端消费,打开集团钻石消费市场。
2016 年起顺应消费需求转变,持续推出钻石品牌 T MARK、潮搭珠宝品牌 MONOLOGUE;2017 年根据婚恋市场打造轻奢蜜恋品牌 SOINLOVE,以粉钻戒指镶嵌为重要卖点,补充婚嫁前空白的蜜恋市场,完善品牌矩阵,同时推出古法黄金新工艺,亦引领消费热潮。

2018-2020:smart+2020优化品牌矩阵,加速渠道下沉。
FY2018-FY2020 周大福公司营业收入增速、归母净利润增速整体波动幅度较大,行业整体增长速度在这三年内处于负增长水平,总体而言周大福的表现优于行业整体水平,主要得益于线下门店扩张,叠加差异化品牌策略。
“新城镇计划”与“省代模式”扩大三四线市场,加速渠道下沉。2018年公司零售点布局重点在二线城市地带,进行中高端消费市场的渗透,并逐步推动“新城镇计划”与“省代模式”有效实施,在一、二线城市选择性开设新店,着重提升平均售价;较次级城市以扩大市场渗透为首要,把握全国各个地区的城镇化和基建发展所带来的机遇,三四线城市的零售点布局迅速增长,2020 年末内地零售店超 4000 家。
钻石鉴定证书的提供塑造差异化品牌战略。珠宝因其高价值以及维权成本较高等特性,消费者往往对保真性较为看重,周大福精准把握消费者心理,与 GIA 合作,通过向消费者提供数码钻石鉴定证书以提升保真度,不仅开辟了新型品牌打造战略,同时增加消费者信任度,塑造了品牌良好信誉。
二、行业前景几何:需求、供给均未达顶部
(一)回溯复盘:市场规模整体提升,行业集中度相较偏低
中国珠宝市场规模不断提升,2019年以来呈现 V 字反弹。

2015~2019年,中国珠宝首饰市场规模整体趋于稳步增长趋势,主要得益于中国的经济发展与人均可支配收入的提升,虽2020年因新冠疫情影响,消费场景缺失,叠加公司线下渠道开拓进程受阻,珠宝市场规模呈现负增长,但2021年初,随着疫情防控初见成效,递延的婚庆刚需和消费回弹助推疫情后的一大珠宝消费高峰,珠宝市场规模呈现 V 字反弹趋势,根据中宝协数据显示,2021年我国珠宝行业零售总额约为7200亿元,相较于受到疫情影响最为严重的2020年6100亿元而言,涨幅为18.0%。

行业集中度虽不断提升,但仍低于发达国家,提升空间仍大。
中国珠宝行业集中度虽不断提升,CR5/CR10 由 2017 年 15.9%/18.7%提升至 2022 年 24.5%/29.7%,分别同增 8.6pcts/11.0pcts,但与发展较早的日本(2022 年 CR5/CR10 分别为 30.6%/39.1%)和英国(2022 年 CR5/CR10 则为 32.7%/42.1%)相比仍然较低。
造成国内珠宝行业集中度偏低的原因有二:
1)国内珠宝产品更迭速度慢,行业进入壁垒低。相比于国际市场较高的时尚敏感度和产品的设计能力,国内产品模仿化现象严重,产品低创新度与低更迭速度导致进入壁垒低,中小品牌得以入局分散集中度。
2)消费者重需求更重价格。我国消费者注重珠宝产品的保值避险等实用性需求,因此价格成为影响需求量的重要因素,而因高产品同质化,国内品牌溢价能力偏低,消费者更倾向于购买价格偏低、款式类似的中小品牌产品。

(二)立足当下:品牌端龙头优势凸显,产品端黄金仍为主力
品牌端:疫情下中小企业加速出清,珠宝行业加速向龙头集中。
虽因行业起步较晚,我国珠宝行业高端市场被国外品牌占据,内资及港资企业多定位中高端品牌,但行业 CR5均为中国品牌,其中周大福、老凤祥稳居行业前二。
当下因疫情影响消费需求及线下门店的关闭,中小品牌资金流压力较大,一些小品牌珠宝加盟店由于高昂的租金和成本无力继续经营,被迫采取关停的措施,中小企业出清加速,使得行业末端企业进行重新布局,而珠宝龙头企业凭借更好的品牌管理方式、更强的财务韧性和资金优势实现逆势扩张,并采用“下沉策略”抢夺低线市场的红利,优势凸显,CR3 由 2020 年的 16.7%提升至 2022 年的 20.9%。

产品端:黄金占据半壁江山,钻石、翡翠并列前三。
据中宝协,黄金、钻石、玉石三类产品共占据我国珠宝市场整体份额 80%以上,是消费者们最青睐的三类珠宝。
具体来看:
1)黄金:2021 年黄金消费实现强劲反弹,积压的黄金需求爆发,2021 年我国珠宝市场中黄金消费 4176 亿元/+23.5%,在珠宝行业零售额中占比 58.3%/+2.6%。
2)钻石:中国的钻石首饰市场在疫情期间因婚礼场景遭受重创,但解除封控后市场迅速恢复。2021 年国内钻石饰品零售额为 1001 亿元,同增 25%,占比提升至 13.9%,总体增长较为稳定。
3)翡翠:据翡翠行业白皮书统计,2021 年翡翠市场的女性消费者占比高达 72%,2021 年整体销售额达 1001 亿元,占比 13.9%。
造成目前产品端现状的原因具体有以下几点:
1)黄金避险与高保值属性加成,外部环境不稳下吸引消费。近年,外部经济和政治的不稳定性导致黄金的保值属性愈发被人们所重视,也成为我国黄金销售同比增长 23.5%的重要驱动因素。
2)悦己需求的增长,日常消费场景增多。伴随女性收入不断提升,其消费能力也显著增强,钻石、翡翠等作为装饰品更多的融入了女性日常生活中作为配饰出现。

生产端:上游议价权弱,中游盈利低,下游竞争大。
珠宝行业上游由于地理资源及技术等原因,稀有材料获取较为困难,多依赖于国外进口,企业议价能力较弱。
中游企业因加工生产成本大,不具备完成生产链,并且外协公司具备规模生产优势,生产效率高,多数企业采用委托加工形式,同质化高盈利低,下游因高价值与高维权成本,行业销售渠道以线下销售为主,但伴随电商发展,线上逐步销售成为品牌商博弈重点。

(三)展望未来:需求端产品需求仍在,渠道端尚未达天花板
1、黄金:避险与高保值属性加成下,潜在需求空间较大
金价走高趋势保持下,受益于避险与高保值属性,黄金整体需求仍可提升。回顾 2014 年至今的金价与黄金首饰需求,可以发现:
1)因黄金避险属性,外部环境变动明显时,金价上涨,黄金首饰需求亦有所上升;经济走势向好,金价有所回落,消费者考虑其高保值属性,其需求也会上升。
2)但当金价某一阶段飙升时,黄金首饰需求明显抑制,而金价骤跌时,消费者又会掀起抢购潮。就 2022 年以来,金价虽略有波动,但整体向上,在经历短暂抢金热潮后,需求有所回落,未来金价走高平稳趋势下,黄金需求预计仍将整体提升。

消费群体转变,新消费群体对黄金需求上升,潜在需求仍存。
伴随 Z 世代与 Alpha 世代的成长,消费群体正处换代交接之际,新一代年轻人逐步成为珠宝首饰的主要消费群体,2021 年 18-35 岁消费者在中国珠宝首饰消费群体中占比过半。
先前黄金消费受众多为中青年与老年群体,在消费群体转变背景下,主力消费者潜在消费意愿强烈,约六成 18-24 岁年轻人有潜在购买黄金产品意愿,黄金发展空间仍大。

2、钻石:硬币的两面性——单身群体增多带来新消费场景
她经济时代下,女性悦己需求带来新消费场景。
近年来年轻人结婚意愿下降,结婚登记对数已由 2014 年的 1307 万对下降至 2021 年的 764 万对,近乎砍半的结婚对数对于主要消费场景为结婚、求婚的钻石市场来讲,无疑是一记打击。
但结婚意愿的下降同时也彰示单身群体的崛起,她经济时代下,单身女性悦己需求逐步增强,她们倾向于购买钻石珠宝,作为工作犒赏或精致装饰来取悦自己,即钻石在婚庆场景中需求或降低,但单身悦己需求的增长则一定程度弥补了该缺口,并且,伴随女性收入不断提升,其消费能力也显著增强。

3、渠道:终端门店竞争激烈情况下,天花板还有多高?
预计 2022 年终端可容纳门店数量超 9 万,2025 年可超 13 万家。对于终端门店数量的天花板,我们拟以全国购物中心与步行街数量为基础进行测算。
相关调研的抽样数据表明,102 家购物中心*共中**有 1700 个珠宝钟表门店,平均每个购物商场的钟表珠宝业态商铺为 17 家,据华经研究院数据显示,当下全国共有 5936 家购物中心,结合高德地图数据并考虑城市步行街数量,我们以乐观预计终端门店天花板 2022 年可达 13 万家,悲观预计下也仍超过 9 万家,较当下 8 万+实际门店仍有一定距离。2025 年则终端门店可超 13 万家,终端门店远未达天花板。

三、公司现状盘点:基本面健康,优势仍在
(一)产品:基于完备产业链,优化产品矩阵
1、产品:品类齐全,创新位居行业前列
产品品类齐全,黄金产品居于主导地位。

周大福产品主要涉及珠宝镶嵌、铂金及 K 金首饰、黄金首饰及产品、钟表三类,在剔除疫情与大宗商品价格波动的影响后,整体产品收入具备向上趋势,其中黄金产品收入连年攀升,占比近七成,钟表类产品增速亮眼。
具体来看:

黄金首饰及产品:黄金首饰及产品自 FY2020 以来连续增长,FY2022 收入已达 364 亿港元,占比达 67.6%。
我们判断,黄金系列产品畅销主要有两方面影响,一是黄金自身保值避险属性加成,叠加新一代年轻人崇尚国潮,黄金作为我国传统珠宝,所受欢迎度与日俱增。
二是周大福注重产品创新,传承及人生四美等系列产品频出,繁复工艺与精巧设计彰显品牌匠心,一方面产品差异化优势凸显,另一方面新品亦成为主力产品,传承系列在黄金产品收入中占比已超四成。

其他产品:在黄金首饰及产品 FY2018-2022 年复合增长率 6.6%,珠宝镶嵌 4 年 CAGR 为负的背景下,钟表类产品复合增速达 14%,表现相较亮眼,主要因国际旅游受限,本地需求上升。
珠宝镶嵌类则因黄金首饰产品与钟表类占比上升,占比有所下降,占比约 21.7%,其中 T MARK 因独特定制模式收入持续提升。

2、品牌:品牌矩阵成型,受众人群广泛
收购、原创双重推力下品牌矩阵成型,个性化品牌打开千禧代市场。
自 2014 年开始,周大福逐步创立新品牌,构建品牌矩阵。2014 年通过收购 HEARTS ON FIRE,掌握全球奢华钻石品牌和世界级工艺及设计,与集团品牌定位及产品组合互补。
2016 年推出可以追寻源头的钻石 T MARK 。随着顾客需求渐趋于个性化及多元化,公司紧接推出以音乐为创作灵感的 MONOLOGUE、为千禧女生设计的轻奢蜜恋珠宝 SOINLOVE、和主打彩色珠宝的 ENZO。目前品牌矩阵已经成型,可进一步吸引各类消费者,打开千禧代市场。

3、同业相较:产业链相对完备,产品分散风险强
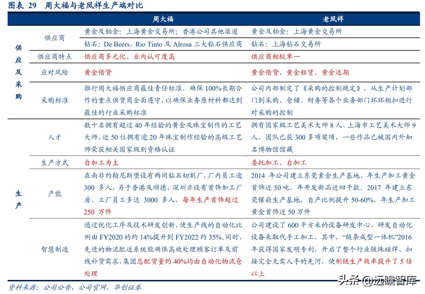
周大福与老凤祥为国内珠宝行业两大龙头,两者市场份额几乎接近,且与后续品牌拉开差距,超出其他品牌 4%+,因此我们选取老凤祥为对标企业,探究周大福的产品在何处具备优势。
生产端:原材料供应相对多元,中游生产掌控力更强。
原材料方面,周大福因为港资企业,相较内资老凤祥,多了一重香港公司带来的供应渠道,且钻石供应商直达源头,签立独家协议,竞争力更胜一筹。
制造方面,在同业普遍以代工厂生产的模 式下,周大福坚持自加工,在多地设厂提升产能,并引入智慧制造优化工序,生产 自动化达 35%,公司每年自主生产首饰超 250 万件,中游掌控力明显增强。

产品及品牌端:产品与品牌区隔明显,黄金产品依赖度相对较低,风险分散力强。
周大福品牌及产品矩阵相对完善,从黄金、钻石与彩色宝石等方面齐发力,其中黄金产品虽占比较高,但相较老凤祥,依赖度仍相对较低,在黄金产品受到外部环境影响时,收入端所受波动有所分担。
同时,公司各类品牌的受众人群与定价匹配,如更贴合年轻人的彩色宝石与粉钻对应的定价显著低于其他品牌。

(二)渠道:线上创新运营,线下精耕下沉
线上线下渠道双线发展,但线上目前仍为渠道主力军。
周大福虽早已提出全渠道模式,并以“云动力+实动力”双动力战略为基础,意在打造线上线下双轮驱动,但目前周大福线上零售值占比虽逐年提升,线下渠道仍然是公司渠道收入来源的主力军。
营业额方面,FY2023H1 数据显示,线下业务收入约为 400 亿港元,占总业务收入的 95%,销量方面,线下销量约占总销量的 87%。
1、线上:多模式运营+产品区隔,有别于行业一般模式
多模式运营+产品区隔,线上销售收入逐年提升。
2010 年公司入驻天猫平台,运用社群媒体网站扩大曝光率,提高品牌知名度,由此正式建立电子商务,随后建立 O2O 渠道,启动“Smart+”计划,并设立 C2M 客户互动平台,提升用户体验,以“云商 365”微信小程序和云柜台为重要节点,打通全渠道零售。
公司在布局相对完善的运营模式基础上,推出有别于行业的独特线上 DIY 珠宝,吸引新受众人群,同时以线上线下产品区隔,独立的线上产品系列构建了线上渠道的独特性,两方面因素带动销售收入逐年提升。

1)多模式运营扩大受众人群,增强客户粘性。
线上 DIY 定制占领蓝海市场:考虑消费群体的转变对个性化差异重视度愈发强烈,周大福积极发展自有 D-ONE 珠宝定制线上平台,顾客可自主选择款式和钻石进行个性化定制,并 24 小时内交付订单,创新的 DIY 模式既吸引独特需求的客户,又巧妙的与同业运营模式相区别,占领钻石定制蓝海市场。
主播+艺人引流合作,吸引客流:公司入驻电商平台,截至 2022 财年,以天猫、京东为 首,公司布局超 80 个电子商务平台,并顺势加入线上直播卖货行列,且与多位艺人、主播合作直播,吸引粉丝群体并扩大受众,与李佳琦合作慈善公益直播活动,30 秒内卖出约 5000 件珠宝。
“云商 365”+“云柜台”提升用户粘性:2020 年初,公司推出“云商 365”微信小程序,将客户引流到公司网络旗舰店,通过小程序连接顾客与员工,顾客透过手机享受一站式服务。因沟通便捷,“云商 365”的顾客重复购买次数约为普通周大福会员的 1 倍,其销售转化率约为电商平台的 10 倍。同年设立云柜台,云柜台配置灵活,可将体验店的线上订单连接至电商平台,扩大私域经营,提升客户体验。
随着 2020 年“云商365”与“云柜台”的推出,FY2021/FY2022 线上零售值占比相对大幅增大,分别为 7.1%/8.6%,同增 2.1%/1.5%。

2)产品区隔提升线上渠道粘性
公司持续推出电商专属的差异化产品系列,一方面满足多样化的顾客需求,另一方面则以独特的产品吸引顾客尝试线上渠道,从而提升对线上渠道的接受度。
截止 FY2022,内地电商专属款式占电商平台零售值已由上年同期约 50%提升至约 55%,零售收入占内地零售值 8.6%,销量占比达 17.4%。

2、线下:精耕下沉三四线城市,门店持续扩张
凭借时代东风与战略正确,渠道拓宽与下沉齐头并进。
20 世纪末周大福以北京为起点,发展内地市场,凭借经济高速发展与行业放开的东风,周大福高速发展,2010 年开设内地第 1000 家零售点。
2018 年公司推行“新城镇计划”,下沉三四线,挖掘潜在市场,2019 年又开启“省代”模式,开辟省级代理商,将品牌授权下放,利用加盟模式拓宽市场销售渠道,2021 年内大陆新开的约一千家零售点内近半在“新城镇”地区的下沉市场,加盟商的数量也是远超直营店的数量,新城镇计划与省代模式成功有效。

分品牌来看,截止到 2022 年 9 月 30 日,周大福有线下零售点共计 6948 家,其中周大福珠宝的零售网络最为庞大,共有 6679 家,占所有的销售零售点的 96%。
分渠道来看,加盟商一直是线下零售点的重要组成部分,并且今年仍有增加的趋势,目前周大福共有 4929 个加盟零售点,较 FY2022 的 4010 家增长了 22.91%。在加盟零售店数量提升背景下,公司计划考虑提升直营店零售店数量与占比,希冀于保证货物销售渠道拓宽的同时也保障产品质量,并拉升毛利率。
分地区来看,中国内地市场仍然是战略布局的重心,大陆的零售店目前共有 6812 个(不包括店中店和店内专柜)。港澳台地区零售点数量 112 个,较 FY2022 减少 3 家,关闭的零售点位于旅游区内,是公司基于对于港澳台疫情波及到旅游业发展做出的策略调整。
东南亚地区今年逐步放开疫情管控措施、推出振兴经济措施、经济有回暖之势,公司在马来西亚新增 1 个零售点。

城市战略:个性化门店吸引高线消费者,省代+加盟模式抢占低线市场。
周大福初入中国市场时,市场容量较大,一、二线城市消费能力高,公司可通过扩展自营店数量提升零售额,创建个性化品牌及相应个性化门店、建设多个体验店、主题店拉高品牌地位,吸引消费者。随着一、二线城市门店趋于稳定,市场饱和,周大福着手开拓三、四线城市新板块。
寻求新增长点,考虑到低线城市管理边际成本较高,公司对低线城市采取省代与加盟商模式,大量新开设周大福珠宝门店,抢占市场,据 FY2023 中报最新数据,公司三、四线城市零售店较 FY2018 增加约 2247 家,占比提升约 12.1%。

战略效果:加盟店数量增加,带动内地批发营业额宽幅上涨。
2018 年至 2022 年,公司内地零售/批发营业收入分别由 280.81/87.23 亿港元,涨至 438.14/431.18 亿港元,CAGR 为 11.76%/49.11%,批发收入大幅增长,占比大幅增高,由 2018 年占比 23.7%提升至 2023H1 的 55%,主要系新增加盟店数量上升所致(FY2018 至 FY2023H1,公司加盟店由 924 家增至 4929 家)。

3、状态剖析:疫情虽影响较大,但仍呈逆势拓店之势
当下现状:疫情影响消费场景,同店/单店波动较大。
黄金珠宝产品因高价格与高维权成本,顾客往往倾向线下消费,新冠疫情爆发后,因疫情防控需要,线下消费场景严重缺失,致使内地与港澳同店/单店销售收入于 FY2020 下滑较大。
具体来看,FY2020 年内地疫情封控,FY2021 管控有效,消费场景逐步恢复,消费回补明显;港澳 FY2021 疫情爆发,消费缺失,线下闭店较多,FY2022 回暖后边际修复显著。

优势看点:龙头效应凸显,公司逆势开店。
疫情爆发以来,疫情发生地区的门店多采取暂时闭店或减少客流的措施,以响应防控政策与对居民安全健康的考虑。珠宝行业因其产品高价值与高维权成本,消费者往往青睐线下消费,因此消费场景受损。
2020 年至今,行业分化态势明显,中小企业加速出清,周大福等龙头则受益于品牌壁垒等因素,逆势开店并提速,FY2022 开店数达 1300 家,遥遥领先行业,渠道发力凸显。

四、未来发展:短期业绩确定性高,长期品牌与创新为最强护城河
(一)短期:渠道下沉扩张为主要推动力
可实现的目标指引提供明确前进方向为前提,公司顺利推进扩张。
据公司 FY2023 最新公布数据,终端门店已超 7000 家,在此基础上,公司计划在不受疫情影响的情况下继续开展零售网络的拓展业务,针对性选址,将零售网络下放至有消费潜力的地区,进一步扩大市场覆盖面,预计 FY2023 或将完成新增 1400+零售点的目标,目标实现可以期待。
同时,公司规划 FY2024 门店扩张目标为 600-800 家,结合当下逆势拓店情形,完成度具 备保障。
公司明确指引,战略方向明晰,同时可达成度高,有效激发员工动力,执行力度强。

空白市场仍具,叠加先发优势,终端发展空间仍大。
就前文行业终端门店天花板一节所述,无论是在 2022 年抑或是 2025 年,我们认为终端门店的增长数量始终小于天花板数量,即尚未达到存量竞争时代,可开拓空白市场仍存。
一二线城市虽相较三四线饱和,但在消费持续升级的背景下,公司可通过升级门店,一方面拉升品牌高度,另一方面吸引高净值客户人群,带动客单价提升。
三四线城市目前空白地带尚具,虽行业均提出下沉三四线,但真正具备已经落实且推行有效的企业较少,公司早于 2018 年即推广,先发优势较足,在空白市场中提升开拓速度可能性强。

产品组合转变带动毛利率、净利率上扬,激活终端开店动力。
公司多次在公开场合提及通过改变产品组合带动毛利率上行,基于此,公司推出人生四美系列,既满足国潮风趋势下黄金需求提升,又作为镶嵌类产品,以 40%的毛利率有效拉动整体毛利率上行。
基于毛利率上扬的基础,我们对周大福单店模型进行探讨,发现其净利率与投资回收期实现明显提升,在短投资回收期与高净利润的驱动下,加盟商意愿显著增强,终端开店动力增加。

精耕下沉有效,短期业绩保障性强。
在可实现的目标指引提供明确前进方向为前提,空白市场仍存的背景下,公司占据下沉三四线城市的先发优势,并以产品组合提升利润、缩短投资回收期为吸引点,有效激发终端加盟商开店活力,叠加公司资金实力较强,新增直营店诉求强烈,我们认为渠道成功下沉扩张确定性强,业绩保障性高。
(二)长期:产品创新与品牌高度为最大护城河
1、红海市场下以价格强力竞争是否为最佳战略?
红海效应战略以价格下降为基础进行竞争,可行性偏低。周大福虽多年稳居行业龙头,但老凤祥紧随其后,周大生等品牌亦为强劲对手,市场竞争激烈,长期发展后,当终端门店触顶时,若公司采取红海效应战略,大概率从降低价格入手:
1)降低成本,依赖规模效益将成本降低至行业底线。
2)试图直接以价格战方式,公司短期承受亏损以挤压市场。
降低成本至行业底线的可行性较低:因周大福考虑生产链的独立自主性,中游制造多依赖于自身加工,与同业代加工相比,成本显著增加,因此该方法将成本降低至行业底线的可行性偏低。
价格战最后只会导致恶性竞争,两败俱伤:
1)以囚徒困境为理论依据,当周大福与同业均知晓自身先降价会有超额收益时,两者会不约而同均选择降价,随后即陷入相继恶性降低价格的状态,损害自身利润也未达到占领市场的目的。
2)公司并未达到遥遥领先的龙头状态,自身资金实力与渠道基础尚未能完全支持价格战的持续进行,很有可能自身先无法承受亏损。

产品创新与品牌建设仍将为公司长期发展的根基。在上述红海效应分析下,可以判断,一味依赖价格作为竞争手段不可取,想要公司长期可持续发展,仍需将建设重点放至发展本源——创新与品牌建设上。
2、品牌建设与产品持续创新为新突破点
产品创新克服行业弊病,同时迎合新消费需求。中国珠宝行业产品端的普遍弊病为产品同质化过于严重,主要体现在两方面:
1)产品款式多效仿国外经典款或流行款,而非独立自己创新。
2)一家创新出新款后,其余企业纷相模仿,同款产品泛滥市场。
因此消费者在这样的产品环境下,易产生品类单调乏味或模仿国外产品的异样感,从而抑制消费需求。同时,在国潮兴起下,新一代消费群体对产品的原创性与差异性要求更加提升, 产品持续创新无疑是公司走向长远的必经之路。

周大福早已意识该方面,公司投入人力物力进行创新,如传承系列,引领行业古法金潮流,人生四美的独特镶嵌工艺亦是有别市场,而这两款创新系列也成为了公司当下收入的重要来源,古法金收入占比超黄金系列 40%,人生四美客单价达 1.6 万元,均创公司新高。
品牌价值建设或可成为突破竞争的重要利器。
以国外知名品牌宝格丽、梵克雅宝等为例,支撑其长期发展的最重要因素即品牌价值,厚重的历史文化与长期价值积淀赋予了品牌有别于市场的优越性,消费者更愿意为了品牌价值心甘情愿支持溢价,在同等价格下也往往更倾向于品牌强大的产品。
周大福本身即为百年品牌,在珠宝行业中具备一定优势,且目前品牌指数也位居第一。
未来,在公司持续打造品牌,以高端活动赞助拉升品牌高度、维护产品价格与品牌价值并行的举措下,品牌价值提升,逐步积淀的品牌壁垒或将成为最大护城河。

五、盈利预测
短期渠道扩张保障性强,奠定业绩基础,中长期产品差异化与品牌价值提供内生动力。
公司持续推动三四线城市渠道建设,FY2023H1 新增 933 家周大福零售珠宝店,公司已超额完成原定开店目标,下半年将更扎实的拓展零售网络,预计全年将增开 1400+家周大福零售珠宝网点,FY2024 预计可新增 600+门店,渠道持续扩张,推力强劲,短期业绩保障性强。
中长期看,公司注重品牌价值提升与产品差异化,与故宫等传统文化 IP 联合,拔高品牌高度,深化文化底蕴,古法黄金与人生四美等系列新品频出,引领行业工艺潮流。
未来在国潮风兴起,新一代消费群体崛起,产品差异化愈发被重视的背景下,公司发展动力充足,有望继续扩大市场份额。
我们预计 22-24 年营业收入分别为 1052.0/1180.2/1340.3 亿港元,增速分别为 6.3%/12.2%/13.6%,归母净利润分别为 67.5/78.6/93.1 亿港元,增速分别为 0.6%16.4%/18.5%,对应 EPS 分别为 0.67/0.79/0.93 港元,22-24 年为 25/22/18X,依据绝对估值法给予目标价 19.5 港元。

六、风险提示
渠道拓展不及预期:公司持续下沉三四线城市,虽开店目标清晰明确,但疫情扰动或其他超预期因素下,仍存在渠道拓展和优化不及预期的可能。
大宗商品价格波动:钻石及黄金等大宗商品议价权弱,外部不确定性存在下,原料价格波动或影响最终利润。
宏观经济下行影响需求:疫情扰动及经济增速放缓下,居民收入及就业受到影响,或降低珠宝消费需求。
——————————————————
报告属于原作者,我们不做任何投资建议!如有侵权,请私信删除,谢谢!
精选报告来自【远瞻智库】报告中心-远瞻智库|为三亿人打造的有用知识平台