我是骠骑府,欢迎关注!
昨天无极官方发布了SR150GT的召回点检的公告,如下图。


此次的召回点检主要有两点。
第一是部分用户反馈的电瓶亏电频繁报警的问题,经过厂方检查是BCM软件问题所致,建议用户前往服务站刷新程序。
第二则是部分用户反馈的断电之后仪表的时间显示重置,时速表和里程表显示有误的问题,而这个问题实际上早在去年的9月23日,无极就已经发布了关于这款车的相关信息说明(见下图)。此次旧事重提,是因为尽管去年就已经发布了通告,但是依然有不少用户未能得知此解决方案,无极意在督促用户尽快前往服务站进行仪表维护。

SR150GT是无极于去年上市的一款150排量踏板车,上市后,无极对于这款车的使用反馈一直保持着高度关注的态度,通过经销商渠道和网络平台,不断搜集这款车的用户反馈,时隔七个多月的这两次信息发布,均是在第一时间内就出台了整改方案和解决办法,不得不说,无极的反应速度确实是快,并且,为了安抚用户,无极还承诺对SR150GT延长保修期一年(2图即为明细表),邀请所有SR150GT的车主进店免费检查并赠送保养一次。

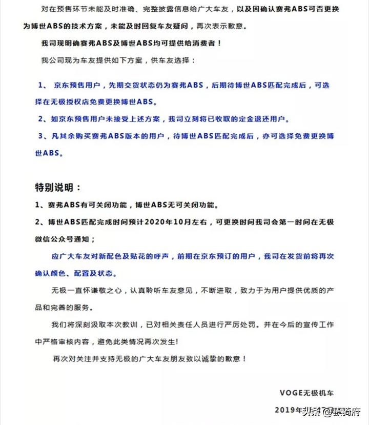
记得无极不是第一次这么诚惶诚恐小心翼翼的巴结用户了,摩友们应该还有印象,2019年无极650DS刚开启预售时,因宣传用语失误, 产品的详情页仅说明ABS品牌为博世,而实际因为博世ABS的匹配时间太长,无极的采用的策略是前期采用国内品牌赛弗的ABS,后期等博世ABS匹配完成再加入,但是在前期的预售宣传时又没有明确说明这一点,导致无极连夜发了道歉信向公众致歉,同时出台了解决办法,以换取广大用户的信任。

一辆摩托车仅一级零部件目录就有成百上千个零部件组成,是一种机电一体化的复杂工业产品,对于国产品牌来说,很难做到万无一失不留一点遗漏,因此有一些品控上的小毛病,大多数用户都能容忍和理解,用户最关注的其实是厂方的态度如何,如果是推诿拖延不理不睬,则很难得到用户的好评,但是如果是积极诚恳的态度,一般都能得到用户的谅解。
聊到这里,想起了五年前发生在我本人身上的一件事情,2018年前后,我买过一辆国产小品牌的摩托车,什么品牌就不用说了(已经退市),因为当时没现在这么多车可以选择,又喜欢那辆车的外观,就一时冲动买了这么辆摩托车,质量问题很多不详细解说了,单是前叉过坎异响这件事就找了厂方(作坊)多次,最后协商结果是更换总成,结果等了两个多月没等到配件,打电话询问处理责任人,告知准备发货时被厂方一小股东现场阻止不让发,听起来是不是很魔幻?后来只能半卖半送给了朋友玩改装。
不是开玩笑,像这样的故事,至今仍然在不断上演,这种遭遇在摩友身上是屡屡发生,这几年国产摩托车发展势头迅猛,相对的,“韭菜”也长势喜人,一些经营者毫无责任担当,没有丝毫诚信,品控惨不忍睹,卖车主要靠流量来宣传,先把一些不知深浅的“韭菜”割掉,把钱先挣到手里再说,牌子砸了没关系,换块牌子重新包装下,还能再割几茬“韭菜”,这就是国内摩托车行业普遍存在的状况。
人无信不立,秦国商鞅变法南门力木一诺千金,方有后来的一统天下,清末黄楚九借钱不用定期归还成就了商界传奇。
无极作为国内一线机车品牌,始终将用户利益置于首要位置,这么多年一直没有改变初心,相比较于进口洋品牌的店大欺客和国内某些作坊品牌的挣快钱思维,无极这种处处透着“小媳妇”如履薄冰的敬畏用户的心态,才是用户放心选择无极机车的重要因素。