文丨团妈
最近,成都各区陆续发布小一、初一招生政策,不少即将在秋季入园的家长们也开始关注幼儿园的招生问题。团妈在后台收到不少家长留言, 问今年幼儿园的招生政策什么时候出来?各个区幼儿园报名时间是多久?怎么报名?
虽然离9月入园还早,但 从5月份开始,各区就会陆续发布公办园招生政策 等。根据往年幼儿园招生工作日程安排,团妈给孩子9月入读幼儿园的家长们,梳理了重要的时间节点,早了解早准备,有备无患!
各区公办园报名时间是多久?
需要做些什么准备?
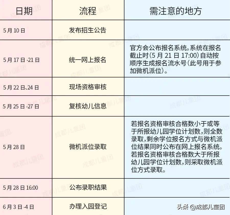
从2020年和2021年的幼儿园招生工作日常安排来看,今年各区公办园的招生政策和计划大概率也会在5月初陆续发布,下表里的这些时间节点需要家长们多多注意。

2021年成都各区公办园招生日程
青羊区

锦江区

成华区

武侯区

高新区

天府新区

双流区

郫都区

从表中可以看出,虽然各个区之间发布公告的时间有点出入,但是报名的时间、确认录取结果、办理新生入园报到的时间都大致相同。
需要注意的是,2021年并不是所有区的公办园都采取网上报名的方式,比如青羊区的报名方式就是线下报名,需要适龄儿童的监护人持相关证件到招生范围的往幼儿园进行现场登记,取得幼儿微机派位流水号。
天府新区的家长也需要注意,天府新区只有*片A**区(华阳万安)户籍适龄幼儿需要进行公办幼儿园网上报名,其余7个片区户籍适龄幼儿要到片区所属的街道指定报名点进行报名登记,属于线下报名。
报名需要什么条件?各个区之间也有差别。 锦江区、成华区、武侯区不设划片,只要孩子具备该区户籍且适龄,即可报任意一所幼儿园。但青羊区、高新区和天府新区的公办园不仅要看户籍,还要划片,所以家长们在选报幼儿园的时候一定要选对户籍对应街道的幼儿园,还要注意划片范围的变化。
青羊区去年和前年的划片范围对比, 有一些片区对口的幼儿园就发生了变化,比如去年多了新建的幼儿园,划片范围就有变化。就连2020年9月前入户和2020年9月后入户的小朋友,也有了招生范围的要求。

高新区则是在全区优先招收年满3周岁、户籍在幼儿园服务范围内的幼儿,而每一所幼儿园对应的服务范围(街道)也有所不一样,例如成都高新区和美实验幼儿园(总园)所服务范围是户籍在中和街道的适龄幼儿,所以家长们在报名时还要注意看孩子户籍所在街道对应了哪些幼儿园。
如报名结束后,有空余学位的公办园还可以招收高新区其他范围户籍适龄幼儿和区外户籍适龄幼儿。
天府新区去年结合适龄幼儿人数、现有园所资源,参照街道行政区域将新区划分为8个招生片区,华阳街道和万安街道为1个片区,其余7个街道各为1个片区。并且采取字母A、B、C、D、E、F、G、H代替划片区域。不过划片范围和前年比较没有变化,只是首次采取字母代替划片区域,相对来说更为清晰。

划片入园,让适龄幼儿有了更优的入学选择,但同时也会让区域内的热门幼儿园竞争更加激烈,所有家长都抱着试一试的心态想要区冲热门园,因此也加大了摇号难度。不过今年公办园的报名方式和划片范围等会不会有所变化,家长们还是需要耐心再等待一下,以上这些家长们可以参考,做到有备无患是最好。
关于幼儿园报名的那些事
三位家长分享了他们的经验
“曲线救国”也是一种办法
@大小C/儿子/去年上岸/小班
一提到锦江区的幼儿园,很多家长都会直摇脑袋,因为摇号真的太难了!@大小C家就住在在锦江区,并且所在街道还没有教办园,对于儿子上幼儿园来说,属于难上加难。于是@大小C经过一番慎重的考察和多次家庭会议决定,用“曲线救国”的方式来参加隔壁街道的公办园摇号,虽然这是一所新开办的幼儿园。
@大小C说新开园的幼儿园一般不会有太多家长选择,一是不了解师资和教学质量,二是会担心新装修的教室有甲醛,对孩子身体不好,所以选择新开的幼儿园100%可以被录取,只要摇中了,就不用担心读不到公办园。
不过@大小C也很担心甲醛的问题,于是去年9月份开学后,并没有直接把孩子送去摇中的公办园入读,而是以请病假,以及每个月缴生活费的方式保留了学籍,在民办园过渡半年后才转回了公办园,也就是上个月17号,@大小C正式开启了公办园的小班生活。“这样算下来,性价比远远高于了三年都读民办园,而且幼儿园还和我上下班顺路,接送也比较方便。”
@大小C建议,有时候家长们也别太执着于去拼热门园,运气成分太高了,不如多去看看一些新建的幼儿园,好的不一定是最适合的,但接送最方便的幼儿园一定可以让家长快乐翻倍。
放弃了楼下四选一的摇号公办园,
选择了招生多且不用摇号的冷门园
@米米妈/女儿/前年上岸/中班
@米米妈从一开始的目标就很明确,要给女儿选一所公办园,因为如果读民办园三年要花费十几万,这是一笔很具体的开了。
目标明确后,@米米妈就开始着手了解家附近的公办园,比如了解这些公办园的招生政策、摇中率、口碑等,也好让自己有备选方案。后来选报幼儿园的时候,@米米妈为了增加摇中几率,就选择了竞争压力更小的公办园,只是稍微离家远了一点。
“我们家楼下其实有一个大热门园,离得又近,口碑也好,我考虑了很久,后来还是四选一的摇中率把我劝退了,报了米米现在读的不用摇号的幼儿园。”在@米米妈看来,公办园省钱,学校宽敞、操场大,孩子也能保证每天运动量,而且遇到一个好的老师比好的学校更重要。
还没入园,已经提前准备好了三个方案
@木木妈/儿子/争取上岸/即将小班
从去年初开始,@木木妈就在着手准备儿子上幼儿园的事了。木木家在武侯区,小区附近有一些口碑不错的公办园,但@木木妈很担心摇不中,于是提前两年就在一所民办园交了占位费,作为保底的一种选择。
@木木妈说第一个方案是打算等到五月份的时候,看有没有机会让木木去目标公办园办个插班,提前进去上两个月的课,然后放暑假,再开学,这样自然而然就有了学位,不过这个方案的可操作性比较难。
第二个方案就是让木木直接参加目标公办园的摇号。@木木妈其实提前一年就开始在关注这所幼儿园的招生情况,由于是去年才开始招生的新园,又比较大,所以去年小班没有招满孩子,但今年的情况就不好说了。
如果第一、第二个方案都不行,@木木妈只能选择让儿子去读民办园,不过就算是民办园,也是@木木妈做了很多工作才挑选出来的。“孩子的读书问题,还是马虎不得,在公办园没有把握的情况下,一定要多做几手准备。”
总结一下这三位家长在选择幼儿园的做法,就是“不打无准备的仗”。虽然今年的幼儿园招生公告还未发布,但家长们也可以先了解一下前两年的政策,以及回顾一下前段时间团妈给大家分析的各个区幼儿园情况,希望能对今年9月将要入园的家长们有帮助!






:

注:文中数据均根据官方2021年数据统计仅供参考,如有不全欢迎补充