售电公司是一种在电力市场中买卖电力的中间商。它不像传统的电力供应商(也就是电网公司)那样拥有大量的线路和变电站等电力设施,也不像发电企业那样生产电力。它只负责从发电企业购买低价的电力,然后通过市场竞争向用户销售高价的电力。

你可以把售电公司想象成一个水果批发商。水果批发商不种植水果,也不直接卖给消费者。他们只是从农民手中收购水果,然后通过运输、储存、分拣等方式增加水果的附加值,再卖给零售商或超市。
售电公司为用户提供了以下几方面的服务和价值:
售电公司可以根据用户的用电需求和特点,提供个性化、灵活、优惠的用电方案23。比如说,如果你是一个工厂主,你可能需要在夜间或淡季用更多的电来节省成本。那么售电公司就可以帮你找到合适的发电企业,给你提供低廉的夜间或淡季用电价格。
售电公司可以为用户提供一些增值服务,比如节能咨询、合同能源管理、绿色能源推广等。比如说,如果你是一个环保意识强烈的消费者,你可能想要使用清洁能源来减少碳排放。那么售电公司就可以帮你找到可再生能源发电企业,并且给你提供绿色证书或者碳积分等激励措施。
售电公司可以促进整个社会对于资源配置效率和环境保护意识的提高 。比如说,在传统模式下,由于缺乏竞争机制和市场信号,很多发电企业可能会过度投资或者低效运营,造成电力浪费或者污染。而在售电公司的参与下,发电企业就需要根据市场需求和价格调整自己的生产计划和技术水平,从而提高能源利用率和环境友好度。

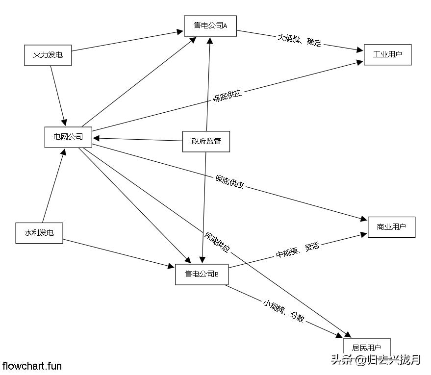
发电企业是电力的生产者,它们通过不同的方式(如火力、水力、风力等)将能源转化为电能,并将其输送到电网中。根据2022年中国企业数据库的数据,截至2022年10月17日,中国共有发电企业约1.3万家。
售电公司是电力的中间商,它们从发电企业购买低价的电力,并通过市场竞争向用户销售高价的电力。售电公司还可以为用户提供一些增值服务,比如节能咨询、合同能源管理、绿色能源推广等。根据2022年中国企业数据库的数据,截至2022年10月17日,中国共有售电公司约1.8万家。其中,广东省拥有最多的售电公司,达到了3030家 。
电网公司是电力的输送者,它们拥有大量的线路和变电站等设施,负责将发电企业生产的或者售电公司购买的电力输送到用户端。同时,它们也需要为不参与市场竞价的用户提供保底供电网公司是电力的输送者,它们拥有大量的线路和变电站等设施,负责将发电企业生产的或者售电公司购买的电力输送到用户端。同时,它们也需要为不参与市场竞价的用户提供保底供电服务,就是按照政府规定的统一价格向用户供应电力
用户是电力的消费者,它们可以根据自己的用电需求和特点,选择从售电公司或者电网公司购买电力。用户可以通过售电公司享受更多的用电选择和优惠,也可以通过节能措施和清洁能源减少自己的用电量。

售电公司A是一家专门为工业用户提供差异化、个性化、综合化的用电服务的售电公司,它可以根据用户的用电需求和特点,为用户提供定制化的用电方案,包括优惠的购电价格、灵活的交易模式、多元的增值服务等。 售电公司A可以帮助工业用户降低用电成本,提高用能效率,实现节能减排。 一个具体的例子是:售电公司A与某钢铁企业签订了一份长期合同,按照市场竞价方式为其提供稳定、低价、清洁的水力发电。 同时,售电公司A还为该企业提供了需求侧响应服务,通过调整生产计划和负荷管理,使其在高峰时段减少用电量,从而获得市场奖励。 此外,售电公司A还为该企业进行了节能改造项目,通过更换高效设备和优化工艺流程,使其单位产品耗能降低了20%。
售电公司B是一家面向居民用户和商业用户的售电公司,它可以根据用户的用电习惯和偏好,为用户提供多样化、智能化、便捷化的用电服务,包括个性化的购电套餐、智慧用能平台、在线客户服务等。 售电公司B可以帮助居民用户和商业用户享受更优质、更舒适、更安全的用能体验。 一个具体的例子是:售电公司B与某酒店签订了一份绿色购买协议,在保证酒店正常运营不受影响的前提下,在每年夏季空调高峰期为其提供光伏发电。
上述文章介绍了售电公司的定义、发展历程、政策背景、市场现状和发展趋势,希望能够帮助你对售电行业有一个更深入的了解。售电公司作为电力市场的重要参与者,不仅为用户提供了更多的用电选择和优惠,也为发电企业提供了更多的销售渠道。同时,售电公司也承担着促进资源配置效率和环境保护意识的社会责任。但是,售电公司也面临着激烈的竞争压力和运营风险,需要不断创新和完善自身的服务模式和技术水平。我们是一家专注于分布式能源市场化运营的能源服务商,我们可以为你提供办理售电公司和虚拟电厂等服务,帮助你实现分布式能源的价值最大化。如果你有兴趣了解更多详情,请联系我们,你对售电公司有什么看法或建议呢?欢迎在评论区留言分享你的想法。
