本期轮值

李耕
《轿车情报》总编辑
“汽车一加一”、“走吧耕叔Vlog”、
“上车吧吃货”创始人
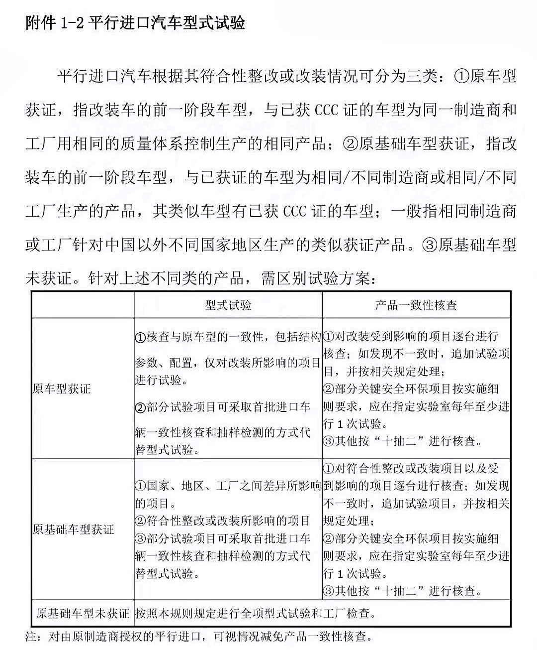
近期,国家认证认可监督委员会发布了关于汽车强制性产品认证实施细则的公告,其中有关平行进口汽车的认证方法作出了一些改变,具体细则就不罗列了,重点是确定了平行*口车进**的国六认证方案。如果原厂车型在中国(中规版)已经通过了国六3C认证,平行进口的同款车型将同等获得认证,反之,那就无法获得3C认证。困扰了一段日子的平行*口车进**商终于看到了曙光。

其实平行*口车进**的存在,目的主要在于打破国外汽车品牌在中国市场对价格的垄断,同时也可以一定程度上*制抵**汽车*私走**。但因为冲击到了一些汽车品牌的国产和*口车进**市场销量,平行*口车进**往往得不到母品牌授权经销商的服务,总是有一种“夹缝处求生存”的感觉,对平行*口车进**商在售后服务上提出了更高的要求,这也意味着成本的增加。不过,价格上的优势还是能吸引到不少消费者的关注。
自从平行*口车进**在国内拿到“许可证”以来,这些年一直小幅稳定增长。在每年超过百万辆的*口车进**中占比也都超过了10%,在2019年已经达到了15%(16.3万辆),这还是在下半年受到国六法规3C认证困扰影响下取得的业绩。

由于将在2020年7月1日开始全国全面推行国六排放标准,而市场上大多平行*口车进**都只能拿到符合国五的3C认证,即便有些车型在海外能够达到国六的排放标准,但在国内对于平行*口车进**的认证政策一直悬而未决,所以从去年下半年开始,很多平行*口车进**商就不敢再贸然进货。同时受到整个车市大环境低迷和疫情的影响,今年第一季度的平行*口车进**销量大幅下滑,在天津港出现了大量滞销的车型。

如今公告官宣之后,对于中东版的平行*口车进**基本宣判了死刑,因为它们的排放无法达标,同时也会有部分美版、欧版和加版车型以后我们也看不到了,其中不乏一些颇具情怀的车型只能留着记忆中了,像塞纳、陆巡、吉姆尼、途乐、雷克萨斯GX、Type R等等。而从以往平行*口车进**来源地的占比看,中东版车型超过了一半以上,这之后对于平行*口车进**商也是一个洗牌的过程了。


夏东
“踢车帮”主持人、出品人
这只是一次国家更改了排放标准后,对平行进口贸易的政策明确而已。中东版车之所以之前占比大,是因为便宜且好拿货。但那里一向对环保无感,通常就是跟着世界的步伐,走在队尾。现在被排放问题卡住,估计行业中还是会努力想办法过关。现在中东版不能达到国六标准,所以不能进口。那就使它达到国六标准呗。得想办法,得尝试,得实践,得刻意练习,只要有利在,必将一往无前。只是,这春不春天,恐怕不只这一纸文书,而是疫情的长期影响。消费很可能因全球贸易萎缩而下降。有钱人,是花钱享乐呢?还是储存好现金等待新一轮的投资启动?恐怕,花钱随时,赚钱,机会是越来越稀罕了。


王钢
《风度》出版人
从来没觉得平行*口车进**有多香,也许是当年第一台保时捷cayenne在天津港提完货后的一堆麻烦还记忆犹新。其实都是中国的进口关税和各种管理办法闹的,政府最好的状态是无为而治,不用管这么多,让市场去大浪淘沙。平行*口车进**多了,中国的进口货值增加,平衡一下贸易,在新冠的现在尤为重要。另外平行*口车进**的价格优势也可以让品牌中国公司不敢肆意妄为,但是说到底赶紧把那些过时的,损人不利己的汽车销售办法等活动赶快废除吧。


宋海涛
《海川品车》《路边停车场》投资人
平行*口车进**的春天,其实早在三、四年就到来了,去年之所以受到影响,主要是受制于国6排放的实施,导致很多平行进口的车辆无法上牌。但在中国,从来都是上有政策,下有对策,只要挨过了一时,春天就会到来。这不,新的关于汽车强制性产品认证实施细则就给了平行*口车进**行业喘息的机会,虽然对比之前严格很多,但毕竟给这个行业一个活路,而不是一刀砍死。其中有一个细则值得琢磨,“如果原厂车型在中国(中规版)已经通过了国六3C认证,平行进口的同款车型将同等获得认证,反之,那就无法获得3C认证”,这句话的理解在深层的解读就是,正规进口公司进口什么车型,你们平行进口商就也要进口同样的车型,必须要跟进口公司形成直接竞争(甭管价格还是其它因素),别拿一些小众的,国内没有正规进口公司引进的偏门车型在国内卖,这样就起不到公平竞争和制约的作用,都给我按规矩来,这虽然是件好事,但对于很多喜欢偏门小众车型的消费者来说,可就不是一个好消息了,以后的个性车,在国内会越来越难见到。


崔珺
“先智卓思”创始人、
“车研社”/“马王爷撩车”创始人
平行*口车进**的春天?在哪?恐怕还看不到。国家认监委刚刚发布了平行*口车进**3C认证标准,也就是简单说必须符合两种情况:1是必须满足国内国六排放标准,2是*口车进**型必须同时具有中规车型。简单说,就是平行*口车进**进口的车型必须也在中国同时销售才能获得3C。问题是平行*口车进**本来是非中规车型的补充,既然有了合法的中规车型为什么还要选择平行*口车进**?价格便宜?可能是唯一需求。所以像一些原本的中东版车型,北美版车型,诸如丰田塞纳,还有一些超跑就会受到影响无法获得3C认证。其实规范化管理是必要的,平行*口车进**也是有车源混乱,质量难以保证等等问题。买车还是不能光图便宜的。


于英钊
《风度》杂志汽车事业部总经理
听到这个选题,我首先便想到一个车圈kol朋友高彦,同时他也是一个资深平行进口商,作为一线人士,还是看看他怎么说。
首先,直到昨天,才有官方消息证实国五延期的消息。在这之前平行*口车进**商一直是忐忑不安的心态,想赶着最后一批国五中东车多赚钱,可又担心马上实施的国六政策导致销售周期紧张。然而平行进口这个行业对资金流要求高,希望加快回款与处理库存的心态让很多商家不得不低价或者赔钱出售。平行市场的特点是,一家绷不住价格,其它家也纷纷跟进调整价格都为了回款。
时间节点卡在昨天(往后情况也许会有不同)。产品分两大阵营,中东车阵营(霸道、酷路泽FJ)与欧洲豪华车阵营(GLS 、X5 、Q7之类的) 因为中东车有了更长的消化库存周期一定会涨价,而加拿大美版墨版车因为后期也许会有国六型号所以现货国五会要不上价格大家也是会赔钱抛售。再另一个角度说,近几年奔驰宝马等豪华品牌主机厂已经非常重视中国市场,无论是产品发布速度还是产品力本身方面都没有给平行进口留下太多空间。
问到未来展望,高彦并不是特别看好未来行业的发展。因为中东车销量占了平行进口一大半市场份额,当中东车停止引进会大幅度缩减平行进口的市场体量。剩下的那些加版车美版车还是回到那个问题,产品力与发布速度跟中规版本已经没有太大的差异。(个别车型还有,比如卡宴,G500),但平行进口国六环保公开时间未知,以后也有很多不确定的因素。而且,即便是给了加版车认证国六的可能,但产品引进类目被死死的锁定在“中规已有车型”,这样来看,平行进口作为中规市场的补充的意义,也没有了。
高彦一年前就开始做平行进口+中规车代购的形式了。不进车了,客户有需求,他来帮他买。找到满意的配置,找到满意的价格,提供简易方便的购车流程(在家等快递就行)。
还真是挺与时俱进的。


何毅
《超级马力》出品人
视车科技联合创始人
一朝被蛇咬,十年怕草绳,我是被平行进口搞怕了。平行进口灰色地带太多,鱼龙混杂,藏污纳垢。普通消费者一交订金,基本上就被牵着鼻子走,除了车价便宜,其他的都贵,而且很多手续都是半真半假,进口手续和车辆编码很多都被篡改,在厂家官方系统里根本查不到。近两百万的车,在被抓住把柄后,竟然可以买一赔一,吓人呢。而且我很确定,地方公安税务和海关基本都有瓜葛,这个锅盖不能掀起来,一掀就是一场腥风血雨。当然了,我认为这种情况只是平行进口行业的个别情况,但是的确是真实的,而且就被我碰上了。所以,普通消费者一定要找大的平行进口商,那种拼缝的一定躲着走。


刘鸿仓
《汽车之家·车家号》作者
对于平行*口车进**仅限于道听途说,关于这次的新政,我只想说一条。要求国6排放标准没问题,而仅限中规车才能进口,就显得有点不公平。因为本来平行*口车进**的存在就是满足小众需求,仅限中规就堵死了很多车型的渠道,一些小众车可能消费者就买不到了。至于说到3C认证,是否可以考虑以国际上的安全标准参考替代,因为3C本来也不是质量标准,而是基础安全标准。疫情之后,经济最需要的是活力与放开,限制越少越好。


张立为
《名车志》 出品人 / 主编
平行进口,先说好的就是国内没有的小众车型,可以通过这样的方式来买自己喜欢的车型。再一个最大的诱惑就是价格比中规版本的车型便宜很多。但是问题也会很多,车型没有质保,这可能对绝大多数人来讲都是一道坎。其次,去过天津的就知道了,这里俨然就是丰田的组装厂要什么配置都能随意添加。还有就是手续上的问题了,这里吃亏的一定是大有人在。而随着政策的变化,平行进口市场一定也会有更多的变化,更多的游戏规则。这里的坑也会越来越多,购买者这一定要小心观望,并及时更新各地车管部门的新规定。

