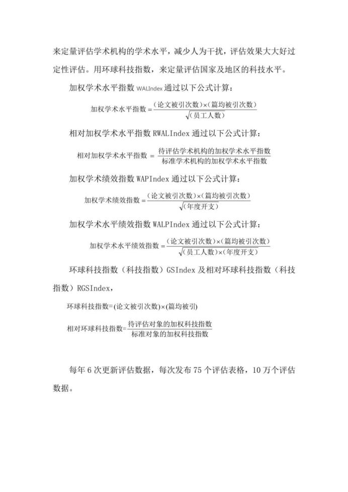
世界2695家大学、学术机构 临床医学专业 加权学术水平指数 2020年7月版由香港供应链学会2020年7月19日发布。

相对加权学术水平指数RWAL Index(哈佛大学HARVARD UNIVERSITY 100 )
1 "QUEENSLAND CENTRE FOR MENTAL HEALTH RESEARCH
澳洲昆士兰心理健康研究中心" 379.7613
2 "AGENCE DE MEDECINE PREVENTIVE
法国预防医学援助协会" 254.9231
3 "ANGELES CLINIC & RESEARCH INSTITUTE
美国天使诊所与研究所" 233.9188
4 "VICTORIAN INFECTIOUS DISEASES REFERENCE LABORATORY
澳洲维多利亚传染病参考实验室" 190.4364
5 "TURNING POINT ALCOHOL & DRUG CENTRE - AUSTRALIA
澳洲酒精药品中心" 174.9367
6 "INSTITUTE FOR HEALTH METRICS & EVALUATION
美国健康度量与评价研究所 " 128.1056
7 "INTERNATIONAL INSTITUTE FOR POPULATION SCIENCES
印度孟买国际人口科学研究院" 125.2906
8 "NATIONAL DATA BANK FOR RHEUMATIC DISEASES
美国全国风湿性疾病数据库 " 114.4749
9 "UNIVERSITY LONDON
英国伦敦大学" 110.6874
10 "HARVARD UNIVERSITY MEDICAL AFFILIATES
美国哈佛大学附属医院" 109.9899
11 "HARVARD UNIVERSITY
美国哈佛大学" 100
12 "INT AGENCY RESEARCH CANCER (IARC)
国际癌症研究机构" 98.3882
13 "CENTER CHRONIC DISEASE CONTROL
印度慢性病控制中心 " 92.8008
14 "HELEN F. GRAHAM CANCER CENTER & RESEARCH INSTITUTE
美国海伦.格雷厄姆癌症中心和研究所 " 80.7414
15 "INSTITUTO NACIONAL DE PSIQUIATRIA RAMON DE LA FUENTE MUNIZ
墨西哥拉蒙-德-富伦特-穆尼兹国立研究所 " 77.3034
16 "PUBLIC HEALTH FOUNDATION OF INDIA
印度公共卫生基金会 " 76.6176
17 "UKK INSTITUTE
芬兰UKK研究所" 76.5092
18 "AMERICAN CANCER SOCIETY
美国癌症协会" 75.3448
19 "PACIFIC INSTITUTE FOR RESEARCH & EVALUATION (PIRE)
美国太平洋研究与评估研究所 " 72.9099
20 "UNIVERSITY OF TRNAVA
斯洛伐克特尔纳瓦大学" 71.4372
21 "INTERNATIONAL DIABETES CENTER
美国国际糖尿病中心" 68.1061
22 "HARVARD T.H. CHAN SCHOOL OF PUBLIC HEALTH
美国哈佛大学陈曾熙公共卫生学院" 65.4685
23 "DANA FARBER CANCER CENTER
美国达纳法伯癌症中心" 62.2378
24 "LONDON SCHOOL HYGIENE TROPICAL MEDICINE
英国伦敦卫生与热带医学院" 57.4952
25 "DEBRE MARKOS UNIVERSITY
埃塞俄比亚德布雷·马科斯大学 " 56.6205
26 "INDIAN INSTITUTE OF TECHNOLOGY (IIT) - ROPAR
印度理工学院ROPAR分校 " 54.6426
27 "HEALTH SERVICES ACADEMY
巴基斯坦卫生服务学院" 52.6960
28 "AFRICAN POPULATION & HEALTH RESEARCH CENTRE
肯尼亚非洲人口与健康研究中心" 51.4213
29 "BUCK INSTITUTE RESEARCH AGING
美国巴克老化研究所" 50.8274
30 "SARAH CANNON RESEARCH INSTITUTE
美国莎拉坎农研究所" 49.1518
31 "MELANOMA INSTITUTE AUSTRALIA
澳州黑色素瘤研究所" 48.2696
32 "CIBER - CENTRO DE INVESTIGACION BIOMEDICA EN RED
西班牙生物医学研究中心 " 47.6090
33 "ERASMUS UNIVERSITY ROTTERDAM
荷兰伊拉斯马斯大学" 46.4743
34 "BIRZEIT UNIVERSITY
巴勒斯坦比尔泽特大学" 45.7163
35 "VITA-SALUTE SAN RAFFAELE UNIVERSITY
意大利圣拉斐尔生命健康大学" 45.6144
36 "NATIONAL HEART LUNG BLOOD INSTITUTE (NHLBI)
美国国家心肺血液研究所" 45.4314
37 "NATIONAL CANCER INSTITUTE (NCI)
美国国家癌症研究院" 45.1658
38 "NATIONAL INSTITUTE HEALTH (NIH) - USA
美国国家健康研究院" 44.9866
39 "CDC NATIONAL CENTER FOR HEALTH STATISTICS (NCHS)
美国疾病控制和预防中心国家卫生统计中心(NCHS)" 44.9271
40 "MRC BIOSTATISTICS UNIT
英国医学研究委员会生物统计学单位" 43.5180
41 "TIANJIN CENTER FOR DISEASE CONTROL & PREVENTION
天津市疾病预防控制中心" 41.2118
42 "UNIVERSITY PENN
美国宾夕法尼亚大学" 40.9793
43 "DIABETES & ENDOCRINE CENTER
美国糖尿病内分泌中心" 38.5711
44 "REYKJAVIK UNIVERSITY
冰岛雷克雅维克大学" 37.2074
45 "MEM SLOAN KETTERING CANCER CENTER
美国斯隆凯特林癌症中心" 36.8647
46 "UNIVERSITY OXFORD
英国牛津大学" 36.3729
47 "HOWARD HUGHES MEDICAL INSTITUTE
美国霍华德休斯医学研究所" 35.4065
48 "H LEE MOFFITT CANCER CENTER & RESEARCH INSTITUTE
美国莫非特癌症中心和研究所" 35.3162
49 "MASSACHUSETTS GENERAL HOSP
美国麻省总医院" 34.6463
50 "NATIONAL INSTITUTE FOR HEALTH DEVELOPMENT - ESTONIA
爱沙尼亚国立卫生发展研究所 " 34.5431
51 "SAINT LUKE'S MID AMERICA HEART INSTITUTE
美国圣卢克中部美国心脏研究所" 34.0895
52 "MARIO NEGRI INSTITUTE PHARMACOL RESEARCH
意大利马里奥-尼格里药理学研究所" 33.7135
53 "INFORMATION MANAGEMENT SERVICES INC
美国信息管理服务公司 " 33.5592
54 "INSERM
法国国家健康与医学研究院" 33.2079
55 "HEALTH RESEARCH BOARD - IRELAND
爱尔兰卫生研究委员会 " 33.1193
56 "GUSTAVE ROUSSY INSTITUTE
法国古斯塔罗西研究所" 32.9185
57 "UNIVERSITY TORONTO
加拿大多伦多大学" 32.5698
58 "NETHERLANDS CANCER INSTITUTE
荷兰癌症研究所" 32.4908
59 "UCSF HELEN DILLER FAMILY COMPREHENSIVE CANCER CENTER
美国加州大学旧金山分校海伦迪勒家族综合癌症中心" 32.4046
60 "UNIVERSITY COLLEGE LONDON
英国伦敦大学学院" 31.5333
61 "US DEPARTMENT HEALTH HUMAN SERVICES
美国卫生部" 30.5603
62 "PENNSYLVANIA COMMONWEALTH SYSTEM HIGH EDUC
美国宾州联邦高等教育系统" 30.4400
63 "WORLD HEALTH ORG
世界卫生组织" 29.5287
64 "UNIVERSITY AMSTERDAM
荷兰阿姆斯特丹大学" 29.2116
65 "HOWARD FLOREY INSTITUTE
澳洲霍华德-弗洛里研究所" 28.9635
66 "INSTITUTE CANCER RESEARCH
英国癌症研究所" 28.5620
67 "CIBERES
西班牙呼吸疾病专题领域" 28.1648
68 "IMPERIAL COLLEGE LONDON
英国伦敦帝国学院" 27.9763
69 "NATIONAL INSTITUTE DIABETES (NIDDK)
美国国家糖尿病研究所" 27.6450
70 "UNIVERSITY PITTSBURGH
美国匹兹堡大学" 27.1831
71 "ST GEORGES UNIVERSITY LONDON
英国伦敦大学圣乔治学院" 27.1719
72 "FRED HUTCHINSON CANCER RESEARCH CENTER
美国弗雷德哈钦森癌症研究中心" 27.0003
73 "VALL D'HEBRON INSTITUT D'ONCOLOGIA (VHIO)
西班牙希伯伦肿瘤学研究所" 26.9533
74 "BRITISH COLUMBIA CANCER AGENCY
加拿大不列颠哥伦比亚癌症机构" 26.8709
75 "UNIVERSITY SYSTEM OHIO
美国俄亥俄大学系统" 26.5523
76 "UTMD ANDERSON CANCER CENTER
美国德州大学MD安德森癌症中心" 26.2990
77 "IDIBAPS
西班牙生物医学研究所" 26.1352
78 "UNIVERSITY CALIFORNIA SAN FRANCISCO
美国加州大学旧金山分校" 26.0793
79 "KAROLINSKA INSTITUTE
瑞典卡罗林斯卡学院" 25.9756
80 "POPULATION HEALTH RESEARCH INSTITUTE
加拿大人口卫生研究所" 25.5730
81 "CARDIOVASCULAR RESEARCH FOUNDATION (CRF)
美国心血管研究基金会" 25.1161
82 "VANDERBILT UNIVERSITY
美国范德堡大学" 25.0255
83 "ACADEMIC MEDICAL CENTER AMSTERDAM
荷兰阿姆斯特丹学术医学中心" 24.9029
84 "EUROPEAN INSTITUTE ONCOLOGY
意大利欧洲癌症中心" 24.8785
85 "NATIONAL INSTITUTE PUBLIC HEALTH
日本国立保健医療科学院" 24.5585
86 "HOSPITAL JOAN 23
西班牙琼23医院" 24.4172
87 "UNIVERSITY COPENHAGEN
丹麦哥本哈根大学" 24.3839
88 "JOHNS HOPKINS UNIVERSITY
美国约翰霍普金斯大学" 24.2737
89 "UNIVERSITY WASHINGTON SEATTLE
美国华盛顿大学西雅图分校" 24.0757
90 "INSTITUTE SYSTEM BIOLOGY
美国系统生物研究所" 23.4997
91 "NATIONAL INSTITUTE DEAFNESS OTHER COMMUNICATION DISORDERS (NIDCD)
美国国家国立耳聋其他听觉障碍疾病研究所" 23.1802
92 "SITEMAN CANCER CENTER
美国西特曼癌症中心 " 23.1504
93 "UNIVERSITY SYDNEY
澳洲悉尼大学" 23.1190
94 "VU UNIVERSITY AMSTERDAM
荷兰阿姆斯特丹自由大学" 23.0174
95 "STANFORD UNIVERSITY
美国斯坦福大学" 22.8519
96 "CIBEREHD
西班牙肝脏疾病网络生物医学研究中心" 22.7835
97 "BRANDEIS UNIVERSITY
美国布兰迪斯大学" 22.3951
98 "BAKER IDI
澳洲心脏和糖尿病研究所" 22.3740
99 "MEDICAL RESEARCH COUNCIL CLINICAL TRIALS UNIT
英国医学研究委员会临床试验组" 22.2740
100 "MCGILL UNIVERSITY
加拿大麦吉尔大学" 22.2384
101 "OTTAWA HOSPITAL RESEARCH INSTITUTE
加拿大渥太华医院研究所" 22.0084
102 "MCMASTER UNIVERSITY
加拿大麦克马斯特大学" 21.9695
103 "CIBER of Epidemiology and Public Health, CIBERESP
西班牙流行病学与公共卫生网络生物医学研究中心" 21.9653
104 "FREE UNIVERSITY BERLIN
德国柏林自由大学" 21.7842
105 "NATIONAL HUMAN GENOME RESEARCH INSTITUTE (NHGRI)
美国国家人类基因组研究所" 21.5289
106 "NORTHWESTERN UNIVERSITY
美国西北大学" 21.5101
107 "UNIVERSITY GLASGOW
英国拉斯哥大学" 21.1116
108 "HOSPITAL CLINIC BARCELONA
西班牙巴塞罗那医院" 21.0545
109 "CIBERSAM
西班牙精神卫生专题领域" 20.8683
110 "RAFFLES HOSPITAL
新加坡莱佛士医院 " 20.6967
111 "HUMBOLDT UNIVERSITY BERLIN
德国柏林洪堡大学" 20.6303
112 "CIBEROBN
西班牙病理生理学肥胖与营养生物医学研究中心" 20.6228
113 "ARABIAN GULF UNIVERSITY
巴林阿拉伯海湾大学" 20.6043
114 "UNIVERSITY NORTH CAROLINA CHAPEL HILL
美国北卡罗莱纳大学教堂山分校" 20.5089
115 "BAYLOR COLLEGE MED
美国贝勒医学院" 20.4651
116 "EORTC
欧洲癌症治疗研究组织" 20.4649
117 "BROAD INSTITUTE
美国布洛德研究所" 20.4162
118 "UNIVERSITY WASHINGTON
美国华盛顿大学" 20.4099
119 "UNIVERSITY OF CALIFORNIA SYSTEM
美国加州大学系统" 20.3401
120 "NORWEGIAN KNOWLEDGE CENTRE FOR HEALTH SERVICES
挪威卫生服务知识中心 " 20.3392
121 "UNIVERSITY OTTAWA
加拿大渥太华大学" 20.2794
122 "MAASTRICHT UNIVERSITY
荷兰马斯特里赫特大学" 20.1835
123 "UNIVERSITY MELBOURNE
澳洲墨尔本大学" 20.0592
124 "INSTITUTO NACIONAL DE SALUD PUBLICA
墨西哥国家公共卫生研究所" 20.0189
125 "UNIVERSITY CAMBRIDGE
英国剑桥大学" 20.0090
126 "LI KA SHING KNOWLEDGE INSTITUTE
加拿大李嘉诚知识研究院" 19.6829
127 "TENNESSEE ONCOLOGY
美国田纳西肿瘤学" 19.6504
128 "UCLA JONSSON COMPREHENSIVE CANCER CENTER
美国加州大学洛杉矶分校琼森综合癌症中心" 19.6358
129 "COLUMBIA UNIVERSITY
美国哥伦比亚大学" 19.3358
130 "WEILL CORNELL MEDICAL COLLEGE QATAR
卡塔尔威尔康奈尔医学院" 19.3003
131 "UNIVERSITY GRONINGEN
荷兰格罗宁根大学" 19.2367
132 "GERMAN CANCER RESEARCH CENTER
德国癌症研究中心" 19.1559
133 "UNIVERSITY TEXAS SYSTEM
美国德州大学系统" 19.1249
134 "UNIVERSITY UTRECHT
荷兰乌得勒支大学" 18.9823
135 "JACKSON STATE UNIVERSITY
美国杰克逊州立大学" 18.9650
136 "SOUTH AFRICAN MEDICAL RESEARCH COUNCIL
南非医学研究委员会 " 18.8492
137 "FINNISH INSTITUTE OCCUPATIONAL HEALTH
芬兰职业健康研究所" 18.8405
138 "CORNELL UNIVERSITY
美国康奈尔大学" 18.7769
139 "UNIVERSITY BIRMINGHAM
英国伯明翰大学" 18.7038
140 "QUEEN MARY UNIVERSITY LONDON
英国伦敦皇后玛丽大学" 18.6970
141 "PETER MACCALLUM CANCER CENTER
澳洲麦克卡轮癌症中心" 18.5663
142 "KU LEUVEN
比利时鲁汶大学" 18.4822
143 "DAVID GEFFEN SCHOOL OF MEDICINE AT UCLA
美国加州大学洛杉矶分校大卫格芬医学院" 18.4812
144 "YALE UNIVERSITY
美国耶鲁大学" 18.3375
145 "UNIVERSITY MICHIGAN
美国密歇根大学" 18.2144
146 "UNIVERSITY MICHIGAN SYS
美国密歇根大学系统" 18.2032
147 "RADIATION THERAPY ONCOLOGY GROUP (RTOG)
美国放射治疗肿瘤组" 18.0001
148 "RADBOUD UNIVERSITY NIJMEGEN
荷兰内梅亨大学" 17.8754
149 "UNIVERSITY WESTERN AUSTRALIA
澳洲西澳大学" 17.6512
150 "DEUTSCHES RHEUMA-FORSCHUNGSZENTRUM (DRFZ)
德国风湿病研究中心" 17.5514
151 "UNIVERSITY EDINBURGH
英国爱丁堡大学" 17.5393
152 "CENTER DISEASE CONTROL PREVENT - USA
美国疾病控制中心" 17.4833
153 "HELLEN HEALTH FOUNDATION
美国克利夫兰健康基金会" 17.4702
154 "GEORGE INSTITUTE FOR GLOBAL HEALTH
澳洲乔治全球健康研究所 " 17.4042
155 "UNIVERSIDAD DE CARTAGENA
哥伦比亚卡塔赫纳大学" 17.3835
156 "ROBERT H. LURIE COMPREHENSIVE CANCER CENTER
美国罗伯特H.Luree综合癌症中心" 17.3107
157 "RUPRECHT KARLS UNIVERSITY HEIDELBERG
德国海德堡大学" 17.2971
158 "WASHINGTON UNIVERSITY
美国华盛顿(州立)大学" 17.1194
159 "UNIVERSITY CALIFORNIA LOS ANGELES
美国加州大学洛杉矶分校" 17.1151
160 "UNIVERSITY CALGARY
加拿大卡尔加里大学" 17.1089
161 "NATIONAL INSTITUTE AGING (NIA)
美国国家老年研究所" 17.0794
162 "MAYO
美国梅奥医学中心" 17.0035
163 "SALAHADDIN UNIVERSITY
伊拉克萨拉赫丁大学" 16.9677
164 "FEDERAL MINISTY HEALTH
德国卫生部" 16.8130
165 "UNIVERSITY OSLO
挪威奥斯陆大学" 16.7410
166 "INSTITUTO DANTE PAZZANESE DE CARDIOLOGIA
巴西但丁心脏病研究所" 16.6668
167 "UNIVERSITY OF PERADENIYA
斯里兰卡佩拉德尼亚大学" 16.6605
168 "CA GRANDA OSP MAGGIORE POLICLINICO
意大利马吉奥医院" 16.4420
169 "SWISS TROPICAL INSTITUTE
瑞士热带研究所" 16.3764
170 "DUKE UNIVERSITY
美国杜克大学" 16.3475
171 "FEDERATION FRANCAISE DE CENTRESEARCH DE LUTTE CENTRE LE CANCER
法国德吕特癌症中心" 16.3185
172 "UNIVERSITY BARCELONA
西班牙巴塞罗那大学" 16.2188
173 "BOSTON UNIVERSITY
美国波士顿大学" 16.0623
174 "UNIVERSITY KIEL
德国基尔大学" 15.6597
175 "UNIVERSITY MILAN
意大利米兰大学" 15.6268
176 "LEIDEN UNIVERSITY
荷兰莱顿大学" 15.6099
177 "UNIVERSITY QUEENSLAND
澳洲昆士兰大学" 15.6069
178 "SUNNYBROOK RESEARCH INSTITUTE
加拿大桑尼布鲁克研究所" 15.4514
179 "UNIVERSITY HEALTH NETWORK TORONTO
加拿大多伦多大学健康网络" 15.4306
180 "UNIVERSITY CALIFORNIA SAN DIEGO
美国加州大学圣地亚哥分校" 15.3817
181 "TOM BAKER CANCER CLINIC
加拿大汤姆贝克癌症诊所" 15.3429
182 "ICELANDIC HEART ASSOCIATION
冰岛心脏协会" 15.2950
183 "PENNINGTON BIOMEDICAL RESEARCH CENTER
美国潘宁顿生物医学研究中心" 15.1887
184 "NATIONAL INSTITUTE CHILD HEALTH HUMAN DEVELOPMENT (NICHD)
美国国家儿童健康和人类发展研究所" 15.1325
185 "UNIVERSITY ZURICH
瑞士苏黎世大学" 15.1251
186 "FOGARTY INTERNATIONAL CENTER (FIC)
美国福格蒂国际中心" 15.0855
187 "CSRA INC
美国CSRA公司 " 14.9071
188 "LUXEMBOURG INSTITUTE OF HEALTH
卢森堡卫生研究所" 14.8955
189 "CHRISTIE NHS FOUNDATION TRUST
英国克里斯蒂NHS信托基金会 " 14.8950
190 "MT SINAI SCHOOL MED
美国西奈山医学院" 14.8078
191 "UCL MEDICINE SCHOOL
英国伦敦大学学院医学院" 14.7479
192 "CASE WESTERN RESERVE UNIVERSITY
美国西储大学" 14.6929
193 "MEDICINE UNIVERSITY VIENNA
奥地利维也纳医学大学" 14.6573
194 "BROWN UNIVERSITY
美国布朗大学" 14.5787
195 "MINNEAPOLIS HEART INSTITUTE FOUNDATION
美国明尼阿波利斯心脏中心基金会" 14.5557
196 "UNIVERSITY SOUTHAMPTON
英国南安普敦大学" 14.5135
197 "CVPATH INSTITUTE
美国CVPATH研究所" 14.5062
198 "CALIFORNIA ENVIRONMENTAL PROTECTION AGENCY
美国加州环保局" 14.4525
199 "Federal Environment Agency
德国联邦环境局" 14.3381
200 "NATIONAL INSTITUTE ENVIRONMENTAL HEALTH SCIENCE (NIEHS)
美国国家环境卫生科学研究所" 14.3335
201 "EMORY UNIVERSITY
美国艾莫瑞大学" 14.2313
202 "UNIVERSITY HOSPITAL LEUVEN
比利时鲁汶大学医院" 14.1383
203 "FOX CHASE CANCER CENTER
美国福克斯癌症中心" 13.8245
204 "CANCER RESEARCH UK
英国癌症研究" 13.7915
205 "FOLKHALSAN RESEARCH CENTER
芬兰佛克森研究中心" 13.7220
206 "ST. JOHN'S NATIONAL ACADEMY OF HEALTH SCIENCES
印度圣约翰国家卫生科学学院 " 13.6097
207 "ASSISTANCE PUBLIQUE HOPITAUX PARIS
法国APHP公立医院集团" 13.5107
208 "WELLCOME TRUST SANGER INSTITUTE
英国桑格研究所" 13.4976
209 "GERMAN CENTER FOR INFECTION RESEARCH
德国感染研究中心 " 13.4874
210 "CHARITE MEDICINE UNIVERSITY BERLIN
德国慈善医科大学" 13.4526
211 "UNIVERSITY BRITISH COLUMBIA
加拿大不列颠哥伦比亚大学" 13.4398
212 "ST. JOHN'S MEDICAL COLLEGE
印度圣约翰医学院" 13.4234
213 "LEIBNIZ INSTITUTE FOR PREVENTION RESEARCH & EPIDEMIOLOGY (BIPS)
德国莱布尼茨预防研究和流行病学研究所" 13.2753
214 "UNIVERSITY BRISTOL
英国布里斯托尔大学" 13.2404
215 "TUFTS UNIVERSITY
美国塔夫茨大学" 13.1942
216 "UNIVERSITY CHICAGO
美国芝加哥大学" 13.1918
217 "UPPSALA UNIVERSITY
瑞典乌普萨拉大学" 13.1501
218 "SORBONNE UNIVERSITY
法国索邦大学(巴黎大学)" 13.1446
219 "UTRECHT UNIVERSITY MEDICINE CENTER
荷兰乌特列支大学医学中心" 13.0002
220 "UNIVERSITY TURIN
意大利都灵大学" 12.9378
221 "UNIVERSITE LIBRE DE BRUXELLES
比利时布鲁塞尔自由大学" 12.9097
222 "INSTITUTO NACIONAL DE SALUD (COLOMBIA)
哥伦比亚国家卫生研究所" 12.8906
223 "LUND UNIVERSITY
瑞典隆德大学" 12.8785
224 "CHRISTIE HOSPITAL
英国克里斯蒂医院" 12.8272
225 "RIGSHOSPITALET
丹麦国王医院" 12.8056
226 "LA BIOMEDICAL RESEARCH INSTITUTE
美国洛杉矶生物医学研究所 " 12.8030
227 "JOHNS HOPKINS BLOOMBERG SCHOOL OF PUBLIC HEALTH
美国约翰霍普金斯大学布隆博格公共卫生学院" 12.7753
228 "UNIVERSITY LIVERPOOL
英国利物浦大学" 12.7501
229 "UNIVERSITY BOLOGNA
意大利博洛尼亚大学" 12.6877
230 "YESHIVA UNIVERSITY
美国叶史瓦大学" 12.6525
231 "UNIVERSITY OF THE PHILIPPINES MANILA
菲律宾大学马尼拉分校" 12.6520
232 "THE MORGRIDGE INSTITUTE FOR RESEARCH, INC.
美国莫里奇研究所 " 12.5931
233 "UNIVERSITY ALABAMA BIRMINGHAM
美国阿拉巴马大学伯明翰分校" 12.5225
234 "MIT
美国麻省理工学院" 12.5093
235 "FOUNDATION IRCCS ISTITUTO NAZL TUMORI MILAN
意大利米兰国家癌症研究所" 12.4906
236 "TUFTS MEDICAL CENTER
美国塔夫茨医学中心" 12.4870
237 "UNIVERSITY COLORADO SYSTEM
美国科罗拉多大学系统" 12.4697
238 "KNCV TUBERCULOSIS FOUNDATION
荷兰KNCV结核病基金会" 12.3883
239 "UNIVERSITY AUCKLAND
新西兰奥克兰大学" 12.3151
240 "PUBLIC HEALTH ENGLAND
英国公共卫生部" 12.2946
241 "UNIVERSITY HELSINKI
芬兰赫尔辛基大学" 12.2343
242 "UNIVERSITY ULM
德国乌尔姆大学" 12.2339
243 "ROSWELL PARK CANCER INSTITUTE
美国罗斯威尔帕克癌症研究所" 12.2078
244 "NEW YORK UNIVERSITY
美国纽约大学" 12.1430
245 "UNIVERSITY NEW S WALES
澳洲新南威尔士大学" 12.0994
246 "NORWEGIAN INSTITUTE PUBLIC HLEATH
挪威公共卫生研究所" 12.0930
247 "UNIVERSITY MANCHESTER
英国曼彻斯特大学" 12.0783
248 "LUDWIG INSTITUTE CANCER RESEARCH
美国路德维希癌症研究所" 12.0707
249 "UNIVERSITY MONTREAL
加拿大蒙特利尔大学" 11.9923
250 "THROMBOSIS RESEARCH INSTITUTE
英国血栓研究所 " 11.8485
251 "AUSTIN RESEARCH INSTITUTE
澳洲伯纳德研究所" 11.8175
252 "PUBLIC HEALTH AGENCY CANADA
加拿大公共卫生署" 11.7680
253 "UNIVERSITY DUISBURG ESSEN
德国杜伊斯堡埃森大学" 11.7083
254 "UNIV HOSP
美国大学医院" 11.6835
255 "CRUK CAMBRIDGE INSTITUTE
英国克鲁克剑桥研究所 " 11.6457
256 "CEDARS SINAI MEDICINE CENTER
美国洛杉矶西奈医学中心" 11.6204
257 "ISTITUTO DI GENETICA MOLECOLARE (IGM-CNR)
意大利分子遗传学研究所" 11.6102
258 "UNIVERSITY LEICESTER
英国莱斯特大学" 11.5324
259 "BEIJING NEUROSURGICAL INSTITUTE
北京市神经外科研究所" 11.5107
260 "UNIVERSITY LAUSANNE
瑞士洛桑大学" 11.4706
261 "UNIVERSITY ABERDEEN
英国阿伯丁大学" 11.4541
262 "CATALAN INSTITUTE OF ONCOLOGY
西班牙加泰罗尼亚肿瘤研究所" 11.4247
263 "WESTERN UNIVERSITY (UNIVERSITY WESTERN ONTARIO)
加拿大西安大略大学" 11.4031
264 "WELBIO
比利时WELBIO研究所" 11.3972
265 "WAKE FOREST UNIVERSITY
美国维克森林大学" 11.3860
266 "MEDSTAR RESEARCH INSTITUTE
美国梅德斯塔研究所 " 11.3605
267 "FEINBERG SCHOOL OF MEDICINE
美国西北大学伯格医学院" 11.3577
268 "NATIONAL INSTITUTE ALLERGY INFECTIOUS DISEASE (NIAID)
美国国家过敏性和传染病研究所" 11.3467
269 "UNIVERSITY PADUA
意大利帕多瓦大学 " 11.2942
270 "CENTER ADDICTION & MENTAL HEALTH CANADA
加拿大吸毒者与精神健康中心" 11.2216
271 "INSTITUT HOSPITAL DEL MAR D'INVESTIGACIONS MEDIQUES (IMIM)
西班牙3月医学研究院医院" 11.1768
272 "VIB
比利时弗兰生物研究所" 11.1754
273 "HUNTSMAN CANCER INSTITUTE
美国亨斯迈癌症研究所" 11.1217
274 "FONDATION I-SITE ULNE
法国里尔北部大学I-SITE基金会" 11.1182
275 "SEOUL NATIONAL UNIVERSITY
韩国首尔国立大学" 11.0908
276 "UNIVERSITY PARIS SACLAY COMUE
法国巴黎萨克雷大学COMUE" 11.0764
277 "CHINESE CENTER DISEASE CONTROL & PREVENTION
中国疾病预防控制中心" 11.0592
278 "INTERNATIONAL INSTITUTE APPL SYST ANALYSIS
奥地利国际应用系统分析研究所" 10.9699
279 "IRCCS BURLO GAROFOLO
意大利伯洛·加罗福洛儿童医院" 10.9453
280 "BRISTOL-MYERS SQUIBB
美国百时美施贵宝公司" 10.9138
281 "UNIVERSITY OF NORTH CAROLINA
美国北卡罗来纳大学" 10.9036
282 "NEWCASTLE UNIVERSITY - UK
英国纽卡斯尔大学" 10.8608
283 "UNIVERSITY CAPE TOWN
南非开普敦大学" 10.8434
284 "OREGON HEALTH & SCIENCE UNIVERSITY
美国俄勒冈医科大学" 10.8367
285 "UNIVERSITY TEXAS SW MEDICINE CENTER DALLAS
美国德州大学达拉斯西南医学中心" 10.8213
286 "UNIVERSITY ULSAN
韩国蔚山大学" 10.7283
287 "CENTRO DE INVESTIGACAO EM SAUDE DE MANHICA
莫桑比克晨间健康研究中心" 10.7279
288 "BOSTON CHILDREN'S HOSPITAL
美国波士顿儿童医院 " 10.7103
289 "VENETO INSTITUTE ONCOLOGY
意大利威尼托肿瘤学研究所" 10.5916
290 "INDIANA UNIVERSITY-PURDUE UNIVERSITY INDIANAPOLIS
美国印第安纳波利斯普渡大*联学**合分校" 10.5867
291 "UNIVERSITY TEXAS HEALTH SCIENCE CENTER HOUSTON
美国德州大学休斯敦健康科学中心" 10.4803
292 "AARHUS UNIVERSITY
丹麦奥胡斯大学" 10.4633
293 "ALBERT EINSTEIN COLLEGE MEDCINE
美国爱因斯坦医学院" 10.4228
294 "MUNICH HEART ALLIANCE
德国慕尼黑心脏联盟 " 10.4186
295 "NETHERLANDS NATIONAL INSTITUTE PUBLIC HEALTH & ENVIRONMENT
荷兰国家公共卫生与环境研究所" 10.4151
296 "LUNENFELD TANENBAUM RESEARCH INSTITUTE
加拿大卢宁菲尔德-坦纳鲍姆研究所" 10.4110
297 "UNIVERSITY BASEL
瑞士巴塞尔大学" 10.3809
298 "UNIVERSITY MODENA & REGGIO EMILIA
意大利摩德纳大学" 10.3574
299 "NOVO NORDISK FOUNDATION
丹麦诺和诺德基金会" 10.3530
300 "MEDICAL UNIVERSITY INNSBRUCK
奥地利因斯布鲁克医学大学" 10.3372
301 "MADRAS DIABETES RESEARCH FOUNDATION
印度马德拉斯糖尿病研究基金会" 10.3158
302 "MURDOCH CHILDREN'S RESEARCH INSTITUTE
澳洲默多克儿童研究所" 10.3049
303 "FAMILY HEALTH INTERNATIONAL
美国家庭健康国际" 10.3016
304 "JAMES CANCER HOSPITAL & SOLOVE RESEARCH INSTITUTE
美国杰姆斯癌症医院与索洛夫研究所" 10.3010
305 "CALIFORNIA PACIFIC MEDICAL CENTER RESEARCH INSTITUTE
美国加州太平洋医学中心研究所" 10.2937
306 "VALL D HEBRON UNIVERSITY HOSPITAL
西班牙瓦尔德希布伦大学医院" 10.2919
307 "JOSLIN DIABETES CENTER
美国加斯林糖尿病中心" 10.2565
308 "HEBREW UNIVERSITY JERUSALEM
以色列希伯莱大学" 10.2438
309 "STATE KEY LAB ONCOLOGY SOUTH CHINA
华南肿瘤学国家重点实验室" 10.2168
310 "HELMHOLTZ-CENTER FOR INFECTION RESEARCH
德国亥姆霍兹感染研究中心" 10.2140
311 "MONASH UNIVERSITY
澳洲莫纳什大学" 10.2018
312 "WELLCOME TRUST CENTER HUMAN GENET
英国人类遗传学威康信托中心" 10.1980
313 "HANNOVER MEDICINE SCHOOL
德国汉诺威医学院" 10.0974
314 "HOPITAL UNIVERSITY AMBROISE-PARE APHP
法国安布若斯帕尔医院" 10.0680
315 "UNIVERSITY MUNICH
德国慕尼黑大学" 10.0119
316 "UNIVERSITY ADELAIDE
澳洲阿德莱德大学" 10.0105
317 "UNIVERSITY BERGEN
挪威卑尔根大学" 9.9990
318 "COLORADO SCHOOL OF PUBLIC HEALTH
美国科罗拉多公共卫生学院" 9.9836
319 "DARTMOUTH COLLEGE
美国达特茅斯学院" 9.9791
320 "INSTITUTO NACIONAL ENFERMEDADES RESPIRATORIAS
墨西哥国立呼吸疾病研究所" 9.9786
321 "MENZIES SCHOOL OF HEALTH RESEARCH
澳洲曼兹斯卫生研究院 " 9.9614
322 "UNIVERSITY VERONA
意大利维罗纳大学" 9.9442
323 "STANFORD CANCER INSTITUTE
美国斯坦福癌症研究所" 9.9134
324 "VU UNIVERSITY MEDICAL CENTER
荷兰VU大学医学中心" 9.8941
325 "UNIVERSITY BERN
瑞士伯尔尼大学" 9.8813
326 "UNIVERSITY SO CALIFORNIA
美国南加州大学" 9.7337
327 "UNIVERSITY ALBERTA
加拿大阿伯特大学" 9.7257
328 "UNIVERSITY ALABAMA SYSTEM
美国阿拉巴马大学系统" 9.7239
329 "MARSHALL UNIVERSITY
美国马歇尔大学" 9.7080
330 "JOHNS HOPKINS MEDICINE
美国约翰霍普金斯大学医院" 9.6883
331 "DALHOUSIE UNIVERSITY
加拿大达尔豪斯大学" 9.6559
332 "UNIVERSITY OTAGO
新西兰奥塔哥大学" 9.5898
333 "HOPITAL UNIVERSITY SAINT-LOUIS APHP
法国圣刘易斯医院" 9.5442
334 "DANUBE UNIVERSITY KREMS
奥地利克雷姆斯多瑙河大学" 9.5227
335 "UNIVERSITY MINNESOTA TWIN CITIES
美国明尼苏达大学双城分校" 9.5198
336 "UNIVERSITY NOTTINGHAM
英国诺丁汉大学" 9.4385
337 "CENTRE FOR EYE RESEARCH AUSTRALIA
澳大利亚眼科研究中心 " 9.4254
338 "IRCCS FONDAZIONE PASCALE
意大利帕斯卡尔医院基金会" 9.4017
339 "UNIVERSITY GOTHENBURG
瑞典歌德堡大学" 9.3950
340 "SAINT MICHAELS HOSPITAL TORONTO
加拿大多伦多圣迈克尔斯医院" 9.3750
341 "MRC
英国医学研究理事会" 9.3605
342 "GOETHE UNIVERSITY FRANKFURT
德国法兰克福大学" 9.3363
343 "INTERUNIVERSITY CARDIOLOGY INSTITUTE OF THE NETHERLANDS
荷兰大学间心脏病学研究所 " 9.2837
344 "UNIVERSITY CRETE
希腊克里特岛大学" 9.2599
345 "GROSSHANSDORF HOSPITAL
德国格罗斯山道夫医院 " 9.2570
346 "SEATTLE CANCER CARE ALLIANCE
美国西雅图癌症治疗联盟" 9.2468
347 "ROYAL CORNWALL HOSPITAL
英国皇家康沃尔医院" 9.2337
348 "MEKELLE UNIVERSITY
埃塞俄比亚梅克尔大学" 9.2144
349 "PENN MEDICINE
美国宾夕法尼亚大学医学院" 9.1867
350 "VITREOUS RETINA MACULA CONSULTANTS OF NEW YORK
美国纽约玻璃体视网膜黄斑顾问 " 9.1848
351 "UNIVERSITY MINNESOTA SYSTEM
美国明尼苏达大学系统" 9.1765
352 "KARMANOS CANCER INSTITUTE
美国卡玛诺斯癌症研究所" 9.1388
353 "MEDICAL UNIVERSITY OF GRAZ
奥地利格拉茨医学大学" 9.0486
354 "LEON BERARD CANCER CENTER
法国列昂癌症中心" 9.0356
355 "UNIVERSITY PAVIA
意大利帕维亚大学" 9.0119
356 "QUEENSLAND INSTITUTE MEDICINE RESEARCH
澳洲昆士兰医学研究所" 8.9989
357 "OHIO STATE UNIVERSITY
美国俄亥俄州立大学" 8.9697
358 "AICHI CANCER CENTER
日本爱知县癌中心" 8.9651
359 "B.P. KOIRALA INSTITUTE OF HEALTH SCIENCES
尼泊尔科里拉拉卫生科学学院" 8.9213
360 "UNIVERSITY LEEDS
英国利兹大学" 8.9138
361 "PACIFIC HEALTH RESEARCH & EDUCATION INSTITUTE
美国太平洋健康研究教育研究所" 8.9086
362 "GHENT UNIVERSITY
比利时根特大学" 8.8931
363 "GERMAN CENTRE FOR CARDIOVASCULAR RESEARCH
德国心血管研究中心" 8.8920
364 "PROGRAM IN CELLULAR & MOLECULAR MEDICINE (PCMM)
美国细胞和分子医学项目(原名:免疫疾病研究所)" 8.8889
365 "ST JUDE CHILDREN'S RESEARCH HOSPITAL
美国圣裘德儿童研究医院" 8.8676
366 "UNIVERSITE PARIS SACLAY
法国巴黎萨克雷大学" 8.8439
367 "CLEVELAND CLIN FOUNDATION
美国克利夫兰医学中心" 8.8241
368 "UNIVERSITY MARYLAND BALTIMORE
美国马里兰大学巴尔的摩分校" 8.8194
369 "UNIVERSITY MIAMI
美国迈阿密大学" 8.7286
370 "ATHENS MEDICINE SCHOOL
希腊雅典医学院" 8.6730
371 "UNIVERSITY MONTPELLIER
法国蒙彼利埃大学" 8.6527
372 "FLINDERS UNIVERSITY SOUTH AUSTRALIA
澳洲弗林德斯大学" 8.6452
373 "KURDISTAN UNIVERSITY OF MEDICAL SCIENCES
伊朗库尔德斯坦医科大学 " 8.6325
374 "CATHOLIC UNIVERSITY SACRED HEART
意大利天主教圣心大学" 8.5961
375 "NATIONAL INSTITUTE HEALTH WELFARE
芬兰国家卫生福利院" 8.5876
376 "HOSPITAL UNIVERSITY PITIE-SALPETRIERE
法国帕提撒陪崔大学医院" 8.5581
377 "GEORGETOWN UNIVERSITY
美国乔治城大学" 8.5330
378 "UNIVERSITY FLORENCE
意大利佛罗伦萨大学" 8.5091
379 "ISGLOBAL
西班牙环球健康研究所" 8.4616
380 "DNIPROPETROVSK STATE MEDICAL ACADEMY
乌克兰DNIPROPETROVSK国家医学学院" 8.4568
381 "FRAMINGHAM HEART STUDY
美国弗雷明汉心脏研究" 8.4517
382 "PRINCESS MARGARET CANCER CENTRE
玛格丽特公主癌症中心 " 8.4311
383 "CHINESE ACADEMY MEDICINE SCIENCE PEKING UNION MEDICINE COLLEGE
中国医学科学院北京协和医学院" 8.3856
384 "DOHENY EYE INSTITUTE
美国多尼眼科研究所 " 8.3577
385 "WHITEHEAD INSTITUTE
美国白头研究所" 8.3468
386 "UNIVERSITY HONG KONG
香港大学" 8.2874
387 "UNIVERSITY TEXAS HEALTH SCIENCE CENTER SAN ANTONIO
美国德州大学圣安东尼奥健康科学中心" 8.2119
388 "SAPIENZA UNIVERSITY ROME
意大利罗马萨宾撒大学" 8.2039
389 "NATIONAL CANCER CENTER - JAPAN
日本国家癌症中心" 8.1916
390 "HOPITAL UNIVERSITY HENRI-MONDOR APHP
法国蒙多中心医院" 8.1550
391 "ROLLINS SCHOOL PUBLIC HEALTH
美国罗林斯公共卫生学院 " 8.1436
392 "UNIVERSITY COLORADO DENVER
美国科罗拉多大学丹佛分校" 8.1368
393 "ROYAL BROMPTON HOSPITAL
英国皇家布朗普顿医院" 8.1105
394 "IFAKARA HEALTH INSTITUTE
坦桑尼亚伊法卡拉卫生研究所 " 8.0585
395 "HOWARD UNIVERSITY
美国霍华德大学" 8.0535
396 "SUNY BUFFALO
美国纽约州立大学布法罗分校" 8.0343
397 "BECKMAN RESEARCH INSTITUTE CITY OF HOPE
美国希望之城贝克曼研究所" 8.0080
398 "DEUTSCHES INSTITUT FUR ERNAHRUNGSFORSCHUNG POTSDAM-REHBRUCKE (DIFE)
德国波茨坦人类营养学研究所" 7.9859
399 "SHANGHAI JIAO TONG UNIVERSITY
上海交通大学" 7.9522
400 "MEDICINE COLLEGE WISCONSIN
美国威斯康星医学院" 7.9308
401 "MEDSTAR HEALTH RESEARCH INSTITUTE
美国梅德斯塔研究所" 7.8968
402 "UNIVERSITY CATHOLIQUE LOUVAIN
比利时天主教鲁汶大学" 7.8513
403 "CHINESE UNIVERSITY HONG KONG
香港中文大学" 7.8258
404 "WESTMEAD INSTITUTE FOR MEDICAL RESEARCH
澳洲韦斯特米德医学研究所 " 7.8106
405 "CITY OF HOPE
美国希望之城医疗中心" 7.7974
406 "CIBERER
西班牙罕见病专题领域" 7.7960
407 "NATIONAL JEWISH HLEATH
美国国家犹太健康中心" 7.7669
408 "UNIVERSITY WURZBURG
德国维尔茨堡大学" 7.7619
409 "WOOLCOCK INSTITUTE OF MEDICAL RESEARCH
澳洲乌考克医学研究所" 7.7145
410 "UNIVERSITY PISA
意大利比萨大学" 7.7119
411 "INSTITUTE SALUD CARLOS III
西班牙撒路德卡洛斯三世研究所" 7.7085
412 "GUY'S & ST THOMAS' NHS FOUNDATION TRUST
英国托马斯医疗信托基金会" 7.7071
413 "SPANISH NATIONAL CANCER RESEARCH CENTER
西班牙国家癌症研究中心" 7.6959
414 "GENENTECH
美国基因工程技术公司" 7.6636
415 "UNIVERSITY ERLANGEN NUREMBERG
德国埃朗根纽伦堡大学" 7.6267
416 "HELMHOLTZ ASSOCIATION
德国亥姆霍兹协会" 7.6115
417 "CHILDREN'S HOSPITAL COLORADO
美国科罗拉多儿童医院" 7.5449
418 "HOSPITAL SICK CHILDREN CANADA
加拿大儿童医院" 7.5437
419 "CENTRE GEORGES-FRANCOIS LECLERC
法国乔治弗朗索瓦-勒克莱尔中心" 7.5053
420 "UNIVERSITY TOKYO
日本东京大学" 7.4990
421 "UNIVERSITY SHEFFIELD
英国谢菲尔德大学" 7.4892
422 "LIBIN CARDIOVASCULAR INSTITUTE OF ALBERTA
加拿大阿尔伯塔利宾心血管研究所 " 7.4060
423 "TECHNOLOGY UNIVERSITY MUNICH
德国慕尼黑科技大学" 7.4056
424 "SCRIPPS RESEARCH INSTITUTE
美国斯克里普斯研究院" 7.3884
425 "DANISH CANCER SOCIETY
丹麦癌症协会" 7.3868
426 "ARKANSAS STATE UNIVERSITY
美国阿肯色州立大学" 7.3811
427 "UNIVERSITY CALIFORNIA SANTA CRUZ
美国加州大学圣克鲁斯分校" 7.3755
428 "MARIA SKLODOWSKA-CURIE MEMORIAL CANCER CENTRE & INSTITUTE OF ONCOLOGY
波兰玛丽亚居里夫人纪念癌症中心和肿瘤学研究所" 7.3627
429 "UNIVERSITY ILLINOIS CHICAGO HOSPITAL
美国伊利诺斯大学芝加哥医院" 7.3344
430 "HOPITAL UNIVERSITY BEAUJON APHP
法国比炯医院" 7.3291
431 "CSIC - CENTRO DE INVESTIGACION DEL CANCER (CIC)
西班牙癌症研究中心" 7.3209
432 "UNIVERSITY PERUGIA
意大利佩鲁贾大学" 7.2786
433 "UNIVERSITY OCCUPATIONAL & ENVIRONMENT HEALTH
日本产业医科大学" 7.2691
434 "WAGENINGEN UNIVERSITY & RESEARCH CENTER
荷兰瓦格宁根大学和研究中心" 7.2324
435 "ROYAL INFIRMARY EDINBURGH
英国爱丁堡皇家医院 " 7.2101
436 "INSTITUT D'INVESTIGACIO BIOMEDICA DE BELLVITGE (IDIBELL)
西班牙贝尔维戈生物医学研究所" 7.2064
437 "INDIANA UNIVERSITY SYSTEM
美国印第安纳大学系统" 7.1738
438 "LANKENAU INSTITUTE FOR MEDICAL RESEARCH
美国兰肯瑙医学研究所" 7.1707
439 "UNIVERSITY LAVAL
加拿大拉瓦尔大学" 7.1596
440 "HOSPITAL SANTA CREU I SANT PAU
西班牙圣十字圣保罗医院" 7.1585
441 "KAROLINSKA UNIVERSITY HOSPITAL
瑞典卡罗林斯卡大学医院" 7.1563
442 "INSTITUTE JULES BORDET
比利时朱勒保德研究所" 7.1388
443 "UNIVERSITY AIX-MARSEILLE
法国艾克斯-马赛大学" 7.1317
444 "UNIVERSITY GENEVA
瑞士日内瓦大学" 7.1253
445 "US ONCOLOGY NETWORK
美国肿瘤学网络 " 7.0974
446 "CARDIFF UNIVERSITY
英国卡迪夫大学" 7.0965
447 "SAINT JAMES'S UNIVERSITY HOSPITAL
英国圣杰姆斯大学医院" 7.0924
448 "RUTGERS STATE UNIVERSITY NEW BRUNSWICK
美国罗特格斯州立大学新不伦瑞克分校" 7.0631
449 "UNIVERSITY MUNSTER
德国明斯特大学" 7.0472
450 "NORWEGIAN SCHOOL OF SPORT SCIENCES
挪威体育学院" 7.0328
451 "HOPITAL UNIVERSITY EUROPEEN GEORGES-POMPIDOU APHP
法国乔治蓬皮杜医院" 7.0322
452 "UNIVERSITY LOUISIANA LAFAYETTE
美国路易斯安那大学拉菲特分校" 6.9912
453 "HOPITAL UNIVERSITY COCHIN APHP
法国考心医院" 6.9578
454 "UMEA UNIVERSITY
瑞典于莫奥大学" 6.9480
455 "INSTITUTE FOR WORK & HEALTH
加拿大工作与健康研究所" 6.9425
456 "UNIVERSITY UTAH
美国犹他大学" 6.9254
457 "NATIONAL UNIVERSITY SINGAPORE
新加坡国立大学" 6.9029
458 "SUNNYBROOK HEALTH SCIENCE CENTER
加拿大桑尼布鲁克健康科学中心" 6.8971
459 "UNIVERSITY BRESCIA
意大利布雷西亚大学" 6.8807
460 "UNIVERSITY DUNDEE
英国邓迪大学" 6.8708
461 "RUTGERS STATE UNIVERSITY MEDICAL CENTER
美国罗特格斯州立大学医学中心" 6.8291
462 "TEL AVIV UNIVERSITY
以色列特拉维夫大学" 6.8175
463 "CARDIOVASCULAR CENTER AALST
比利时阿尔斯特心血管病中心" 6.8165
464 "GHENT UNIVERSITY HOSPITAL
比利时根特大学医院" 6.8010
465 "MUHIMBILI UNIVERSITY OF HEALTH & ALLIED SCIENCES
坦桑尼亚木新比利健康与可持续发展科学大学" 6.7902
466 "FUDAN UNIVERSITY
复旦大学" 6.7842
467 "SACKLER FACULTY MEDICINE
以色列特拉维夫大学萨克拉医学院" 6.7727
468 "COMPREHENSIVE CANCER CENTERS OF NEVADA
美国内华达州综合癌症中心 " 6.7537
469 "UNIVERSITY CALIFORNIA LOS ANGELES MEDICAL CENTER
美国加州大学洛杉矶分校医学中心" 6.7459
470 "INSTITUT DE CANCEROLOGIE DE L'OUEST (ICO)
法国西部癌症研究所" 6.7391
471 "GEORGE MASON UNIVERSITY
美国乔治梅森大学" 6.7009
472 "UNIVERSITY LILLE I
法国里尔1大" 6.6923
473 "HUMANITAS CLIN & RES CTR
意大利HUMANITAS临床与研究中心 " 6.6847
474 "KOSIN UNIVERSITY
韩国高神大学" 6.6659
475 "SAN GERARDO HOSPITAL
美国波多黎各圣杰勒德医院" 6.6585
476 "UNIVERSITY SOUTH FLORIDA
美国南佛罗里达大学" 6.6325
477 "MOUNT VERNON CANCER CENTRE
英国弗农山癌症中心" 6.6196
478 "EGERTON UNIVERSITY
肯尼亚埃格顿大学" 6.5948
479 "INSTITUTE CATALANA RECERCA & ESTUDIS AVANCATS
西班牙加泰罗尼亚研究所" 6.5557
480 "SINAI HEALTH SYSTEM TORONTO
加拿大多伦多西奈卫生系统" 6.4882
481 "NATIONAL EYE INSTITUTE (NEI)
美国国家眼科研究所" 6.4871
482 "CENTER FOR INTERNATIONAL BLOOD & MARROW TRANSPLANT RESEARCH
国际血液和骨髓移植研究中心" 6.4321
483 "POLICLINICO SAN MATTEO
意大利圣马修医院" 6.4291
484 "UNIVERSITY HAMBURG
德国汉堡大学" 6.4228
485 "UNIVERSITY GENOA
意大利热那亚大学" 6.4081
486 "TULANE UNIVERSITY
美国杜兰大学" 6.4078
487 "CANCER COUNCIL QUEENSLAND
澳洲昆士兰癌症委员会 " 6.3977
488 "WAYNE STATE UNIVERSITY
美国韦恩州立大学" 6.3792
489 "CAPITAL MEDICINE UNIVERSITY
首都医科大学" 6.3709
490 "KOLLING INSTITUTE OF MEDICAL RESEARCH
澳洲科林医学研究所" 6.3656
491 "KAISER PERMANENTE WASHINGTON HEALTH RESEARCH INSTITUTE
美国凯斯永久华盛顿卫生研究所" 6.3596
492 "UNIVERSITY TENNESSEE HEALTH SCIENCE CENTER
美国田纳西大学健康科学中心" 6.3281
493 "HELMHOLTZ-CENTER MUNICH - GERMAN RESEARCH CENTER FOR ENVIRONMENTAL HEALTH
德国亥姆霍兹慕尼黑环境与健康研究中心" 6.3201
494 "ERASMUS MC CANCER INSTITUTE
荷兰伊拉斯马斯MC癌症研究所" 6.3199
495 "STATENS SERUM INSTITUTE
丹麦国立血清研究所" 6.2659
496 "HUNTER MEDICAL RESEARCH INSTITUTE
澳洲亨特医学研究所" 6.2636
497 "UNIVERSITY FREIBURG
德国弗莱堡大学" 6.2483
498 "J DAVID GLADSTONE INSTITUTE
美国格雷斯通研究所" 6.2466
499 "UNIVERSITY MASSACHUSETTS WORCESTER
美国麻省大学医学院" 6.2358
500 "TEHRAN UNIVERSITY OF MEDICAL SCIENCES
伊朗德黑兰医科大学" 6.2297
501 "QUEENS UNIVERSITY BELFAST
英国贝尔法斯特女王大学" 6.2156
502 "GERMAN HEART CENTRE MUNICH
德国慕尼黑心脏中心" 6.1644
503 "UNIVERSITY LORRAINE
法国洛林大学" 6.1509
504 "STATE UNIVERSITY SYSTEM FLORIDA
美国佛罗里达州立大学系统" 6.1410
505 "UNIVERSITY LEIPZIG
德国莱比锡大学" 6.1040
506 "UNIVERSITY AUTONOMA BARCELONA
西班牙巴塞罗那自治大学" 6.0891
507 "METHODIST DEBAKEY HEART & VASCULAR CENTER
美国卫理公会心脏血管中心" 6.0758
508 "NATIONAL CEREBRAL & CARDIOVASC CENTER
日本国立循环器病研究中心" 6.0646
509 "ANGLIA RUSKIN UNIVERSITY
英国安格利亚鲁斯金大学" 6.0550
510 "CHARLES UNIVERSITY PRAGUE
捷克布拉格查理大学" 6.0538
511 "NATIONAL CENTER CHILD HEALTH DEVELOPMENT
日本国立成育医疗研究中心" 6.0402
512 "OKLAHOMA MEDICAL RESEARCH FOUNDATION
美国奥克拉荷马医学研究基金会" 6.0202
513 "NATIONAL INSTITUTE OF HEALTH & NUTRITION - JAPAN
日本国立健康栄養研究所" 5.9839
514 "KIRBY INSTITUTE
澳洲柯比研究所 " 5.9771
515 "ORYGEN, THE NATIONAL CENTRE OF EXCELLENCE IN YOUTH MENTAL HEALTH
澳洲国家青少年心理健康卓越中心 " 5.9763
516 "UNIVERSITY NEWCASTLE
澳洲纽卡斯尔大学" 5.9716
517 "BRIGHAM YOUNG UNIVERSITY
美国杨百翰大学" 5.9582
518 "MULAGO NATIONAL REFERRAL HOSPITAL
乌干达穆拉戈国立转诊医院 " 5.9471
519 "MEDICAL UNIVERSITY VARNA
保加利亚瓦尔纳医科大学" 5.9448
520 "UNIVERSITY OF PAPUA NEW GUINEA
巴布亚新几内亚大学 " 5.9202
521 "International Prevention Research Institute
法国国际预防研究所 " 5.9157
522 "UNIVERSITY MILANO-BICOCCA
意大利米兰比可卡大学" 5.9090
523 "NATIONAL CANCER CENTER - KOREA
韩国国家癌症中心" 5.9071
524 "DEVERS EYE INSTITUTE
美国德弗斯眼科研究所" 5.9029
525 "CEINGE BIOTECNOLOGIE AVANZATE
意大利赛各先进生物技术" 5.9005
526 "CANCER RESEARCH CENTER OF HAWAII
美国夏威夷癌症研究中心" 5.8999
527 "LOYOLA UNIVERSITY CHICAGO
美国芝加哥洛约拉大学" 5.8878
528 "INSTITUTE PAOLI-CALMETTE
法国帕里卡么特研究所" 5.8875
529 "ALFAISAL UNIVERSITY
沙特阿拉伯阿尔法萨尔大学" 5.8826
530 "UNIVERSITY WISCONSIN MADISON
美国威斯康星麦迪逊大学" 5.8756
531 "TAMPERE UNIVERSITY
芬兰坦佩雷大学" 5.8712
532 "INSTITUTE BERGONIE
法国博高尼研究所" 5.8685
533 "DALARNA UNIVERSITY
瑞典达拉纳大学" 5.8637
534 "TOP INSTITUTE FOOD & NUTRITION
荷兰顶级食品与营养研究所" 5.8523
535 "CLINIQUES UNIVERSITAIRES SAINT-LUC
比利时圣卢克大学医院" 5.8506
536 "UNIVERSITY NAPLES FEDERICO II
意大利那不勒斯费德里克二世大学" 5.8458
537 "TRIMBOS INSTITUTE
荷兰特里明斯研究所" 5.8431
538 "CHU LILLE
法国里尔地区医疗中心" 5.8428
539 "EDUARDO MONDLANE UNIVERSITY
莫桑比克爱德华多蒙德兰大学 " 5.8386
540 "STEADMAN PHILIPPON RESEARCH INSTITUTE
美国斯特德曼菲利浦研究所" 5.8170
541 "MEDICINE UNIVERSITY SOUTH CAROLINA
美国南卡罗来纳医科大学" 5.8100
542 "NATIONAL UNIVERSITY OF IRELAND (NUI) GALWAY
爱尔兰国立高威大学" 5.8048
543 "GREAT ORMOND ST HOSPITAL CHILD NHS FOUNDATION TRUST
英国大阿门街医院基金会" 5.7997
544 "NANJING MEDICAL UNIVERSITY
南京医科大学" 5.7994
545 "HOSPITAL UNIVERSITY CRUCES
西班牙克瑞斯大学医院" 5.7821
546 "INDIANA UNIVERSITY BLOOMINGTON
美国印第安纳布卢明顿大学" 5.7490
547 "UNIVERSITY OKLAHOMA OKLAHOMA CITY
美国俄克拉何马大学俄克拉荷马城校区OU-HSC(健康科学中心)" 5.7417
548 "UNIVERSITY SIENA
意大利锡耶纳大学" 5.7377
549 "NATIONAL TAIWAN UNIVERSITY
台湾大学" 5.7363
550 "CANCERCARE MANITOBA FOUNDATION
加拿大马尼托巴癌症基金会 " 5.7266
551 "UNIVERSITY WITWATERSRAND
南非威特沃特斯兰德大学" 5.7136
552 "UNIVERSITY MANITOBA
加拿大曼尼托巴大学" 5.6960
553 "INSTITUTE BASIC MEDICAL SCIENCE - CAMS
中国医学科学院基础医学研究所" 5.6872
554 "INSTITUTE RHEUMATOLOGY
英国肯尼迪风湿病研究所" 5.6761
555 "UNIVERSITY IOWA
美国爱荷华大学" 5.6707
556 "MRC HUMAN NUTRITION RESEARCH
英国人类营养研究所" 5.6636
557 "UNIVERSITY CINCINNATI
美国辛辛纳提大学" 5.6584
558 "RESEARCH INT INSTITUTE PASTEUR
法国巴斯德研究所" 5.6553
559 "UNITED NATIONS POPULATION FUND
联合国人口基金" 5.6359
560 "UNIVERSITY COLLEGE DUBLIN
爱尔兰都柏林大学学院" 5.6297
561 "IRCCS ISTITUTO CLIN HUMANITAS
意大利胡曼尼塔医院" 5.6079
562 "UNIVERSITY OF PORT HARCOURT
尼日利亚哈科特港大学 " 5.5996
563 "SINGAPORE NATIONAL EYE CENTER
新加坡全国眼科中心" 5.5965
564 "UNIVERSITY CALIFORNIA IRVINE
美国加州大学欧文分校" 5.5862
565 "HEINRICH HEINE UNIVERSITY DUSSELDORF
德国海因里希海涅大学" 5.5848
566 "HOPITAL UNIVERSITY NECKER ENFANTS MALAD APHP
法国尼可儿童医院" 5.5717
567 "CHILDRENS HOSPITAL PHILADELPHIA
美国费城儿童医院" 5.5707
568 "NOVA SOUTHEASTERN UNIVERSITY
美国诺瓦东南大学 " 5.5655
569 "SUNGKYUNKWAN UNIVERSITY
韩国成均馆大学" 5.5596
570 "CINCINNATI CHILDRENS HOSPITAL MEDICINE CENTER
美国辛辛那提儿童医院医学中心" 5.5472
571 "INSTITUT D'INVESTIGACIO SANITARIA PERE VIRGILI (IISPV)
西班牙佩尔维尔吉利卫生研究所" 5.5433
572 "UNIVERSITY KWAZULU NATAL
南非夸祖鲁纳塔尔大学" 5.5416
573 "JOHN WAYNE CANCER INSTITUTE
美国韦恩癌症研究所 " 5.5304
574 "JORDAN UNIVERSITY OF SCIENCE & TECHNOLOGY
约旦科技大学" 5.5279
575 "LONDON SCHOOL ECONOMICS & POLITICAL SCIENCE
伦敦经济与政治学院" 5.5242
576 "KYOTO UNIVERSITY
日本京都大学" 5.5126
577 "CHARLES R. DREW UNIVERSITY OF MEDICINE & SCIENCE
查尔斯医学与科学德鲁大学" 5.4998
578 "UNIVERSITY ROCHESTER
美国罗彻斯特大学" 5.4949
579 "UNIVERSITY NAVARRA
西班牙纳瓦拉大学" 5.4897
580 "NIOSH
美国国立职业安全与健康研究所" 5.4882
581 "SWANSEA UNIVERSITY
英国斯旺西大学" 5.4840
582 "SA PATHOLOGY
澳洲医学和兽医科学研究所" 5.4763
583 "UNIVERSITY COLLEGE LONDON HOSPITAL NHS FOUNDATION TRUST
英国伦敦大学学院医院NHD信托基金" 5.4761
584 "HOPITAL SAINT-ANTOINE
法国圣安东尼医院" 5.4758
585 "KENYA GOVERNMENT MEDICAL RESEARCH CENTER
肯尼亚政府医学研究中心" 5.4736
586 "UNIVERSITY OKLAHOMA HEALTH SCIENCE CENTER
美国俄克拉何马大学健康科学中心" 5.4611
587 "UNIVERSITY BIELEFELD
德国比勒费尔德大学" 5.4592
588 "UNIVERSITY VERMONT
美国佛蒙特大学" 5.4529
589 "HOSPITAL DEL MAR
西班牙德了马医院" 5.4486
590 "OREBRO UNIVERSITY
瑞典喔里惹大学" 5.4477
591 "UNIVERSITY EASTERN PIEMONTE
意大利东皮埃蒙特大学" 5.4368
592 "GEORGE WASHINGTON UNIVERSITY
美国乔治华盛顿大学" 5.4260
593 "DEAKIN UNIVERSITY
澳洲迪肯大学" 5.4248
594 "CHU LIMOGES
法国利摩日大学中心医院" 5.4134
595 "MOSCOW STATE UNIVERSITY OF MEDICINE & DENTISTRY
俄国莫斯科医学与牙医学大学 " 5.4117
596 "UNIVERSITY BONN
德国波恩大学" 5.4049
597 "NIH CLINICAL CENTER (CC)
美国国立卫生研究院临床中心" 5.4003
598 "DECODE GENET
冰岛解码遗传学公司" 5.3879
599 "AUCKLAND UNIVERSITY TECHNOLOGY
新西兰奥克兰理工大学" 5.3822
600 "NATIONAL YANG MING UNIVERSITY
阳明大学" 5.3817
601 "TRINITY COLLEGE DUBLIN
爱尔兰都柏林三一学院" 5.3682
602 "UNIVERSITY EAST FINLAND
芬兰东芬兰大学" 5.3667
603 "HEART CENTER LEIPZIG GMBH
德国莱比锡心脏中心" 5.3554
604 "BURNET INSTITUTE
澳洲伯内特研究所" 5.3546
605 "CENTER HOSPITAL UNIVERSITY VAUDOIS
瑞士洛桑大学医院" 5.3532
606 "FLORIDA CANCER SPECIALISTS
美国佛罗里达癌症专家" 5.3486
607 "UNIVERSITY VALENCIA
西班牙瓦伦西亚大学" 5.3453
608 "UTAH SYSTEM HIGHER EDUC
美国犹他州高等教育系统" 5.3387
609 "HOSPITAL 12 OCTUBRE
西班牙10月12日大学医院" 5.3341
610 "ROCKEFELLER UNIVERSITY
美国洛克菲勒大学" 5.3253
611 "HOPITAL UNIVERSITY BICHAT-CLAUDE BERNARD APHP
法国伯纳德医院" 5.2941
612 "CENTER HOSPITAL UNIVERSITY BORDEAUX
法国波尔多大学中心医院" 5.2878
613 "UNIVERSITY WARWICK
英国华威大学" 5.2823
614 "GRIFFITH UNIVERSITY
澳洲格里菲斯大学" 5.2761
615 "ANN & ROBERT H. LURIE CHILDRENS HOSPITAL OF CHICAGO
美国芝加哥安和罗伯特·H·卢里儿童医院 " 5.2726
616 "ISIS PHARM
美国离子制药公司" 5.2725
617 "UNIVERSITY TENNESSEE
美国田纳西大学" 5.2528
618 "UNIVERSITY YORK
英国约克大学" 5.2399
619 "JAEB CENTER FOR HEALTH RESEARCH
美国JAEB健康研究中心" 5.2256
620 "N.N. BLOKHIN RUSSIAN CANCER RESEARCH CENTER
俄国布若金癌症研究中心 " 5.2243
621 "HOSPITAL CIVILS LYON
法国里昂公民医院" 5.2234
622 "GENTOFTE HOSPITAL
丹麦根措夫特医院" 5.2104
623 "MASARYK MEMORIAL CANCER INSTITUTE
捷克马萨里克纪念癌症研究所" 5.1937
624 "HEART RESEARCH INSTITUTE
澳洲心脏研究所 " 5.1720
625 "ARCTIC UNIVERSITY TROMSO
挪威特罗姆瑟大学" 5.1662
626 "INSTITUT D'INVESTIGACIO BIOMEDICA DE GIRONA (IDIBGI)
西班牙赫罗纳生物医学研究所" 5.1648
627 "SKANE UNIVERSITY HOSPITAL
瑞典斯肯大学医院" 5.1615
628 "WESTON PARK HOSPITAL
英国威斯顿公园医院 " 5.1558
629 "UNIVERSITY TEXAS SCHOOL PUBLIC HEALTH
美国德州大学公共卫生学院 " 5.1433
630 "ROYAL NORTH SHORE HOSPITAL
澳洲皇家北岸医院" 5.1262
631 "CHU TOULOUSE
法国图卢兹大学医学中心" 5.1218
632 "UNIVERSITY POMPEU FABRA
西班牙泊法布皮勒大学" 5.1066
633 "UNIVERSITY TEXAS SAN ANTONIO
美国德州大学圣安东尼奥分校" 5.0973
634 "CARDIALYSIS
荷兰CARDIALYSIS临床研究机构" 5.0958
635 "CATHOLIC UNIVERSITY KOREA
韩国天主教大学" 5.0908
636 "INSTITUTE CURIE
法国居里研究所" 5.0884
637 "NATIONAL INSTITUTE NEURO DISORDERS STROKE (NINDS)
美国国家神经疾病和中风研究所" 5.0614
638 "BAHIR DAR UNIVERISTY
埃塞俄比亚巴希尔达尔大学" 5.0514
639 "UNIVERSITY HOSPITAL OF BERN
瑞士伯尔尼大学医院" 5.0499
640 "GARVAN INSTITUTE MEDICAL RESEARCH
澳洲卡文医学研究所" 5.0481
641 "ST VINCENT'S HOSPITAL MELBOURNE
澳洲墨尔本圣文森特医院" 5.0302
642 "UNIVERSITY VERSAILLES ST-QUENTIN-EN-YVELINES
法国佛赛勒大学" 5.0230
643 "JICHI MEDICAL UNIVERSITY
日本自治医科大学" 5.0094
644 "UNIVERSITY SYSTEM MARYLAND
美国马里兰州大学系统" 4.9851
645 "EBERHARD KARLS UNIVERSITY TUBINGEN
德国图宾根大学" 4.9846
646 "HAROKOPIO UNIVERSITY ATHENS
希腊雅典哈罗空皮喔大学" 4.9630
647 "UNIVERSITY SUSSEX
英国萨塞克斯大学" 4.9424
648 "FENWAY HEALTH
美国芬威健康" 4.9344
649 "TEXAS HEART INSTITUTE
美国德州心脏研究所 " 4.9259
650 "UNIVERSITY WISCONSIN SYSTEM
美国威斯康星大学系统" 4.9150
651 "DEUTSCHES DIABETES-ZENTRUM (DDZ)
德国杜塞尔多夫糖尿病中心" 4.9110
652 "CANCER INSTITUTE NEW JERSEY
美国新泽西癌症研究所 " 4.9096
653 "UNIVERSITY OF ZAMBIA
赞比亚大学" 4.9067
654 "CSIC-USAL - INSTITUTO DE BIOLOGIA MOLECULAR Y CELULAR DEL CANCER DE SALAMANCA (IBMCC)
西班牙萨拉曼卡癌症分子和细胞生物学研究所" 4.8975
655 "EVANGELISMOS HOSPITAL
希腊福音医院" 4.8833
656 "UNIVERSITY BORDEAUX
法国波尔多大学" 4.8748
657 "HOPITAL UNIVERSITY PAUL-BROUSSE APHP
法国保罗布罗斯大学医院" 4.8483
658 "UNIVERSITY VIRGINIA
美国弗吉尼亚大学" 4.8440
659 "CHAIM SHEBA MEDICAL CENTER
以色列西吧医学中心" 4.8253
660 "SOUTH AUSTRALIAN HEALTH & MEDICAL RESEARCH INSTITUTE (SAHMRI)
澳洲南澳大利亚健康与医学研究所" 4.8164
661 "UNIVERSITY EAST ANGLIA
英国东安格利亚大学" 4.8133
662 "HOPITAL UNIVERSITY BICETRE APHP
法国比塞特医院" 4.8123
663 "STELLENBOSCHOOL UNIVERSITY
南非斯坦陵布什大学" 4.8052
664 "INTERNATIONAL CENTER DIARRHOEAL DISEASE RESEARCH
孟加拉国际腹泻疾病研究国际中心" 4.8009
665 "UNIVERSITY COLOGNE
德国科隆大学" 4.7791
666 "HELSINKI UNIVERSITY CENTRAL HOSPITAL
芬兰赫尔辛基大学中心医院" 4.7749
667 "UNIVERSITY PARIS NORD - PARIS XIII
法国巴黎第十三大学" 4.7665
668 "CHILD HOSPITAL OAKLAND RESEARCH INSTITUTE
新西兰奥克兰儿童医院研究所" 4.7644
669 "REGINA ELENA NATIONAL INTS CANCER TREATMENT & RESEARCH
意大利国立里贾纳埃琳娜癌症治疗研究所" 4.7548
670 "UNIVERSITY FERRARA
意大利费拉拉大学" 4.7490
671 "WORLD BANK
世界银行" 4.7470
672 "UNIVERSITY PORTO
葡萄牙波尔图大学" 4.7418
673 "NORWEGIAN UNIVERSITY SCIENCE & TECHNOLOGY
挪威科技大学" 4.7391
674 "ALEXANDRA HOSPITAL
新加坡亚历山大医院" 4.7213
675 "UNIVERSITE PARIS-EST-CRETEIL-VAL-DE-MARNE (UPEC)
法国巴黎十二大" 4.7139
676 "SEATTLE CHILDREN'S HOSPITAL
美国西雅图儿童医院" 4.7020
677 "MARTIN LUTHER UNIVERSITY HALLE WITTENBERG
德国马丁路德大学" 4.6954
678 "INSTITUTE PASTEUR
法国丽乐巴斯德研究所" 4.6911
679 "YONSEI UNIVERSITY
韩国延世大学" 4.6730
680 "NATIONAL INSTITUTE ARTHRITIS MUSCULOSKELETAL SKIN DISEASE
美国国家关节炎肌肉骨骼皮肤研究所" 4.6724
681 "UNIVERSITY MASSACHUSETTS SYSTEM
美国麻省大学系统" 4.6690
682 "FINNISH CANCER REGISTRY
芬兰肿瘤登记处" 4.6676
683 "AGRICULTURAL UNIVERSITY ATHENS
希腊雅典农业大学" 4.6591
684 "NEUROPSYCHIATRIC RESEARCH INSTITUTE
美国神经精神病学研究所" 4.6583
685 "MINNEAPOLIS MEDICAL RESEARCH FOUNDATION
美国明尼阿波利斯医学研究基金会" 4.6518
686 "UNIVERSITY LIEGE
比利时烈日大学" 4.6482
687 "UNIVERSITY CLAUDE BERNARD - LYON 1
法国克劳德伯纳德大学-里昂1大" 4.6423
688 "CHANG GUNG UNIVERSITY
长庚大学" 4.6387
689 "NATIONAL CANCER CENTER SINGAPORE
新加坡国家癌症中心" 4.6188
690 "UNIVERSITY ARIZONA
美国亚利桑那大学" 4.6117
691 "UNIVERSITY PARMA
意大利帕尔马大学" 4.6081
692 "HUBRECHT INSTITUTE
荷兰胡布里特研究所" 4.5980
693 "EMMES CORPORATION
美国EMMES公司" 4.5974
694 "UNIVERSITY SAO PAULO
巴西圣保罗大学" 4.5958
695 "THE METHODIST HOSPITAL - HOUSTON
美国卫理公会医院系统-休斯敦" 4.5913
696 "UNIVERSITY CALIFORNIA BERKELEY
美国加州大学伯克利分校" 4.5903
697 "SEOUL NATIONAL UNIVERSITY HOSPITAL
韩国首尔国立大学医院" 4.5833
698 "THE QUEEN'S MEDICAL CENTER
美国皇后医疗中心" 4.5795
699 "UNIVERSITY NEBRASKA MEDICINE CENTER
美国内布拉斯加大学医学中心" 4.5750
700 "DIAKONHJEMMET HOSPITAL
挪威迪肯家庭医院" 4.5731
701 "ARISTOTLE UNIVERSITY THESSALONIKI
希腊亚里士多德大学" 4.5617
702 "UNIVERSITY TURKU
芬兰图尔库大学" 4.5474
703 "AUSTRALIAN NATIONAL UNIVERSITY
澳洲国立大学" 4.5469
704 "LINKOPING UNIVERSITY
瑞典林雪平大学" 4.5463
705 "FOUNDATION FOR INNOVATIVE NEW DIAGNOSTICS
瑞士创新诊断学基金会" 4.5188
706 "WALTER & ELIZA HALL INSTITUTE
澳洲沃尔特伊莉莎霍尔研究所" 4.5136
707 "TAIPEI MEDICAL UNIVERSITY
台北医学大学" 4.5005
708 "WALDEN UNIVERSITY
美国瓦尔登大学" 4.4951
709 "SANFORD BURNHAM MEDICINE RESEARCH INSTITUTE
美国桑福德伯翰医学研究所" 4.4913
710 "GULHANE MILITARY MEDICAL ACADEMY
土耳其格鲁汉军事医学院" 4.4899
711 "AMERICAN COLLEGE OF SURGEONS
美国外科医师学会" 4.4743
712 "IRCCS MELDOLA (IRST)
意大利Romagnolo科学肿瘤研究和治疗研究所" 4.4732
713 "UNIVERSITY OF CANBERRA
澳洲堪培拉大学" 4.4414
714 "ASST PAPA GIOVANNI XXIII
意大利约翰二十三世教皇领土医院" 4.4344
715 "VA BOSTON HEALTHCARE SYSTEM
美国退伍军人事务部波士顿医疗系统" 4.4315
716 "UNIVERSITY SOUTHERN DENMARK
丹麦南方大学" 4.4231
717 "INTERNATIONAL MEDICAL UNIVERSITY MALAYSIA
马来西亚国际医学大学" 4.4187
718 "ATRIUM MEDICAL CENTER
美国中庭医院" 4.4134
719 "CENTRE EUGENE MARQUIS
法国尤金马奎斯中心" 4.4115
720 "MAKERERE UNIVERSITY
乌干达马凯雷雷大学" 4.4098
721 "UNIVERSITY GRENOBLE ALPS
法国格勒诺布尔阿尔卑斯大学" 4.3961
722 "UNIVERSITY ROME TOR VERGATA
意大利罗马第二大学" 4.3941
723 "ROCHE HOLDING
瑞士罗氏控股" 4.3940
724 "ASSIST PUBLIC HOSPITAL MARSEILLE
法国马赛公共医院" 4.3578
725 "HOPITAL UNIVERSITY HOTEL DIEU APHP
法国后特第大学医院" 4.3537
726 "LIVERPOOL SCHOOL OF TROPICAL MEDICINE
英国利物浦热带医学院" 4.3375
727 "UNIVERSITY INSUBRIA
意大利布里亚大学" 4.3009
728 "UNIVERSITY LOUISVILLE
美国刘易斯维尔大学" 4.2957
729 "UNIVERSITY ILLINOIS SYSTEM
美国伊利诺伊大学系统" 4.2946
730 "LEEDS TEACHING HOSPITALS NHS TRUST
英国利兹教学医院NHS信托基金" 4.2913
731 "UNIVERSITY ANTWERP
比利时安特卫普大学" 4.2856
732 "UNIVERSITY EXETER
英国埃克塞特大学" 4.2828
733 "ROYAL MELBOURNE HOSPITAL
澳洲皇家墨尔本医院" 4.2757
734 "UNIVERSITY PHILIPPINES
菲律宾大学" 4.2672
735 "CNR
意大利国家研究院" 4.2649
736 "MARCHE POLYTECHNOLOGY UNIVERSITY
意大利马尔凯工业大学" 4.2611
737 "SAMSUNG MEDICINE CENTER
韩国三星医疗院" 4.2541
738 "PARNASSIA PSYCHIATRIC INSTITUTE
荷兰帕纳西亚斯精神病研究所 " 4.2512
739 "MEDICAL CENTER OF ALKMAAR
荷兰阿尔卡马医学中心 " 4.2437
740 "IRCCS ISTITUTI FISIOTERAPICI OSPITALIERI (IFO)
意大利医院理疗研究所" 4.2366
741 "ANTONI VAN LEEUWENHOEK HOSPITAL
荷兰安东尼凡列文虎克医院" 4.2336
742 "UNIVERSITY NEW MEXICO
美国新墨西哥大学" 4.2102
743 "GENOME INSTITUTE SINGAPORE
新加坡基因组研究所" 4.2035
744 "LUDWIG BOLTZMANN INSTITUTE
奥地利路德维希玻耳兹曼研究所" 4.1969
745 "RHEUMAZENTRUM RUHRGEBIET
德国Rheumazentrum Ruhrgebiet风湿病中心" 4.1930
746 "UNIVERSITY CALIFORNIA DAVIS
美国加州大学戴维斯分校" 4.1929
747 "UNIVERSITY COLLEGE CORK
爱尔兰科克大学" 4.1806
748 "SWEDISH MEDICAL CENTER
美国瑞典医学中心" 4.1784
749 "CENTRE NATIONAL DE LA RECHERCHE SCIENTIFIQUE (CNRS)
法国国家科学研究院" 4.1624
750 "NEW YORK PRESBYTERIAN HOSPITAL
美国纽约长老会医院" 4.1582
部分其他中国学术机构(大学) 加权学术水平指数表国际排名:
785"CHINA MEDICINE UNIVERSITY TAIWAN
中国医药大学,台湾"3.9120
787"SUN YAT SEN UNIVERSITY
中山大学"3.9028
802"PEKING UNIVERSITY
北京大学"3.7932
815"KAOHSIUNG MEDICINE UNIVERSITY
高雄医学大学"3.6279
863"NATIONAL TAIWAN UNIVERSITY HOSPITAL
台湾大学附属医院"3.2980
869"ARMY MEDICAL UNIVERSITY
陆军军医大学"3.2583
871"CANCER INSTITUTE & HOSPITAL - CAMS
中国医学科学院肿瘤医院"3.2516
875"ACADEMY SINICA
中央研究院,台湾"3.2253
893"NANJING UNIVERSITY
*京大南**学"3.1362
894"AIR FORCE MILITARY MEDICAL UNIVERSITY
空军军医大学(第四军医大学)"3.1352
922"PRINCE OF WALES HOSPITAL
香港威尔士亲王医院"3.0004
925"CENTRAL SOUTH UNIVERSITY
中南大学"2.9842
949"FU WAI HOSPITAL
阜外医院"2.8419
985"MINISTY HEALTH & SOCIAL WELFARE
卫生福利部,台湾"2.6915
1020"SHANGHAI INSTITUTE BIOLOGY SCIENCE
中国科学院上海生物科学研究院"2.5289
1044"ZHEJIANG UNIVERSITY
浙江大学"2.4596
1047"GUANGZHOU MEDICAL UNIVERSITY
广州医科大学"2.4523
1089"NATIONAL CHENG KUNG UNIVERSITY
成功大学"2.2769
1104"NATIONAL DEFENSE MEDICAL CENTER
国防医学院,台湾"2.2181
1124"CHUNG SHAN MEDICAL UNIVERSITY
中山医学大学,台湾"2.1491
1135"SHINSHU UNIVERSITY
日本信州大学"2.1121
1143"PLA SECOND MILITARY MEDICAL UNIVERSITY
海军军医大学(第二军医大学)"2.0922

