编前语
随着新冠感染人数不断激增,我们看到近期不断有媒体报道全国不同城市各大医院的情况:从急诊、发热门诊到呼吸、感染、儿科门诊甚至临时开设的「新冠门诊」都排起长队,随处可见等待救治的新冠患者。这些患者中,有个特定群体被医生称为「新冠脆弱人群」,他们的病情极易急转而下发展成重症或危重症,而慢阻肺病患者就是其中之一。 疫情放开后,以奥密克戎变异毒株为主的新冠病毒感染带来了怎样的冲击?新冠病毒感染究竟对慢阻肺病患者有何影响?当前形势下慢阻肺病的防治策略当如何调整? ……日前,《呼吸界》记者独家专访了上海市肺部炎症与损伤重点实验室主任、上海市呼吸病研究所副所长、复旦大学附属中山医院呼吸与危重症医学科主任宋元林教授。
有基础疾病的高龄老人即便打过疫苗病毒也能突破免疫屏障,一旦感染极易转重症,应严格隔离预防感染

我们知道新冠病毒是通过ACE-2受体感染细胞,ACE-2受体在包括鼻粘膜、呼吸道、支气管和肺等器官均有表达。

在感染早期阶段(图左),下呼吸道病毒数量快速增长,受感染的细胞和招募来的T细胞、单核细胞、中性粒细胞、巨噬细胞释放炎症信号分子,增强免疫应答,而感染晚期阶段,肺水肿使肺泡间隙充满液体,透明膜形成,发生早期急性呼吸窘迫综合征,严重者死亡。 因此在临床中我们首先需要高度关注的就是因严重肺损伤发生呼吸衰竭的新冠患者。

除此之外是感染新冠病毒的老年人、男性、高血压、肥胖、糖尿病、间质性肺病、慢阻肺病和肺栓塞的患者群体,尤其是高龄老人,我们称之为「新冠脆弱人群」。 同时还要非常清醒地认识到,奥密克戎变异毒株虽然毒力有所下降,但传染力超强,还可产生免疫逃逸,随着既往疫苗接种预防效力的降低,越来越多人将会感染病毒,甚至重复感染。

目前从临床诊疗和管理看,最难的仍然是一旦感染容易转重症的患者,这部分患者病毒清除也相对比较缓慢,尤其是器官移植的患者、血液病(如白血病)患者、淋巴瘤患者,他们一旦感染,病毒的清除时间特别长,住院时间也长。以白血病举例,患者哪怕感染的是奥密克戎变异毒株,死亡率也是8%,而正常人感染后的死亡率是0.2%。因此,我们现在极为担心的是这批患者发生感染。假如有这些基础疾病,再加高龄,即便打过疫苗,相当于没有免疫屏障。对这些人群而言病毒能够突破他们的免疫屏障。对这些人要重点保护,严格隔离,将预防做在前。
在慢阻肺病患者中,低体重、肥胖、FEV1下降、CAT评分≥18分、合并心血管病/糖尿病/抑郁是发生重症的预测因子
关注有基础疾病的高龄老人,其中一个数量格外庞大的疾病,就是慢阻肺病。慢阻肺病能与心脑血管疾病、糖尿病、肿瘤并列为「四大慢病」,只因其庞大的患病人数(近1亿,且以中老年人为主),每年死亡人数占全球1/3,患病人数占全球1/3;巨大的经济负担、社会负担;以及长期以来诊治不规范、诊治不足的短板。

DALY,伤残调整生命年。DALY是指疾病死亡损失的健康生命年和疾病伤残损失的健康生命年相结合的指标,是生命数量和生活质量以时间为单位的综合性指标。慢阻肺病的DALY排名全球第七,也就是说过去人们由于罹患慢阻肺病导致的误工等损失在全球范围内能排在第七位。
2020年初新冠疫情出现后,我们遇到许多重症和危重症的新冠患者,其中一部分人就是慢阻肺病合并新冠,对这样的患者在治疗上十分矛盾,比如患者由于有慢阻肺病,小气道病变加病毒感染,容易出现粘液高分泌,小气道阻塞,因此机械通气时比普通患者处理起来复杂很多。记得当时有一例武汉的重症患者,前后经四家医院救治,最后在我院开病例讨论会,邀请了*疆新**、上海、武汉三地专家会诊,我们的医生讲,这名患者抢救起来非常棘手,因为按照新冠肺炎的治疗要使用小剂量,否则肺损伤很严重,但由于慢阻肺基础病,剂量小了二氧化碳又很高,按照慢阻肺病的治疗也不行。因此,当时一旦碰到这种有基础疾病尤其慢阻肺病的新冠患者,死亡率较高。


一组疫情初期的数据显示:ICU患者中慢阻肺病患者比例高于普通住院患者,说明合并慢阻肺病的新冠患者更容易产生重症。而 在慢阻肺病患者中,低体重、肥胖、FEV1下降、CAT评分≥18分、合并心血管病/糖尿病/抑郁是发生重症的预测因子。

一项全国性研究显示,有慢阻肺病的新冠感染者的重症、死亡率均高于非慢阻肺病感染者。这项研究在全国31个省份575例医院纳入2019年12月11日至2020年1月31日间1590例实验室确诊新冠感染的住院病例,分析了复合终点,包括进入重症监护病房,或有创通气,或死亡。根据合并症的存在和数量,比较到达复合终点的风险。
慢阻肺病患者在感染新冠病毒后细菌定植和炎症消除缓慢,病毒载量显著更高……当气道免疫反应不足以清除病毒时,可能导致重症发生

我们知道呼吸道是人体免疫系统的最前沿,是抵抗病毒感染重要场所。气道上皮完整性、黏液蛋白以及纤毛清除能力等构成气道物理屏障,阻止病原入侵;病原菌或过敏原入侵时,气道上皮通过PAMPs和DAMPs模式进行识别和应答,气道上皮广泛表达多种TLR,识别不同病原菌,激活下游信号通路,引发固有免疫,通过吞噬细胞等清除病原菌;抗原呈递细胞进一步引发T细胞和B细胞的适应性免疫应答,清除病原菌。

而慢阻肺病的患者气道上皮屏障功能已严重受损,其上皮细胞固有免疫失调增加了病毒感染的倾向。有研究发现,频繁发作的慢阻肺病患者在临床稳定时抗病毒免疫力降低;频繁急性加重组痰中抗病毒免疫介质I型和III型干扰素mRNA表达降低,干扰素刺激基因(ISG)表达降低;体外鼻病毒(RV)感染期间干扰素和ISGs的诱导在频繁急性加重者中也被削弱。

该研究方法是对一组慢阻肺病患者进行前瞻性监测,并在临床稳定至少6周时采集痰标本。根据前1年的发作频率对患者进行分层,将经历≥2次发作的患者分类为「频繁」。上图中图A是通过定量PCR测量IFNβ,IFNλ2/3和IFNλ1的痰细胞mRNA表达;图B是通过ELISA测量痰中CXCL10/IP-10的上清蛋白浓度;图C是干扰素刺激基因(ISG)的痰细胞mRNA表达。频繁急性加重(过去1年≥2次,n=17),非频繁急性加重(过去1年<2次,n=23)。

在健康个体中,巨噬细胞吞噬肺周围和呼吸道中的细菌,以维持肺的无菌,这些巨噬细胞也吞噬凋亡细胞(气泡吞噬),导致炎症的解决。慢阻肺病状态时,巨噬细胞在吞噬细菌方面存在缺陷,导致细菌慢性定植于下气道,同时这些巨噬细胞对凋亡细胞进行泡状吞噬的能力也会受损,导致不能消除炎症。因此,这就是慢阻肺病状态时固有免疫受损的原理,因巨噬细胞吞噬功能受损导致细菌定植和炎症消除缓慢。

该组研究在13名慢阻肺病患者和13名非慢阻肺病的对照组患者中使用实验性鼻病毒感染,以调查临床、生理、病理和抗病毒反应以及病毒载量与这些结果之间的关系。结果显示,慢阻肺病患者在感染后,鼻灌洗液中病毒载量显著高于对照组人群,痰中病毒载量同样显著高于对照组人群。因此证明,慢阻肺病患者在感染新冠病毒后,病毒载量显著更高。

与健康对照相比,慢阻肺病患者气道ACE-2表达水平更高,更容易感染新冠病毒。

当新冠病毒与肺上皮细胞表ACE2结合时,细胞因子/趋化因子释放到细胞微环境中,导致先天免疫细胞招募和激活,随后适应性免疫细胞聚集到损伤部位。在大多数情况下,免疫反应能够解决感染并恢复组织稳态,然而,这一过程也可能失调,导致被称为「细胞因子风暴」的过度炎症反应。细胞因子风暴是导致急性呼吸衰竭综合征、菌血症、多器官功能紊乱的主要原因之一,可导致肺功能快速下降并最终死亡。因此,当气道免疫反应不足以清除病毒时,可能导致重症发生。
关注受病理改变影响的综合状态Frailty以及高龄引起的免疫功能下降……如何提升慢阻肺病患者的免疫力改善治疗效果?
我们还要关注患者受基础疾病病理改变影响的综合状态。Frailty(虚弱)常见于年老或体弱多病的人,主要表现在随着年龄的增长,老年人的身体健康和功能逐步下降,因此高龄的慢阻肺病人群的Frailty不仅仅是衰老的表现,更多是一种受到病理改变影响的综合状态。由于衰老,这部分患者的免疫功能呈持续下降,体内免疫细胞的克隆减少,对外来刺激的应对能力变差,因此一方面他们对外来病原微生物的清洁能力、抵抗能力都明显变差,组织细胞、脏器功能处于衰老状态,就很容易出现脏器功能的损伤性病变。因此,在新冠流行期间,对慢阻肺病患者的管理和防治策略都须格外注意。

首先,新冠疫苗对降低新冠病毒感染导致的住院、住ICU非常有效,慢阻肺病患者应积极接种,尤其老年人。这项研究评估了2021年1月1日至6月22日期间,在美国187家医院的41552例入院病例和21522例在221个急诊室或紧急护理诊所急诊就诊病例,患者疫苗接种情况记录在电子健康记录中。通过比较接种疫苗的患者与未接种疫苗的患者新冠病毒感染检测阳性的几率、住院和急诊就诊几率等,来估计疫苗的有效性。

有研究显示,糖皮质激素和长效支气管扩张剂可以减少包括SARS-CoV-2在内的冠状病毒在人鼻腔上皮的复制,可能对新冠病毒感染具有保护作用。但目前还没有确凿的数据支持改变慢阻肺病维持药物治疗以降低发生COVID的风险。同样,也没有关于慢阻肺病患者使用长效支气管扩张剂、LAMA或LABA、罗氟司特、大环内酯类药物和SARS-CoV-2感染临床结果/风险的数据。因此,除非出现证据,否则这些患者应继续服用治疗慢阻肺病所需的药物。
雾化治疗会增加液滴的产生和疾病传播的风险,虽然大部分气溶胶来自该设备,但患者可能会呼出受污染的气溶胶,使用喷雾器时咳嗽产生的液滴可能会被气体驱动更广泛地分散,而新冠病毒可在气溶胶中存活长达3小时,也曾有报道医护人员因接触接受雾化治疗的新冠住院患者而感染。因此,雾化器治疗增加新冠病毒传播风险,建议减少使用。


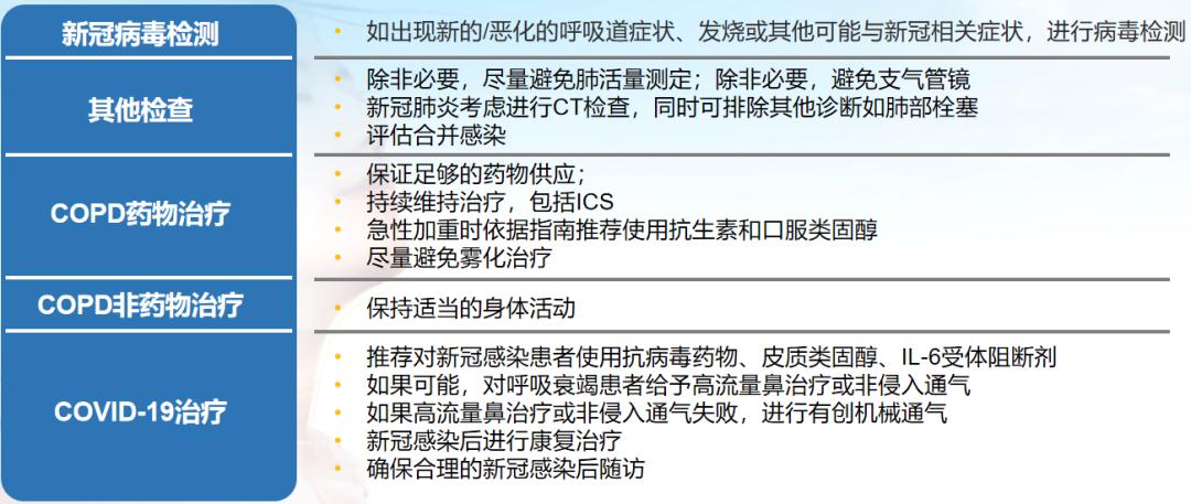
上图是对于疑似或确诊新冠病毒感染的慢阻肺病患者的一些可参考的干预手段。


免疫调节药物可降低慢阻肺急性加重的严重程度和频率,在有反复呼吸道感染的慢阻肺患者中可建议使用免疫调节剂。根据《慢性阻塞性肺疾病免疫调节治疗专家共识》慢阻肺免疫调节治疗推荐意见:细菌溶解产物、磷酸二酯酶*制剂抑**、大环内酯类药物等生物、化学制剂均可通过增强机体免疫功能和提高免疫细胞活性而发挥对慢阻肺的免疫调节作用,并且细菌溶解产物是慢阻肺病免疫调节治疗的*级A**推荐。我国早在上世纪六七十年代就开始研发这类药物,最著名的就是国家老慢支项目中的——气管炎菌苗。
当前,对慢阻肺病患者在新冠高发期的保护策略依然是遵循感染防控的基础措施,佩戴口罩,减少社交接触,遵循国家推荐进行新冠疫苗接种。在新冠高发期仅在必要时进行肺活量测定。确保充足的治疗药物,持续药物治疗,包括ICS。确保每年进行流感疫苗接种,维持适量的体育活动。
参考文献
1. Leung JM, et al. Eur Respir J. 2020 Aug 13;56(2):2002108.
2. W Joost Wiersinga, et al. JAMA. 2020 Aug 25;324(8):782-793.
3. Ya-Dong Gao, et al. Allergy. 2021 Feb;76(2):428-455.
4. Ren SY, et al. World J Clin Cases. 2022 Jan 7;10(1):1-11.
5. Jun Cai, et al. Nat Med. 2022 Jul;28(7):1468-1475.
6. Chen Wang, et al. Lancet. 2018 Apr 28;391(10131):1706-1717.
7. Leung JM, et al. Eur Respir J. 2020 Aug 13;56(2):2002108.
8. Wei-Jie Guan, et al. Eur Respir J. 2020 May 14;55(5):2000547.
9. Caroline Stridsman, et al. Eur Respir J. 2021 Nov 11;58(5):2101920.
10. Whitsett JA, et al. Respiratory epithelial cells orchestrate pulmonary innate immunity. Nat Immunol. 2015 Jan;16(1):27-35.
11. François M Carlier, et al. Front Physiol. 2021 Jun 24;12:691227.
12. Singanayagam A, et al. Antiviral immunity is impaired in COPD patients with frequent exacerbations. Am J Physiol Lung Cell Mol Physiol. 2019 Dec 1;317(6):L893-L903.
13. Barnes PJ, et al. Chronic obstructive pulmonary disease. Nat Rev Dis Primers. 2015 Dec 3;1:15076.
14. Mallia P, et al. Experimental rhinovirus infection as a human model of chronic obstructive pulmonary disease exacerbation. Am J Respir Crit Care Med. 2011 Mar 15;183(6):734-42.
15. Janice M Leung, et al. Eur Respir J. 2020 May 14;55(5):2000688.
16. Rachel Ann Burgoyne, et al. Cells. 2021 Oct 15;10(10):2763.
17. Global Initiative for Chronic Obstructive Lung Disease 2023
18. Mark G Thompson, et al. N Engl J Med. 2021 Oct 7;385(15):1355-1371.
19. Mutsuo Yamaya, et al. Respir Investig. 2020 May;58(3):155-168.
20. Global Initiative for Chronic Obstructive Lung Disease 2023
21. Global Initiative for Chronic Obstructive Lung Disease 2023
22. Global Initiative for Chronic Obstructive Lung Disease 2023
23. David M G Halpin, et al. Am J Respir Crit Care Med. 2021 Jan 1;203(1):24-36.
24. 中华医学会呼吸病学分会慢性阻塞性肺疾病学组. 中华结核和呼吸杂志, 2021,44(3):170-205
25. 《慢性阻塞性肺疾病免疫调节治疗专家共识》. 中国全科医学. 2022;25(24):2947-2959
专家介绍

宋元林
复旦大学附属中山医院呼吸与危重医学科主任,博士生导师,上海市教委“东方学者”特聘教授,上海市肺部炎症与损伤重点实验室主任,上海市呼吸病研究所副所长,上海市优秀学术带头人,上海市领军人才;担任亚太呼吸病学会(APSR)感染学组组长,中华医学会呼吸病学分会常务委员,中国医师协会呼吸医师分会常务委员,上海市医学会呼吸病学专科分会候任主任委员,中国医师协会呼吸医师分会外事工作委员会主任委员,中国康复医学会呼吸康复专业委员会副主任委员;《Respirology》、《Clinical Respiratory Journal》副主编;主要研究领域为肺部感染与肺损伤的诊断和治疗;慢阻肺,支扩,哮喘等气道疾病的诊断和治疗,流感防治。主持国自然新冠专项,国自然面上项目(2项),科技部重点研发计划(牵头),科技部973子课题,上海市科委医学创新研究专项 、产学研医项目、医学重点项目、基础重点项目。发表SCI论文120余篇,申请到专利8项,转化3项,参与编写专著10余部,获上海市科技进步奖(二等奖)一项,上海市医学科技奖(二等奖)两项,中华医学奖(三等奖)一项,中国中医药研究促进会科学进步奖(一等奖)一项。
本文完
采写编辑:冬雪凝;责编:Jerry