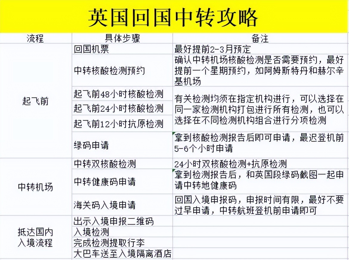
目前英国回国没有直飞,只能转机回国,英国转机回国的所有信息汇总如下

1、回国机票

2、回国检测起飞前48小时检测+24小时的核酸检测+起飞前12小时的抗原检测+中转机场的检测,不同中转路线机场核酸信息汇总如下



3、回国材料绿码材料准备48小时双核酸检测证明,还需要护照照片页,机票行程单,新冠疫苗接种证明等


4、中转国转机中转机场核酸检测,拿到报告之后第一时间申请中转国的健康绿码,然后再申请回国入境需要用到的海关码

5、回国隔离到了国内之后还会在做核酸检测然后去酒店隔离,酒店是随机分配的
#回国##英国回国##境外回国#