
近日,国家发展改革委发布了关于印发《2019年新型城镇化建设重点任务》的通知。通知提出,城区常住人口100万-300万的Ⅱ型大城市全面取消落户限制;城区常住人口300万-500万的Ⅰ型大城市全面放开落户条件,并全面取消重点群体落户限制。
通知里的重磅信息
干货一: 近百个大城市落户限制取消或将放开放宽
通知提出,城区常住人口100万—300万的Ⅱ型大城市 :全面取消落户限制。
城区常住人口300万—500万的Ⅰ型大城市 :全面放开放宽落户条件,并全面取消重点群体落户限制。
超大特大城市 :调整完善积分落户政策,大幅增加落户规模、精简积分项目,确保社保缴纳年限和居住年限分数占主要比例。
干货二: 这几个新的城市群呼之欲出
通知提出,加快出台实施天山北坡、滇中两个边疆城市群发展规划。
干货三: 房地产调控政策将城城协调
通知提出,要健全都市圈商品房供应体系,强化城市间房地产市场调控政策协同。
干货四: 土地市场迎来“鲶鱼”
通知提出,在符合空间规划、用途管制和依法取得前提下,允许农村集体经营性建设用地入市,允许就地入市或异地调整入市。
干货五: 特色小镇要打假
通知提出,建立规范纠偏机制,逐年开展监测评估,淘汰错用概念的行政建制镇、滥用概念的虚假小镇、缺失投资主体的虚拟小镇。省级发展改革委要组织特色小镇和小城镇相关部门协调推进,避免政出多门、产生乱象。
干货六: 人多了,公共服务不打折
教育方面:在随迁子女较多城市加大教育资源供给,实现公办学校普遍向随迁子女开放,完善随迁子女在流入地参加高考的政策。支持大城市知名中小学对中小城市学校进行对口帮扶支教。
医疗方面:将更多三级医院布局在中小城市,支持大城市知名三级医院在中小城市设立分支机构。
社保方面:推进城乡居民养老保险参保扩面,指导各地区全面建立城乡居民基本养老保险待遇确定和基础养老金正常调整机制。
江苏13市落户政策一览
小编了解到,
江苏13个设区市中,
其中南京和苏州两市
实行积分落户政策,
其他11个设区市
基本全面取消落户限制。
南京
自今年3月起,南京施行新的《南京市积分落户实施办法》,其中规定:“在本市稳定就业和生活的非南京户籍人员,符合本办法规定条件申请积分落户的,适用本办法。”申请积分落户,应当具备下列条件:持有本市有效的《江苏省居住证》;正在本市合法稳定就业、缴纳城镇职工社会保险,且累计缴纳城镇职工社会保险不少于24个月;无严重刑事犯罪记录。
苏州
外地人落户有三个办法,一是买房落户方式,二是积分落户方式,三是人才引进。
买房落户:在本地房产须满75㎡,且于2016年12月31日前依法取得房产证(房屋所有权证满三年),与市区所在工作单位签订劳动合同,且缴纳社保三年以上的人员。
积分落户:申请人居住证首次申请的时间超过一年,且在苏州市区内连续缴纳社保满一年,则符合积分落户申请条件。
人才引进:人才引进政策是指本科及以上学历(职业技能证书)缴纳社保一个月以上,职业技能等级三级或大专学历连续缴满2年以上。
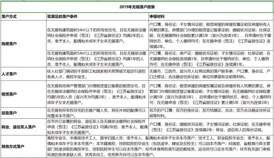
无锡
无锡落户政策分为六大类:购房落户、人才落户、租赁落户、投靠落户、转业退伍军人落户以及其他方式落户。
尤其是在落户政策放宽之后,大专以上学历可无条件直接落户。目前,只要是大专及其以上学历(包括非全日制本科,学信网可查)、年龄在45周岁以下的人员,即可办理人才引进落户。

常州
在常州落户方式主要分为五类:1、租房落户;2、住房落户;3、人才、职业落户;4、投靠关系落户;5、港澳台、华侨落户。具体可以参见常州市政府发布的《常州市户籍准入管理若干规定》的详细内容。
镇江
在城镇地区购买商业、办公用房面积超过30平方米的,可落社区集体户;在城镇地区租赁(或以租代售)新建成套商品房、安置房、二手住房超过一年,缴纳社会保险超过一年,办理居住证超过一年,可落户。
还有符合要求的人,可以按照人才引进落户政策进行落户。
南通
市区落户条件:购房60平方米以上且合法稳定就业;面积在60平方米以下的,就业年限为“满1年”
县级市的落户条件:在县级市市区、县人民政府驻地镇,有合法稳定住所,可以落户。在县级市市区、县人民政府驻地镇以外的其他建制镇有合法稳定住所或合法稳定就业满1年,可以落户。
泰州
泰州提供了多种落户方式,包括子女投靠父母落户、父母投靠子女落户、人才引进、购买商品房、驻军部队现役军官家属、学生毕业落户、夫妻随迁落户、外来务工人员户口准入以及投资人员户口准入等。
扬州
扬州市公安局网站上发布了关于《关于调整扬州市户籍准入和迁移管理规定的通知》的补充通知,其中值得关注的是租房户社保缴满5年可落户市区。
拥有购买、自建、继承、受赠的产权住房的外来人员,无需满足不间断缴纳城镇职工社会保险1年以上的条件,本人及其配偶、未成年子女就可迁入市区,或者是县级市市区、县人民政府驻地镇及其建制镇。
盐城
有合法稳定住所(含租赁),不受住房面积限制,可准予其本人及其共同生活的配偶、未婚子女、父母落户。依法与用人单位签订劳动合同且连续交纳社会保险6个月以上或依法取得工商营业执照且经营满6个月并依法纳税的,可准予其本人在用人单位或经营场所所在地落户。
淮安
目前公民可以通过投靠亲属、工作调动、人才引进、公务员录用、购房等方式在淮安落户。淮安还已经实施租房落户政策,在淮租房满6个月可将户口迁入淮安。
宿迁
宿迁提供了多种落户方式,包括购房落户、人才引进、投靠落户、公务员落户等,只要满足要求的人员,均可直接落户宿迁。
徐州
徐州落户政策主要包括人才引进:1.具有大学本科及以上学历毕业生或中级以上技术职称,年龄在40周岁以下(特殊贡献、急需人才年龄可适当放宽)、大中专和技校毕业生年龄在35周岁以下及当年毕业的大中专毕业生;2.购房户口准入政策:在徐州市区购买商品房建筑面积75平方米以上(徐州非徐州市区人口购买60平方米以上、在市新城区管委会辖区购买商品房不受面积限制)。
其他还包括投资、经商、投靠方式为主的户口准入政策。
连云港
包括购房落户(无面积限制)、人才引进、家属投靠等多种方式并存的落户政策。

调整带来哪些影响
01
将出现更多“城里人”
专家表示,在此前城区常住人口100万以下的中小城市和小城镇已陆续取消落户限制的基础上,近百座城市全面取消或放开放宽落户限制,将对非户籍人口在城市落户产生较大的吸引力。不过,这些城市由于就业吸纳能力、公共服务水平等也有差异,对非户籍人口的吸引力也有高有低。
02
公共服务覆盖面将更广
很多人担心,随着更多人实现城镇化,将会对现有的公共服务资源带来一定的冲击,不仅是数量,也包括质量。专家表示,从通知来看,这一担心大可不必。无论是教育、医疗还是养老等大家关心关注的民生问题,相关的公共服务覆盖面将进一步扩大。
03
房价将迎来考验
中国社科院城市与竞争力研究中心主任倪鹏飞告诉记者,随着相关政策的落地,人口流动总体上将向大都市和大都市周边聚集,或许会对区域房价带来一定影响。
对此,他建议重视两个问题:一是在放开户籍同时,人口和土地要挂钩,增加住房建设用地供应;二是做好房地产市场管控,防止借机炒作。
来源:新华社、中国江苏网、盐城发布综合整理
组稿:倪蕊 编辑:蔡悦