时间才刚过去了短短三周,火红色的银联号列车就已经走遍了大半个中国。很多小伙伴发私信来问:
Part 1银联号列车究竟是做什么的?
其实,银联号是闪蛋侠驾驶的一辆特别列车。它在闪蛋侠的带领下,穿梭于国内的各个高校之中,车厢中承载着各种各样的开学福利和礼品,为高校师生送去祝福。除此以外,每个学校也都准备了代表自己学校的特殊礼物,这些礼物会随着银联号列车到达下一站,将每个学校的梦想一站站传递下去。

当然,银联号列车能做的不仅仅如此!最重要的是它的核心人物——闪蛋侠。
Part 2闪蛋侠又是何方神圣呢?
闪蛋侠他原本只是个刚刚步入大学的新生,当他看到贫困地区的孩子们后,他发誓要为他们献上一份自己的力量。他的愿望是为这些村子里的孩子们捐上十万个鸡蛋,让他们茁壮成长,有一天也能和他一样到理想的大学去念书。
于是,在联劝基金的帮助下,闪蛋侠成为了中国银联的全国巡游列车的车长,带着他的“十万个鸡蛋的梦想”,开始了2019开学季的周游全国之旅。

Part 3吾日三省大作战
为了让更多的高校学子参与进来,也为了让更多的大学新生可以尽快适应生活,银联号列车同时准备了非常丰富的现场活动和减免政策。最著名的就是其中的“吾日三省大作战”。

只要使用云闪付绑定银联卡,进行扫码支付,就可以每天享受一次满2随机最高立减10元,更可以在每周二周六银联幸运日叠加享受满10元立减5元的活动。

Part 4数字礼券开学大礼包
每年的九到十月,是一年中最美的时刻。就像18岁的大学生活,总让人一生难忘。为了守护大家最美好的时光,银联号列车这次再次加力——

在10月31日之前,进入数字礼券频道,找到“开学季”活动页面进行注册,就可以拿到开学大礼包。
*早到早得,一人居然可领三份!
这开学大礼不是别的,正是来伊份、唯品会、考拉海购、网易严选、华住酒店的折扣和代金券。
你不但可以在网易严选上买到浴巾套装、保温杯、牛肉面和蓝牙耳机开学四件套,还可以吃着来伊份和宿舍里的朋友一起刷剧,如果想在在节假日,为前来看望自己的父母定一个房间,也没有问题,华住酒店的礼券高达300元,直接豪华间走起!至于海购化妆品什么,更不在话下,有了银联号的开学大礼包,你就是这个学年的省*达钱**人!

……
……
……

~滴滴滴~
在这里插播一条快报:
1 云 南
两周前,云南民族大学华丽的迎新晚会登上了微博热搜!现场是这个样子滴:



能歌善舞的苗族妹子~
配上七彩闪光棒,
一个美字,没法形容~
等等!!
这上面的红色的字体是不是有点熟悉?

没错,就是云闪付APP!
也许很多人不知道,这场迎新晚会全都是由中国银联云南分公司赞助的!牛!!
在云南民族大学的食堂里,大礼堂外的石阶上,满满都是云闪付对新生们的祝福!新生抽奖就送华为手机和小米手环?真是太阔绰了!!
什么,你以为银联号送来的福利已经够多了?那你可就大错特错了!!为了大学新生有一个美好难忘的开学季,中国银联的分公司们也全都拼了!!!
2 重 庆
敢问重庆的路有多难走?那真是:爬坡上坎弯弯绕,错综复杂立交桥。什么智能导航,往重庆一搁,都是天然智障。与其上下求索,不如宅在狗窝。可身为大学生,不行啊!路这么难走,却还要跨校区选课,做祖国的花朵真的,太难了!

知道你辛苦,中国银联重庆分公司推出高校校车半价服务,不如把每次校车时光,当成难得的放松,戴上耳机,望望窗外,你看,重庆还是很美的。绿油油的盘旋公路、云雾中的莹莹小楼,时不时的晕车呕吐,也许都会成为你未来最怀念的风景~
3 新 疆
而说到美,*疆新**绝对是造物主偏爱的地方。
雪白的天山,静谧的喀纳斯湖,风吹过的沙漠,鹰略过的草原。丰富多变的地质环境,换来的却是一脉相承的热情豪爽!这豪爽,在餐桌上尤见真章:车*大轮**的艾曼克馕,从来就没怕过谁,能一顿饭吃完一整个馕的,那都是真正的勇士。还有红遍天下的大盘鸡,只要往饭桌上一放,其他菜全都得撤走(要不哪放得下啊)。
就像*疆新**人的性格一样,这里的开学季减免也绝不小打小闹。50元起步,到了50立刻减,大额减免,不搞随机。就是这么直接,就是这么任性。那这么大优惠,一月几次呢?不好意思,只有2次。但这恰恰符合了*疆新**人爱分享的个性——上了大学,就别老一个人呆着了!大家一起下饭馆,热热闹闹,奶茶管饱!今天你请,明天我来,投之以李,报之以桃,快乐,当然不能独享啦!

天山是*疆新**的脊柱,一片云色,隔断南北。从天山下来的楚昭南和杨云骢,是很多人不能忘怀的侠客,是中国武侠小说里特别罕见的一抹孤色。但也许大家不知道,《七剑下天山》的作者梁羽生,却是一个地地道道的广西人。
4 广 西
广西可不只是有桂林的山水和口感浓郁的螺蛳粉,也有戚继光的狼兵和飞夺泸定桥的勇士。以少胜多早就是广西人的传统,正所谓人而无信,不知其可也。正是因为广西人注重信用与承诺,才能在沙场上创造出一次又一次的奇迹。
一个人的性情与品格,总会不断地接受外部的考验,但第一次大规模地和社会接触,就是大学。正是秉着这样的目的,中国银联广西分公司把信用卡放到了一个很高的位置。在云闪付上绑定普通的储蓄卡,只能享受七折优惠,但使用信用卡,就可以将学校食堂的折扣降到五折。
好了,办卡的时间到了,多张信用卡多份福利,但到底你能还上多少?趁机在食堂里磨炼下自己,看看自己是否让人信得过吧!

食堂,似乎永远是一个考验人心的地方。早上,在闹铃里思念着食堂的面包。中午,在肉菜与素菜中纠结着抓紧了钱包。晚上,为了减肥不得不多开食堂饶了远路。可那四溢飘香的烧烤味,越到夜深,就越是蛊惑人心。尤其是刚刚从晚自习教室走出来的大一新生,新生活带来的惶惶不安,最能被深深夜色中食堂那微弱的亮光抚慰。
中国银联不忍看到莘莘学子的辛苦,所以食堂的优惠总是特别的多:
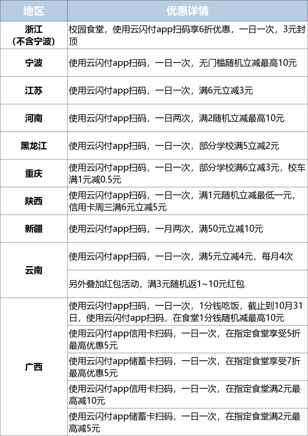
在浙江,只要是被云闪付覆盖的学校,食堂一律可以享受六折优惠,真不愧是富庶之地,出手就是大方!
在江苏,工作日就可以享受满6减免,奶茶半价不是梦!更有江苏的宁波,不靠爹不靠娘,消费无门槛,减免没商量。
在广西,“1分钱吃饭”活动持续到10月底,只要1分钱就能最高享受10元的优惠,每天给自己加个鸡腿,趁着开学季,把高中累坏的身子补回来!
在河南,云闪付开学季日常的满2随机减10活动,都可获得一次额外的使用机会。这就好像河南上演不完的双城记,洛阳被烧了?开封崛起了。开封被淹了?郑州崛起了。中原崛起,河南绝对付出了double的努力!
已经看懵了?来来来,我们给大家整理了一下,大家自己去体会~


好了,福利说完了,接下来重点夸一夸咱们的劳模银联号吧!
近期,银联号马不停蹄地又拜访了将近30所高校,横跨黑龙江、辽宁、安徽、湖北、江西、山东、河南、广西、重庆、天津等多个省市。
第一站,就是美到让人嫉妒的——
重庆大学




咳咳,别酸了,重庆大学可不只有美景而已哦!中国银联重庆分公司还送上了一份额外福利,在这里的指定商铺,使用云闪付APP支付,满6元就可在“吾日三省”活动外,再享受一份减免!重庆大学的同学们,你们就偷着乐吧!
哈尔滨石油大学
黑龙江的哈尔滨石油大学,这里的每个同学气质都酷酷的。




大家不要误会,学石油可不一定就是土豪哦!灰头土脸,沙漠钻井才是他们的常态。黑龙江分公司用实际行动,呵护着哈石大同学酷酷的外表下那颗柔软的心,云闪付满5元立减20角,这是520的节奏??
西北大学
要数中国的历史名校,陕西古城西安的西北大学又怎会跑掉?


长安风光,雍容大度。在这里,棉花糖都变成了云朵的形状~~只需要1元,就可以享用中国银联陕西分公司的随机立减,且减免金额最低1元。再加上每周三的信用卡满6元减5元的特别活动,怕不是一朝开学季,又回了盛唐?!



河北工业大学
坐落于天津的河北工业大学,处处散发着理性的光芒,连志愿者的服装都从红色换成了蓝色:


针对河北工业大学的工科高材生们,中国银联天津分公司提供了一项特别实用的优惠:缴费减免!甭管是学费、书本费,还是学杂费,甚至是网费水电费,网络缴费,满20元立减一半。活动一直持续到今年年底,真的省了一大笔钱!


沈阳体育学院
最后,银联号还到达了中国奥运健儿的摇篮——沈阳体育学院。从他们的舞蹈就知道,在这里,青春就是这么热血!




请大家注意,不少分公司的福利活动只持续到9月或10月底。所以,现在正是一年中最好的时节,趁着开学季,好好给自己加把油,把自己养得白白胖胖的,国庆回家给爹妈一个(惊吓)惊喜吧!
当然,银联号列车可不会停下它的脚步!
复旦大学
9月的最后一周,它将到达上海百年大学复旦大学,作为全国最早的私立高校之一,在一百年前它就提出:大学生要有一个“自由而无用的灵魂”。这是一种慵懒文雅的生活状态,也是一种理想主义的人文情怀,它告诉复旦的学子们:承担该承担的责任,并把好奇心留给更广阔的世界。当然,这句话至今也没有官方定义,它更像是一个古老的谜题,而那个谜底要用尽一生去追寻。


郑州大学
同一天,银联号也将光顾号称“中国西雅图”的航空港郑州,并在郑州大学和同学们零距离接触。郑州作为近几年飞速发展的城市,已经越来越多地展现出中原崛起的信心和决心。和复旦大学一样,它也得益于1952年的高校院系调整,河南医学院独立建院,其后与多所学校合并,随着大量的民国名师及其弟子从开封来到郑州,郑州大学也变得越发强大~~
除此以外,还有中国海洋大学、中国地质大学、大连海事大学、江西农业大学、广东外语外贸大学、吉林俄语学院等知名高校,都会在国庆节前迎来银联号列车的光顾。请大家持续关注,睁大眼睛,如果看到了闪蛋侠,可千万不要让他溜掉!

长按识别二维码
查看更多活动信息
