2023年1月,国家发改委于发布《关于进一步做好电网企业代理购电工作的通知》,鼓励支持10千伏及以上的工商业用户直接参与电力市场,逐步缩小代理购电用户范围。其中,工商业储能作为分布式储能系统在用户侧的典型应用,成为了一个备受瞩目的话题。随着储能技术的不断发展和峰谷价差的不断扩大,工商业储能正在工业园区规模化应用,并成为企业实现可持续发展和经济效益的重要手段,将会成为2023年国内储能市场的重要增量市场。
工商业储能的系统结构
工商业储能系统通常采用与储能电站基本一致的配置,但相对容量较小、功能相对简单。其主要由蓄电池系统、电池管理系统(BMS)、交直流功率转换器(PCS)、能源管理系统(EMS)以及其他电气电路和保护、监控系统等组成。
在技术路径上,主要分为PCS交流耦合和光储一体机两种方式。PCS逆变器通常采用双向变流。不同于大型储能电站,工商业储能系统的EMS通常不需要考虑电网调度的需求,主要为本地提供电力,只需要具备局域网内的能量管理和自动切换功能即可。
工商业储能主要应用场景

(左)采用光储一体机
(右)采用PCS交流耦合
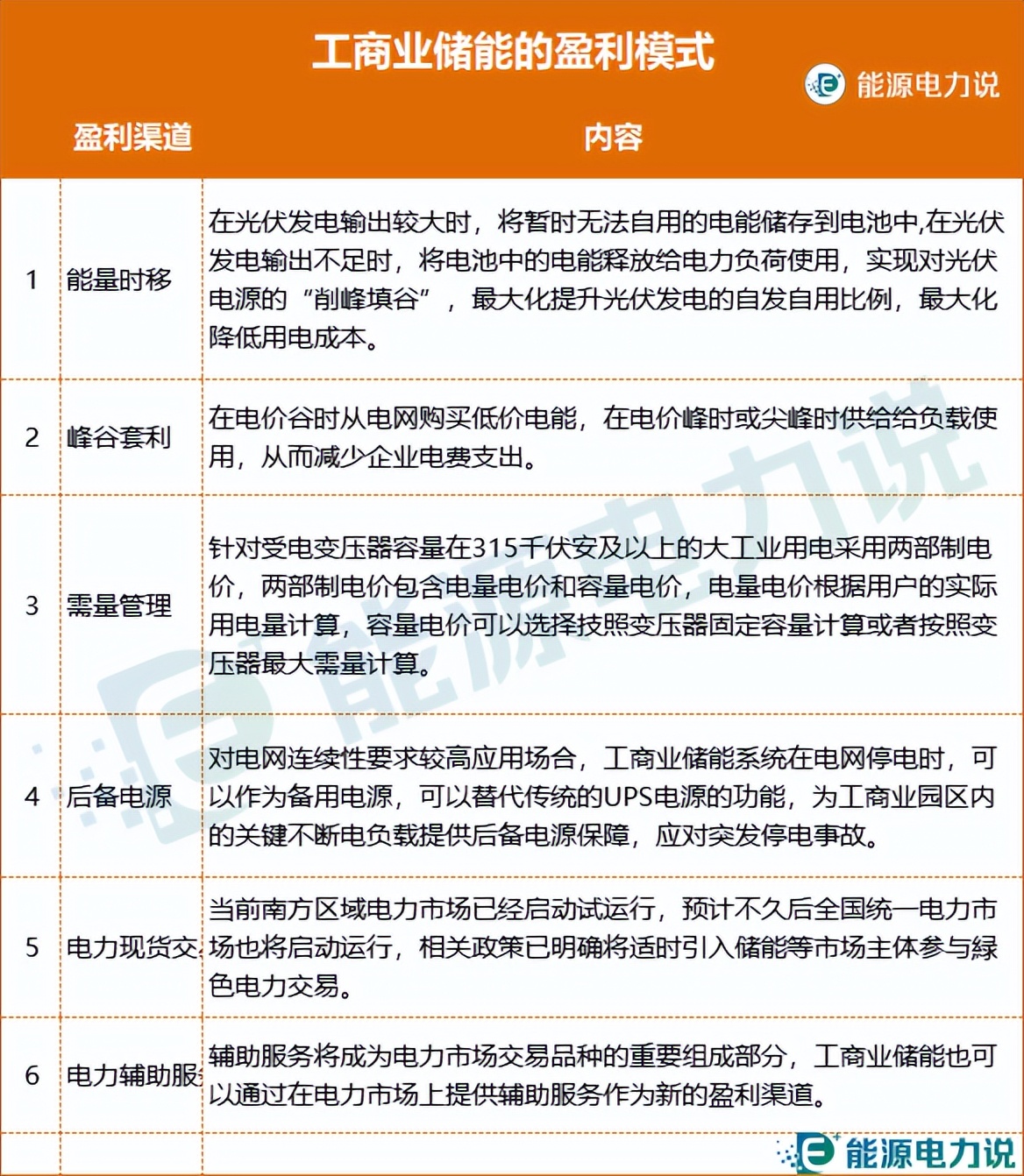
应用场景&盈利模式
工商业储能主要应用场景包括单配置储能、光储一体、微电网等。单配置储能主要应用于削峰填谷,以节约用电费用或作为备用电源使用。光储一体主要应用于提高分布式光伏自发自用率、平抑充电桩中击的作用。微电网分为离网型和并网型两种,储能可以平滑新能源发电和作为备用电源使用,也可以实现能源优化和节能减排。
工商业储能的主要盈利模式是自发自用+峰谷价差套利或作为备用电源使用。配套工商业储能可以利用电网峰谷差价实现投资回报,即在用电低谷时利用低电价充电,在用电高峰时放电供给工商业用户,从而帮助用户节约用电成本,并避免了拉闸限电的风险。而在商业模式方面,目前主要有工商业用户自行安装储能设备、能源服务企业协助安装储能以及用户侧储能新场景三种。

峰谷电价推进工商业储能发展
在考虑工商业储能投资的经济性时,需要比较峰谷价差和储能的成本,也就是LCOE。当峰谷价差超过储能的LCOE时,储能的投资就变得更加经济。在具体的案例中,每天一次充电和放电的储能LCOE约为0.63元/kWh。因此,当峰谷电价差大于储能LCOE时,工商业储能的投资就具有经济性。我们选择了0.7元/kWh作为工商业储能用于峰谷价差套利的盈亏分界线。

进入2023年,电网代理购电电价的峰谷价差呈现明显的增大趋势,这意味着工商业储能应用的市场前景变得更加广阔。根据2023年3月电网代购电价,全国最大峰谷电价差来到1.34元/度电,尖峰-谷时价差超过0.7元/kWh的省市数量增多,由2022年7月的6个上升至2023年1月的18个。各地分时电价的峰谷比也有持续拉大的趋势,例如河南由2022年的0.72元/kWh上升至2023年1月的1.021元/kWh。

工商业用户利用独立储能,在电价谷时充电,于峰时放电供给自身使用,通过削峰填谷节约平均用电费用,工商业储能需求有望提升。
对大工业用电而言,安装工商业储能能有效降低两部制电价的两部分电费支出:分布式光伏“自发自用”,结合峰谷时段合理利用储能系统,有效减少实际用电费用;工商业储能系统可大幅降低容量电费。

工商业储能或可实现每天两充两放
在当前分时电价机制下,如浙江、湖南、湖北、上海、安徽、广东、海南等工商业发达省份在峰谷电期间,通过工商业储能实现两充两放的策略。这种策略可以充分利用分时电价的优势,在两个高峰段分别放电,实现两充两放,有望将回收成本的周期缩短至6年以内。随着储能系统利用率的提高,工商业储能系统的成本回收周期将有效缩短。
浙江省:两次充电均在谷时,两次放电分别在尖峰段及高峰段,平均峰谷价差为0.85元/kWh,测得投资回收期约为4.75年。


广东省:不考虑夏季尖峰段,两次放电分别于谷时和平时,两次充电分别在两个高峰段,平均峰谷价差为0.73元/kWh,测得投资回收期约为5.70年。


在峰谷价差较大的地区,工商业储能比大型储能更具经济性。我们对浙江、广东和海南三省进行了储能投资回收周期的测算,结果显示均在6年以内。在能够实现两充两放的省市,结合全国范围内峰谷价差持续拉大,工商业储能经济性相当可观。

我们以浙江省一工厂的3MW/6.88MWh用户侧储能系统项目为例进行经济性测算。假设该工厂在白天负荷稳定,可以消耗储能释放的电量,并且变压器容量足以满足储能充电需求。该项目成本拆分为电池55%、集装箱15%和BMS7%。

参考浙江工商业峰谷电价,根据经济性测算,该项目在峰谷电价差0.93元/KWh,一年运行660次,项目寿命期为11年的情况下,IRR可达16.45%,预计5年可以收回投资,具备经济性。未来随着峰谷电价差进一步拉大,以及储能投资成本下行,工商业侧的储能经济性有望进一步凸显。当投资成本为2元/Wh时,当峰谷价差超过1元/KWh时,IRR将达到20%以上。

尽管当前并非全国范围内工商业储能都具备经济性,但在不断增加的峰谷价差+适合储能发展的峰谷时段设置趋势下,预计全国层面适合投资工商业储能系统的省份有望逐步增加。
限电下工商业储能成为备电手段
2016-2021年中国工业用电量的复合增速为6%,保持稳定增长。从2022年中国全社会用电量情况来看,第二产业用电量57001亿千瓦时,同比增长1.2%,其中全国工业用电量为56000亿千瓦时,同比增长2%。其中工业用电量占全社会用电量的64.8%,占据主要份额。

工商业用电需求居高不下,“限电”政策或引发工商业用户的用电焦虑问题。光储一体系统可通过对光伏出力削峰填谷,既可提升光伏电能的利用率,又可在限电时保障正常的生产。工商业储能或将成为国内企业实现紧急备电、维持正常经营、降低能源支出的重要手段。

补贴政策提升工商业储能经济性
近年政府出台了一系列的储能补贴政策,税收政策、市场准入政策逐步明朗,都在鼓励工商业用户兴建储能电站;从而可以有效提升工商业储能经济性。这些政策在一定程度上降低了储能设备的投资成本和运营成本,提高了储能电站的收益水平,有助于吸引更多的投资和资本进入工商业储能领域,提高行业的发展速度和规模。
目前,全国各地正在实施的储能补贴政策超过30项,主要集中在用户侧,并注重与分布式光伏相结合。补贴方式主要包括容量补贴、放电补贴和投资补贴,其中与分布式光伏结合的补贴方向最为主要。浙江、江苏、四川、安徽、广东等地是政策密度最大的地区,而浙江省龙港市、北京市、重庆市铜梁区等地的政策支持力度较大。

随着全国各地尖峰电价的增加和峰谷价差拉大,工商业用户安装储能系统的经济性已经显著提高,这将推动工商业储能行业持续高速增长。伴随新型能源体系的建设推进、储能电池成本的下降,储能系统的投资成本也将得到进一步优化,激发工商业储能市场潜力,为工商业储能带来更多发展机遇。