
原文标题:2023年中国同城配送行业分析,人工智能+无人配送是未来主流的发展趋势「图」
一、同城配送概述
同城配送,又被称为“最后一公里物流”,也被称为城市 “轻物流”,也称本地派送。全国联网的专业物流(快递)公司的的业务侧重点不同,“同城配送”提供一个城市内A到B之间(尤其是市区范围内)的物流配送,讲求的是速度快、效率的最大化。
1、发展历程
同城配送行业发展历程可分为四个发展阶段,主要分为萌芽期,行业整体信息化水平较低,规模往往局限于几个城市,有一定的地域限制;第二阶段为形成期,此时同城配送行业刚刚起步,配送业务主要满足的是同城物流和落地配送需求;第三阶段为发展期,外卖O2O与同城配送相辅相成,外卖O2O高速增长推动了同城陪送的增长;第四阶段为二次发展期,行业竞争加剧,行业格局有望发生二次洗牌。
同城配送行业发展历程示意图

数据来源:公开资料整理
2、商业模式
中国同城配送行业主要的资金流为配送费和服务费,从消费者客户下配送订单,平台在向骑手派送,骑手向寄件人取件或向指定取件点配送货物,最重送达至指定收件人手中,在这其中,骑手应遵照消费者指示履行任务。
中国同城配送商业模式示意图

数据来源:顺丰同城招股书,华经产业研究院整理
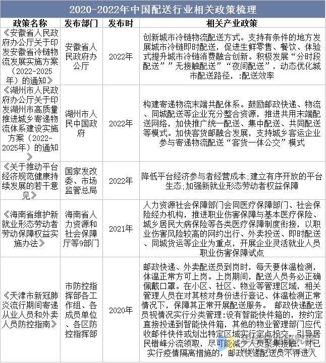
二、政策
中国政府相继出台各类利好以及保障同城配送在疫情下能正常工作的相关法规,同时政府积极对同城配送的相关法规不断完善,意在让整体行业良性向上发展。中国同城配送行业在政策利好的背景下健康发展。
2020-2022年中国同城配送行业相关政策梳理

数据来源:公开资料整理
三、产业链
1、产业链结构
根据数据显示,中国同城配送行业产业链结构较为清晰,上游为产业需求方,主要为B2C、C端用户等,中游为供给方,主要为平台配套,传统物流、专业同城配送,包括外卖、跑腿、快递等业务;下游为消费者。
中国同城配送行业产业链结构示意图

数据来源:公开资料整理
2、下游情况
根据数据显示,中国网上外卖用户数量呈现逐年上涨态势,从2015年的11365万人上涨至2021年的54416万人,随着网上外卖用户数量的上涨,对同城配送行业的需求的随之上涨,未来随着中国网上外卖用户数量的继续增长,同城配送行业发展前景较为广阔。
2015-2021年中国网上外卖用户数量统计图

数据来源:公开资料整理
四、中国同城配送行业发展现状
1、市场规模
根据数据显示,中国同城物流随着用户数量的上涨而上涨,从2016年的7950亿元上涨至2021年的13612亿元,同比2020年上涨10.62%。未来随着用户规模的上涨,带动市场规模持续扩大。
2016-2021年中国同城物流市场规模变化情况

数据来源:公开资料整理
2、渗透率
根据数据显示,中国线上同城配送渗透率逐年上涨,从2016年的0.3%上涨至5.4%,但相比国外还有一定的差距,未来随着中国同城配送用户数量的上涨,渗透率也势必会呈现上涨态势。
2016-2021年中国线上同城配送渗透率变化情况

数据来源:公开资料整理
3、用户行为
中国同城配送用户行为占比情况中网上购物占比41%,同城百货、商超、便利线上平台占比41%,同城百货、商超、便利线下门店占比18%,同城配送的主要消费目的为百货商超、便利店线上线下门店消费。
中国同城配送用户行为占比情况统计图

数据来源:公开资料整理
五、中国同城配送行业市场竞争格局
1、市场竞争格局
根据数据显示,2020年中国同城配送订单占比最重的为美团配送,占比47.2%,占比第二的为蜂鸟即送,占比20.7%,达达占比4.1%,闪送占比1.5%,顺丰同城占比1.2%,其他占比25%。
2020年中国同城配送订单占比情况统计图

数据来源:公开资料整理
2、重点企业对比
根据数据显示,中国同城配送行业重点企业对比中骑手数量最多的为蜂鸟配送及UU跑腿,骑手数量为300万+,覆盖区域最广的为美团配送,覆盖2800+市县,第二为达达,覆盖区域为2700+市县。
中国同城配送行业重点企业对比

数据来源:公开资料整理
六、未来中国同城配送行业发展趋势
随着互联网的发展,线上消费平台越来越多,这对同城配送行业也是一驱动因素,目前同城配送行业前期投入成本较高,行业竞争较为激烈,是典型的密集型重资产行业,行业应形成规模经济、提供差异化的服务产品、人工智能+即时配送等方向发展,随着用户规模的扩大,行业未来发展前景广阔。
未来中国同城配送行业发展趋势示意图

数据来源:公开资料整理
原文标题:2023年中国同城配送行业分析,人工智能+无人配送是未来主流的发展趋势「图」
华经产业研究院对中国同城配送行业发展现状、行业上下游产业链、竞争格局及重点企业等进行了深入剖析,最大限度地降低企业投资风险与经营成本,提高企业竞争力;并运用多种数据分析技术,对行业发展趋势进行预测,以便企业能及时抢占市场先机;更多详细内容,请关注华经产业研究院出版的《2022-2027年中国同城配送行业市场全景评估及发展战略研究报告》。