报告摘要
1、专注提供医学教育信息化产品,致力于数字人体数据研究
山东数字人科技股份有限公司位于济南市高新技术产业开发区内。公司自成立以来始终专注于医学信息化领域,致力于数字人体数据的开发与应用,面向医疗、教育与科普三大领域提供多层次产品。公司产品主要由数字医学教育类产品、生命科普类产品及交互智能一体机三大类构成。其中,数字医学教育类产品为公司的核心产品,近三年占比分别为93.34%、95.25%及86.02%,包含数字人解剖教学系统及实验室整体方案、医学形态学数字化教学平台、数字化生命科学馆整体方案等不同种类的产品。
2、医学教育信息化需求扩大,行业发展前景良好
2019年中国教育信息化整体规模约4368.4亿元,同比增长7.3%,预计未来两年行业增长稳定,2021年教育信息化规模达到5024.6亿元。目前,我国每千人口的执业(助理)医师数是2.58,与发达国家具有较大发展差距。巨大的医疗人才缺口产生迫切的医学教育需求,为我国医学教育市场规模提供了巨大空间。
3、技术实力突出,研发优势明显
公司的“中国数字人解剖系统”、“医学形态学数字化教学系统”等产品已在北京大学、山东大学等全国400余家医学类院校、数十家科技展馆及多家海外医学院校广泛应用。公司除了拥有一支较高专业水准的研发队伍外,同时还聘请山东大学、中国人民解放军陆军军医大学等知名高等院校专家作为顾问。截至2020年上半年,公司共拥有8项发明专利,41项软件著作权。
4、客户资源优势突出,积极拓展下游市场
公司相关产品已在全国400 余家医学院校、数十家科技展馆及数家境外医学院校进行了应用,经过多年的市场验证和持续技术优化升级,在精确度、准确度等方面获得了客户的广泛认可,具有较强的市场竞争力。公司在2019年度实现了营业收入的较大增长,成功实施了山东第一医科大学、宁夏医科大学、广西医科大学等整体解决方案项目,且成功开拓了香港、澳门等境外地区的客户,并已实现境外收入。
5、盈利强劲,营收季节性明显
公司2019年营业收入为11,152.92万元,近五年年复合增长率为22.23%。归母净利润年复合增长率为32.38%。五年公司毛利率水平超过6成,净利率位于30%水平。公司在2019 年度实现了营业收入的较大增长,成功实施了山东第一医科大学、宁夏医科大学、广西医科大学等整体解决方案项目,且成功开拓了香港、澳门等境外地区的客户,并已实现境外收入。
风险提示:市场竞争加剧风险、技术创新风险、新型冠状病毒肺炎疫情对公司经营造成不利影响的风险

1. 专注提供医学教育信息化产品,致力于数字人体数据研究
1.1专注提供医学教育信息化产品及整体解决方案
山东数字人科技股份有限公司于2015年8月经过山东易创电子有限公司改制而成立的,位于济南市高新技术产业开发区内。公司是一家专注于数字医学领域的软件开发企业,利用自身在断层图像分割、三维重建与可视化处理、系统应用开发等方面的技术创新和积累,从事“数字人体技术”的研发及应用推广,并为客户提供医学教育信息化产品及整体解决方案。
公司自成立以来始终专注于医学信息化领域,致力于数字人体数据的开发与应用,面向医疗、教育与科普三大领域提供多层次产品,已成为国内优秀的医学信息化解决方案和产品的提供商。公司在中国数字人解剖系统、医学数字图像处理、数字医学教学平台等领域的应用与研发处于国内领先水平。凭借坚实的基础和稳固的信用,公司被评为山东省“高新技术企业”,省级“双软”企业,同时获得省级“守合同重信用”企业。公司与山东大学等多所医学院校组成的研发团队,实现了计算机信息化技术和传统医学的跨界融合,拥有多项自主知识产权,已在全国400 余家院校、数十家科技馆广泛应用,其中“中国数字人解剖系统” 已通过中国解剖学会专家委员会的鉴定,是以完整连续的中国人体解剖断层数据为依据,重建的数字三维人体解剖产品,在业内拥有较为显著的技术优势和品牌影响力。

1.2 主打数字医学产品、面向教育、临床医疗和科普三领域
公司主要产品包括数字人解剖系统、形态学教学系统及数字化实验室整体解决方案等。公司现有业务主要应用于医学教育、临床医疗及生命科教领域,致力于满足医学院校及医疗机构等客户在教学及培训过程中对教学方式、教学手段及师资条件等的数字化、信息化需求。
目前,公司产品主要由数字医学教育类产品、生命科普类产品及交互智能一体机三大类构成。其中,数字医学教育类产品为公司的核心产品,包含数字人解剖教学系统及实验室整体方案、医学形态学数字化教学平台、数字化生命科学馆整体方案等不同种类的产品。根据各类的产品功能及服务对象的不同,公司产品主要分为以下几类:
公司产品主要面向医学院校、医院和各地科技展览馆等,广泛应用于教学、培训、科普、传媒等多中场景,通过提供软件、操作系统,供医学生操作学习以及公众参观、增长了解。

近三年公司数字医学教育系列产品占比分别为85.23%、93.34%、95.25%及86.02%,是公司最主要的营收贡献点,其中,数字人解剖教学系统及实验室整体方案近三年营收占比为48.76%、55.77%、59.54%及60.53%,总体水平超过50%,属公司核心产品。

1.3股权相对集中,仅一家控股子公司
在公司前十名股东中,徐以发直接持有公司46.02%的股份,徐以发担任执行事务合伙人的济南易盛数字科技合伙企业(有限合伙)持有公司0.98%的股份,因而徐以发合计控制公司47.00%的股份。同时徐以发长期担任公司董事长、总经理,实际控制公司的经营管理,故徐以发为公司的控股股东和实际控制人。

公司拥有1家控股子公司:深圳市易创宏图科技有限公司,负责数字人交互智能一体机产品的研发、生产和销售,突出医学教育触控屏的技术优势,有利于发行人打通上游商品供应链。发行人持有其60%的股权,林松棋持有其35%的股权,王亚持有其5%的股权。除子公司外,公司不存在其他控股子公司、参股公司及分公司。
2.医学教育信息化需求扩大,行业发展前景良好
2.1国家大力扶持教育信息化行业发展
公司所属行业为教育信息化行业。所谓教育信息化是指将信息技术手段有效应用于教学与科研,对教育资源进一步的开发和利用,其基本特点是教育资源的数字化、网络化、智能化和多媒体化。
教育信息化产业链包括上游的网络服务提供商,中游的系统集成商、产品供应商、内容服务商以及下游的产品受众。网络服务提供商主要负责网络基础设施建设及提供互联网覆盖和宽带接入服务。系统集成商主要负责软硬件产品的整合,为用户提供匹配产品的系统运行环境;产品供应商主要负责研发、生产、提供配套终端硬件、软件产品或内容;内容服务商为教育、培训市场企业,为平台提供教育内容等。下游的产品受众主要为产品的最终使用者,包括学校、教师、学生和家长。

根据艾瑞咨询2019年发布的《中国教育信息化行业报告》,2019年中国教育信息化整体规模约4368.4亿元,同比增长7.3%,预计未来两年行业增长稳定,2021年教育信息化规模达到5024.6亿元。

教育信息化市场的急速发展,离不开国家政策的推动。以教育信息化带动教育现代化,是国家教育事业发展的战略选择。为达成2020 年全国基本实现教育现代化的目标,*党**中央、国务院颁布了《国家中长期教育改革和发展规划纲要(2010-2020 年)》,教育部制定了《教育信息十年发展规划(2011-2020 年)》,并通过“三通两平台”具体建设任务来贯彻落实《纲要》和《规划》的精神。其中,“三通两平台”就被作为“十二五”期间教育信息化建设目标,即教育信息化1.0 时代。“三通两平台”指“宽带网络校校通、优质资源班班通、网络学习空间人人通,建设教育资源公共服务平台和教育管理公共服务平台"。
2018 年4 月,教育部下发《教育信息化2.0 行动计划》,要求到2022 年基本实现“三全两高一大”的发展目标,即教学应用覆盖全体教师、学习应用覆盖全体适龄学生、数字校园建设覆盖全体学校,信息化应用水平和师生信息素养普遍提高,建成“互联网+教育大平台”。
网络、通信等技术的发展和成熟是教育信息化行业发展的强大推动力。根据IDC(国际数据公司)在2020 年初发布的报告,新兴信息化技术将在教育教学中展开全面应用,各项新兴技术都被应用到教育数字化转型中。在未来三年中,教育信息化将会再上一个台阶,各种新兴信息化技术都将应用到教育数字化转型中。

教育信息化财政预算逐年提升。我国教育信息化资金主要由体制内教育信息化资金和体制外教育信息化资金两大部分组成,体制内教育信息化资金(包含财政性教育信息化经费和教育信息化专项经费两类)是主要部分,占整个教育信息化市场规模70%-80%。近10年来,我国财政性教育经费支出占GDP的比重不断提高,目前已连续六年保持在4%以上。教育部2011年发布的《教育信息化十年发展规划》(征求意见稿)提出,各级政府在教育经费中按不低于8%的比例列支教育信息化经费;2012年正式发布的《教育信息化十年发展规划》则提出要在教育投入中加大对教育信息化的倾斜,保障教育信息化发展需求。
2018年2月26日《教育部2018年工作要点》明确指出,深入推进教育信息化,启动教育信息化2.0行动,在“三通两平台”的基础上,进一步推动教育信息化的转型升级,全面提升教育信息化的整体目标和应用水平。考虑到各级政府在教育经费中按不低于8%的比例列支教育信息化经费,以及目前各级政府在教育信息化方面纷纷加大投入,按照2018-2020年8.5%、8.5%和9%的投入比例简单估算,2018年国家财政性教育信息化投入规模约3,132亿元,2020年达到3,863亿元。
2.2医学教育需求扩大为行业增长动力重要源泉
2011年以来,我国加大医疗卫生体制改革力度、健全和完善医疗卫生管理服务体系政策的影响,我国医学教学设备行业随之进入了高增长期。国家相继出台了《国务院关于建立全科医生制度的指导意见》、《关于开展首批中医全科医生规范化培训示范基地认定工作的通知》等政策性文件,要求在各地一定资质以上医院建立医疗培训基地。2013年,中央财政下半年中央基建投资预算(拨款)17.35亿元,专项用于支持北京、河北、内蒙古、辽宁等32个省(自治区、直辖市)和计划单列市全科医生临床培养基地建设项目。与此同时,我国加大财政支出对医疗卫生事业的支持力度,不断提高财政总支出中医疗卫生事业支出的比重。2009年医疗改革国家集中精力于健全医保体系,医疗卫生财政支出突破5%的财政支出占比。2019年国家财政医疗支出为1.68万亿元,占财政支出7.03%,近五年财政医疗支出占比稳定在7%水平,是财政支出中的重要组成成分。
近年来,随着人均收入和人们健康意识的提高,人们更加重视疾病的预防,使得我国医疗机构诊疗人数持续增长,进而使得医疗行业的刚性需求不断增长。根据国家卫计委公布的《2019年我国卫生和计划生育事业发展统计公报》数据显示,2019年,全国医疗卫生机构总诊疗人次达87.2亿人次,比上年增加4.1亿人次(增长4.9%)。2019年居民到医疗卫生机构平均就诊6.2次。

卫生医疗队伍的壮大为医学教学行业带来了巨大的市场,与医学教学相关的医教设备市场存在着巨大的商机。自2011年起,医教行业市场情况发生了重大的变化。国务院发布《国务院关于建立全科医生制度的指导意见》(国发[2011]23号),开始建设全科医生规范化培训制度,中央财政在2014、2015年两年分别投入10亿元、15亿元人民币用以支持共计500家全科医师规范化培训基地的培训设备采购。2013年国家卫生和计划生育委员会发布《关于建立住院医师规范化培训制度的指导意见》(国卫科教发[2013]56号),要求“到2015年,各省(区、市)全面启动住院医师规范化培训工作;到2020年,基本建立住院医师规范化培训制度,所有新进医疗岗位的本科及以上学历临床医师均接受住院医师规范化培训”。据国家卫生和计划生育委员会统计,截止2019年12月,中国医疗卫生机构达到100.75万个,若未来我国医疗机构数持续增长,在全科医生和住院医师等相关政策带动下,我国医教行业在医院市场中的需求规模巨大。自2015年至2019年,我国执业(助理)医师人数增长了约27%,卫生技术人员人数增长幅度约26%,6年间我国卫生医疗人员的队伍不断壮大。

近年来,我国高等院校医学专业的招生数和毕业人数都持续平稳上升趋势。医疗教育行业客户主要集中在医学院校,医院本身购买医教产品较少。根据《中国卫生健康统计年鉴2019》显示,2018 年我国普通高等学校及中等职业学校招生人数达到1,245,228 人,同比去年增长1.24%;医学专业研究生招生数95,172 人,同比去年增长9.98%。
目前,我国每千人口的执业(助理)医师数是2.58,而英国为3.34,法国为3.89,德国高达4.98,我国执业(助理)医师数量还具有较大发展空间。巨大的医疗人才缺口产生迫切的医学教育需求,为我国医学教育市场规模提供了巨大空间,且近年来我国多次申令将健康教育和健康促进上升到国家战略层面,医学教育信息化成为社会瞩目的焦点领域,这为数字人体在医学教育的应用提供了广阔发展空间。

2.3可比医学信息化企业多样,各有所长
经过长期的研发投入和技术积累,公司已在“数字人体技术”方面掌握了一系列核心技术,并基于“数字人体技术”技术研发完成了包括“中国数字人解剖系统”、“医学形态学数字化教学系统”及数字实验室整体解决方案在内的一系列核心产品。公司与可比公司经营情况、市场地位、技术实力、产品用途和研发情况如下标所示:

3.技术实力突出,研发优势明显
3.1核心技术具优势, 获誉众多
公司围绕医学教育、临床医疗、生命科教等领域,通过长期的研发投入和技术积累,形成了与“数字人体技术”相关的一系列专利权、软件著作权等核心技术。公司核心技术包括高清晰度标本断层图像采集技术、图像识别与数据处理技术三维重建及可视化处理技术、教学及培训体系方案。其具体优势如下:

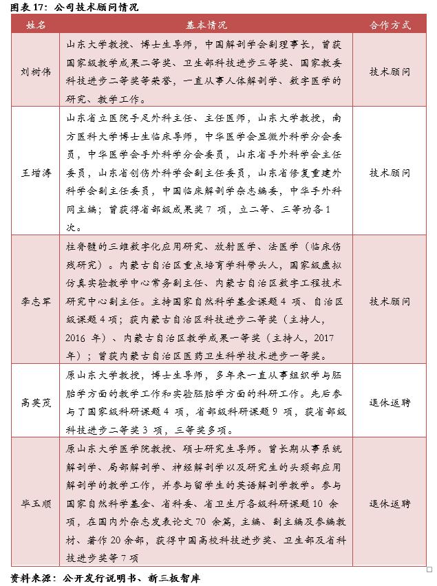
公司研发的数字人解剖系统三维结构精细逼真、图像清晰,可多角度立体观察,具有良好的连贯性、完整性,可以应用于数字医学教育、医疗、科普等领域,产品基础数据精度高,功能拓展空间较大。产品已通过中国解剖学会专家委员会的鉴定,是以完整连续的中国人体解剖断层数据为依据重建的数字三维人体解剖产品。公司的“中国数字人解剖系统”、“医学形态学数字化教学系统”等产品已在北京大学、山东大学等全国400余家医学类院校、数十家科技展馆及多家海外医学院校广泛应用。数字人公司与山东大学合作推广的“我国数字解剖学教学体系创建与推广”项目还获得了“国家级教学成果二等奖”、“山东省科技进步三等奖”等多项荣誉。2019年12月,该公司的“高精度数字人体关键技术研发及应用示范项目”已列入山东省首批“软件产业高质量发展重点项目名单”。截至2020年上半年,公司共拥有8项发明专利,41项软件著作权。

3.2 研发投入有保障,技术顾问显优势
软件行业属于技术密集型行业,作为数字医学软件产品的开发商,数字人一直重视研发投入。研发费用方面,2017年至2019年,研发费用分别为1554.3万元、1578.61万元、1748.81万元,占营业收入的比例分别为19.35%、21.32%、15.68%。2020年上半年,即使受到疫情影响,数字人研发经费也没有减少,研发投入为732.81万元,占总营收的48.76%。研发人员方面,公司共有124名技术人员,占公司员工总数的58.49%。高强度的研发投入,增强了产品研发和技术创新实力。

公司设立了数字人研究院及研发中心两个研发部门,分别承担关键技术攻关和产品应用化开发,公司除了拥有一支较高专业水准的研发队伍外,同时还聘请山东大学、中国人民解放军陆军军医大学等知名高等院校专家作为顾问,公司人才队伍具备医学、软件双重领域的研发实力,以及结构设计、软硬件开发以及光、机、电一体化图像传输与处理等相关专业研发经验,为公司医学教育信息化核心产品的基础研发和升级换代工作提供了人才保障。

4.客户资源优势突出,积极拓展下游市场
4.1客户多为医学院校及科技馆,重复购买成习惯
公司相关产品已在全国400 余家医学院校、数十家科技展馆及数家境外医学院校进行了应用,经过多年的市场验证和持续技术优化升级,在精确度、准确度等方面获得了客户的广泛认可,具有较强的市场竞争力。
由于用户使用习惯在较长时间内较为稳定,且在售后使用过程中,也需要公司及时给予专业化的技术支持和解决方案。因此,数量众多且优质的学校资源,与不断积累的用户资源确保了新进入者短时间内无法复制且已有市场份额不会被现阶段竞争者抢占,而优质项目形成的良好示范效果又使公司的产品更容易获得新客户的认可,使公司的业务发展进入良性循环。
公司经过与医学院校、医院及各类科技展馆多年稳定的合作,在行业内积累了大量的客户资源,客户对公司产品及品牌的认可度较高。公司医学教育信息化产品属于软硬件结合且相对复杂的产品,直接终端使用者多为医学院校师生、专业培训师、医护工作者等,在使用产品进行授课、诊疗过程中,易在较长时间范围内形成稳定的使用习惯;另一方面,客户在选购和实施安装时,通常要求厂商能提供技术咨询和技术培训服务;而在售后使用过程中,也需要厂商及时的给予专业化的技术支持和解决方案。因此,本行业客户粘性较强。报告期内公司的销售情况,客户综合复购比例为19.44%(重复购买客户/全部客户数量),报告期内单个客户的平均购买次数为1.24 次(客户总购买次数/全部客户数量),单个客户的平均每年购买次数为1.24/3.5=0.36 次,复购频率为1/0.36=2.28 年,即客户平均每2.28 年会发生一次重复购买。

4.2加深医疗领域应用,开拓海外市场
公司主要从四方面拓展客户优势。
一是针对现有客户,通过继续提升产品及服务品质增强客户粘性,稳步提升现有业务规模增长。
二是针对医疗市场领域,通过对高清晰度数字人产品的研发,面向医院等医疗机构各科室提供相应的产品及服务,并通过协助医院建立高效、权威的临床技能培训中心,进而增加产品的应用领域;虽然手术规划、手术模拟系统等各类临床应用软件已经开始在现实临床医疗场景中初步使用,但基于高清真实数字人体开发的相关临床医疗信息化产品仍是空白领域。在公司的发展计划中,医疗机构将逐渐和医学院校共同成为公司主要的客户群体,对此公司已进行了长时间的技术研发积累和尝试性市场开拓,应用领域包括住院医师规范化培训、虚拟外科手术仿真训练、虚拟现实环境下的手术规划与模拟、高清数字人断层辅助CT/MR 辨识等。
三是针对境外市场,通过公司产品外文版本的开发,以开拓境外业务。
四是针对客户整体解决方案的需求,以现有核心产品及正在研发的高清数字人体产品为基础,结合客户在医学教育及临床培训过程中的实际需求,通过为客户提供数字化教育培训的整体解决方案,提升客户服务能力,并进一步拓展客户覆盖范围。
截至2020年,公司策略及举措已取得了初步成效,公司在2019 年度实现了营业收入的较大增长,成功实施了山东第一医科大学、宁夏医科大学、广西医科大学等整体解决方案项目,且成功开拓了香港、澳门等境外地区的客户,并已实现境外收入。
5.盈利强劲,营收季节性明显
5.1 营收季节性明显,毛利率净利率双高
公司近五年营业收入为6,107.43万元、8,033.34万元、7,404.05万元、11,152.92万元、2020年上年收入为1,502.93万元,年复合增长率为22.23%。归母净利润为1,517.21万元、2,525.88万元、2,376.67万元和3,519.82万,2020年上半年为11.72万元,年复合增长率为32.38%。
由于公司客户主要为医学院校、医院及各地市科技馆等行政事业单位,基于预算管理制度的特点,客户通常在上半年制定采购计划和财务预算,报主管部门进行审批,审批通过后,需进行招投标。由于项目实施阶段还需要经历现场勘查、制定实施方案、安装调试设备和项目验收等阶段,所以收入的确认主要集中在下半年。2017 年度至2019 年度,公司下半年实现的主营业务收入占全年主营业务收入的比例分别为85.20%、80.47%和80.91%。

公司盈利能力稳健,毛利净利双高。近五年公司毛利率水平超过6成,净利率位于30%水平。公司高盈利能力源于公司主营业务的高盈利性,2019年公司营收占比前三的主营业务数字人解剖教学系统、医学形态学数字化教学平台及科普展品毛利率分别为78.12%、84.23%及46.85%。其中前两者对主营收入的贡献达到了75.80%。

5.3 负债率低,公司运行稳健
近五年公司负债率接近10%水平,自2016年以来公司负债率水平大体一路走低。由于主营业务数字医学产品负债总额在18年显著下降,公司2018年负债率下降到7.93%。近三年公司期间费用中管理费用和研发费用占比较高,财务费用较低,近两年为负。近三年总期间费用率为37.54%、44.49%、38.59%。

6.风险提示
6.1市场竞争加剧风险
教育信息化行业目前整体市场同质化程度较高,其中以K12 教育(基础教育)、招考培训、教务管理软件方面更为集中,而对于细分行业医学教育信息化行业,因医学作为一种从生理解剖、分子遗传、生化物理等层面来处理人体疾病的高级科学,具有高度的严谨性、专业性,容错率低,故医学教育信息化行业具有较高的进入壁垒,目前不存在明显的市场分散、同质化竞争、竞争加剧等市场风险。但随着我国新型医疗卫生体制改革的推出以及教育体制改革的持续推进,未来我国医学教育信息化将加速发展,在带来更大的市场机会的同时,也将吸引更多的国内外IT 行业巨头涉足该领域,因此公司未来将面临着市场竞争加剧的风险。若公司不能紧跟行业发展趋势,满足客户需求的变化,在产品研发、技术创新和客户服务等方面进一步增强实力,则可能对公司的收入增长和业绩提升造成不利影响。
6.2技术创新风险
软件行业属于技术密集型行业,作为数字医学产品的提供商,公司的未来发展一定程度上取决于是否能够及时、高效地进行技术更新与产品升级,以满足客户不断升级的需求。未来如果公司在新技术、新产品研发上投入不足,技术创新和产品升级无法适应行业技术水平的发展速度和客户需求的变化,将无法保持公司的技术优势和核心竞争力,可能对公司的经营规模和业绩造成不利影响。
6.3新型冠状病毒肺炎疫情对公司经营造成不利影响的风险
公司的客户大部分为医学院校,受新型冠状病毒肺炎疫情影响,全国高校推迟复工复学时间,本次新型冠状病毒肺炎疫情对公司生产经营活动的主要影响为部分销售和采购订单有所延后,应收账款回款较计划时间推迟。若后续疫情持续时间较长,下游客户仍不能尽快恢复正常状态,或受到整体经济形势或行业政策的影响,导致下游医学院校的采购计划推迟,将对公司2020 年度的经营造成不利影响。
【重要声明】
本报告信息均来源于公开资料,但新三板智库不对其准确性和完整性做任何保证。本报告所载的观点、意见及推测仅反映新三板智库于发布报告当日的判断。该等观点、意见和推测不需通知即可作出更改。在不同时期,或因使用不同的假设和标准、采用不同分析方法,本公司可发出与本报告所载观点意见及推测不一致的报告。
报告中的内容和意见仅供参考,并不构成新三板智库对所述证券买卖的出价或询价。本报告所载信息不构成个人投资建议,且并未考虑到个别投资者特殊的投资目标、财务状况或需求。不对因使用本报告的内容而引致的损失承担任何责任,除非法律法规有明确规定。客户不应以本报告取代其独立判断或仅根据本报告做出决策。
本报告版权归新三板智库所有,新三板智库对本报告保留一切权利,未经新三板智库事先书面许可,任何机构和个人不得以任何形式翻版、复制、发表或引用本报告的任何部分。如征得新三板智库同意进行引用、刊发的,需在允许的范围内使用,并注明出处为“新三板智库”,且不得对本报告进行任何有悖原意的引用、删节和修改,否则由此造成的一切不良后果及法律责任由私自翻版、复制、刊登、转载和引用者承担。
END
【精选层专题报告】
【专题报告(三十四)】常辅股份(871396): 国家核安全局许可,研发和市场优势明显
【专题报告(三十三)】德众股份(838030): 享誉湘黔的综合性汽车服务商
【专题报告(三十二)】流金岁月(834021):深耕广电行业,打造国内电视频道覆盖领域龙头服务商
【专题报告(三十一)】鹿得医疗(832278):家用医疗器械先驱,打造“智慧医疗”一体化平台
【专题报告(三十)】贝特瑞(835185):锂电池负极材料龙头,正极材料成新爆点
【专题报告(二十九)】润农节水(830964): 具备灌溉企业甲壹级资质,市场需求巨大
【专题报告(二十八)】森萱医药(830946): 原料药细分领域优质企业,多种药品获国内外认证资质
【专题报告(二十七)】泰祥股份(833874):汽车发动机主轴承盖行业领先者
【专题报告(二十六)】微创光电(430198): 智慧高速行业先行者,数据和技术优势明显
【专题报告(二十五)】中航泰达(836263): 工业烟气治理领军企业,乘政策之风快速发展
【专题报告(二十四)】三友科技(834475):有色精炼专用设备领先供应商,技术领先及优质客户资源造就高盈利
【专题报告(二十三)】旭杰科技(836149): 装配式建筑成长新星,2020年上半年业绩高速增长
【专题报告(二十二)】建邦股份(837242): 全车型后市场零部件综合解决方案提供商
【专题报告(二十一)】新安洁(831370): 区域性环卫龙头企业,上半年业绩大幅增长
【专题报告(二十)】大唐药业(836433):复方醋酸氟轻松酊领先市场,打造蒙药领先品牌
【专题报告(十九)】龙泰家居(831445): 宜家供应商,*局破**中国竹制品行业
【专题报告(十八)】翰博高新(833994):背光显示模组行业第一梯队,技术加码迎合下游需求增长
【专题报告(十七)】恒拓开源(834415):民航业安全运行核心软件供应商
【专题报告(十六)】同享科技(839167):光伏焊带领军龙头,“规模+技术”优势助力高速增长
【专题报告(十五)】颖泰生物(833819): 注重研发的农药企业,国内出口销售龙头
【专题报告(十四)】凯添燃气(831010):模式创新突破区域限制,公司收购优化营收结构
【专题报告(十三)】连城数控(837747): 光伏设备领先供应商,未来逐步向半导体设备拓展
【专题报告(十二)】生物谷(833266): 专注心脑血管,深耕灯盏花系列产业链
【专题报告(十一)】殷图网联(835508):电网运行智能辅助系统提供商
【专题报告(十)】富士达(835640): 中国射频同轴连接器行业领航企业
【专题报告(九)】观典防务(832317):国内无人机禁毒领先企业,技术与资质优势突出
【专题报告(八)】创远仪器(831961):5G、北斗加持,公司迎来新的增长点
【专题报告(七)】球冠电缆(834682): 加码特种电缆建设,新基建带来新需求
【专题报告(六)】龙泰家居(831445): 竹制品新蓝海领航员,乘风破浪正当时
【专题报告(五)】苏轴股份(430418):滚针轴承细分行业龙头,逆势稳健成长
【专题报告(四)】永顺生物(839729): 猪瘟疫苗行业龙头,核心专利优势突出
【专题报告(三)】艾融软件(830799): 银行业IT解决方案领先供应商
【专题报告(二)】国源科技(835184):建设“3S+ABC”模式,紧抓地理信息产业未来趋势
【专题报告(一)】佳先股份(430489): 抓住塑料改性剂风口,持续盈利有望转板
【寻找新三板精选层标的专题报告】
按住蓝色区域上下滑动可查看更多内容
【专题报告(七十八)】原子高科(430005): 国家队选手,核医学龙头畅游蓝海市场
【专题报告(六十九)】创尔生物:胶原贴行业的领导者
【专题报告(六十八)】利尔达(832149): 中国物联网嵌入式解决方案的先行者与领航者
【专题报告(六十七)】新荣昌(870984):危废正规化“剑已出鞘”盈利能力拔群领衔珠三角
【专题报告(六十六)】雷神科技(872190):新三板“游戏生态”第一股
【专题报告(六十五)】家电网(836694):政府采购电商化浪潮已来,公司全产业链服务精准切入
【专题报告(六十四)】卡车之家(834063):商用车互联网平台领军势力,数据、咨询、内容开启数字营销新模式
【专题报告(六十三)】国源科技(835184):建设“3S+ABC”模式,紧抓地理信息产业未来趋势
【专题报告(六十二)】德源药业(832735): 国内糖尿病等内分泌领域知名药企
【专题报告(六十一)】高盛生物(872674):专注于生命科学技术和鉴定领域的高新科技企业
【专题报告(六十)】汇洋环保(871660):危废处置顶尖机构,步入企业高速增长期
【专题报告(五十九)】鹿得医疗(832278):家用医疗器械先驱,打造“智慧医疗”一体化平台
【专题报告(五十八)】瑞邦药业(834672):原料药产品远销海外,受疫情影响重要性凸显
【专题报告(五十七)】亿华通(834613):燃料电池领先企业,氢能产业链全面布局
【专题报告(五十六)】艾融软件(830799): 银行业IT解决方案领先供应商
【专题报告(五十五)】荣信教育(833632):图书出版业创新翘楚,引领品牌走向国际
【专题报告(五十四)】成大生物(831550):低估值狂犬疫苗龙头,内研外拓增速可期
【专题报告(五十三)】思迅软件(430208): 领先的零售流通信息化解决方案提供商
【专题报告(五十二)】麦可思(833861):高等教育管理数据与咨询的专业领头羊
【专题报告(五十一)】科列技术(832432): 国内电动汽车BMS“第一股”,专注研发再腾飞
【专题报告(五十)】用友汽车(839951): 专注于汽车营销与后市场,凭实力快速发展
【专题报告(四十九)】华腾教育(834845): 深度布局“网络学习空间人人通”,打造教育信息化龙头
【专题报告(四十八)】达瑞生物(832705): 布局免疫诊断与优生优育,“产品+服务”优势突出
【专题报告(四十七)】粤鹏环保(839461): 环保工程一站式服务商,前瞻布局打造长久竞争力
【专题报告(四十六)】德瑞锂电(833523): 锂一次电池行业先驱,下游产业发展空间巨大
【专题报告(四十五)】优炫软件(430208)国内领先的信息安全服务提供商
【专题报告(四十四)】华强方特(834793): 文化航母持续布局,主题乐园、动画行业齐放光彩
【专题报告(四十三)】佳先股份(430489): 抓住塑料改性剂风口,持续盈利有望转板
【专题报告(四十二)】长江文化(837747): 背靠广电坚守品质,寒冬蓄势逆风翻盘
【专题报告(四十一)】花嫁丽舍(833503): 国内婚庆龙头,个性化服务引领创新
【专题报告(四十)】永顺生物(839729): 猪瘟疫苗行业龙头
【专题报告(三十九)】原子高科(430005): 一枝独秀,中国放射*药性**物生产行业领军企业
【专题报告(三十八)】圣博润(430046): 信息安全细分领域龙头,国产化浪潮助推公司高速发展
【专题报告(三十七)】宝贝格子(834802): 跨境母婴电商线上+线下服务升级
【专题报告(三十六)】天地壹号(832898): 北拓市场,果醋龙头
【专题报告(三十五)】伊赛牛肉(832910): “产品+产业链+销售”,*局破**中国肉牛行业
【专题报告(三十四)】华岭股份(430139): 集成电路第三方测试龙头,测试技术领先发展前景广阔
【专题报告(三十三)】光谷信息(430161): 测绘地理行业区域龙头,行业发展前景良好
【专题报告(三十二)】爱立方(836859): 学前教育全程服务提供商
【专题报告(三十一)】 中建信息(834082): 与华为共同成长,云计算时代大展宏图
【专题报告(三十)】水治理(831511): 国内水生态修复行业领头羊
【专题报告(二十九)】用友汽车(839951): 国内DMS蓝海市场龙头,产品升级更上一层楼
【专题报告(二十八)】伊赛牛肉(832910): 打造中国第一“牛”
【专题报告(二十七)】海颐软件(832327): 行业软件领军者,内生外延双轮驱动未来发展
【专题报告(二十六)】中建信息(834082): 把握云时代机遇,打造ICT分销领先者
【专题报告(二十五)】力源环保(831353): 借海水利用新政东风,水处理龙头再度发力
【专题报告(二十四)】伊禾农品(430225): 农产品全产业链覆盖,生鲜果蔬跨境电商龙头
【专题报告(二十三)】麦可思(833861):中国高教管理数据与咨询产业的领军者
【专题报告(二十二)】瑞德设计(831248):中国设计的领军力量
【专题报告(二十一)】金达莱(830777):政策+技术双驱动,打造分布式污水处理领军者
【专题报告(二十)】超凡股份(833183): 国内领先的一站式全产业链知识产权服务机构
【专题报告(十九)】首都在线(430071): IDC 转型云业务典范,多领域混合云领域先锋
【专题报告(十八)】树业环保(430462): 环保“膜法师”,站上高附加值功能性薄膜风口
【专题报告(十七)】汇元科技(832028): 网络游戏支付龙头多方布局互联网金融
【专题报告(十六)】赛莱拉(831049):成功转型业绩稳健,稳坐新三板干细胞第一股
【专题报告(十五)】永成医美(839816): 名医效应带动高毛利增长
【专题报告(十四)】华韩整形(430335): 医美行业专业品牌,内研外扩助力优异未来
【专题报告(十三)】贝特瑞(835185):锂电池负极材料龙头,正极材料成新爆点
【专题报告(十二)】自在传媒(834476):资源禀赋出众,战略布局领先—强劲生长的影视综营销细分龙头
【专题报告(十一)】星火环境(430405): 废液处置品牌强势,环保整体服务扩张可期