引用本文
中国微循环学会糖尿病与微循环专业委员会, 中国医疗保健国际交流促进会基层卫生分会基层糖尿病学部, 江苏省基层内分泌特色科室孵化联盟. 基层糖尿病微血管病变筛查与防治专家共识(2021年版)[J]. 中国医学前沿杂志(电子版), 2021, 13(6): 16-38.
全文*载下**方式:
http://www.yixueqianyan.cn/CN/Y2021/V13/I6/16
基层糖尿病微血管病变筛查与防治专家共识
(2021年版)
中国微循环学会糖尿病与微循环专业委员会,中国医疗保健国际交流促进会基层卫生分会基层糖尿病学部,江苏省基层内分泌特色科室孵化联盟
基金项目:国家重点研发计划“重大慢性非传染性疾病防控研究”重点专项(2016YFC1305700)
通信作者:孙子林
E-mail:sunzilin1963@126.com
随着人们生活方式的改变和社会人口老龄化的加剧,糖尿病正成为一个全球范围内的慢性流行性疾病。据国际糖尿病联盟估计,到2030年全球范围内2型糖尿病(type 2 diabetes mellitus,T2DM)患者的人数将会达到5.92亿[1],其中我国约有1.164亿糖尿病患者,居世界第一,糖尿病防治任务艰巨。糖尿病管理不仅要实现理想的血糖控制,更需要强调多重代谢危险因素的全面控制,以达到预防慢性并发症、提高患者生活质量和延长寿命的目的。
基层糖尿病防治工作被公认为是有效且应长期贯穿于糖尿病预防和治疗体系的重要工作,基层医疗卫生机构在糖尿病及其并发症防控中担任重要角色。我国人口众多,87%的糖尿病患者就诊于县级及以下医疗机构,加强基层糖尿病防治管理尤显重要。近年来,针对糖尿病微血管病变发生原因的研究及预防、控制、治疗措施在不断发展和进步。为提高基层医生对糖尿病微血管病变的诊疗水平,改善糖尿病患者预后,中国微循环学会糖尿病与微循环专业委员会、中国医疗保健国际交流促进会基层卫生分会基层糖尿病学部、江苏省基层内分泌特色科室孵化联盟组织专家,在《基层糖尿病微血管病变筛查与防治专家共识》[2]的基础上,结合最新进展进行更新、修订,形成本共识,旨在促进基层医疗卫生机构真正有效地预防和控制糖尿病微血管病变的发生、发展,改善患者生存质量,减轻患者家庭和社会卫生经济负担。
1
我国糖尿病微血管病变的流行病学现状和卫生经济负担
在糖尿病慢性并发症中,视网膜、肾脏和外周神经的微血管病变是各类型糖尿病的病理基础和特异性表现[3],是影响糖尿病预后的关键因素,也是糖尿病患者致死、致残的重要原因,严重影响患者生活质量[4],加重患者家庭和社会的经济负担。近年来,随着医学的进步、糖尿病教育和综合管理水平的提高,糖尿病并发症发病率有所下降,但相对于糖尿病患者绝对数量的上升,糖尿病相关的经济负担仍然很重。
糖尿病并发症中视网膜病变的患病人数最多,占比为21.7%[5]。欧洲一项研究发现,糖尿病视网膜病变(diabetic retinopathy,DR)和糖尿病性黄斑水肿(diabetic macular edema,DME)的患病率分别为25.7%和3.7%[6];法国一项前瞻性、观察性研究发现,T2DM患者从轻度发展至需要治疗的DR的4年和10年累积发病率分别为28.21%和41.93%[7]。我国DR的患病率为24.7%~37.5%[8]。北京一项基于社区的流行病学调查显示,40岁及以上T2DM患者DR患病率为35.7%,其中轻、中、重度非增生型和增生型DR患病率分别为68.3%、12.3%、5.0%和14.3%[9]。
我国尚缺乏糖尿病肾病全面的流行病学调查资料。2009—2013年的一些资料提示我国社区T2DM患者合并肾脏疾病的患病率已高达40%左右,终末期肾病患者中有16.4%由糖尿病肾病所致[10]。糖尿病诊断后3年、10年、15年、20年、25年的糖尿病肾病累积患病率分别为3%、6%、10%、28%和56%[11]。
糖尿病神经病变包括弥漫性神经病变、单神经病变、神经根或神经丛病变。而弥漫性神经病变又分为远端对称性多发性神经病变(distal symmetric polyneuropathy,DSPN)和自主神经病变,自主神经病变包括心脏自主神经病变、胃肠道自主神经病变和泌尿生殖道自主神经病变等。DSPN是糖尿病神经病变最常见的类型,也被一些学者称为糖尿病周围神经病变(diabetic peripheral neuropathy,DPN)[12]。一项多中心研究发现,平均病程8.1年的T2DM患者神经病变的患病率为15.2%[13]。我国T2DM患者的DPN患病率为8.4%~61.8%[14-16],其差异主要源自研究人群、筛查和检测方法以及诊断标准的不同。
数据显示,我国糖尿病患者年医疗卫生费用是全国平均水平的2.5倍。伴微血管病变的糖尿病患者,其年直接医疗费用是无并发症患者的3.18倍[17]。近10年我国因糖尿病导致的经济损失高达3.8万亿元,其中80%用于慢性并发症治疗[18]。一项江苏的调查发现,糖尿病患者的人均直接经济负担为3566元/年,其中药品费用占比达到64.7%,间接经济负担为737元/年,无形经济负担为3783元/年,总疾病经济负担为8086元/年。江苏省糖尿病患者的年总疾病经济负担为271.0亿元。患2种及以上并发症的糖尿病患者每年直接经济负担、间接经济负担和无形经济负担分别较无并发症的糖尿病患者高出5303元、1593元和801元[4]。因此,微血管并发症的防治是T2DM管理中非常重要的环节。
2
基层医疗卫生机构糖尿病微血管病变管理现状
针对糖尿病的管理,目前基层医疗卫生机构普遍存在“三低一高”的问题,即知晓率低、治疗率低、达标率低、并发症发生率高。南京市136家基层医疗卫生机构的糖尿病管理现状调查显示,仅18.2%的全科医生接受过糖尿病专科培训,糖尿病并发症筛查率分别为:尿微量白蛋白为64.7%,糖尿病足为51.5%,颈动脉B超为44.9%,眼底检查为32.4%,踝肱指数仅为17.6%[19]。多数基层医疗卫生机构尚缺乏完整和规范的糖尿病微血管病变筛查、防治和管理流程。以DR为例,许多基层医院眼科医生诊治技术不高、检查仪器和设备不足,50%以上就诊于基层医疗卫生机构的糖尿病患者未被告知应定期接受眼底检查,近70%的糖尿病患者未接受规范的眼科治疗,90%具有激光治疗指征的DR患者未接受激光治疗[20]。因此,应充分重视基层医疗卫生机构中糖尿病微血管病变的筛查与诊断工作,糖尿病微血管病变的防治亦应成为基层慢病管理工作的重点之一。
3
基层医疗卫生机构糖尿病微血管病变的筛查、诊断、随访教育及分级诊疗建议
3.1 基层医疗卫生机构糖尿病微血管病变筛查基本配置建议
基层医疗卫生机构建设标准化的糖尿病微血管病变筛查工作站,有助于标准化的临床检验和同质化的糖尿病防治,同时可提高糖尿病微血管病变筛查率。本共识建议基层医疗卫生机构利用免散瞳眼底照相机及远程会诊系统筛查DR;将尿常规、估算肾小球滤过率(estimated glomerular filtration rate,eGFR)、尿白蛋白与肌酐比值(albumin to creatinine ratio,ACR)作为糖尿病肾病筛查的首选方法;将踝反射、针刺痛觉、128 Hz音叉检查振动觉、10 g尼龙丝检查触压觉和温度觉检查作为DSPN筛查的基本方法。为此,建议基层医疗卫生机构配备相关的检查设备(附录1)。
3.2 筛查与随访 筛查项目与随访频率推荐见表1。

3.3 分级诊疗服务目标与转诊机制
3.3.1 国家分级诊疗制度中关于不同等级医院的分工 基层医疗卫生机构应能有效地开展糖尿病全流程健康管理和并发症筛查服务。二级以上医院着力于接收基层医疗卫生机构不能诊治的糖尿病及其慢性并发症患者,并及时将诊断明确、病情稳定的患者转诊至基层医疗卫生机构。
3.3.2 基层医疗卫生机构糖尿病微血管病变分级诊疗和双向转诊建议
(1)转往上一级医院:①基层医疗卫生机构不具备糖尿病微血管病变筛查能力;②糖尿病微血管病变复杂,患者需要更加全面的评估或调整治疗方案;③出现严重微血管病变或病情进一步恶化,基层医疗卫生机构缺乏有效的治疗手段或超出基层医疗卫生机构治疗能力。
(2)转往基层医疗卫生机构:①患者在上一级医院完成糖尿病微血管病变的诊断,且无需进一步专科治疗;②患者治疗方案和疗效评估良好,可由基层医疗卫生机构进行后续治疗;③患者经治疗后病情平稳,症状和体征得到控制或改善。
糖尿病微血管病变筛查与防治双向转诊流程见图1,具体并发症筛查与防治双向转诊流程见图2~图4。




3.4 糖尿病微血管病变的诊断
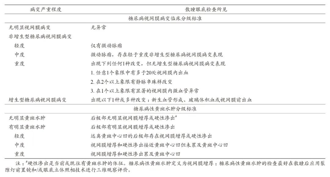
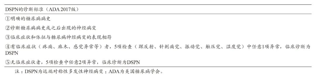
DR的诊断参考2017年《中国糖尿病视网膜病变防治指南(基层版)》[21],依据散瞳后眼底镜检查或眼底照相结果进行诊断与分级。糖尿病肾病的诊断标准参考《中国成人糖尿病肾脏病临床诊断的专家共识》[10]。DSPN的诊断标准参考《2017美国糖尿病学会:糖尿病神经病变立场声明》[22]。糖尿病勃起功能障碍(diabetes mellitus induced erectile dysfunction,DMED)的诊断应依据出现勃起功能障碍(erectile dysfunction,ED)症状的糖尿病患者的问诊、体格检查和实验室检查进行综合评估[23](附录2)。
4
基层医疗卫生机构糖尿病微血管病变的预防和治疗
4.1 危险因素综合管理
不良的生活方式(吸烟、饮酒等)、高血糖、高血压、高血脂等危险因素与糖尿病微血管病变的发生相关。危险因素的综合管理原则包括纠正不良的生活方式,高血糖、高血压及血脂异常的管理[24]。近年来发现,高尿酸、高血浆纤维蛋白原、高同型半胱氨酸等也是糖尿病微血管病变的潜在危险因素,值得关注。
4.1.1 生活方式改善 良好的生活方式是高血糖等危险因素管理的基石。应遵循合理膳食、控制体重、适量运动、限盐、控烟、限酒、心理平衡的健康生活方式。
4.1.2 血糖控制 最新的美国糖尿病学会(American Diabetes Association,ADA)/欧洲糖尿病研究协会(European Association for the Study of Diabetes,EASD)立场声明指出,降糖功效和耐受性、安全性应是选择降糖药物的首要因素,而患者的喜好、降糖目标、合并症、联合用药、不良反应和花费是其次需要考虑的重要因素。目前常用的降糖药物主要有双胍类、磺酰脲类、噻唑烷二酮类衍生物、格列奈类、α-葡萄糖苷酶*制剂抑**、胰高血糖素样肽1受体激动剂(glucagon-like peptide-1 receptor agonist,GLP-1 RA)、二肽基肽酶-4(dipeptidyl peptidase 4,DPP-4)*制剂抑**、钠-葡萄糖协同转运蛋白2(sodium glucose cotransporter 2,SGLT-2)*制剂抑**、胰岛素及其类似物等9大类的多个品种。本共识主要推荐此9大类降糖药物在糖尿病微血管病变的相关作用。
(1)二甲双胍:二甲双胍是T2DM患者的基础用药,该类药物主要通过抑制肝脏葡萄糖的输出、改善外周组织胰岛素抵抗、抑制或延缓肠道吸收葡萄糖而降低血糖。在我国T2DM患者中开展的临床研究显示,二甲双胍可使糖化血红蛋白(glycated hemoglobin A1c,HbA1c)下降0.7%~1.0%[24,25]。双胍类药物可餐前即刻服用,若有胃肠道不适可在餐中或餐后服用,其主要不良反应为胃肠道反应。
UKPDS10研究表明,二甲双胍强化治疗可以降低25%的微血管病变(玻璃体积血、需要光凝治疗的视网膜病变、肾衰竭)风险[26]。新近研究证实长期应用二甲双胍者终末期肾病的进展风险降低33%(HR=0.67,95%CI:0.58~0.77)[27]。双胍类药物禁用于肾功能不全[血肌酐水平男性>132.6 μmol/L(1.5 mg/dl)、女性>123.8 μmol/L(1.4 mg/dl)或eGFR<45 ml/(min·1.73m2)]、肝功能不全、严重感染、缺氧或接受大手术的患者。造影检查如使用碘化对比剂时,应暂时停用二甲双胍。
(2)磺酰脲类:磺酰脲类药物属于胰岛素促泌剂,主要通过刺激胰岛β细胞分泌胰岛素,增加体内的胰岛素水平而降低血糖。这类药物可使HbA1c降低1.0%~1.5%[28]。磺酰脲类药物在餐前服用,其主要不良反应为低血糖。
UKPDS、ADVANCE、ORIGIN研究结果显示,通过磺酰脲类药物强化血糖控制可显著降低微血管病变的发生风险[26,29,30]。目前经国家药品监督管理局(National Medical Products Administration,NMPA)批准上市的磺酰脲类药物主要为第二代药物(格列本脲、格列齐特、格列吡嗪和格列喹酮)和第三代药物(格列美脲)。其中格列齐特能降低血小板聚集和黏附力,降低血浆低密度脂蛋白胆固醇(low density lipoprotein-cholesterol,LDL-C)水平,对糖尿病微血管病变有防治作用[31-33]。格列喹酮具有良好的降糖效果,安全性高,低血糖发生率低,大部分代谢产物经胆道系统从粪便排泄,平均仅有5%在尿液中以代谢产物存在,故对肾脏影响较小,适合糖尿病肾病伴轻、中度肾功能不全患者。另外,格列喹酮可减少尿蛋白排泄,从而降低尿蛋白水平[34]。迄今为止的证据表明,降低血糖有益于减少微血管事件,并无证据表明磺酰脲类药物优于其他药物,但考虑其价格优势,在基层仍被广泛应用。
(3)噻唑烷二酮类衍生物:噻唑烷二酮类衍生物被称为胰岛素增敏剂。主要通过激活过氧化物酶体增殖物激活受体γ,从而促进脂肪组织储存游离脂肪酸(free fatty acids,FFA),降低血浆FFA浓度,减少肝脏内FFA蓄积,增强骨骼肌和肝脏的胰岛素敏感性[35]。这类药物可使HbA1c下降0.7%~1.0%[36-38],其主要不良反应为体重增加和水肿。
目前经NMPA批准上市的噻唑烷二酮类衍生物主要有吡格列酮和罗格列酮。有研究发现噻唑烷二酮类药物对肾脏有保护作用,可应用于糖尿病肾病患者,无需调整剂量[39]。例如,吡格列酮可降低糖尿病患者血肌酐水平和尿白蛋白排泄率[40],从而延缓糖尿病肾病的进展。在eGFR<60 ml/(min·1.73m2)时,需密切注意水钠潴留情况[41]。PROactive研究表明动脉粥样硬化性心血管疾病(atherosclerotic cardiovascular disease,ASCVD)患者使用吡格列酮可有效降低心血管疾病发生风险。然而,吡格列酮应用于心力衰竭或心力衰竭高危患者时应谨慎[42,43]。
(4)格列奈类:格列奈类药物为非磺酰脲类胰岛素促泌剂,此类药物主要通过刺激胰岛素的早时相分泌而降低餐后血糖,可将HbA1c降低0.5%~ 1.5%[44]。此类药物需在餐前即刻服用,可单独使用或与其他降糖药物联合应用(不推荐与磺酰脲类药物联合应用)。格列奈类药物的常见不良反应为低血糖和体重增加,但低血糖的风险和程度较磺酰脲类药物轻。
目前经NMPA批准上市的格列奈类药物有瑞格列奈、那格列奈和米格列奈。格列奈类药物可以在肾功能不全患者中使用[45]。一项多中心研究提示,使用瑞格列奈替换原有降糖治疗,不同程度肾功能不全亚组患者(正常、轻、中、重、极重肾功能损伤)低血糖发生率均低于2%,且瑞格列奈治疗期间低血糖发生率与肾功能损害程度无关。因此,瑞格列奈应用于慢性肾脏病(chronic kidney disease,CKD)3、4期或肾移植、透析患者,均无需调整剂量。有观点认为那格列奈应用于肾功能不全的糖尿病患者时无需调整剂量,但ADA仍建议CKD 4期患者应从每次餐前60 mg开始服用[46]。
(5)α-葡萄糖苷酶*制剂抑**:α-葡萄糖苷酶*制剂抑**是以控制餐后高血糖为主的常用降糖药物。主要药理作用是通过竞争性地抑制α-葡萄糖苷酶的活性,延缓食物中淀粉类多糖分解为单糖的过程,继而延缓或减少葡萄糖的吸收,最终降低餐后血糖的峰值,达到控制糖尿病高血糖的目的。这类药物可使HbA1c下降0.5%~1.0%[47]。其主要不良反应为胃肠道反应。
经NMPA批准上市的α-葡萄糖苷酶*制剂抑**有阿卡波糖、伏格列波糖和米格列醇等。长期口服阿卡波糖对糖尿病肾病未见明显影响。米格列醇还能降低糖尿病患者的尿微量白蛋白排泄率,对早期糖尿病肾病患者具有一定的保护作用[48]。但阿卡波糖、伏格列波糖和米格列醇均不适用于严重肾功能损害患者。
(6)GLP-1 RA:GLP-1 RA属于肠促胰素类药物,其以葡萄糖浓度依赖的方式促进胰岛素分泌、抑制胰高血糖素分泌,并能延缓胃排空,通过中枢性的食欲抑制来减少进食量[49-51]。该类药物可使HbA1c下降0.5%~1.5%。主要不良反应为胃肠道反应。
目前国内上市的GLP-1 RA有艾塞那肽、利拉鲁肽、利司那肽、贝那鲁肽、洛塞那肽和度拉糖肽[52-56],均需皮下注射。对于合并糖尿病肾病的T2DM患者,当eGFR≥30 ml/(min·1.73m2),尿ACR>30 mg/g(尤其是>300 mg/g)时,对心血管事件发生风险增加的患者,使用GLP-1 RA可延缓肾脏病的进展和/或降低心血管事件发生风险[57]。最新公布的REWIND研究结果显示,与安慰剂组相比,度拉糖肽组患者微血管复合终点发生风险下降13%,亚组分析肾脏复合终点(新发大量蛋白尿、eGFR持续降低≥30%、慢性肾脏替代治疗)发生风险下降15%,其中新发大量蛋白尿发生风险降低23%[58]。ELIXA研究证实利司那肽可减少合并大量白蛋白尿T2DM患者的蛋白尿,并使新发蛋白尿的风险降低19%(P=0.040)[59]。LEADER研究显示利拉鲁肽可使肾脏终点事件发生风险下降22%,对蛋白尿改善明显,尤其对于eGFR 30~59 ml/(min·1.73m2)的患者肾脏获益明显[60]。SUSTAIN-6研究提示司美格鲁肽使肾脏复合终点事件发生风险下降36%[61]。
(7)DPP-4*制剂抑**:DPP-4*制剂抑**主要通过抑制DPP-4的活性,提高体内活性胰高血糖素样肽1(glucagon-like peptide-1,GLP-1)和葡萄糖依赖性促胰岛素分泌多肽浓度,发挥葡萄糖依赖的促胰岛素分泌和抑制胰高血糖素作用。该类药物可使HbA1c下降0.4%~0.9%。常见不良反应有咽炎、头痛、上呼吸道感染等,但其低血糖的发生率较磺酰脲类药物低。
目前经NMPA批准上市的DPP-4*制剂抑**有西格列汀、沙格列汀、利格列汀、阿格列汀和维格列汀,均为口服制剂。临床研究显示,西格列汀可以减少糖尿病患者尿白蛋白的排泄[62];沙格列汀可以降低尿微量白蛋白[63];阿格列汀可降低尿ACR[64]。深入研究发现,无论葡萄糖浓度如何,DPP-4*制剂抑**均可以改善肾脏炎性标志物和减少蛋白尿的排泄[65,66]。DPP-4*制剂抑**可通过GLP-1依赖和非依赖两种途径发挥肾脏保护作用,减轻肾损伤[66,67]。
临床研究发现DPP-4*制剂抑**可以改善T2DM患者慢性足部溃疡的创面愈合,减少瘢痕形成[68,69],还可增加GLP-1水平以促进血管再生和伤口愈合[70]。此外,与磺酰脲类药物相比,维格列汀治疗组患者视网膜病变发生率低[71]。
(8)SGLT-2*制剂抑**:SGLT-2主要分布在肾小管上皮细胞管腔侧,负责肾小管中90%的葡萄糖重吸收。SGLT-2*制剂抑**抑制了葡萄糖的重吸收,降低肾糖阈,促进尿葡萄糖排泄,从而达到降低血液循环中葡萄糖水平的目的[72,73],这类药物可使HbA1c降低0.5%~1.0%。SGLT-2*制剂抑**的常见不良反应为泌尿生殖道感染、糖尿病酮症酸中毒等。
近年来,SGLT-2*制剂抑**进行了肾脏结局研究和/或心血管结局研究以验证其肾脏及心血管安全性和临床获益。CREDENCE研究结果显示,对T2DM合并具有蛋白尿的CKD[eGFR 30~90 ml/(min·1.73m2)]患者,卡格列净使肾脏主要终点事件发生风险降低30%(P=0.000 01),有效降低尿白蛋白达32%[74]。此外,在EMPA-REG OUTCOMES[43,75]、CANVAS Program[44]、DECLARE-TIMI 58[76]等CVOT研究中,即便在给予完善的标准治疗(包括但不限于肾素-血管紧张素系统*制剂抑**)的基础上,SGLT-2*制剂抑**仍对T2DM患者具有极其显著的肾脏保护作用。
(9)胰岛素及其类似物:胰岛素治疗是控制高血糖的重要手段。根据来源和结构的不同,胰岛素可分为动物胰岛素、人胰岛素和胰岛素类似物。根据作用特点的差异,胰岛素又可分为超短效胰岛素类似物、常规(短效)胰岛素、中效胰岛素、长效胰岛素、长效胰岛素类似物、预混胰岛素和预混胰岛素类似物。胰岛素类似物与人胰岛素相比控制血糖的效能相似,但胰岛素类似物在低血糖发生风险方面优于人胰岛素。当肾功能下降,口服降糖药使用受限,并且血糖控制不佳时,建议尽早开始胰岛素治疗。基础胰岛素起始剂量为0.1~0.3 U/(kg·d),超重/肥胖患者可从0.3 U/(kg·d)起始。Beyond Ⅶ研究首次在超重/肥胖(体质指数≥25 kg/m2)的T2DM患者中证实,与标准剂量相比,甘精胰岛素直接足量(0.3 U/kg)起始方案不会增加低血糖发生风险,而且可缩短血糖达标时间、减少剂量调整次数,有利于血糖尽早达标[77]。
有研究显示,及时开始胰岛素治疗可以延缓糖尿病患者DR的进展[78]。ORIGIN研究亦显示,甘精胰岛素可延缓糖尿病患者糖尿病肾病和微量白蛋白尿的进展[79]。基层医疗卫生机构在使用胰岛素时可优先考虑使用方便、低血糖风险小的胰岛素产品,如甘精胰岛素和德谷胰岛素等。
4.1.3 血压控制 高血压与糖尿病常相伴而行,糖尿病患者高血压的患病率(40%~80%)为非糖尿病人群的2倍。多项研究表明,降压治疗可有效降低糖尿病患者心血管事件、心力衰竭和微血管病变的发生风险[80,81]。
(1)血压监测:T2DM患者每次随访时均应测量血压,强调家庭自测血压和24 h动态血压监测的重要性,通过监测排除白大衣高血压、发现隐蔽性高血压、单纯夜间高血压,评估治疗效果,指导降压方案的调整,提高患者治疗依从性。
(2)降压目标值:糖尿病合并高血压的患者血压控制目标值尚存争议。一般糖尿病合并高血压者降压目标应<130/80 mmHg;老年或伴严重冠心病的糖尿病患者,血压控制目标为<140/90 mmHg[24]。
(3)启动降压药物治疗的时机:当收缩压在130~139 mmHg或舒张压在80~89 mmHg水平时,推荐非药物治疗至少3个月以上,如果血压仍不能达标,应开始药物治疗;伴微量白蛋白尿的患者应立即开始药物治疗。收缩压≥140 mmHg和/或舒张压≥90 mmHg的患者,应在非药物治疗基础上立即开始药物治疗。
(4)降压治疗:包括生活方式干预和药物治疗。戒烟、限酒(每日酒精摄入量男性不应超过25 g,女性不应超过15 g)、减重(体质指数<24 kg/m2;腰围:男性<90 cm,女性<85 cm)、限盐(氯化钠≤6 g/d)、优化饮食结构、多吃蔬菜、减少脂类食物摄入、加强体力活动(每周4~7次,每次持续30~60 min)、缓解心理压力。血管紧张素转换酶*制剂抑**(angiotensin converting enzyme inhibitor,ACEI)、血管紧张素Ⅱ受体拮抗剂(angiotensin Ⅱ receptor blocker,ARB)、钙通道阻滞剂(calcium channel blocker,CCB)、利尿剂和β受体阻滞剂均可作为初始和维持用药(药物使用说明见附录4)。ONTARGET、IDNT、IRMA-2、RENNAL、Lozano和DETAIL研究均证实ACEI/ARB可降低糖尿病或肾病患者的蛋白尿和微量白蛋白尿水平,因此,糖尿病合并高血压,尤其是合并肾病、代谢综合征、微量白蛋白尿或蛋白尿时首选ACEI或ARB,并推荐使用最大耐受剂量。降压药物选择时应综合考虑疗效、心肾保护作用、安全性和依从性以及代谢的影响等因素,对于特殊情况应选择针对性的个体化药物治疗。
降压治疗的获益主要与血压控制本身相关,对诊室收缩压≥160 mmHg和/或舒张压≥100 mmHg、高于目标血压20/10 mmHg和/或伴有多种危险因素、靶器官损害或临床疾病的高危人群应初始2种降压药物联合治疗,包括自由联合或单片固定复方制剂,联合用药推荐以ACEI或ARB联合噻嗪类利尿剂或CCB(附录4)。与随机组方的降压联合治疗相比,固定复方制剂的优点是使用方便,可改善治疗的依从性及疗效,是联合治疗的新趋势。需要注意的是,不推荐ACEI与ARB同时使用。可安全用于妊娠女性的有效降压药物包括甲基多巴、拉贝洛尔及长效硝苯地平。
4.1.4 血脂控制 我国T2DM具有血脂异常比例高、治疗率低、达标率低的特点,这一现状进一步增加了大血管与微血管病变风险,临床应加强对T2DM患者的血脂管理。
(1)血脂检测:建议在确诊T2DM的同时检测空腹血脂谱,包括甘油三酯(triglyceride,TG)、总胆固醇(total cholesterol,TC)、高密度脂蛋白胆固醇(high density lipoprotein-cholesterol,HDL-C)、LDL-C、载脂蛋白A(apolipoprotein A,ApoA)和载脂蛋白B(apolipoprotein B,ApoB)、脂蛋白a[lipoprotein a,Lp(a)]。对于血脂谱在正常范围内的患者,如果无其他心血管危险因素(男性≥40岁或绝经期后女性、吸烟、肥胖和早发缺血性心血管疾病家族史等),在T2DM治疗过程中每年至少进行1次血脂谱检测;如果伴有多重心血管危险因素,则在诊断T2DM后每3个月检测1次血脂谱。对于合并血脂谱异常的T2DM患者,则在起始生活方式干预和药物治疗,以及药物剂量调整期间每1~3个月检测1次血脂谱,此后建议每3~12个月检测1次血脂谱[82]。
(2)血脂管理目标值:T2DM合并ASCVD高危患者调脂的主要目标为LDL-C<2.6 mmol/L,次要目标为非HDL-C<3.4 mmol/L,其他目标为TG<1.7 mmol/L;极高危人群调脂的主要目标为LDL-C<1.8 mmol/L,次要目标为非HDL-C<2.6 mmol/L,其他目标为TG<1.7 mmol/L。2019年欧洲心脏病学会(European Society of Cardiology,ESC)/欧洲动脉粥样硬化学会(European Atherosclerosis Society,EAS)血脂管理指南强调,在整个LDL-C水平范围内“越低越好”且无更低的阈值,至少降低至1.0 mmol/L(40 mg/dl)。对于高TG、糖尿病、肥胖或代谢综合征患者、或低LDL-C水平的人群,ApoB可替代LDL-C作为筛查、诊断和管理的主要指标,且优于非HDL-C[83]。
(3)T2DM患者的血脂治疗策略:包括生活方式干预和调脂药物治疗。
T2DM患者血脂管理均应以生活方式干预为基础,并贯穿T2DM治疗全程。调脂药物联合应用可能是血脂异常干预措施的趋势,优势在于提高血脂控制达标率,同时降低药物不良反应发生率。由于他汀类药物作用确切、不良反应少、可降低总死亡率,联合调脂方案多由他汀类药物与另一种作用机制不同的调脂药组成。T2DM合并血脂异常患者的调脂治疗在血脂达标后,仍需长期维持治疗。已有证据表明,长期调脂治疗可为患者带来更大的获益。
他汀类药物是血脂异常药物治疗的基石[84]。有文献表明,他汀类药物对微血管病变如糖尿病肾病、DR等有较好的保护作用,且不完全依赖于其降脂机制[85,86],但具体内容尚待进一步研究。对于绝大多数T2DM患者,中等强度他汀类药物(使LDL-C水平降低30%~50%)治疗即可使LDL-C达标。若出现他汀类药物不耐受可换用另一种他汀类药物、减少剂量或给药频次或加用非他汀类的降LDL-C药物。经他汀类药物单药治疗后LDL-C仍不能达标时,也应联合非他汀类调脂药物。非他汀类调脂药物包括胆固醇吸收*制剂抑**、前蛋白转化酶枯草溶菌素9(proprotein convertase subtilisin/kexin type 9,PCSK9)*制剂抑**、贝特类药物及高纯度鱼油制剂等。除了改善胰岛素抵抗、调节血脂异常外,非诺贝特还可延缓糖尿病慢性并发症的进展。FIELD研究显示,尽管非诺贝特起初可逆性升高患者的血肌酐水平,但其可减少蛋白尿并延缓肾功能丢失,而且还能减少视网膜病变激光治疗的需求[87]。ACCORD研究的脂质亚组亦提示使用非诺贝特可延缓DR进展[88]。
但在老年患者、严重肝肾疾病、甲状腺功能减退等特殊情况下,应慎用他汀类药物联合贝特类药物,并严密监测和随访,一旦出现异常及时停药。常用调脂药物使用说明见附录5。
4.1.5 其他 研究表明,随着血尿酸(serum uric acid,SUA)水平的升高,糖尿病微血管病变发生率升高,病情更严重[89,90]。SUA水平与DPN、糖尿病肾病病情严重程度呈正相关,是DPN和糖尿病肾病的独立危险因素,并可作为预测DPN的重要指标[91]。血浆纤维蛋白原水平与糖尿病神经病变、糖尿病肾病、糖尿病肾病发展至终末期肾病独立相关,是糖尿病微血管并发症的危险因素[92-95]。血同型半胱氨酸水平升高是糖尿病患者发生微血管病变的重要危险因素,可作为预测微血管并发症的参考指标[96,97],同时也是糖尿病神经病变的独立危险因素[98]。对于这些影响因素,更多的研究仍在进行中,但临床上仍应引起注意。
4.2 糖尿病微血管病变治疗(危险因素之外)
对于已合并DR、糖尿病肾病或DPN的糖尿病患者,延缓并发症进展、及时给予针对性治疗可最大限度地保护靶器官,减少失明、终末期肾病、糖尿病足等事件的发生。积极控制血糖、血压、血脂仍是糖尿病治疗的基础[99]。改善微循环治疗是针对糖尿病微血管病变重要的临床治疗方法,用药应遵循“早期、个体化、合理联合、重视安全”的原则[100]。
4.2.1 DR和DME DR的治疗是综合性治疗,包括全身治疗和眼局部治疗。全身治疗指控制血糖、血压等,是治疗DR的基础;眼局部治疗主要采用全视网膜激光光凝、黄斑激光光凝、玻璃体腔注药及玻璃体切割术。
根据DR分级不同和是否合并黄斑水肿,采用不同的治疗方式或联合治疗[101]。
正常、轻度非增生型糖尿病视网膜病变(nonproliferative diabetic retinopathy,NPDR)患者应每年复查1次眼底,中度NPDR患者建议转诊至眼科并应每6~12个月复查1次。重度NPDR和增生型糖尿病视网膜病变(proliferative diabetic retinopathy,PDR)患者应考虑行全视网膜激光光凝治疗,出现并发症者可使用药物治疗,如出现眼底出血可用止血药、出现玻璃体混浊可使用普罗碘铵等。激光治疗的目的是降低视力进一步下降的危险。在一些严重的玻璃体积血或视网膜前出血、牵拉性黄斑脱离(尤其是新发生的)、合并牵拉性和/或孔源性视网膜脱离难以实施全视网膜光凝的患者,需要进行玻璃体切割术。
DR的任何阶段均有可能合并黄斑水肿,黄斑水肿患者需转诊到眼科进行诊治。未累及黄斑中心凹的DME可考虑黄斑激光光凝治疗。研究显示,累及黄斑中心凹的DME采用玻璃体腔内注射抗血管内皮生长因子(vascular endothelial growth factor,VEGF)药物治疗在视力提升方面明显优于激光治疗,抗VEGF药物治疗是累及黄斑中心凹伴有视力下降的DME的一线治疗方案[102,103]。目前临床上抗VEGF药物包括融合蛋白类(康柏西普、阿柏西普)和单克隆抗体类(雷珠单抗)。DME患者应早期强化抗VEGF治疗,后续治疗应该根据视力和光学相干断层成像结果制订个体化方案。对于基线视力差的患者,选择融合蛋白类抗VEGF药物治疗,可有效改善患者1年后视力和视网膜厚度。
此外,改善微循环治疗可延缓DR进展。①羟苯磺酸钙:可抗氧化应激和炎症,维护视网膜屏障完整性,减轻或阻止视网膜微血管的渗漏,抑制新生血管生成[104]。临床证据显示其可改善早期DR,如微血管瘤、出血、硬性渗出,对中重度DR的效果等待进一步证实。②胰激肽原酶:可增加毛细血管血流量,激活纤溶酶,降低血液黏度,改善血液流变学,但需要高质量的随机对照研究进一步证实。
研究显示芪明颗粒、复方丹参滴丸、银杏叶片和复方血栓通胶囊等中药对DR有辅助治疗作用[105]。但中成药的选用必须符合该药物的中医证型,应该规范使用。芪明颗粒、银杏叶片可有效延缓DR发生、进展[106,107]。一项随机、双盲、安慰剂对照的多中心临床试验显示,复方丹参滴丸治疗NPDR,高剂量组、中剂量组“显著有效”和“有效”患者比例均显著高于安慰剂组[108]。复方血栓通胶囊联合羟苯磺酸钙片治疗早期DR患者的临床总有效率、视力、黄斑厚度、血管瘤体积和数量、出血斑点面积均显著优于对照组,且无不良反应[109,110]。
4.2.2 糖尿病肾病 糖尿病肾病患者需优质低蛋白饮食,对非透析依赖的糖尿病肾病患者,饮食管理建议每日蛋白质摄入量为0.8 g/kg[40]。戒烟,严格控制血压、血糖、血脂、尿酸及纤维蛋白原水平。
肾功能不全患者可优先选择经肾脏排泄较少的降糖药物,如格列喹酮、利格列汀、瑞格列奈等,其受肾功能影响较小。糖尿病肾病 1~5期患者使用格列喹酮、利格列汀无需调整剂量,低血糖风险较低,因此安全性更高。
严重肾功能不全患者建议采用胰岛素治疗[111],使用过程中应加强血糖监测,及时调整胰岛素用量。存在重症或急性肾损伤时,服用二甲双胍会导致乳酸酸中毒。
GLP-1 RA、SGLT-2*制剂抑**在糖尿病患者的临床试验中显示出有延缓蛋白尿进展、降低进入终末期肾病风险的作用[61,63,112]。新近2项以肾脏结局为主要终点事件的临床研究进一步证实了SGLT-2*制剂抑**的肾脏获益。DAPA-CKD研究结果显示,在ACEI/ARB等标准治疗的基础上,添加达格列净的糖尿病或非糖尿病患者肾脏复合终点事件(eGFR持续下降≥50%、终末期肾病、肾病死亡)较安慰剂组下降44%[113];CREDENCE研究是首个降糖药物的肾脏结局研究,与DAPA-CKD研究不同的是,该研究仅纳入T2DM合并CKD患者,结果提示卡格列净100 mg干预组较安慰剂组肾脏复合硬终点发生风险下降30%[74]。证据显示eGFR≥30 ml/(min·1.73m2)的CKD患者均可从SGLT-2*制剂抑**治疗中获益,但目前的药品说明书不推荐eGFR<45 ml/(min·1.73m2)的患者使用SGLT-2*制剂抑**。有蛋白尿的患者降压药物首选ACEI/ARB[24,114],在降低血压的同时可有效减少蛋白尿。
此外,改善微循环药物亦可能延缓糖尿病肾病进展,如胰激肽原酶、前列地尔、贝前列素钠和己酮可可碱等。
对于eGFR<30 ml/(min·1.73m2)的糖尿病肾病患者应请肾脏专科医生治疗;若eGFR<15ml/(min·1.73m2),需考虑肾脏替代治疗,如血液透析等。
同时也有文献表明银杏叶提取物[115]、丹参提取物[116]、黄芪制剂[117]、虫草制剂等中药制剂均可发挥一定的肾脏保护作用。荟萃分析提示银杏达莫注射液治疗糖尿病肾病有较好的疗效[118]。研究显示,银杏叶提取物可显著减少糖尿病肾病患者尿微量白蛋白,但对肾功能无显著改善。丹参提取物丹参酮ⅡA磺酸钠和渴络欣胶囊可通过抑制糖尿病肾病患者氧化应激反应,进而改善患者24 h尿蛋白、尿蛋白排泄率、β2微球蛋白、血肌酐和血尿素氮等[119-122],同时可调节糖、脂代谢。系统评价显示,渴络欣胶囊联合ARB治疗糖尿病肾病在减少尿蛋白、保护肾功能方面均优于单用ARB[123]。亦有研究显示,对于糖尿病肾病患者,虫草制剂联合血管紧张素受体阻滞剂在降低血肌酐水平方面优于单独用药,并可延缓肾功能进展[124]。但总体上仍缺乏高质量和大型研究数据支持。
4.2.3 DSPN 代谢控制是DSPN治疗的基础,针对病因的治疗应包括控制血糖、血压,调节血脂,戒烟,运动[125]。
高脂肪食物可导致糖尿病神经病变,改善高脂肪饮食可减少神经病变的发生[126-128]。1型糖尿病和神经病变患者补充ω-3多不饱和脂肪酸12个月后,患者的角膜神经纤维长度增加了29%[129]。
某些膳食补充剂也可能改善DSPN。例如,硫辛酸可以作为具有抗氧化特性的膳食补充剂[130]。SYDNEY研究显示,硫辛酸膳食补充剂最佳剂量为600 mg/d[130]。
在生活方式干预上,运动是不可忽视的。研究表明,强化运动的生活方式干预4个月后,患者远端小腿表皮神经纤维密度的30 d再生率显著增加[131]。一项为期4年的意大利跑步机研究表明,运动可以显著提高糖尿病患者的运动能力和神经传导速度,运动组患者出现神经病变的可能性大大低于对照组[132]。犹他大学的一项研究发现,经过1年的阻力运动和有氧运动干预,运动组DM患者远端腿的表皮神经纤维密度显著增加[133]。堪萨斯大学的一项研究表明,仅10周的有氧运动和阻力运动干预,T2DM神经病变患者的HbA1c水平、神经病性症状(密歇根州神经病症状量表和疼痛水平)和皮肤活检的表皮神经纤维分支数均显著改善[134]。
建议糖尿病患者定期进行体育锻炼。但是,肾病患者应避免可能导致高血压的运动。另外,由于潜在的糖尿病性足溃疡风险,对于已诊断糖尿病神经病变和足部较敏感的患者,应谨慎进行负重运动。同时,应注意药物的某些不良反应(如疲劳、失衡或胃肠道不适)可能会导致患者参与体育锻炼的能力降低。
在基础血糖控制方面,需要注意的是,在应用一线降糖药物二甲双胍之前,需明确患者有无维生素B12缺乏症,已有较多证据表明二甲双胍可能导致维生素B12缺乏和神经病[135-139]。而西格列汀除可控制血糖之外,还可用于治疗周围神经病变[140-143]。
此外,通过抗氧化应激、改善微循环以及营养神经等方式,可以在一定程度上改善神经病变的症状。
(1)α-硫辛酸可以通过抑制脂质过氧化,增加神经营养血管的血流量,提高神经Na+-K+-ATP酶活性,保护血管内皮功能。
(2)前列地尔、贝前列素钠可以通过扩张血管,改善血液高凝状态和微循环,提高神经细胞的血氧供应,从而有效改善糖尿病神经病变患者的临床症状,类似药物还有己酮可可碱、胰激肽原酶、巴曲酶、CCB及活血化瘀类中药等。
(3)依帕司他作为醛糖还原酶*制剂抑**,可以抑制葡萄糖向山梨醇的转化,进而改善神经病变症状。
(4)甲钴胺作为维生素B12的活性制剂,可以修复并营养神经,明显改善DPN的临床症状、体征和神经传导速度。
(5)盐酸乙酰左卡尼汀可通过纠正多种代谢异常、修复受损神经、减轻痛觉过敏等多种机制治疗DPN。
疼痛是DSPN的主要症状,镇痛是DSPN治疗的重要环节。目前推荐用于DSPN镇痛治疗的有抗抑郁药(阿米替林、度洛西汀)、抗惊厥药物(普瑞巴林、加巴喷丁)、阿片类镇痛药(曲马多)。
临床研究显示木丹颗粒可改善DSPN患者麻木、针刺感、灼热、感觉减退等临床症状和神经传导速度[144]。一项荟萃分析结果显示,与单纯应用西药治疗相比,西药联合木丹颗粒能够提高DSPN患者的临床有效率,且可改善神经传导速度[145]。
4.2.4 糖尿病足 糖尿病足的病理生理机制通常包括DPN、周围血管病变及合并感染。糖尿病病程长、吸烟、视力障碍、糖脂代谢紊乱、DPN、周围动脉病变、足部畸形、足溃疡病史、截肢史等均是发生糖尿病足的主要危险因素。微血管内皮的炎性反应、基底膜增厚和透明样变、小动脉基底膜增厚以及毛细血管壁弹性降低等导致糖尿病足患者严重的微循环障碍。
通过早期筛查和干预糖尿病足的危险因素,治疗周围血管病变和神经病变能有效降低糖尿病足的患病率和复发率。治疗糖尿病周围血管病变的药物包括:舒张血管药物,如前列腺素类药物、西洛他唑、沙格雷酯、己酮可可碱等;抗血小板/抗凝药物,如阿司匹林、氯吡格雷等。针对DPN的治疗药物包括使用甲钴胺、神经生长因子、肌醇、神经节苷脂和亚麻酸等修复神经,硫辛酸抗氧化应激,贝前列素钠等改善微循环等。具体推荐治疗方法请参阅《糖尿病足基层筛查与防治专家共识》[146]。
4.2.5 DMED DMED主要由糖尿病引起的高糖毒性及其相关血管、神经及内分泌病变,加之社会和心理等因素共同作用起病,同时肥胖、高血压、血脂异常、吸烟、饮酒等因素也参与了DMED的发生、发展。DMED是严重影响糖尿病患者身体健康和生活质量的常见并发症,也是心血管并发症的预测因子。目前,DMED的治疗主要包括以下几个方面。
(1)基础治疗:在控制血糖的基础上采取综合治疗措施,包括改善生活方式,控制心血管疾病危险因素;积极治疗糖尿病并发症和伴发疾病。对有心理因素者,应进行心理分析、心理治疗、*行为性**训练、性教育等。
(2)改善微循环:胰激肽原酶、前列地尔、己酮可可碱及活血化瘀类中药等可用于改善海绵体微循环和勃起功能;前列地尔联合胰激肽原酶治疗有利于扩张血管和改善微循环,增加阴茎的充血和神经敏感性,缓解ED[147]。
(3)一线治疗:磷酸二酯酶5*制剂抑**是DMED治疗的一线药物,通过增加阴茎海绵体平滑肌内环磷酸鸟苷浓度,松弛平滑肌,增加动脉扩张,改善阴茎勃起障碍。包括西地那非、他达拉非、伐地那非、阿伐那非。
(4)二线治疗:尿道内应用前列地尔,但长期治疗的依从性较差(30%)。海绵体内注射前列地尔5~40 μg,有效率约为70%,并发症包括阴茎疼痛、勃起持续时间延长(5%)及海绵体纤维化(2%)。前列地尔、*粟罂**碱、酚妥拉明联合注射可增加疗效至90%,*粟罂**碱(与剂量有关)使用后阴茎海绵体纤维化的发生更为常见(5%~10%)。真空勃起装置治疗的有效率高达90%,患者满意率为27%~94%。低能量体外冲击波疗法可改善轻度ED患者的国际勃起功能问卷5(international index of erectile function 5,IIEF-5)评分。
(5)三线治疗:阴茎假体植入可用于药物治疗无效的患者,满意率达92%~100%,*伴侣性**满意率为91%~95%。其并发症是机械故障和感染。
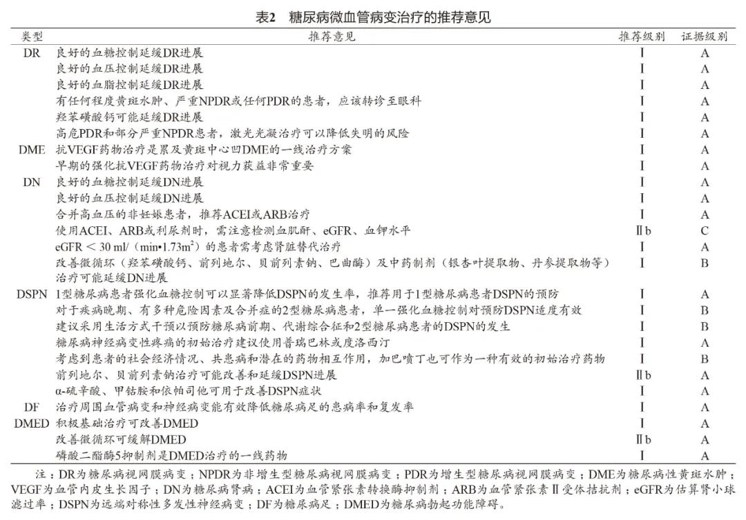
糖尿病微血管病变治疗的推荐意见见表2。

5
总结与展望
基层医疗卫生机构是糖尿病防治的重要力量。但是目前基层糖尿病防治还存在一些挑战,特别是对于糖尿病微血管病变的防治,还存在基层医生认识不足、基层医疗卫生机构设备不全、与上级医院联动不够等情况。希望本共识的发布能够更好地指导我国基层医疗卫生机构糖尿病微血管病变防治相关的临床实践,做到微血管病变的早预防、早治疗、早达标,推动我国基层糖尿病防控的发展。

附录2 糖尿病微血管病变诊断标准
(1)DR的诊断 :DR依据散瞳后检眼镜检查或眼底照相结果进行诊断与分级。

(2)糖尿病肾病的诊断

(3)DSPN的诊断 :DSPN是指在排除其他原因的情况下,糖尿病患者出现周围神经功能障碍相关的症状或体征。DSPN诊断标准如下 :

(4)DMED的诊断 :出现ED症状的糖尿病患者应通过问诊、体格检查和实验室检查进行综合评估来诊断DMED。推荐采用IIEF-5初步筛选,并进行ED的严重程度和治疗效果评估。




共识牵头专家
孙子林 东南大学附属中大医院
共识专家组(以姓氏拼音为序)
陈青云 广西医科大学第一附属医院
陈树春 河北省人民医院
管庆波 山东省立医院
郭海健 江苏省疾病预防控制中心
李 红 昆明医科大学第一附属医院
李凯利 *疆新**医科大学附属中医医院
刘 芳 上海交通大学附属第六人民医院
刘 静 甘肃省人民医院
刘 堃 上海市第一人民医院
任利群 东南大学附属中大医院
孙子林 东南大学附属中大医院
涂 萍 南昌市第三医院
王 清 吉林大学中日联谊医院
王凤华 首都医科大学附属北京同仁医院
王新玲 *疆新**维吾尔自治区人民医院
吴 静 中南大学湘雅医院
徐 伟 徐州市中心医院
薛耀明 南方医科大学南方医院
严孙杰 福建医科大学附属第一医院
杨兵全 东南大学附属中大医院
袁 扬 东南大学附属中大医院
张力辉 河北医科大学第二医院
张雅萍 江苏省南京市江宁区秣陵街道百家湖社区卫生服务中心
秘书
徐 伟 徐州市中心医院
袁 扬 东南大学附属中大医院



精彩推荐
最新版发布|糖尿病微循环障碍临床用药专家共识(2021年版)
国内首部 重磅发布|互联网医院糖尿病线上管理中国专家共识
基层全科医生福利|2型糖尿病分级诊疗与质量管理专家共识