
来自 环线房产咨询
上海七宝
shanghai qibao

01.浅谈七宝
七宝是个历史悠久的板块,七宝古镇因千年古寺-七宝寺而得名,至今仍是闵行的一张旅游名片。七宝是个年轻的板块,上世纪八十年代七宝这里还是大片农田,真正的发展起来是九十年代后。七宝是个被“误解”的板块,身在外环外,却距离内环仅8.1公里,比许多中环地段都近。
七宝的资源非常强势。学区优势闻名上海,商业辐射范围可达松江腹地,交通四通八达,生态资源更是上海少有。七宝的短板也很明显。航道之下,飞机噪音饱受诟病,整体社区房龄偏老,城市面貌也不太理想。 这里既是一个大型的居住区,同时又肩负了上海西南部核心商圈的职责。

七宝区位图(数据来源:脉策科技)
七宝位置优越,却饱受误解。
大多数人听到七宝:古镇?外环外?松江还是闵行?由此得出的结论有且只有一个,那就是:远!而实际情况是:七宝距离人民广场和陆家嘴的直线距离分别是15.02公里和17.64公里。参照环线最短距离,七宝距离中环仅5.1公里,边缘紧贴外环,据内环也不过8.1公里。 这都算远,让那些外环外动辄10公里出头的板块,情何以堪呢。
02.人口分析
七宝总人口约20.21W人,占上海总人口数0.88%。

七宝人口分布图(数据来源:脉策科技)
人口分布较为均衡,这也体现出七宝的成熟度和资源分布的均衡性。仅左上角有部分空白区域,那里是七宝的工业厂房、城乡结合部,以及部分别墅和高尔夫俱乐部。是七宝较为边缘化的位置。七宝的繁华不仅得益于古镇。 总面积占上海0.26%的土地上,生活了0.88%的人。夜间人口密度更是达到了12.4k人/平方公里,是上海人口密度的2.22倍,是三林的1.3倍! 这是一个人口密度超高的居住社区。

同时,七宝日间活跃人口19.95W人,占比98.71%!要知道,超过100%就是商务区的范畴了。可见,七宝是一个介乎于居住区&商务区之间的存在,却又能让两个功能互不干扰。 这在上海也是不多见的。

各年龄段人口占比(数据来源:脉策科技)
七宝的人口拆解
20-65岁的劳动力人口13.07W,占比66.67%;
65岁以上的老龄人口3.14W,占比15.54%;
20岁以下的受教育人口4W,占比19.08%。
既然是居住大区,自然也难逃脱老龄化的问题。 15.54%的老龄人口占比,和上海总体16.04%的老龄人口占比,相差无几。也由此,七宝有一个神奇的现象。这里无论白天还是晚上,年轻人和老人都是同时活跃的状态。从早上5、6点有老人起床抢菜,到晚上12点有年轻人刚下班。 真是个一刻也不得闲的板块。

左右滑动,查看更多原始数据(数据来源:脉策科技)
03.配套测评
七宝是浦西外环外最具代表性的板块。西上海外环外第一镇的名头,也和莘庄、南翔、徐泾等相争多年。配套上,除了没有家门口的好医院外,都比较强势。甚至松江居民都不惜驾车几十公里,前往七宝消费。
1 轨道交通
七宝的轨交资源在外环外板块中,傲视群雄2条线路,3个站点,在建的还有2条 浦西腹地,触手可及

七宝轨交及站点分布图(数据来源:脉策科技)
9号线贯穿从七宝中部穿过,是七宝的主干线之一。串联起了西南部的商业中心徐家汇、产业中心漕河泾、居住中心七宝、九亭等等,形成了良好的产城互动。

左右滑动,查看9号线线路图
12号线主要影响七宝南部居民,途径漕河泾,直达徐汇滨江、南京西路、北外滩等CAZ区域。值得一提的是处于七宝边缘外的10号线。虽然不在板块之内,但对于七宝北部的居民而言,10号线比另外两条线路要近得多。10号线和12号线,本身人流量就不大,加上都是起始站。上下班都有位置坐的体验,谁不想要?!加上目前正在建设中的嘉闵线和机场联络线,贯穿南北。 未来七宝的5轨交,将是外环外独一份!

七宝地铁站15min步行等时圈(数据来源:脉策科技)
当然,再强的板块,也难免有地铁真空带。10号线加入后,北部仍有部分居民无法触达,但在嘉闵线开通后,会直升地铁房。 七宝南部的居民对“地铁真空带”的概念,体会更深。 说好听了是*轨双**交,实际是双15min走不到轨交。“看得到,摸不着”,就是真空区居民的真实写照吧。 (想规避真空带的朋友,可以找安琪要资料哦~)
【评测指数】

2 道路交通
七宝享有1横2纵,共3条快速路沪渝高速、嘉闵高架和外环 是西上海交通连结要地

七宝快速路分布图(数据来源:脉策科技)
七宝的快速路分布于七宝四周。嘉闵高架串联南北,向北连结虹桥商务区,向南连结闵行南部商务区。
好像扁担的两头,而七宝就是扁担的支点。

沪渝高速直连延安高架,从静安、黄浦等区域腹地穿过,价值不言自喻。外环则是往返浦东的要道,出入口经常堵车,不过限速100km/h,开起来就很畅快。
目前在七宝核心区居住,上高架还是要绕一下。正在建设中的漕宝路快速路,从七宝腹地地下穿过。不仅能缓解其他快速路的交通压力,还可以让七宝居民更快开上快速路。

七宝自驾30min等时圈(数据来源:脉策科技)
根据大数据测算
浦西大多数区域,30min自驾都可抵达。及时周末去佘山、朱家角郊游,30min也足以覆盖。十郎测了自驾通勤几个核心CAZ的时间,供大家参考。
各商圈自驾通勤时间

高峰工作日8:00,平峰工作日13:00(数据来源:高德地图)
【评测指数】

3 商业
七宝的商业在外环外是绝对的排头兵 分布均匀,定位全面

七宝商业分布图(数据来源:脉策科技)
七宝总商业体量高达49万方,是各板块平均总体量的2.37倍! 七宝万科广场2016年开业,当年被评为中国最成功的新开商业综合体。24万方的商业体量,宇宙第一开发商的第一个广场系作品博足了眼球。
还引进了国内第一家郊区apple直营店,可能在库克心目中这里已经是市区了吧。

商场15min步行等时圈(数据来源:脉策科技)
其他区域分布七莘红点城、凯德广场等商业中心,板块内几乎所有小区购物逛街都非常方便。虽不比前滩太古里,但七宝万科的定位也足以覆盖大多数中高端客群的购物需求。 毕竟,这里还是外环外。

七宝商业体量及排名(数据来源:脉策科技)
【评测指数】

4 医院
医院是七宝的短板没有家门口的医院,是七宝的一大缺憾 大多要依靠外部板块的资源

七宝医院分布图(数据来源:脉策科技)
七宝的附近没有三甲医院,大多依靠社区医院和外部资源。不过靠近七莘路的龙华医院(闵行区中医医院)已经在施工,建成后将填补七宝的医疗资源空白。目前主要依托于复旦儿科医院和中山医院两大三甲医院。

七宝医院基本信息(数据来源:微医网)
【评测指数】

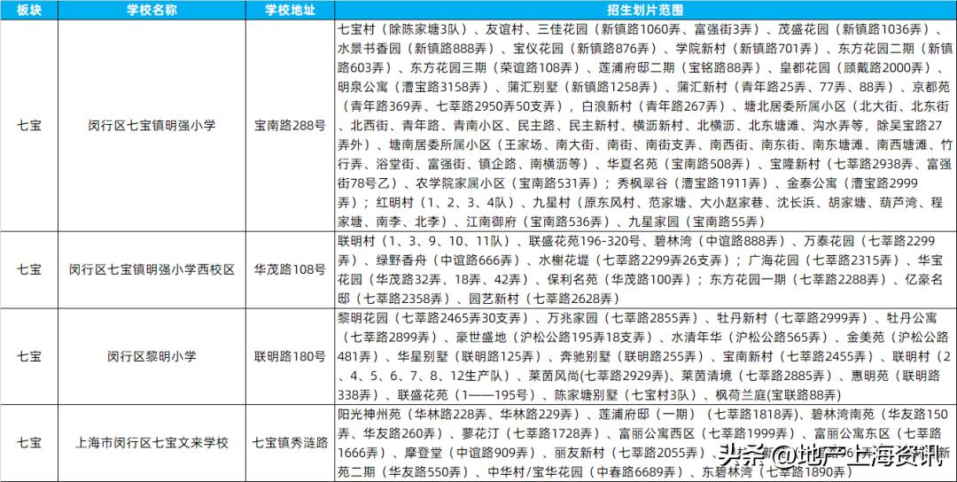
5 学校
学区是七宝的一*法大**宝外环外大多为挂名学校 七宝的学区房,是外环外真正的学区房

七宝小学分布图(数据来源:脉策科技)

七宝中学分布图(数据来源:脉策科技)
七宝中学现在是八大金刚之首,隐隐有超越部分四校的实力。不过竞争过于激烈,七宝的学生也未必考得进。不过有七宝中学坐镇,形成了较好的教育氛围,这里的初中、小学都不错。
闵行最好的民办初中上宝中学、文来中学都在七宝,公办初中七宝二中、七宝三中也都不错。最好的两所公办小学之一明强小学在这里,上海前三的私立七宝外国语小学在这里。 综合来看,闵行最优质的教育资源,几乎一半都坐落在七宝。
附上七宝板块学区对口列表,供大家参考。

公办小学对口表(来源:2022闵行公办小学招生划片范围)

公办初中对口表(来源:2022闵行公办初中招生划片范围)
【评测指数】

6 文化设施
七宝不仅有千年的古镇文化 生态资源,在上海也是首屈一指

七宝文化设施分布图(数据来源:脉策科技)
七宝古镇的底蕴自不用提。虽然本地人鲜有人去古镇吃七宝汤圆,但这并不代表游客不会去感受历史的沉淀。
3大闵行生态核心,其中2个都位于七宝。 闵行体育公园和闵行文化公园 ,一个在七宝内部,一个在七宝边缘。

闵行体育公园
两大公园共占地近133公顷。 相当于2个前滩公园,还多个零头! 这才是可遇而不可求的资源。
【评测指数】

04.资源测评
七宝是一个内外兼修的板块。 不仅内部有丰富的商务资源,外部更是可以触达浦西大多数商务核心区。
内部商务资源

日间工作人口分布(数据来源:脉策科技)
七宝日间工作人口9.15W,是三林的1.65倍,日间活跃人口比高达98.71%。 堪比商务区!而实际从日间人口分布图来看,七宝的工作人口主要集中于:7大商场、七宝古镇、万科七宝国际、以及中春路地铁站南部成片的商务园区也正因这些商务区都分布于七宝的外围,才保证了七宝核心区的生活氛围。 生活与工作和谐相处,说的就是七宝吧。
【评测指数】

外部商务资源

七宝外部资源5km雷达图(数据来源:脉策科技)
得益于七宝交通要道的地理优势。仅5公里范围内,就已经可以覆盖虹桥、漕河泾等国家级商务区。

七宝外部资源10km雷达图(数据来源:脉策科技)
将范围扩大到10km。向南可以触及闵行南部大多数商务区。向东北方向,更是可以快速抵达徐家汇、徐汇滨江等CAZ地段。

七宝居民工作地分布图(数据来源:脉策科技)
七宝居民的工作地点,更倾向于七宝的东北方向。 毕竟那里是CAZ区域的集中地,徐家汇、中山公园、人民广场等都分布于此。

七宝居民热门工作地Top10(数据来源:脉策科技)
相对而言,本地居民在本地就业的人数,并没有想象中的那么多。毕竟七宝的商务区,相较徐家汇等地,仍有很大差距,入驻企业更非一个量级。
Top10中,没有浦东地区,也在意料之内。毕竟家门口就有这么多就业机会,非必要,自然无需去浦东工作。
【评测指数】

05.楼市测评

七宝二手房均价分布图(数据来源:脉策科技)
现状分析
七宝的产品类型较为统一:以商品房为主,加杂少量老破小和别墅。整体均价在 8-15W 之间,界限较为分明。 学区的溢价以很直白的方式体现了出来。以漕宝路划分南北。 七宝北部整体价格偏低,在5-10W之间;七宝南部大多均价在10W以上。毕竟七宝的学校大都分布在漕宝路以南。而在漕宝路南部仍能分出高下的,除了学校划片以外,才是小区自身的竞争力。

七宝二手房龄统计
七宝整体房龄偏老。 大多数商品房建于1990-2000年之间,这部分小区老化较为严重。 漕宝路两侧体现得尤为明显。2010年后,七宝就保持着没有新房供应的状态。这也是皇都花园二期如此引人注目的原因。
走势分析

七宝二手房走势图
七宝的二手房交易量和交易价格走势几乎趋同。 交易量在2015年迎来高峰,2017年砍半之后,也在保持稳步上涨的态势。交易价格的高点在2021年。市场火热把七宝推上了新的高度,衰减的颓势却来得更快。在座有高位站岗的么?

七宝&上海大盘走势对比图(成交套数)
七宝的交易套数趋势和大盘基本一致2020年开始明显下滑交易价格,大幅领先大盘却在2022年急转直下

七宝&上海大盘走势对比图(成交均价)
2012年,七宝均价仅领先大盘1000块。 2021年,七宝均价顶峰时期,相较2012年涨幅比高达194%!是大盘涨幅比的1.55倍! 不过在2022年,急转直下。毕竟错过了3、4月的入学筹备时间,即便是七宝的学区,也不那么香了。
截止到2022年9月,七宝的涨幅比是大盘的1.04倍。看似和大盘平齐,实际并不代表七宝在大幅降价,只是成交的产品,不再以高价位段产品为主而已。
【评测指数】

适合人群
Suitable for the crowd

七宝虽然位于浦西外环外,却占据交通要道。无论是浦西CAZ的上班族,还是漕河泾、虹桥、莘庄南等产业基地的打工人,都可以在七宝获得 舒适的通勤体验 ;其次, 这里尤其适合有娃的家庭 ,学区属性不再赘述,周边商场分布广泛,公园步行可达,无论是室内游乐场,还是室外搭帐篷,都是溜娃的好去处。最后, 七宝适合对品质没有过高要求的人 ,毕竟很多人接受不了每天从头顶飞过的飞机噪音,也接受不了房龄20年以上的小区。
06.不利因素
01 飞机航道,是七宝最大的不利因素,平均每10min都有一架飞机飞过。 不过对于喜欢看飞机的孩子来说,也算多了个乐趣。
02
位于中春路和沪清平公路交汇的上海民政第一精神卫生中心,对此避之不及的,大有人在。

不过它藏得实在隐蔽,十郎开车路过都差点没看见。
03 七宝西北角,城市界面和人群较乱,这里有部分城乡结合部和工厂存在。 暂无拆除和城市更新规划,不过距离核心区较远,倒也没什么人特意跑到那里去。
【不利因素影响指数】

07.未来规划
七宝目前有3个核心规划
第1点是,漕宝路快速路。 漕宝路快速路西起嘉闵高架,东至桂平路,从七宝地下穿行而过。建成后,从嘉闵高架到中环正常行驶只需5-10min。对于七宝等上海西南片区的板块而言,可以大大缓解周边快速路的拥堵状况。 第2点是,两条地铁规划。 机场联络线和嘉闵线。机场联络线连接浦东浦西,在七宝设立站点,未来有七宝居民在张江上班,也不奇怪了。嘉闵线贯穿南北,将西部片区打通,连接嘉定北、南翔、虹桥、七宝、莘庄、闵行工业区等重要产业集群。 第3点是,龙华医院闵行分院。 龙华医院闵行分院今年5月开工,预计2024年6月底竣工,规划了500张床位,定位三乙。这将补充七宝的资源短板,提升居民生活便利度。

【评测指数】

大V点评

环二先生 Huan Er 环线房产咨询创始人
七宝拥有15年全梯队重点学区,民办学校、公办学校均闻名全市;七宝的商业辐射范围远至松江佘山,已经是名副其实的区域商圈;七宝有五条轨交线路、三条高架,对内对外交通都异常便利。将来龙华医院建成,七宝将完成配套全覆盖,生活便利度全市领先。当然七宝的飞机航道、漕宝路七莘路的车流使得环境并不理想,而且由于航道存在七宝也没有太多高楼大厦,整体并不是一个现代化的城区面貌。总体而言,七宝适合中产及刚需客户举家定居,对于追求文化属性、豪宅氛围、小资情调的客群未必匹配