马克龙前脚刚走,美国商务部长后脚就要准备访华事宜了,马克龙在华三天,签下160架空客飞机大单,空客在天津的制造厂产能翻倍,未来中国的民用飞机将被波音的竞争对手空客占领?美国确实有点慌!

另外中美还曾在2020年签下2000亿美元经贸进口协议,这几年中美贸易摩擦不断,特别是在高科技领域,美国多次伙同西方国家严厉制裁,这商务部长是要来“兴师问罪”了吗?在美国CPI高涨的节骨眼上,急需中国伸出“援手”,中国究竟会如何应对?
马克龙刚走!商务部长就来,眼红采购大单
4月5日~7日,法国总统马克龙率领商贸天团访华,三天时间,签下200亿美元的空客飞机采购大单,另外法国达飞还向中国船舶集团有限公司签下了总价超过210亿人民币的集装箱船订购单,除此以外,还有欧莱雅、阿尔斯通、法国核电也在这次商贸之旅中收获颇丰。
应该说马克龙这次很满意,中方不仅给予了高规格接待,给足了高卢雄鸡面子,而且里子上也是给到位了,空客大单很是满意!在西方国家逆势而为筹备“遏华联盟”之际,中国与法国之间的商贸合作给出了一个中欧合作典型,接下来各国可以用脚投票。

但这中法皆大欢喜的档口,有一个国家应该是非常不满的,各位应该都猜到了,这就是美国!在中美摩擦不断地近期没有讨到半点好处,继而恼羞成怒接待台湾地区领导人蔡英文,公然以“过境”为幌子纵容“*独台**”分裂分子在美从事政治活动。
美商务部长访华:兴师问罪来了?
4月7日,美媒CNBC报道,据知情人士透露,美国商务部长中国问题高级顾问伊丽莎白·伊考诺米等多名商务部的高级官员将于下周访问北京和上海,为商务部长吉娜·雷蒙多今年晚些时候可能的访华行程打下基础。
美国商务部发言人已证实这次访问,称这些官员将“与美国商业服务官员、政府对口部门以及行业人士会面,讨论美国企业的双边贸易和商业机会”。报道还称,知情人士说,如果此次访问没有取得任何成果,雷蒙多的潜在访问的实现可能存在风险。

这个时机访问非常有意思,美国已经非常紧迫的感觉到中国的经贸机会正在被欧洲的“盟友”给夺走了,空客的大单直接让波音眼睛喷血,原因很简单,遭遇了737 MAX事故事后,波音该系列飞机停飞加上美国交通运输部的调查,再加上各国复飞的时间,波音至少在这个事件上蹉跎了2年,特别是中国,大量订购的737 MAX飞机不接收,波音只能转卖其他客户,库存加上疫情与全球客运市场萎缩的影响,波音这两年真是诸事不利。

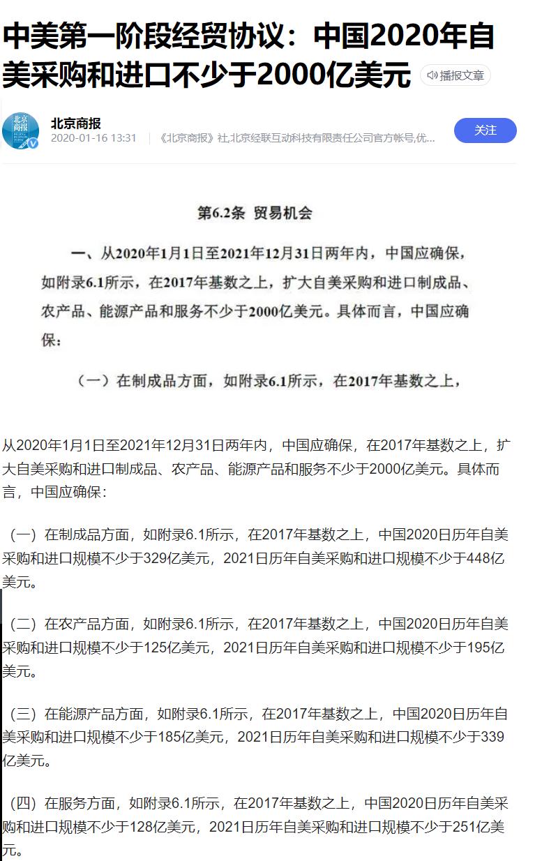
这次160架大单下给了波音的竞争对手空客,更要命的是空客还加大了天津生产线的产能,全球最大的民用客机市场拱手让给空客?美国不服,中美之间在2019年还曾签下了第一阶段经贸协议:中国2020年自美采购和进口不少于2000亿美元,所以这次吉娜·雷蒙多倒是要来问问,中国还“续签”不?
中美贸易摩擦:经贸协议到底签了什么,究竟谁没有履约?
2019年12月13日晚11时,国务院新闻办公室举行新闻发布会,宣布中美就第一阶段经贸协议文本达成一致。所涉及内容很多,但总结一下,基本是从2020年1月1日至2021年12月31日两年内,中国应确保,在2017年基数之上,扩大自美采购和进口制成品、农产品、能源产品和服务不少于2000亿美元。

这个协议签署的大背景是中美贸易摩擦,主要还是美国对中国5G以及芯片贸易方面的遏制以及其他中国优势产业的摩擦以及中国对美国部分商品的惩罚性关税等。国家发改委对外经济研究所国际贸易与投资研究室主任王海峰告诉表示这次阶段性成果的达成,显示了中美双方共同的利益诉求,也就是“合则两利、斗则俱伤”这样的默契和共识。

美方也称这一阶段性成果的达成为“历史性的”,是因为这一成果向国际社会传达了一个明确的信号,那就是中美之间的矛盾和分歧都是可以通过对话和协商来解决的。王海峰表示,中美双方对于成果在未来两年的落实,以及第二、第三阶段的谈判磋商,也将会继续面临反复和挑战。
履约情况如何?
2022年初,美国智库彼得森国际经济研究所发表一篇文章,全面分析了中美第一阶段协议签署后实施的情况,该研究所经过大量的数据统计后确认,中国只购买了根据该协议承诺购买的美国出口商品的2888亿美元,约合承诺金额的57%。

看起来似乎是中国没有履约?其实完全不是,没有“履约”的商品主要包含在如下几个方面:
- 1、汽车制造业:由于特朗普时期中美贸易大战,美国加重了汽车部件的关税,导致车企以撤回美国生产应对成本上涨,结果遭遇疫情,美国出口完全无法恢复。
- 2、飞机制造业:737 MAX系列坠毁事件导致各国航空公司暂停接收该机型,其他机型销售也遭遇严重影响,一直到2022年底都还没有完全恢复;
- 3、半导体以及制造设备的出口先升后降:为避免制裁带来损失,中国企业囤积大量备件,但随后拜登政府对芯片与制造设备禁止出口,导致后续持续走低;
- 4、教育服务出口大降,疫情与拜登政府的留学相关政策大变,导致美国教育服务出口大幅度下降;
早在2019年双方签署经贸协议之时,将会根据第一阶段的协议实施情况展开第二、第三阶段的谈判磋商,第一阶段已经于2021年底结束,那么中美双方有展开第二、第三阶段的谈判磋商吗?
答案是没有!
据观察者网2021年12月23日报道,中美第一阶段经贸协定将于2022年1月到期,对于记者中美是否会展开第二阶段贸易谈判的提问,中国商务部发言人做出回答:
中国努力克服新冠疫情、供应链危机、全球经济动荡带来的系列影响,积极落实协议内容,中国展现了负责任的态度。两国经贸合作想要更大规模、更高质量开展,美国需要采取更为责任的态度,更多对中美经贸交流做出建设性贡献。
然而美国却对中芯国际、大疆、商汤科技等中国企业的无理制裁,是基于虚构与谎言对中国*疆新**地区的叫嚣与污蔑。美国如若不更正自身言行,中美第二阶段贸易谈判的到来,缺失最基本的信任基础。王毅已经表示,美国先做到之后,再来同中国谈。
2022年俄乌冲突发生以后,美国领导西方国家对俄罗斯严厉制裁中逐渐建立起了一个“制裁联盟”,俄乌冲突有进入长期化的趋势,但这个为制裁俄罗斯打造的“联盟”却有被美国转而用来在对中国的高科技产业进行遏制。

自2022年以来,美国对中国的5G与芯片以及周边产业的制裁上变本加厉,政策不断收紧,试图对中国高科技产业实施降维打击,中美之间自特朗普时代的经贸协议签署以来好不容易建立起来的一丁点信任已经完全消失,中美之间不再具备第二、第三阶段的谈判磋商的基础。
虽然美国仍然一意孤行,但美国的盟友却不是这样考虑的,三年疫情、一年战争已经让全世界千疮百孔,欧洲各国经济下滑严重还被美国逼着援助乌克兰!但在世界的东方,中国一直都是以经济合作的方式与全球对话,各国都需要发展,中国正敞开合作大门。

美国与中国交恶,欧洲的机会就来了!这就是马克龙在中国受到超高礼遇的原因,中国需要打造一个样板在美国遏华联盟中打入一个楔子,法国需要疫情+战争中获得一波经济发展,双方一拍即合。
来中国洽谈经贸合作的不只是法国,之前有德国,之后还有西班牙,另外还有新加坡、巴西、澳大利亚等国,甚至澳洲的州长访问都已经排到今年11月了,美国的搞意识形态对立是行不通的,这一连串的美国铁杆盟友纷纷用脚投票,这不,看着法国人签下的大订单,还有一大波美国盟友在排队,美国人终于还是慌了!

全球去美元化:美国CPI,让它继续爆吧
在关于CNBC的报道中有一句描述非常有意思,美国商务部对高级顾问伊丽莎白·伊考诺米等多名商务部的高级官员将于下周访问北京和上海的的回应上如此表示:
如果此次访问没有取得任何成果,雷蒙多的潜在访问的实现可能存在风险。
什么意思?这句话的理解可能是多样的,一个意思是如果下周的高级顾问“探路”没有取得成果,那么商务部长访问可能会被取消,而另一个意思则是有些威胁中国的意味在内。
在目前这个时刻,美国还是非常傲慢,并且没有任何诚意!因为“间谍气球”事件而泡汤的美国务卿布林肯不知道是该后悔还是该庆幸,因为美国国务院发言人柯比表示,美国仍然在“努力”让布林飞往北京!

为何美国接二连三的“不请自来”?主动权已经在中国手里了
各位别看美国在高科技产业上伙同西方遏制中国搞得风生水起,但事实上美国经济却已经走到了一个相当危险的档口,国内通货膨胀指数高企,面临需要加息让美元回流来控制不断上涨的CPI指数,但美国金融机构的操作却杠杆了美国长期国债。
加息让短期美国短期国债收益暴涨而长期国债趋向倒挂,这些金融机构纷纷面临爆仓,另外近期有华尔街的人士爆料称,美国最大的投资银行摩根大通,总资产高达2.53万亿美元,但其黄金空头头寸及其衍生品总额已经超过了其资产总额,一旦摩根大通爆仓,一场史无前例的金融海啸将会来临。

屋漏偏逢连夜雨,遭遇了美国以美元为工具洗劫了多次的全球各国这次都纷纷采用本币交易或者启用人民币CIPS交易,此前几次危机美国都通过美元这个全球结算的核心货币工具让美国通过加息减息的美元潮汐以及发行美国国债成功的度过了难关,而这次可能没人打算拯救已经到处漏水的美国了。
破鼓万人捶,据香港《南华早报》3月16日报道,中国所持美债降至8594亿美元,创2009年5月以来最低点,2022年全年债共减持1730多亿美元的美债。2022年减持美债的国家除了中国外,还有俄罗斯、日本、沙特和巴西等国。

我国抛售美债的操作并未停止,经过相关专家预测今年年底我国所持有的美债数量将会下降至5800亿美元。这也就意味着,我国未来将不会再像过去那样向美国施以援手。
进入2023年以来,美国的尼米兹级航母编队2月中闯入南海搞什么夺岛演习,驱逐舰3月底两次闯入西沙领海线,4月5日,麦卡锡会见台湾地区领导人蔡英文,公然为*独台**分子提供表演舞台,不断刺激中国,试图在深陷危机的时刻抓一把牌在手里,然而中国如稳坐钓鱼台,完全没有受到美国的影响,该吃吃,该喝喝!

美国太傲慢了,如果双方和和气气,这拉一把也不是不行,但现在这种操作,就算美国掉沟里了也只能再丢几块石头,痛打落水狗嘛,这事儿种花家最喜欢看了!
因此笔者大胆的猜测一下,这次美国商务部*官高**到访,如果不在高科技的领域对中国制裁松口,那么美国商务部长访华就没必要了,来了也谈不成什么!要是布林肯来访,那么在台海问题上给个表态,要不然啥都没得谈。
延伸阅读:为什么不买自家的C919?
相信很多朋友看到了中国购买了160架空客飞机都义愤填膺,笔者在这里告诉各位,目前C919的产能完全赶不上需求,只能等到2025年扩产后才有点希望,现在每年中国新增加的客机以及老旧客机更换,C919的产能实在是不够。
据中新网报道,中国航空工业集团有限公司在第十四届中国国际航空航天博览会现场举行《2022~2041年民用飞机中国市场预测年报》新闻发布会,发布了对未来20年民用飞机中国市场的最新预测。

预计2022年至2041年间,中国需要补充各型民用客机7035架,其中宽体干线飞机1396架,窄体干线飞机5130架,支线客机509架。每年大约350架,而C919的产能规划是120架,还得2025年之后,还有230架的缺口需要从空客或者波音购买,所以各位不必着急,我们已经为C919留出了广阔的发展空间。