【天极网IT新闻频道】去年,天妹曾经为大家写过一篇《1.19元奔驰smart你开走!摩拜汽车马上就要来啦!》的文章,勾起了大家对“共享汽车”的浓厚兴趣。
最近,天妹就体验了一把帝都的“共享汽车”,今天就用自己的亲身体验,为你开扒“共享汽车”的那些坑。
自Uber、滴滴出行、Airbnb被大众所熟知后,摩拜单车、ofo小黄车等共享单车在全国乃至世界迅速蹿红,使得“共享经济”已然成了互联网创业的新风口。
一时间,“共享充电宝”、“共享图书”、“共享厨房”等新兴创业项目层出不穷。

本次体验中,天妹选择了两款“共享汽车”APP作为对比,分别是号称“中国版car2go”的TOGO(途歌)和由首汽集团出品的Gofun出行。
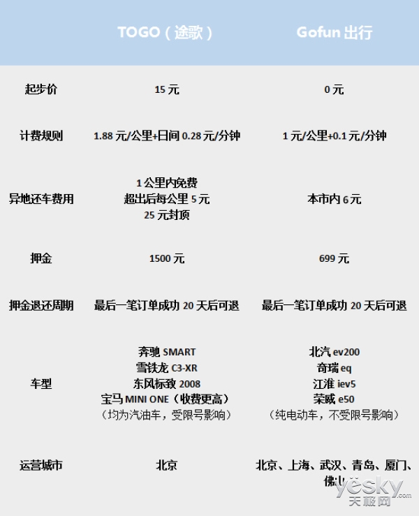
TOGO(途歌)——15元开奔驰真的很爽吗?
天妹首先体验的是TOGO(途歌)。
它的计费规则为15元起步,每公里1.88元,时长费日间0.28元每分钟,与打车相比还是优惠一些的。

15元就能开奔驰,想想就有些小激动呢~

在开始用车之前,我们还要做些准备工作。
打开手机上的TOGO应用,注册之后填写基本资料,上传驾驶证件照片并缴纳押金1500元,整个认证过程耗时不超过一分钟。
值得注意的是,同样是租用奔驰smart,我们此前介绍过的car2go是不需要付押金的,而TOGO则需要缴纳1500元的租车押金,这笔费用其实并不是个小数目。

充值成功后,就可以进入APP开始订车了,但天妹万万没想到,这只是我悲剧的开始……

从上图中可以看到,当时距离天妹所处位置最近的车场并没有可以租用的车辆。

为了完成本次体验,天妹决定打车去位于中关村的另一个TOGO停车地点,此时APP上才显示出该车场还有三辆可用车辆。

由于担心到达目的地后车已经被人租走,我提前点了订车键,没想到APP显示必须在15分钟内到达车辆附近,开门用车……
看来TOGO并不支持提前预定的功能,想必也是为了防止附近用户无车可用。但如果车辆充足,谁又会想要提前预订呢?比如我这次……
几经周折,我终于找到了我的车!!!

打开蓝牙,靠近车辆,APP会自动连接车辆,之后点击开门用车,即可打开车门。

打开副驾驶前方的储物盒,可以看到车辆行驶本和一张油卡,用户可以用该油卡到任意中石化加油站自行加油,这点还是比较人性化的~

检查好车辆内配置齐全之后,天妹就准备出发啦~
这时新的悲剧发生了……我选订的这辆车电瓶没电,打不着火……
无奈我只好结束订单,换成了边上的另一辆smart。

开始计费后,就能看到TOGO分布在全城的专用停车场,用户可以自行选择目的地附近的停车场进行还车,需注意的是,APP上并不会显示停车场的具体地址。
根据TOGO的还车规则,用户可以将车辆停放在任意合法停车场所。如果一公里范围内有TOGO的停车点,则无需支付异地还车费,如果超过一公里,则需要收取每公里5元的异地还车费,25元封顶。

本次天妹的体验路线为中关村——国贸。根据开头介绍的计费规则,本次行程共花费67.61元,由于天妹是新用户,所以TOGO给了10元的体验券奖励。
另外,由于天妹后来换的这辆车未停放在指定车位,得到了TOGO的途币奖励9元,故本次行程实际花费为48.61元。
15元开奔驰真的靠谱吗?
可以肯定的是,所谓“15元开奔驰”只是个噱头,实际使用过程中是很难只花费15元的。
虽然这25公里、50分钟48元的消费比打车要便宜,但天妹是因为有新用户优惠减免才是这个价格,下次用车时就不会有这个优惠了。
除了费用问题外,天妹还想说“此奔驰非彼奔驰”。
在我们印象中,奔驰就是高端车的代名词,是彰显地位和身份的标志。
但是,天妹体验的这款“smart for two”车型,稍有些汽车常识的人都知道,它就是“披着奔驰外壳的奥拓”。
加上TOGO投放的是低配版,实际驾驶感受并不愉快。
提速慢、操控转向不灵敏等等,天妹拿到驾照5年来,还没有开过这么难开的车,后悔当时没有选择边上的标志2008……
所以,如果你打算花15元体验一把“开大奔”的优越感,天妹劝你还是别做梦了,不要被那些标题*党**们给忽悠了。
Gofun出行——电动车也有春天

在经历了TOGO的“折磨”之后,天妹把车停在了停车点,并怀着忐忑的心情打开了我们测试的第二个目标——Gofun出行APP,开始第二轮的租车体验。

Gofun的准备工作和TOGO基本一样,注册之后进行资质认证和缴纳押金。
不同的是,除了上传驾驶证件照片外,Gofun还要求上传身份证照片做双重确认。
相比于TOGO的1500元押金,Gofun的699元押金可以说是实惠了不少。

不仅押金便宜,Gofun出行“0.1元/分钟+1元/公里”的计费规则也要比TOGO优惠得多。

完成资质认证后,Gofun会自动为你推荐所在地附近的停车场及可用车辆数,相比TOGO,Gofun的停车场要多很多。
与TOGO不同的是,用户必须先选择好还车地点,才可以开始租用车辆,不可以将车停放在除指定还车点以外的停车场内。
如果还车点和租车点不同,将收取一定的异地还车费用。天妹试了一下,只要是北京市内还车,异地还车费用均为6元。

选择好车辆后,天妹根据导航找到了我的车~

与TOGO一样,成功订车之后15分钟内需到达车辆附近,打开蓝牙靠近车辆,即可通过APP开启车门,钥匙就放在车内中控台的上方。

开始用车后,APP内还贴心地为用户准备了驾驶手册和充电指南。

开始计费后,用户除了能通过APP看到当前费用外,还可以一键导航至还车点。
不得不说,这个功能真的是太良心了!如果TOGO有这个功能,天妹也不至于换车的时候找不到停车场了。

天妹第二段行程总共行驶了31公里,用时101分钟,费用为57.10,比TOGO要便宜很多。
同样是因为新用户,Gofun送了一张3小时的用车体验券,最后实际花费为28元,简直是白菜价啊!有木有?当然这种力度的优惠也不是经常有的。
电动车也有春天
相比TOGO,第二段Gofun出行的体验可以用“顺心”两个字来形容,不仅费用便宜,找车、还车方便,而且电动车的驾驶感受甚至比smart还要好,无论是提速还是转向都更加灵敏。

不足的是,高速行驶时,天妹会明显感觉到整车发飘,有种要被吹走的感觉……毕竟是国产低端车,安全性还是比较让人担心的……
另外,虽然Gofun可供选择的还车点并不是很多,如果还车点车位被占满,用户也无法到该还车点还车。
天妹当天还车后还坐了3站地铁才到家……这一点体验就不如TOGO可以停在任意停车场更方便。
TOGO 与 Gofun 对比图

“共享汽车”的路还很长
经过两轮体验之后,天妹更愿意把这些“共享汽车”平台称作分时租车系统,因为它实际上只是借用了“共享经济”的概念。
在体验过程中,天妹遇到的一些细节问题,也恰恰反映出了现在“共享汽车”所存在的弊病。
第一大问题——可用车辆过少
上文中提到,天妹原本是打算从金源购物中心出发使用TOGO进行体验的,但无奈这里的停车场内无车可用,才转战到了中关村。
试想一下,如果你只是出门需要用车,发现附近的停车场并没有可用车辆,还会打车去到另一个停车场吗?有这个时间和金钱,估计直接打车或者坐地铁都够了。
另外,TOGO所投放的车辆均为普通的汽油车,在北京还会受到限行影响,尾号受限的车辆用户是无法租用的。
第二大问题——后期维护难,用户素质有待提高
细心的小伙伴可能注意到了,天妹在上文中并没有强调车内环境,这是为什么呢?

因为当我打开smart的车门之后,就被这满地的灰尘吓到了!这是奔驰吗?我好像租到了假奔驰……

让人更加崩溃的是,天妹后来换的这辆比前一辆更脏,不但车窗上都是鸟屎,还没有玻璃水……此时我已无力吐槽,只求能开走就好!

用Gofun出行租到的奇瑞也存在同样的问题,地上不仅有烟灰还有瓜子皮。
使用过传统租车渠道的人应该都知道,一般租车公司都会要求用户还车时把车辆清洗干净,如果发现没有洗车,则需要缴纳一笔数额不小的车辆清洁费。
而共享汽车并没有这些繁琐的还车步骤,完全是靠用户自觉爱护车内环境,即便车辆需要定时清洗,也是由平台公司负责,这就大大提高了平台的后期维护成本。
用户素质参差不齐与平台维护成本相矛盾,导致的结果就是我们看到的车内环境脏乱差,有的车辆外观也是让人难以直视……
第三大问题——还车点少,停车费用难解决
上文提到过,TOGO虽然在开始计费后会告诉你全城的还车点定位,但是并没有具体地址,所以,用户只能按照它提供的大致方位自行寻找停车点。
不瞒你说,天妹为了找到目的地附近的TOGO停车场,甚至还动用了“百度知道”……

可惜,尽管我查找到了还车点,也没能准确地找到TOGO的专属车位,所以只好把车停到附近一座大厦的停车场内,要知道在国贸这个位置停车费可不便宜。
这就意味着,如果下一位用户要来租用我所使用过的这辆车,这期间产生停车费用则由该用户自行承担,TOGO只是会给予一定的途币奖励,最后结算时途币可以抵扣一定的用车费用,但金额可能会远远低于用户所支付的停车费。
而Gofun由于不允许把车停在还车点之外的停车场内,自然免去了给下一位用户带来额外停车费用的问题。
但因为还车点的限制,导致租车用户很可能还要额外花费时间和金钱,才能到达目的地,天妹最后坐了3站地铁才从离家最近的Gofun还车点成功回家。
成功总要伴随质疑和考验
总而言之,一个新兴行业的成长,总是要伴随着质疑和考验的。
尽管现阶段“共享汽车”存在着诸多问题,但是“分时租车”这个形式确实要比传统租车更加方便,为用户省去了繁琐的手续和不必要的额外费用。
在体验本次之后,虽然我肯定不会选择用“共享汽车”来作为上下班通勤或郊游的工具,但是如果我有机会去到另一个城市出差或旅行,也许我会试试使用分时租车作为临时交通工具,而不是传统租车或者包车。
老司机们都懂的!