先在这里问大家一个问题:在我们平常财务工作中,有没有员工垫资为公司买东西,买回来后,再找财务报销费用!相信大家在公司都遇到过这种情况!
今天咱们也来看看员工垫资买办公用品报销的合规做法!以及会涉及到的涉税风险!
1、员工先垫资再报销被要求整改

我们会计人员或者是公司的员工,都会认为我们自己先垫资出来买,最后回公司报销是一样的!其实,这里面涉及的涉税风险还是比较多的。所以,以后再遇到这种情况了,财务人员要及时提醒员工,员工也要知道这里面涉及的税务问题!
2、员工个人垫资报销要注意这三点



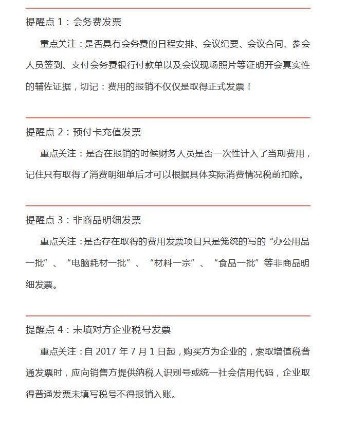
3、费用发票报销会涉及到的财税风险提醒
3.1要考虑代扣代缴个人所得税的问题

3.2、要考虑增值税能否抵扣的问题

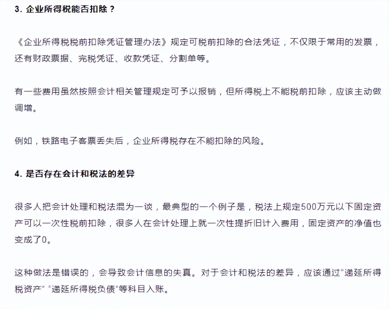
3.3、要考虑企业所得税的扣除问题
3.4、要考虑税会差异的问题

3.5、避免恶意报销的风险

4、财务会计和员工要知道的费用报销流程


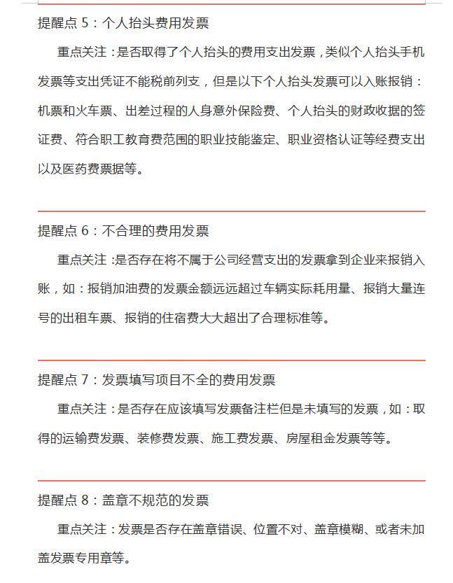
5、费用报销注意事项



上述就是给大家整理的费用报销的内容了,也希望员工和财务会计都在日常工作中注意这个问题。及时规避风险!