笔者按: 本文仅作为科普,不能作为临床诊断或用药指导。
迄今为止,市场上哪款药物能称得上抗击新冠的首席“神药”?
判断依据,当然不能仅凭个人体验,也不能看广告声量,更不能掺杂所谓的民族感情,而应从药物原理、临床试验数据、毒副作用及不良反应、同行评议、市场表现等多维度进行综合考量。
我选择了四种最具代表性的抗新冠药物进行对比,分别是Molnupiravir、Paxlovid、阿兹夫定和连花清瘟。
01Molnupiravir
Molnupiravir是全球首款口服抗新冠病毒药物,由制药巨头默沙东公司(默克)与Ridgeback生物治疗公司共同开发。该药最初并非针对新冠而研发,其本身是一款广谱抗病毒药物。刚开始是针对委内瑞拉马脑炎病毒(VEEV)而开发,后来被用于流感病毒、呼吸道轮状病毒等多种病毒的治疗。
药物作用机制
作为一种核糖核苷类似物的前药,Molnupiravir的作用机制不是直接消灭或抑制病毒,而是“诱骗”病毒,通俗地说,就是药物会诱导病毒RNA聚合酶和自己结合,进行错误复制(突变),最终合成没有感染性的假病毒。

Molnupiravir的作用机制[1]
该药物的作用机制决定了,需要在感染早期服用,才能取得较好的效果。[2]
疗效
根据默沙东于2021年10月1日发布的新闻稿,在三期临床研究的积极中期分析中,与安慰剂相比,Molnupiravir将轻度或中度新冠患者的住院或死亡风险降低了大约 50%。[3]

研究者进行了三期、大样本、双盲、随机、安慰剂对照试验,以评估在出现体征或症状后5天内开始使用Molnupiravir治疗的疗效和安全性。
研究结论是:使用Molnupiravir进行早期治疗可降低未接种新冠疫苗的高危成人住院或死亡的风险。[4]
不过,根据2021年11月30日FDA药物咨询委员会会议上披露的数据,Molnupiravir的有效性出现了不小的下滑:从中期的50%下降到了30%。[5]

不良反应
Molnupiravir在安全性上最大的争议,不是来自服药后的腹泻、恶心、头晕等不良反应,而是来自药物的根源:作用机制。
前面说过,Molnupiravir的作用机制在于诱导病毒的RNA进行错误复制(突变),因而随之带来的风险是:人体细胞的突变风险。
由于胎儿和未成年人体内的大量细胞处于分裂中,所以Molnupiravir应被限制在孕妇和未成年人人群使用。
02Paxlovid
Paxlovid由大名鼎鼎的辉瑞制药生产,风头完全盖过了比它更早上市的Molnupiravir,甚至在一段时间成了“新冠特效药”的代名词。
药物作用机制
和Molnupiravir的“诱导突变”不同,Paxlovid的作用机制简单直接。
我们知道,Paxlovid是由利托那韦和奈玛特韦组成的复合药。
利托那韦并不是一种新药物,早就以抗艾滋病药物的身份享誉十数载,利托那韦能够破坏病毒中酶的正常功能,使病毒无法完成组装和释放。
而奈玛特韦则是新冠病毒主要蛋白酶Mpro的拟肽类*制剂抑**,能够让Mpro无法处理多蛋白前体,从而抑制新冠病毒在人体内的增殖。[6]

Paxlovid的作用机制[7]
疗效
2021年11月5日,辉瑞发布了一项研究,宣称在第二和第三期EPIC-HR(指对高危患者的新冠肺炎的蛋白酶抑制进行评估)临床试验的中期分析中,新型抗新冠口服药Paxlovid将住院或死亡风险降低了 89%。[8]

该项研究同样采取的是大样本、双盲、随机、安慰剂对照试验。
从临床数据看,Paxlovid比Molnupiravir的优势非常明显。
那么,在真实世界中,二者的表现如何呢?
今年10月8日,《柳叶刀》发布了一项中国香港关于两款新冠口服药Molnupiravir和Paxlovid对治疗奥密克戎感染有效性的真实世界研究。[9]

在研究中,研究者分析了2022年2月26日至6月26日期间,11847名服用过Molnupiravir或Paxlovid患者的记录,他们大多都属于新冠感染的高危人群——年龄超过60岁,且未完成疫苗接种。
研究发现,Molnupiravir治疗组的全因死亡率为17.9/100000人日,相比对照组降低了24%;Paxlovid治疗组则为4.2/100000人日,相比对照组降低66%。[9]
需要提醒的是,Paxlovid在抗新冠口服药中虽然优势明显,但并不是所谓“药到病除”的特效药,也不是任何人都可以服用的。在临床使用中存在诸多限制和不足。
包括:
- Paxlovid是处方药,不建议在未经医生处方的情况下自行服用。
- 未被授权用于严重或危重新冠住院患者的初始治疗。
- 未被授权用作新冠病毒的暴露前或暴露后预防(即不用作预防新冠)。
- 未被授权使用超过连续 5 天。
- 对65岁以下健康人群效果并不显著。
不良反应
- 临床试验中Paxlovid常见不良反应包括味觉改变、腹泻、高血压、肌肉疼痛、腹痛、恶心等,用药组的不良反应低于安慰剂组。
- 不建议患有严重肝病和肾病的患者服用。
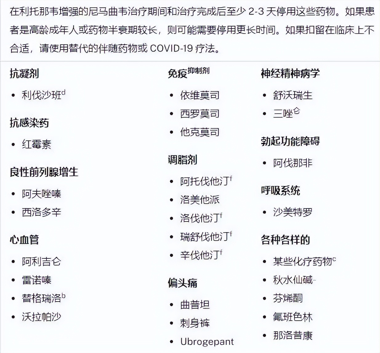
- 由于Paxlovid会影响很多药物的代谢,所以Paxlovid需要避免和某些药物同时使用。[10]
以下药物不能和Paxlovid在同一时间段使用:

以下药物需要在Paxlovid停用后至少2-3天才能使用:

03阿兹夫定
与Molnupiravir和Paxlovid一样,阿兹夫定也是“老药新用”。
阿兹夫定(Azvudine)是由郑州大学常俊标教授作为发明人研发的抗HIV病毒的创新药物,于2013年获批开始进入临床试验。2021年,阿兹夫定作为抗艾滋病药物获批上市。
2022年7月,阿兹夫定获得国家药监局紧急附加条件批准,成为中国紧急批准授权使用的唯一一款国产新冠口服药。
药物作用机制
阿兹夫定的作用机制和Molnupiravir相似,都是通过“诱骗”RNA病毒与自己结合来抑制病毒的复制。
阿兹夫定的发明者常俊标教授说:“如果把RNA病毒复制比作盖房子,核苷酸是原材料。阿兹夫定就是一种劣质的原材料,可以诱骗RNA病毒用来盖房子,劣质原材料盖起来的房子会倒塌,这样也就使得RNA病毒无法复制。”

阿兹夫定的作用机制
疗效
作为首款被批准的国产抗新冠口服药,阿兹夫定目前尚未在学术期刊上公开关于新冠治疗的研究数据,我们只能从其生产厂家真实生物的IPO申请文件和药物试验登记网站获得其三期临床试验部分信息。


从真实生物的IPO申请资料,我们了解到:
在俄罗斯开展的314名中症新冠患者研究中,在第7天时,用药组40.43%的患者症状有改善,而安慰剂组只有10.87%,显示了阿兹夫定的疗效。[11]

不过,阿兹夫定的疗效也受到学术界和医药圈的质疑,包括:
- 数据主要来自商业属性浓厚IPO文件,缺乏来自学术期刊的研究,导致不但试验数据不足,且有部分数据存疑。
- 试验样本太少,例如,俄罗斯的试验只招募了314人,巴西的试验只招募了180人。作为对比,Paxlovid的三期临床试验招募了2246名受试者,Molnupiravir的三期临床试验也招募了超过1400人。
不过,相比疗效,最大的质疑来自阿兹夫定的安全性和不良反应。
不良反应
根据阿兹夫定的上市审评报告,其遗传毒性和生殖毒性不容忽视:
- 遗传毒性:本品 Ames 试验、CHL 染色体畸变试验和体内小鼠微核试验结果均为阳性。
- 生殖毒性:大鼠生育力与早期胚胎发育毒性试验结果显示:交配前后雌雄大鼠给药剂量为 5.0 mg/kg 可引起孕鼠卵巢重量降低,吸收胎数、总丢失数(率)、着床后丢失率升高,未见其他雌雄生殖系统、生育力、交配、妊娠、胚胎发育毒性等影响,对雄鼠生育力的 NOAEL为 5.0 mg/kg,对雌鼠生育力及胚胎发育的 NOAEL 为 1.5 mg/kg。[12]
除了遗传毒性和生殖毒性,阿兹夫定的不良反应还有:
- 神经系统疾病:头痛、困倦,一般为轻度;
- 肝肾功能异常:转氨酶升高,血尿酸水平升高;
- 胃肠道反应:恶心、呕吐、腹泻等;
- 血液学参数异常:如白细胞计数降低、中性粒细胞计数降低、血小板计数降低等。
04连花清瘟
和前述的三款药物类似,连花清瘟同样是“老药新用”。与其他三款抗新冠药物不同的是,连花清瘟从出生伊始就充满了传奇色彩。
2004年6月,《中国中医药报》第2168期登载了一篇名为《在血与火的洗礼中绽放科技之花——连花清瘟胶囊研发纪实》的文章,文中有这一段声情并茂的记述:
“他们昼夜攻关,在短短的15天内完成了“连花清瘟胶囊”的提取、浓缩、干燥、成型等生产工艺和质量标准的研究工作,并不断完善,使之符合高标准的生产要求。在获得相关的药效学实验报告后,尤其是我国权威科研机构P3实验室证明的连花清瘟胶囊确切的抗SARS病毒作用,坚定了他们的研发信心,他们立即整理资料上报省、国家药品监督管理局及国家科技部等有关部门,由于该品种是国内第一个防治非典的中成药,受到省、国家有关部门领导的高度重视,全国防治非典指挥部科技攻关组迅速组织国内十几位中西医专家评审,“连花清瘟胶囊”作为中药第一个获准进入国家药品快速审批绿色通道。”[13]

然而十八年后,以岭药业却声明,《中国中医药报》这篇文章中着重描写的“15天研发连花清瘟”与事实不符。

令人疑惑的是,《中国中医药报》作为国家中医药管理局主管的中医药行业唯一的权威性大报,在这篇描写以岭药业为对抗SARS发明连花清瘟的故事中,字里行间充满了对以岭药业和连花清瘟的褒奖之词,他们有什么动机编造事实?
何况,如果中医药报的内容有误,当初以岭药业为何不予以纠正?直到十八年后才出来“辟谣”。
我们知道的是,由于历史原因,在2015年之前药监局对于药物的监管并没有现在那么严格,因为不要求所有药物的临床数据接受临床核查,导致很多制药公司的临床数据都存在造假现象。
这些问题,直到2015年之后才有所改善:
“2015年11月11日晚,食药总局终于使出了杀手锏,第一次曝光了涉嫌临床试验数据造假的八家企业名单,并表示对其涉及的11个药品注册申请不予批准。”(经济参考报:食药监总局:八药企临床试验数据涉嫌弄虚作假)
基于当时的历史环境,我们不难想象,在2004年,15天的药物研发速度是荣,而在今天,则是耻。
作为对比,同样是国产药,阿兹夫定2013年获批进入临床试验,直到2021年才作为抗艾滋病药物获批上市。
好在2004年并不算一个久远的年代,当年涉及事件的人物和证据依然存在,究竟是《中国中医药报》制造谣言,还是以岭药业欲盖弥彰?
探寻真相并非难事,历史不应该是一个任人打扮的小女孩。
药物作用机制
与Molnupiravir、Paxlovid和阿兹夫定这三款药物清晰的作用机制不同,我们只能靠猜测来了解连花清瘟真正的作用机制。
为什么要靠猜呢?我们看连花清瘟宣传的临床功效:
清瘟解毒,宣肺泄热。
这八个字在科学上毫无意义。
药物的作用机制,是建立在其化学成分之上的。
连花清瘟的成分比较复杂,由十余种中药材组成,包括:连翘、金银花、炙麻黄、炒苦杏仁、石膏、板蓝根、绵马贯众、鱼腥草、广藿香、大黄、红景天、薄荷脑、甘草。

如果对感冒药有一定了解的话,会知道连花清瘟中真正可能起作用的成分是炙麻黄,因为炙麻黄中含有一种叫做麻黄碱的化合物。
由于具有能够减轻鼻粘膜充血,而且具有选择性收缩鼻粘膜血管的作用,可以使鼻塞减少、清鼻涕减少,麻黄碱因此被广泛适用于减轻感冒症状。[14]
含有麻黄碱的药物不仅包括连花清瘟,市场上绝大多数复方感冒制剂、止咳平喘药都含有麻黄碱或伪*黄素麻**成分,例如泰诺、白加黑、复方感冒灵、银得菲、双黄连口服液、板蓝根冲剂、感冒灵胶囊,等等。
正是因为含有麻黄碱这种有效成分,我们才说,连花清瘟在缓解新冠症状方面,存在理论上的疗效。
疗效
一直以来,学术界对于连花清瘟最大的质疑在于,没有过硬的三期临床试验数据,我在前文《连花清瘟能治疗新冠,国际医学界承认吗?》曾经对连花清瘟以往发布的临床试验进行过分析,有兴趣的读者可以移步阅读。
近期,一则《中医药治疗新冠肺炎无症状感染成果登上国际期刊》的新闻被国内各大媒体竞相转载,文章表示:
一项题为《连花清瘟胶囊治疗新型冠状病毒肺炎无症状感染者的有效性:一项随机、对照多中心试验》的临床研究成果在国际医学期刊《结合医学与补充医学杂志》(《JOURNAL OF INTEGRATIVE AND COMPLEMENTARY MEDICINE》)发表。
研究结果显示:治疗组在14天的隔离观察期间核酸转阴率较对照组提高了81.21%。患者核酸转阴时间较对照组缩短接近一半。此外,治疗组临床症状出现率较对照组下降了47.5%。治疗组转为普通病例的比例也较对照组下降了51.4%。且无记录严重不良事件。揭示了连花清瘟对无症状新冠病毒感染患者的有益作用。

如果只看报道的话,确实有理由相信,连花清瘟为自己在治疗新冠方面拿出了科学证据。
但如果对医学科研有所了解,又看得懂英文的话,我们不难从这项研究中看出一些蹊跷。
这是以岭药业发布研究的“国际期刊”网站及研究内容。

这是这本叫做Journal of Integrative and Complementary Medicine的国际期刊,影响因子是2.381。

目前国内比较优秀的科研工作者,通常会寻求在影响因子5-10甚至更高的期刊上发表论文。
可以说,上面这本期刊,在国际上几乎没有什么影响力。而这类影响力不高的期刊,通常给钱就能发文。
再看具体内容:
现代医学的临床试验,通常要遵循大样本、双盲、随机、安慰剂对照等原则。为了避免因样本过小导致的误差,大样本是最基础的要求。
而连花清瘟的这次试验有多少受试者呢?

总计120人,服药组和安慰剂对照组各只有60人。
如前所述,阿兹夫定就因为样本过少而遭业界质疑,但好歹也有300多人,而连花清瘟这次试验居然只有120人。
我们知道,按照国际惯例,三期临床试验通常需要招募500-1000名受试者,120名受试者只能达到二期临床试验的规格。
毫无疑问,这又是一次质量不高的研究。
对于普通老百姓来说,研究质量高不高不重要,重要的是“连花清瘟治疗新冠肺炎无症状感染成果登上国际期刊”这件事——只要有那么个新闻稿发出来,就能刺激销量和股价。
我们常说,对于一项科学研究,同行评议最重要。那么,行业内人士对连花清瘟的学术评价是怎样的呢?
首都医科大学校长饶毅教授的态度很具有代表性:
“告诉大家,不用抢购连花清瘟,白送我都会扔了。”

有人说,不对啊,大名鼎鼎的钟南山院士就曾经说过,试验证明连花清瘟针对新冠是有效的。
好,我们再来看看钟南山院士对连花清瘟的这项研究。
2020年3月20日,中国工程院钟南山院士科研团队、广州呼吸健康研究院杨子峰教授在《药理学研究》(Pharmacological Research)发表了题为《连花清温对新型冠状病毒具有抗病毒、抗炎作用》的论文(《Lianhuaqingwen exerts anti-viral and anti-inflammatory activity against novel coronavirus (SARS-CoV-2)》)。[15]

该研究采用瑞德西韦作为阳性对照,研究连花清瘟在体外对于新冠病毒的抑制作用。

体外研究显示,连花清瘟确实可以抑制新冠病毒。
注意,这是体外研究!体外研究有效,不代表临床有效!
很多人对体外研究这个概念不了解。体外研究,也叫做体外实验(in vitro experiments),In vitro是拉丁语中“在玻璃里”的意思,意指进行或发生于试管内的实验与实验技术。
为什么说体外研究的结果没有意义呢?
举个例子,你往试管里放上醋,然后把新冠病毒放进去,醋照样能杀死新冠病毒。所以我们能说,醋是新冠有效药吗?
如前所述,连花清瘟的所有成分里,真正对缓解感冒症状有效的成分,理论上是麻黄碱。但问题在于,连花清瘟中麻黄碱的成分非常少。
我在前文《连花清瘟口罩不能预防新冠,还可能带来严重恶果》中说过,因为是制造*毒冰**的主要原料,麻黄碱在我国是第一类*制毒易**化学品。
所以,国家食品药品监督管理局规定,对单位剂量超过30mg的含麻黄碱类复方制剂转为处方药进行管理。
时至今日,市场上绝大多数含有麻黄碱成分的感冒药物,包括像酚麻美敏片、美扑伪麻片、氨麻美敏片、感冒灵颗粒等,都属于处方药,或有销售限制的药物。
但连花清瘟的销售是不受限制的,原因在于连花清瘟中麻黄碱的含量非常少。
既然为了避免被限制销售,导致连花清瘟中真正能够缓解感冒症状的成分麻黄碱含量不足,那连花清瘟对于缓解新冠症状,还能起到什么作用呢?
答案只有一个:安慰剂效应。
不良反应
连花清瘟胶囊的说明书显示:上市后监测数据显示本品可见以下胃肠道不良反应如恶心、呕吐、腹痛、腹泻、腹胀、反胃,以及皮疹、瘙痒、口干、头晕等。
既然连花清瘟中麻黄碱的含量不足,所以麻黄碱的危害暂且不表。
综述
无论是Paxlovid、Molnupiravir还是阿兹夫定,都各有其优点及短板,目前世界上并不存在一款能够真正预防或治愈新冠的特效药。
以科学、理性的眼光,从整体数据和表现来看,综合疗效、不良反应等因素,在降低高危人群重症率及病死率方面,Paxlovid无疑是所有新冠口服药中表现最好的一款。
而Molnupiravir则受到Paxlovid的强烈冲击,二者在全球市场的销售额也很好地印证了这一点:
今年一、二、三季度,Paxlovid的销售额分别为15亿美元、81亿美元和75亿美元;而Molnupiravir的销售额分别为32.47亿美元、11.77亿美元和4.36亿美元。
国产药物阿兹夫定虽然在疗效和安全性方面颇受质疑,但作为拥有自主知识产权的药物,仍具有一定的战略价值。
然而有时候,科学也好,证据也罢,并不是事情的全部。
比如在我国,就有一款神奇的“抗新冠药物”。
尽管作用机制不明,真实疗效不明,饱受学术界质疑,且在中国以外的大多数国家被限制以“抗新冠药物”进行销售,但并不妨碍该药物成为国内炙手可热的“断货神药”。
根据21世纪经济报道的估算,该药物仅在2022年前三季度就实现了超过36亿元的销售额。[16]
随着今年底和明年初国内新冠感染高峰的来临,可以想象,该药物将创造国内药物销售史上的一个神话。
为什么如此荒唐的一幕,能这样堂而皇之地上演?
这究竟是科学的沦丧,还是人性的扭曲?
参考内容
[1] https://www.nature.com/articles/s41594-021-00651-0[2] https://www.drugs.com/molnupiravir.html[3] https://www.merck.com/news/merck-and-ridgebacks-investigational-oral-antiviral-molnupiravir-reduced-the-risk-of-hospitalization-or-death-by-approximately-50-percent-compared-to-placebo-for-patients-with-mild-or-moderat/[4] https://www.nejm.org/doi/full/10.1056/NEJMoa2116044[5] https://www.fda.gov/media/154473/download[6] https://www.fda.gov/news-events/press-announcements/coronavirus-covid-19-update-fda-authorizes-first-oral-antiviral-treatment-covid-19[7] https://www.nature.com/articles/s41586-020-2223-y#Fig1[8] https://www.pfizer.com/news/press-release/press-release-detail/pfizers-novel-covid-19-oral-antiviral-treatment-candidate[9] https://www.thelancet.com/journals/lancet/article/PIIS0140-6736(22)01586-0/fulltext[10] https://www.covid19treatmentguidelines.nih.gov/therapies/antivirals-including-antibody-products/ritonavir-boosted-nirmatrelvir--paxlovid-/paxlovid-drug-drug-interactions/[11] https://www1.hkexnews.hk/app/sehk/2022/104646/documents/sehk22080402059.pdf[12] https://www.cde.org.cn/main/xxgk/postmarketpage?acceptidCODE=93007324365052ca04d998ec99e4cdaf[13] http://www.100md.com/html/Dir/2004/06/30/42/55/10.htm[14] 谷啸先. 常见OTC药中隐藏的兴奋剂. 2008.7. 医药世界[15] https://www.sciencedirect.com/science/article/pii/S104366182030743X[16] https://m.thepaper.cn/baijiahao_20773573