做会计就是要掌握这些,增值税的账务处理,不然工作的时候不会做就尴尬了!
增值税账务处理会计分录大全
应交税费包括应交增值税、未交增值税、预缴增值税、待抵扣进项税额、待认证进项税额、待转销项税额、转让金融商品应交增值税、代扣代交增值税、简易计税

增值税账务处理分录
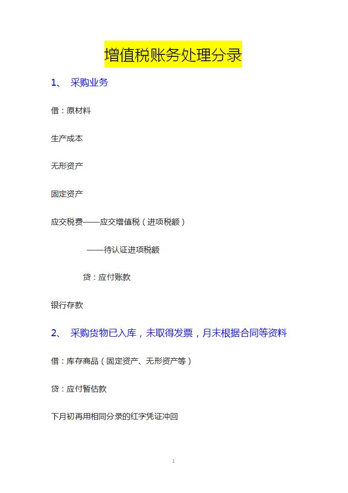
1、采购业务
2、 采购货物已入库,未取得发票,月末根据合同等资料

3、 购进不动产或不动产在建工程按规定进项税额分年抵扣的账务处理
4、 代扣代缴增值税

5、销售货物
6、视同销售

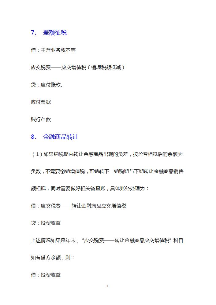
7、 差额征税
8、 金融商品转让

9、出口退税

10、交纳增值税
11、减免增值税
......
篇幅有限,就先整理到这里了,希望能帮到大家,完整版的已整理。
