
长久以来,由于儿童专用药供给无法满足临床需求,儿童用药一直存在“用药靠掰、剂量靠猜”的难题,“如何分药”难倒了儿科医生和家长。近年来,因滥用、错用成人药而导致儿童发生不良反应甚至危及生命的案例增多,极大危害了儿童用药安全。儿童专用药匮乏,根本上需要从药物研发、生产上解决。然而对药企来说,一方面,儿童群体的特殊性导致了儿童药品研发难度大、盈利难;另一方面,儿童临床试验风险高,志愿者难招募,导致药物研发缺少数据支撑。
面对日渐庞大的儿童用药需求,多部门发力释放利好政策,促进儿童药的研发和创新,以顶层设计守护儿童用药安全。本文对2020年以来,“儿童用药”相关话题进行梳理。
舆情走势及关键节点
以2020年1月1日~2021年6月3日为监测时间段,网民关注度和媒体关注度如图1所示。

图1“儿童用药”媒体关注度和网民关注度月度走势图
一、儿童专用药匮乏引关注
1.用药靠掰、剂量靠猜,分药成难题
2019年12月3日,《经济参考报》刊发《“专用药不专”三大短板加剧儿童药匮乏》称,儿童专用药匮乏是我国医药领域的老问题,“用药靠掰、剂量靠猜”,专用药不专问题一直困扰着家长。三个突出的短板加剧了儿童药匮乏现状。一是缺乏专用剂型。国内目前大多数儿童用药主要是靠医嘱要求家长自行分包或者分片,没有儿童专用剂型。二是缺乏治疗标准。很多儿科医生大多是按照经验开药,难免陷入“经验主义”,而忽视了孩子的个性化医疗,多用、少用成人药的情况常见。药剂师在为住院患儿磨药分包时也缺乏统一规范标准,一旦出现问题易产生责任纠纷等问题。三是缺乏儿童疗效和安全性等药品信息。儿童专用药研发难、上市难,药物疗效和安全性难以在儿童人群验证。
2021年5月11日,微信公众号“医学界”发布《5岁儿童服药后昏迷:中国儿童药困局》称,市面上售卖的切药器、带刻度的喂药器、研磨器等商品琳琅满目,成为家长们分药的选择,但是这样的尝试也存在很多未知风险。首先,药片分劈、片剂磨粉、粉末溶液化等手工操作很难保证准确和均匀。其次,忽视分药医嘱也成为儿童用药的风险之一。除药物剂量问题外,由于缺乏循证医学证据,某种药物该不该用、怎么用,也给儿科医生带来很大挑战。
此外,光明网发布《儿童用药别“儿戏”》、微信公众号“未来医生官方号”发布《儿童用药,80%以上的家长都错了》等,提示了儿童药物中毒、捏鼻子喂药、喂药加糖、多种药物混用、滥用退热药和维生素等儿童用药误区。
解决“分药”问题,主要有两方面建议:一是建议由儿科医生、药剂师等专业人士进行分药。如上述《5岁儿童服药后昏迷:中国儿童药困局》一文中引用专家观点称,呼吁允许儿科医院收取药品分剂量调配相关的药事服务费,以补偿分剂量的成本,激励药师提供更高质量的药品分剂量服务。此外,对于儿科分剂量需求大的药品,鼓励制药企业积极研究分剂量的方法和适宜性,并在药品说明书中添加相应的信息,使药师和非药学专业人员在对药品进行分剂量时都能获得实用的参考信息和警示。临床工作者也应积极探索分剂量对药物溶出度、稳定性等的影响,对分剂量后药物体内处置过程的改变、药动-药效学的变化、以及对应的临床风险展开研究。健康报网发布《医院为患儿“掰药”值得鼓励》称,在“掰药”方面,医院的药剂科具有很大的优势,药剂师不仅具有药品专业知识,而且还有精密的计量仪器。假如由药剂师帮助家长来“掰药”,那么家长“猜不准、分不匀”等现象就会得到很大程度的缓解。医院承担“儿童酌减”责任值得鼓励,可以作为改善服务的内容加以推广。医院不妨在门诊开通药品分包窗口,随时为儿童提供分药服务。二是呼吁研发便于分装或儿童专用剂型。如北京日报客户端发布《剂量靠猜,分药靠掰!难坏家长的儿童用药剂量如何保障?》称,在儿童用药研发上,应在现有药物基础上生产更多便于分装和使用的剂型,如液体剂型、颗粒剂型等,同时提供适合儿童使用的规格(如微型片剂)。
2.成人药儿童用,药物滥用存风险
2021年5月19日,微信公众号“八点健闻”发布《药监局终于出手!儿童感冒用药的黑历史能否被终结?》称,在美国2岁以下儿童中被禁用的复方抗感冒药,在国内,却冠以“小儿”之名,成为年销量数亿元的“大品种”。在中国,超70%的抗感冒药为复方成分,因为含有多种有效成分,打的是“组合拳”,见效快,又可以在药店随意购买,是深受家长们欢迎的畅销药。因此在感冒药的使用中,极易造成重复用药、超安全剂量用药,增加不良反应发生率,严重时甚至带来肝肾毒性问题甚至儿童死亡。退热药“尼美舒利”和复方抗感冒药“优卡丹”都曾引发不良反应。
儿童并非成人的“缩小版”,部分药品儿童使用需慎重。2021年1月8日,《中国医药报》刊登《10类药物,儿童谨慎使用》称,一些成人可以正常使用的药物,对于处于生长发育特殊时期的儿童来说,可能需要禁用或慎用,如抗菌药物、退热药物、驱虫药、抑酸剂、抗过敏药、止泻药、胃动力药、神经系统药物、镇静催眠药和中药。
3.家长擅自买药、用药有隐患
家长热衷购买的海淘儿童药品也并非都安全。2020年10月19日,央视财经《天下财经》栏目播出《日本人气儿童感冒糖浆被召回约775万瓶》称,网红感冒药池田模范堂旗下的“面包超人儿童感冒糖浆”在日本被大规模召回,被召回的原因是产品在出厂前,没有完成全部质检工序,在中间环节上有疏漏。召回对象是保质期在2020年10月到2023年7月之间的所有产品,预计数量高达775万瓶。值得注意的是,“面包超人咳嗽药水”在2017年被央视曝光或含我国儿童禁用药成分。中国网、海外网、《北京商报》等媒体转载报道相关信息。在微博平台,@凤凰网财经、@21世纪经济报道等关注该事件。网民认为不应迷信国外制造。
4.儿童罕见病用药被忽视
2020年5月25日,界面新闻发布《不能“罕治”!*会两**提案:建议将儿童罕见病用药纳入医保》称,全国人大代表孙伟建议儿童罕见病用药纳入医保。罕见病种类众多,罕见病儿童为数不少。患病儿童难以融入社会,给家庭带来沉重负担,社会却对此关注不多,办法不多,宜加快建立儿童罕见病遗传咨询体系、诊治协同体系,加快人工智能等技术应用,做好儿童罕见病诊疗预防工作,并逐步把儿童罕见病用药纳入医保,健全患病儿童及其家庭的医疗和经济负担。
二、儿童药研发投入大、要求多、成本高
2020年12月10日,微信公众号“艾美达行业研究”发布《“儿童药市场”为何呈现出虚假的繁荣?》称,近几年,我国儿童用药市场规模快速增长,且增速始终高于整体。不过,虽然市场庞大,我国儿童药的品种、生产企业却寥寥无几。在儿童药领域的研发面临诸多困难,据业内不完全数据统计,由于儿童用药生产以小批量、多批次为主,工艺较复杂,部分儿童药的生产成本比成人药高出10%以上,生产投入成本高,定价没有优势,适用人群狭窄,国内企业看不到盈利点,由此导致即便市场容量巨大,但并没有动力涉足。同时,可能因为行政影响过多,或某相关政策扶持环节的缺失,在这一多一少的情况下,造成潜力巨大的儿童药市场无人问津的虚假“繁荣”。
2021年5月6日,微信公众号“趣学术”发布《每年3万儿童因药物致聋!儿童药极度短缺,成2.4亿儿童最大安全隐患》称,企业必须针对儿童生理及心理特点进行专业研发。如儿童专用口服药必须考虑适口性问题,儿童对口味要求高,需要开展口服制剂矫掩味技术研究,同时建立科学的口味评价体系,以遴选儿童喜欢的口味。这是成人药物研发外的额外研发支出。同时,剂量小了,剂量准确性要求高,为保证药效,生产工艺要求比成人更高,工艺更为复杂,推高了生产成本。儿童的常见病往往都有季节性,例如哮喘等。在发病率低的时间段,生产线就会面临闲置问题,产能效率低,增高摊销的各类成本。此外,政府有关部门为了更好管理药价,防止不合理剂型、奇特剂型抬高价格,同一药品尽量减少规格和剂型,可儿童药恰恰最需要剂型创新,但是部分省市在招标时直接规定了剂型,很多儿童药因此落标,失去了医院市场。其直接结果是导致儿童药生产企业数量极为稀少。
2021年5月20日,微信公众号“人民日报评论”发布《“剂量靠猜、分药靠掰”,儿童用药如何更精准?》称,不同于成人药物,儿童药物面对的人群数量较少,市场需求远不如成人药物,但研发投入多、要求高。同时,受限于家长让儿童参与临床试验的意愿,儿童药物开展临床试验较难,收集数据难度更大。由于儿童发病往往具有时间短、进程快的特点,对临床试验基地的要求更高、更为细致。高投入、高要求、市场规模小,让很多制药企业望而却步。我国人口众多,儿童用药市场需求相对较大,但我国是一个发展中国家,目前仅仅满足了人们的基本用药需求,发展完善的儿童药物研发、临床试验、供应、使用、支付等体系,仍需要时间。
媒体认为,儿童药研发问题可以从三个方面来解决。
一是优化儿童用药政策。如《经济参考报》刊发《政策亟待优化儿童用药困局仍待解》称,儿童用药虽有一些优惠政策,但在药物采购、定价层面缺乏强制规定,政策的连贯性、系统性及精准性有待完善。专家建议,制定延长儿童药物的保护期、税收减免等优惠政策,鼓励药厂研发和生产的积极性;通过国家“重大新药创制”科技重大专项、蛋白类生物药和疫苗重大创新发展工程等,整合优势单位协同创新研发,引导和鼓励企业优先研发生产,在保障生产供应方面,对相应的儿童用药生产企业给予政策扶持,推动开展产品升级、生产线技术改造等;应建立儿童基本用药目录,规范临床用药与处方行为,指导和促进临床对患者合理、安全、有效地进行药物治疗;在全国合理用药监测网络及国家药品评价中心(药品不良反应监测中心)基础上建设儿童用药监测系统,加强对儿童用药上市后的评价与监测,为儿童安全、合理用药提供信息支撑,最大限度保障儿童用药安全;应加大儿童用药临床研究。对于企业方面,完善促进儿童药物优先市场准入政策,采购上可以免招标直接挂网采购,使上市产品尽快投入使用,这样既能尽快惠及儿童患者,也能增加企业收益;对于专用儿童药,应该在价格上给予政策扶持,并优先纳入医保支付,这样既能提高企业积极性,也能减轻患儿就医负担。
中国食品药品网发布《立法保障儿童用药安全刻不容缓》称,需要对儿童药物的注册申请加快审评,建立申报审评专门通道;同时配合药品定价和招标采购等部门研究制定相关支持和引导政策,发挥医疗保险对儿童用药的保障功能,按规定及时将儿童适宜剂型、规格纳入基本医疗保险支付范围等。此外,尽快出台相关行政法规来规范儿童用药行为,强制性规定某些药品只能使用儿童装,不能再延续以往的“成人标准儿童减量”的老习惯。
二是利用真实世界研究和非临床数据。如光明网发布《光明时评:儿童更需要安全有效的药物》称,由于儿童志愿者参与临床试验人数极少,真实世界研究就成为了儿童药物和其他医疗措施的较好试验方式,并且成为国际和国内都认可的一种试验手段。儿童药物的真实世界研究有多种方向。比如在传统用药中,根据疾病的适应症把成人用药通过测算用于儿童的真实病例的统计。由于我国上市的临床常用药品儿童专用药有限,多数儿科疾病的治疗都采取的是成人与儿童共用同一种药。因此,可以通过真实医疗环境中获得儿童用药情况,包括疗效和安全性来评估儿童对某一药物的情况,从而获得相对准确和安全的用药规范。
微信公众号“健点子ihealth”发布《儿童药开发的坎日本要用非临床数据来破》称,儿童药开发的数据外推可能最大地解决“儿童没有药,成人药掰一半”的难题,即通过推断来自成年人或其他儿科人群的数据,药企可以减少额外的儿童研究的数量和需求,不仅节约成本,也大大提高了儿科新药的研发效率和速度。
但部分专家也认为,利用成人临床试验数据间接指导儿童用药可能会导致药物不良反应增加。如《健康报》刊登《*会两**观察|把好临床试验关卡,共筑儿童用药安全“防火墙”》引用专家观点称,加强临床研究是保障儿童用药安全重要一环,成年人适用的药物用于儿童群体需谨慎。药物研发阶段应为儿童“量身定制”,新药上市前应进行必要的儿童人群临床研究,获得儿童用药临床数据,上市后规范开展儿童群体药物综合评价,监测儿童用药相关信息和数据。如果药物上市前没有相关儿童药物临床数据,上市后,推动补充儿童相关的临床数据非常重要。
三是提升企业市场竞争优势。如微信公众号“中国医药报”发布《千亿儿童用药市场前景广阔,药企布局正当其时》称,有趣、可爱的产品包装可以吸引孩子的好奇心,更容易说服孩子服用,增加用药主动性,企业可通过包装设计,申请外观专利,获得知识产权保护,提升整体市场竞争优势。
三、儿童药研发利好频出
近年来,国家药监局、国家卫生健康委、国家医保局等多部门陆续出台多项政策措施,鼓励儿童药物研发、生产、使用。部分“儿童用药”相关政策与指导原则见表1。

表1 “儿童用药”相关政策与指导原则(部分)
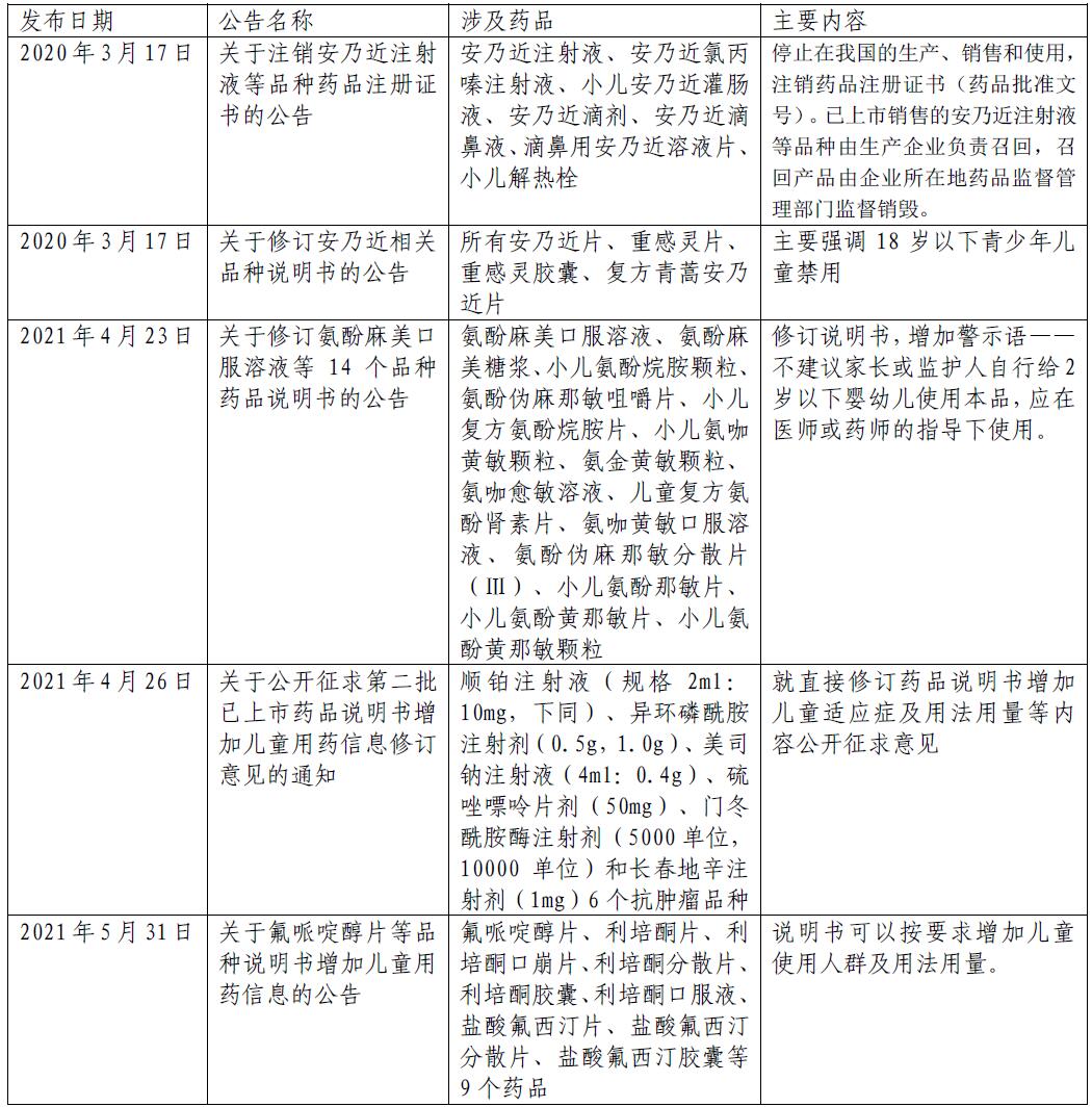
2020年以来,国家药监局多次发布公告、通知,对部分涉儿童药品进行注销或要求修订药品说明书中涉及儿童的部分,其中涉及的药品类型包括退热、抗肿瘤、精神科药品等,如表2所示。同时,创新儿童药品也被纳入优先审评。根据《中国医药报》刊登的《全力破解儿童用药短缺难题》,数据显示,截至目前,通过优先审评通道获批上市的儿童用药累计达32个,2021年至今已有12个儿童用药获批上市,完成数量及审评速度均有明显提升。2021年5月31日,国家药监局药品审评中心网站正式开通“儿童用药专栏”。栏目汇集儿童用药领域的政策法规、技术指南等信息,未来将成为企业、医生、公众了解国家儿童用药政策法规,把握研发技术要求,与药监部门互动沟通的重要窗口。

表2 2020年以来国家药监局涉儿童药品注销或修订说明书相关公告通知
另外,在医保目录、产业组织方面对儿童用药也多有动作。如2020年国家医保谈判结果公布,共收录7种儿科用药,包括小儿清热宁颗粒、小儿法罗培南颗粒、小儿牛黄清心散、小儿荆杏止咳颗粒、安儿宁颗粒等,多为中成药品种。这7款药品均充分考虑到了药物的安全性与有效性,规格和剂型也比较符合儿童特点,另外对用量也有明确规定。2020年10月24日,中国儿童药物研发和产业化联盟启动大会在北京召开。工业和信息化部、国家卫生健康委联合支持成立儿童药物研发和产业化联盟。联盟集中医药行业优势资源,密切统筹研发、生产和临床需求,推动多学科、跨领域合作,促进儿童用药产业发展。
不同媒体平台对比分析
以2020年1月1日~2021年6月3日为监测时间段,统计不同媒体平台报道量,从图2可以看出,占比较高的信息平台依次为微信、新闻网站、微博,占比分别为35.06%、26.70%和、23.91%。

图2 媒体信息来源比例。
此外,在短视频平台上,“浦东发布”发表的《紧急提醒!涉及14个儿童药品!》、延安市融媒体中心发表的《紧急提醒!国家药监局最新公告!涉及14个儿童药品!#儿童药品》点赞数较高。网民观点主要集中在,“小儿氨酚黄那敏颗粒”上,表示此药在医院的儿童用药中较为常见,使用量大,部分网民吐槽儿童药口味问题,如图3所示。

图3 短视频热门评论(数据来源:中国健康传媒集团短视频舆情监测系统)
点评
从舆情走势可以看出,儿童用药话题集中于相关政策公告发布时期,媒体及个人对儿童用药的科普则散见于日常发布中。舆论关注点主要为儿童用药匮乏导致的用药难、儿童药品研发困境以及儿童药物滥用等方面易引发广泛关注。
近几年,国家频频出台利好政策、指导原则,为儿科医生临床用药和企业开发儿童药指明方向,激发企业的研发热情。然而,儿童用药匮乏是长久以来的老问题,儿童专用药的品种、剂型、规格和供应仍难匹配市场需求。儿童用药的安全性、有效性、可及性等仍需要多方努力。一方面,政策加大向儿童药物研发、招标价格、医院准入等方面倾斜,多考虑儿童用药特殊的剂型、口味等方面的需求。另一方面,药企也可以在生产、设计上下功夫,如在“分药”问题上,也可以借鉴国外经验,通过设计药片多样化刻痕等方式辅助精准用药。(占妮)
来源/中国健康传媒集团《舆情周刊》
