
编者按: 权益性投资合伙企业丧失核定征收资格后,其股权转让所得税率最高可达35%,相较于个人直接持股丧失税收优势。然而,拆除持股平台还原到个人持股状态,也面临着合伙企业清算纳税的严峻风险。在这一背景下,相关合伙型持股平台可以考虑调整企业类型,适用《财政部、税务总局、发展改革委、证监会关于创业投资企业个人合伙人所得税政策问题的通知》(财税〔2019〕8号)等政策,降低税负成本。

合伙型持股平台:“节税利器”变“烫手山芋”
(一)核定征收变查账征收,合伙型持股平台个税优势不再
过去,部分地方出于招商引资的考虑,将核定征收作为与企业谈判的筹码,导致大量合伙企业在不符合核定征收条件的情况下,违规适用核定征收政策。个人投资者为了实现高效管理、方便融资的目的,往往寻找此类“税收洼地”,采用合伙的组织架构设立持股平台。但《关于权益性投资经营所得个人所得税征收管理的公告》(财政部 税务总局公告2021年第41号)出台后,持有股权、股票、合伙企业财产份额等权益性投资的个人独资企业、合伙企业,一律适用查账征收方式计征个人所得税。按照创投企业的组织结构和运营模式,其经济体量之大往往会给投资者带来巨大收益,据此得出的年应纳税所得额通常会超过50万元,继而需要顶格适用35%的税率缴纳个人所得税。相比于合伙企业正常状态下的税负,个人投资者直接转让股权税率为20%,且个人转让股票免征增值税,在税负方面更具有优势。
(二)拆除持股平台税务处理不当,涉税风险激增
综合考虑政策变化和税收成本,大量个人投资者试图拆除持股平台,通过解散清算合伙企业,还原为个人投资者直接持股。但在税务处理上,税企之间存在较大争议:一方面,非交易过户是否应税,企业认为非交易过户不属于转让,不产生纳税义务;而税务机关认为非交易过户涉及股权在不同主体间的流转,应当视同转让产生纳税义务。另一方面,合伙企业解散清算,个人合伙人取得分配的股权应按“经营所得”纳税,还是按个人终止投资经营收回款项按照“财产转让所得”计缴个税,亦有不同观点。因此,在个人投资者拆除持股平台的过程中极易引发税务风险,对于平台持有上市公司股票的,上市公司还可能遭到证券交易所发函问询相应业务的商业合理性。
自从2021年3月《关于进一步深化税收征管改革的意见》明确要求“依法加强对高收入、高净值人员的税费服务与监管,重点防控利用‘税收洼地’等逃避税的行为”以来,高净值人士股权转让已成为税务监管重点聚焦、查处涉税违法行为的关键领域,拆除持股平台面临的涉税风险总结如下:
1、税务机关可能对41号公告出台前滥用核定征收政策的股权转让交易进行追溯调整;
2、个人投资者取得合伙企业清算分配的股权未按照规定期限申报所得的,须补缴税款及滞纳金,若经税务机关通知申报仍不申报的,还将触发*税偷**责任。
3、合伙企业存续期间进行股权转让交易存在欠税的,税务机关可以向合伙企业注销前承担无限连带责任的普通合伙人追缴所欠税款。

另辟蹊径:合伙型持股平台的个税优惠
鉴于拆除持股平台等非常规的转股方式往往会被税务机关穿透交易实质课证税款,那么,在不拆除持股平台的情况下,个人投资者能否降低税负水平?早在2019年,国家即对创投企业(基金)给予了个税优惠政策,不失为当下解决合伙型持股平台税负的一条出路。
(一)创投企业个人合伙人所得税优惠政策的适用条件
1、适用主体
根据《财政部、税务总局、发展改革委、证监会关于创业投资企业个人合伙人所得税政策问题的通知》(财税〔2019〕8号)的规定,该项个税政策适用主体包括创业投资企业(以下简称“创投企业”)和创业投资基金(以下简称“创投基金”)。

2、完成备案,接受创业投资企业管理部门的监管
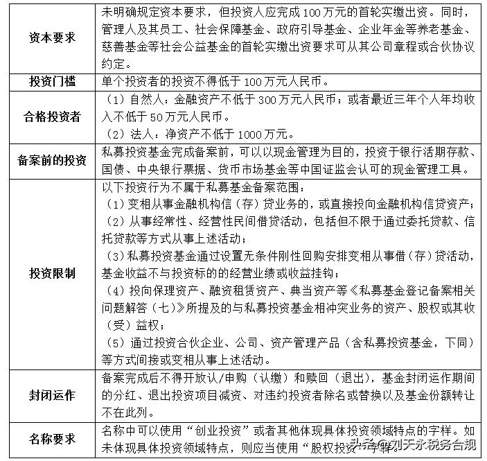
(1)创投企业应当根据《创业投资企业管理暂行办法》完成备案
创投企业在国家工商行政管理部门注册登记的,向国务院管理部门申请备案;在省级及省级以下工商行政管理部门注册登记的,向所在地省级(含副省级城市)管理部门申请备案。
(2)创投基金则应当根据《私募投资基金监督管理暂行办法》完成备案

创投基金由各类私募基金管理人向基金业协会申请登记,并于各类私募基金募集完毕后,办理基金备案手续。
在备案条件上,创投基金存在既在基金业协会又在发改委备案的情况,在发改委备案的,应当符合前述《创业投资企业管理暂行办法》规定的备案条件,在基金业协会备案的,则须满足如下备案条件:

3、规范运作
(1)经营范围
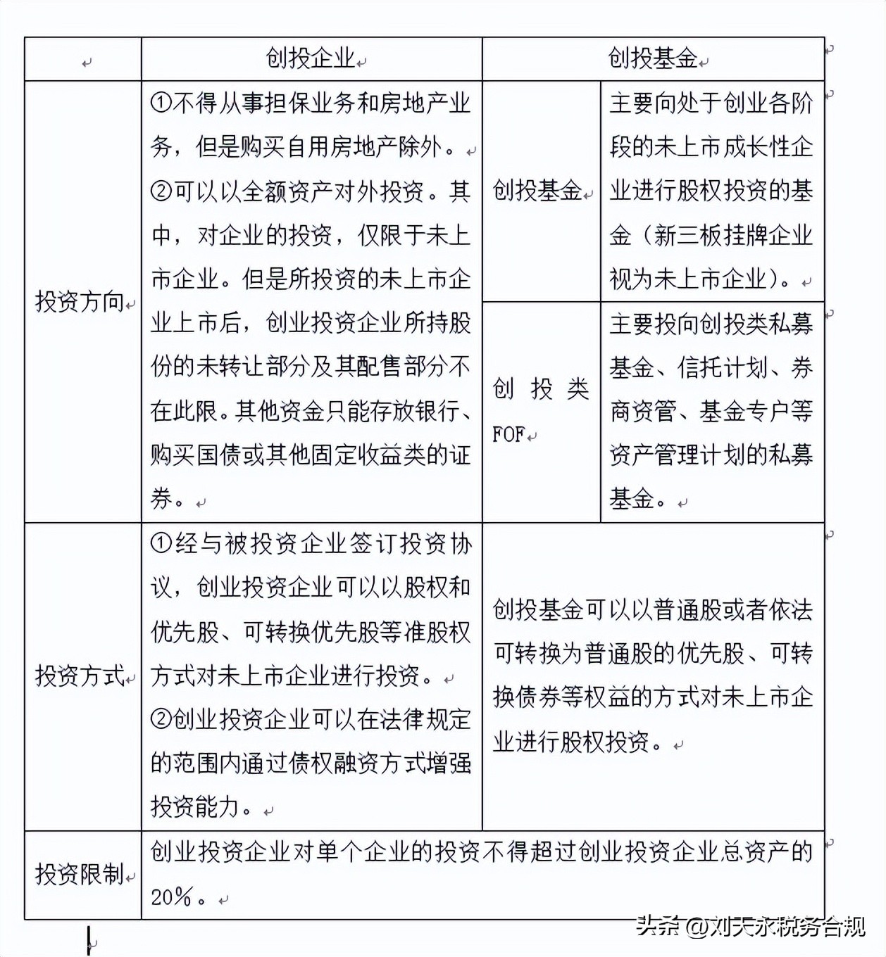
按照《创业投资企业管理暂行办法》第十二条的规定,创投企业的经营范围仅限于以下五类业务:一是创业投资业务;二是代理其他创业投资企业等机构或个人的创业投资业务;三是创业投资咨询业务;四是为创业企业提供创业管理服务业务;五是参与设立创业投资企业与创业投资管理顾问机构。
《私募投资基金监督管理暂行办法》并未明确创投基金的具体经营范围,但参照《关于加强私募投资基金监管的若干规定》中私募基金管理人的经营范围,创投基金应当具有与私募业务属性相同或相近的经营范围,即围绕创投基金管理开展资金募集、投资管理、顾问服务、管理咨询等业务,而不得开展与之冲突或无关的业务。
(2)投资范围
根据《创业投资企业管理暂行办法》《私募投资基金监督管理暂行办法》和《有关私募投资基金“业务类型/基金类型”和“产品类型”的说明》,创投企业与创投基金的投资范围如下表所示:

(3)存续期限
创业投资企业可以事先确定有限的存续期限,但是最短不得短于7年。
创业投资基金存续期不少于5年,其中存续期为投资期+退出期,不包括延长期。
(二)创投企业个人合伙人所得的核算方法
根据财税〔2019〕8号通知,符合创投企业(基金)的有关规定,并按规定完成备案且规范运作的合伙制创投企业(基金)可以选择按单一投资基金核算或者按创投企业年度所得整体核算
1、不同核算方法下个人合伙人应纳税所得额的确定

根据财税〔2019〕8号通知,个人合伙人的应纳税所得额应当按照选定核算方法、确定所得类型等的顺序加以确定。
2、两种核算方法的异同点

其中,在整体核算方法下,股息红利所得是否并入经营所得存在争议,这源于财税〔2019〕8号通知与国税函〔2001〕84号通知规定的冲突。按照财税〔2019〕8号通知,创投企业(基金)选择按照年度所得整体核算的,股息红利所得并入创投企业的经营所得,不单独计税申报。但按照《国家税务总局关于<关于个人独资企业和合伙企业投资者征收个人所得税的规定>执行口径的通知》(国税函〔2001〕84号)第二条,合伙企业对外投资分回的利息或者股息、红利,不并入企业的收入,而应单独作为投资者个人取得的利息、股利、红利所得,按“利息、股利、红利所得”应税项目计算缴纳个人所得税。根据新法优于旧法、特别法优于一般法,在整体核算方法下股息红利独立于经营所得单独计税的观点并不成立。因此,在整体核算方法下,收入与成本、费用、损失的扣除不区分所得类型,汇总计算得出应纳税的经营所得,再向个人合伙人进行分配。不过,不符合创投企业(基金)税收政策适用条件的,仍应当适用国税函〔2001〕84号,适用20%的税率就股息红利所得单独计税。

拆与不拆:个人合伙人税负水平对比
如果持股平台能够享受创投企业税收政策,则不拆除持股平台也可以减轻投资者税负。在已有合伙型持股平台的情形下,个人合伙人是否拆除持股平台既要考虑自身的投资目标、持股类型、所得核算方法和不同主体持股的税负水平,还要考虑到拆除持股平台的成本。
(一)拆与不拆:股权转让个人合伙人的税负成本
如果投资者以资本增值为目标,投资收益的实现主要依靠股权转让,在平台能够享受创投企业税收政策的情况下,个人合伙人的税负成本如下:

(二)拆与不拆:股息红利分配个人合伙人的税负成本
如果投资者以价值投资为目标,投资收益的实现主要依靠被投资企业股息红利的分配,那么在平台能够享受创投企业税收政策的情况下,个人合伙人的税负成本如下:

事实上,无论是选择持股主体,还是选择具体的核算方法,扣除范围、亏损弥补等规定各有不同,税率高低并不是决定税负的唯一标准。此外,如果合伙型持股平台符合创投企业标准,且直接投资初创科技型企业条件的,个人合伙人还可以享受在股权转让所得中抵扣被转让项目对应投资额的70%的税收优惠,在按年度所得整体核算的情形下,年度核算亏损的还可以向以后年度结转抵扣。不拆除持股平台甚至可以产生比个人持股更优越的节税效应。

建议:一般合伙企业改造备案创投企业(基金)
(一)监管、税务双备案:享受创投企业优惠政策
在目前已有合伙型持股平台的基础上,纳税人要享受创投企业(基金)税收优惠政策,应当着重审查平台是否符合享受创投企业(基金)等税收优惠政策的条件,经调整实收资本、投资者人数、出资形式、从业人数以及研发费用占比等之后,平台符合投资主体和投资对象的资质、投资方式、持股期限等各方面条件的,应当准备好相关材料向管理机关办理备案手续。
完成监管备案后,创投企业应当综合考虑自身投资目的、预计退出方式、预期投资收益等,确定有利于自身的核算方法。创投企业选择按单一投资基金核算的,应当向主管税务机关进行核算方式备案,申报享受相应税收优惠,否则视为选择按年度所得整体核算。上述核算方式一经选择,3年内不能变更。创投企业选择一种核算方式满3年需要调整的,应当在满3年的次年1月31日前,重新向主管税务机关备案。
(二)年中完成双备案的企业应注意当年经营所得分段核算
根据财税〔2019〕8号通知第一条的规定,申报选择核算方法的条件限于符合创投企业主体资格条件、完成监管备案和规范运作,不包括向主管税务机关进行核算方式备案。因此,纳税人申报享受该税收优惠,对于该政策开始执行前已经设立并备案的创投企业,核算方法备案的效力可以溯及政策开始执行之日,对于该政策开始执行后新办的创投企业,核算方法备案的效力可以溯及创投企业监管备案之日。具体如下所示:

2019年1月1日前已经完成备案的创投企业,选择按单一投资基金核算进行备案的,在2019年1月1日至2021年12月31日内,每个纳税年度内取得股权转让所得的,由创投企业在次年3月31日前代扣代缴个人所得税。取得股息红利所得的,由创投企业按次代扣代缴个人所得税。
在2019年1月1日后设立并完成监管备案的创投企业,选择按单一投资基金核算进行备案的,在监管备案之日至2021年12月31日内取得股权转让所得的,由创投企业在次年3月31日前代扣代缴个人所得税。取得股息红利所得的,由创投企业按次代扣代缴个人所得税。
但是,当合伙型持股平台在2019年1月1日前已经设立,但在政策执行期间达到创投企业的条件,在一个纳税年度的中间办理监管备案的,并选择按单一投资基金进行核算方式备案的,则可能出现一个纳税年度内出现两种核算方式的情形:

在该情形中,由于该企业(基金)在监管备案前不满足选择核算方式的法定条件,在2019年1月1日至监管备案期间取得股权转让所得的,应当按照年度所得整体核算,这就使得在一个纳税年度中出现了两种核算方法。纳税人应当注意正确分段核算,并积极与税务机关的沟通,避免因核算错误引发涉税风险。
往期回顾
自然人通过合伙企业转让股权,节税1800万or增税1600万?
合伙企业股权转让收入按20%征税缺少上位法依据,将陆续废止
【新政速递】四部委关于创业投资企业个人合伙人所得税政策问题的通知
明年起五年内创投企业 个人合伙人税负只减不增
创投基金自然人LP所得税率纠偏背后:政策源起和行业影响