招聘速览
○任县“博硕引进计划”实施方案(试行)
○石家庄市鹿泉区公开招聘派遣制幼儿教师公告
○2018年廊坊市公安局公开招聘文职辅警公告
○定兴县事业单位公开招聘工作人员领导小组办公室关于2018年招聘义务教育学校和幼儿园教师的公告
○青县北盟人力资源开发服务有限公司 2018年公开招聘161名工作人员的公告
○盐山县人社局盐山县教育局2018年事业单位公开选聘工作人员公告
○沧州师范学院2018年工作人员招聘公告
○武强县英才劳务派遣服务有限公司招聘劳务派遣人员实施方案
○张家口市下花园区2018年公开招聘专职社区工作者公告
任县“博硕引进计划”实施方案(试行)
为深入贯彻落实*党**的十九大精神,大力引进高层次人才,推进任县更高水平更高质量发展,按照《邢台市“百名博硕引进计划”实施方案》(邢字〔2018〕8号)的有关要求,结合我县实际,决定实施任县“博硕引进计划”,特制订本实施方案。
一、指导思想
以*党**的十九大精神为引领,深入学习贯彻习*平近**新时代中国特色社会主义思想,坚持*党**管人才原则,实行更加积极、更加开放、更加有效的人才政策,着力引进一批高学历、高素质博硕人才,实现人才与任县经济社会发展有机融合,助力创新驱动、转型升级、跨越发展,为建设商务新区、经济强县、美丽任城提供坚强智力支撑和人才保证。
二、目标任务
坚持“互为所用、融合提升”原则,2018年,全职引进5名博硕人才,到我县事业单位就业,提升任县创新能力与核心竞争力,服务县域经济发展。
三、招聘职位
共招聘5名,其中县卫计局下属事业单位招聘1名公共卫生与预防医学相关专业人才;县农业局下属事业单位招聘1名石油与天然气相关专业人才(编制在农业局,在住建局负责天然气工作,待住建局有编制时,调整到住建局);县水务局下属事业单位招聘1名化学相关专业人才;邢家湾工业聚集区招聘1名人力资源相关专业人才;县广播电视台招聘1名新闻传播学或戏剧与影视学相关专业人才。
四、引进对象及待遇
引进博硕人才指从有关院校招聘优秀应往届全日制博硕毕业生和从任县行政区域以外引进已参加工作的全日制博硕毕业生,鼓励任县籍博硕人才回我县就业。引进的博硕人才须为所学专业与本单位业务紧密相关的急需紧缺人才,鼓励博硕人才从事所学专业业务工作,引进后服务期限不低于5年。
(一)引进对象
1.博士
条件:国内普通高校、海外归国全日制博士研究生,年龄不超过40周岁(1978年1月1日以后出生)。
引进方式及待遇:使用全额事业编制,经资格审核,合格后进行面试按照分数高低排序,确定初步人选,分数最高者进行体检、考察;如第一名体检或考察未通过,则由第二名递补,以此类推。首次就业的博士,一年考察试用期满考核合格的,参照《新录用公务员任职定级规定》(中组发〔2008〕20号)文件精神,享受正科级相应待遇(如涉及破格提拔,需报市委组织部批准)。
2.硕士
条件:国内普通高校、海外归国全日制硕士研究生(本科阶段要求全日制本科二批以上,不含专接本),年龄不超过30周岁(1988年1月1日以后出生)。
引进方式及待遇:使用全额事业编制,经资格审核,合格后进行面试,按照分数高低排序,确定初步人选,分数最高者进行体检、考察;如第一名体检或考察未通过,则由第二名递补,以此类推。首次就业的硕士,一年考察试用期满考核合格的,参照《新录用公务员任职定级规定》(中组发〔2008〕20号)文件精神,享受副科级相应待遇。
招聘的同一岗位按照博士,“双一流”院校(学科)全日制硕士研究生、国(境)外世界排名前300名高校全日制硕士研究生(参照2018年泰晤士报世界大学排名,须全额或半额奖学金),普通院校硕士分别依次递选。为确保圆满完成市安排我县博硕人才引进任务,根据首次招聘情况,经县委人才工作领导小组批准可以调整岗位及专业进行二次招聘。
(二)引进的博硕人才可享受的其他待遇
1.住房保障。对在我县购买首套自住商品住房的博士,给予10万元购房补贴(分5年发放,每年2万元);未购买首套自住商品住房的,每人每月发放房租补贴1500元(发放期限5年)。新引进的硕士,每人每月发放房租补贴1000元(发放期限5年)。
2.职称评聘。事业单位博硕人才引进后,首次职称聘用不受单位岗位总量限制。
3.配偶就业。新引进的博士(不含硕士)随迁配偶原在机关、事业单位工作的,在本人自愿的基础上,在编制限额内对口安置到机关、事业单位工作(博士在我县服务期不得低于5年);原在其他单位工作的,由人社部门协助引进单位,适当安排工作;配偶无工作的,有安排能力的用人单位可根据情况适当安置。
4.子女入学。新引进的博士(不含硕士)需办理随迁子女入托及义务教育阶段入学、转学手续的,由教育部门在公办学校范围内根据有关政策优先安排。
五、招聘程序
(一)报名。网上报名和现场报名均可,报名时间截止2018年6月29日。
网上报名。登录任县政府信息公开平台,*载下**并填写《任县“博硕引进计划”报名表》,每名报名人员只能选择一个专业岗位进行报名。报名材料包括《报名表》及身份证、学历学位证书(包括本科、研究生阶段学历学位证书)等证明材料;海外归国博硕人才,须提供教育部留学服务中心出具的《国外学历学位认证书》、取得奖学金的证明材料。报名与现场招聘时使用的有效身份证件必须一致。《报名表》、身份证及各项证明材料扫描件以压缩包格式发送邮箱:rxzzbrck@163.com。压缩包名称按“姓名 毕业学校 学历”命名,如“张某 清华大学 博士研究生”。
现场报名。持《报名表》、身份证及各项证明材料的原件及复印件2份到任县县委组织部329房间报名。
(二)资格审核。县委组织部联合县人社局对报名人员进行资格审核和政治审查。
(三)面试。由县委人才工作领导小组办公室组织实施,具体时间、地点等另行通知。
(四)考察、体检。对人选档案进一步核实,对其现实表现进行综合了解;体检项目和标准参照修订后的《公务员录用体检通用标准(试行)》和《公务员录用体检操作手册(试行)》执行,法律法规和行业主管部门有统一规定的,从其规定。
(五)公示、聘用。根据审核、面试、体检、考察结果提出拟聘人员名单,报经县人才领导小组审定后,公示7个工作日。公示期满,无影响聘用相关情况的,按规定办理聘用手续。已经确定人选并公示的职位,不再接受报名。
受聘人员接到聘用通知后,在规定时间内办理有关手续并报到。对无正当理由逾期不报到者,取消聘用资格。
六、保障措施
(一)高度重视加强领导。“博硕引进计划”在县委、县政府领导下开展。由县委人才工作领导小组办公室具体实施,人才工作领导小组定期组织召开成员单位例会,沟通情况,研究推进措施。
(二)保障编制经费。事业单位所空编制应优先用于引进专业急需博硕人才。县编委办统筹县直事业编制资源,保障经县委人才工作领导小组认定的博硕人才;县财政列出专项资金,为“博硕引进计划”提供经费支持。
(三)做好管理服务。实行服务代办制,领导小组办公室结合用人单位负责协调用人单位为引进博士确定服务代办专员,由代办专员为人才办理养老、医保等各项具体事务。引进单位主要领导要直接联系引进的博士、硕士,经常与博硕人才谈心谈话,掌握他们思想动态和工作情况,营造包容宽松的工作环境,激发干事创业热情。县用人单位负责落实引进博硕的管理、考核、待遇落实等各项管理办法,并抓好工作落实。
(四)营造良好氛围。充分发挥电视、报刊、网络等媒体作用,采用制作宣传片、开设专版专栏等形式,加大对博硕人才引进工作的宣传力度,宣传博硕人才引进相关政策、创业环境、工作动态和典型经验,为博硕人才引进营造良好环境。
《实施方案》自印发之日起施行,引进政策试行期两年。本《实施方案》实施之前全职引进的博硕人才,按照原政策执行。本方案由县委人才工作领导小组办公室负责解释。
详情登录
http://info.renxian.gov.cn/content.jsp?code=667711556/2018-00481&name=%E5%B7%A5%E4%BD%9C%E5%8A%A8%E6%80%81%2F%E5%85%AC%E5%91%8A%E5%85%AC%E7%A4%BA
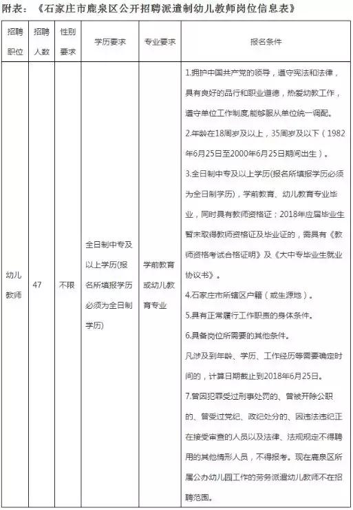
石家庄市鹿泉区公开招聘派遣制幼儿教师公告
根据工作需要,经区政府研究同意,决定面向社会公开招聘劳务派遣幼儿教师47名。现就有关事项公告如下:
一、招聘原则
坚持德才兼备的用人标准,按照公开、平等、竞争、择优的原则组织招聘。
二、招聘条件及范围
(一)拥护中国*产党共**的领导,遵守宪法和法律,具有良好的品行和职业道德,热爱幼教工作,遵守单位工作制度,能够服从单位统一调配。
(二)年龄在18周岁及以上,35周岁及以下(1982年6月25日至2000年6月25日期间出生)。
(三)全日制中专及以上学历(报名所填报学历必须为全日制学历),学前教育、幼儿教育专业毕业,同时具有教师资格证;2018年应届毕业生暂未取得教师资格证及毕业证的,需具有《教师资格考试合格证明》及《大中专毕业生就业协议书》。
(四)石家庄市所辖区户籍(或生源地)。
(五)具有正常履行工作职责的身体条件。
(六)具备岗位所需要的其他条件。
凡涉及到年龄、学历、工作经历等需要确定时间的,计算日期截止到2018年6月25日。
曾因犯罪受过刑事处罚的、曾被开除公职的、曾受过*党**纪、政纪处分的、因违法违纪正在接受审查的人员以及法律、法规规定不得聘用的其他情形人员,不得报考。现在鹿泉区所属公办幼儿园工作的劳务派遣幼儿教师不在招聘范围。
三、招聘办法和程序
(一)报名前主要事项:
1.考生开始报名前,须详细了解本次招聘政策和拟招聘岗位条件,然后按步骤进行具体操作。
2.网上报名实行严格的自律制度,考生必须对提交审核的报名信息的真实性负责,在资格复审时,凡发现网上填报的信息与实际情况不一致的,取消应聘资格。
(二)报名方式及时间
1.报名方式:本次招聘采取网上报名的方式。
报名网址:www.noahjob.cn
2.报名时间:2018年7月2日9:00-7月6日18:00。
报名咨询电话:0311-85095785/85095703
3.网上资格初审及缴费:
资格初审时间:2018年7月2日-2018年7月8日18:00
资格审查标准:根据考生在网上报名环节提交的《教育部学历证书电子注册备案表》或《教育部学籍在线验证报告》在线验证码,在学信网上审核考生的毕业院校、学历、学制、专业、年龄等信息,考生学历为全日制中专的,考生需报名时上传毕业证照片进行审核。通过考生在网上报名环节提交的《教师资格证》编号或《教师资格考试合格证明》考试的考生信息等进行审核。
网上资格初审通过的考生可进入网上缴费环节缴纳考试服务费100元。系统显示缴费成功后既报名通过,具备参加笔试资格。查询结果为“初审未通过”的考生可根据提示未通过原因进行修改,审核工作人员根据修改后信息进行再次审核。
经修改后,初审结果仍显示“未通过”且不能再修改的考生不具备报名资格。
网上缴费截止时间:2018年7月8日20:00
4.预计笔试准考证打印时间:2018年7月9日9:00-2018年7月11日上午9:00
(三) 笔试
1.开考比例
招聘人数与报名人数之比要达到1:2以上比例,达不到这一比例的,按比例重新核定招聘人数。
2.笔试形式及内容
笔试采取闭卷考试形式,笔试内容包括公共基础知识、教育法律法规、教师职业道德、幼儿教育学、幼儿教育心理学、幼儿保教知识等。
3.笔试时间、地点:
以《笔试准考证》(自助打印)注明的时间、地点为准。参加笔试时,必须同时携带准考证和有效的二代《居民身份证》。
预计笔试时间:2018年7月11日上午9:00-11:00(具体以公告为准)
4.笔试成绩:
笔试满分100分。按照笔试成绩由高分到低分排名,按1:2的比例确定进入资格复审人员名单,比例内末位成绩并列的,一同进入资格复审。
5.公布笔试成绩:
公布考生笔试成绩和进入资格复审人员名单,考生可在报名网站查询,并打印资格复审通知单。
(四)资格复审
预计资格复审通知单打印时间:2018年7月12日-2018年7月13日(具体以公告为准)
预计资格复审时间:2018年7月13日(具体以公告为准)
进入资格复审的人员携带相关证件到区人社局三楼会议室进行资格复审。若有自动放弃或不符合应聘条件的,取消其应聘资格,所缺名额按笔试成绩由高到低依次进行递补。
资格复审时需提供材料:
1.《报名表》(网站自助打印);
2.户口本、身份证原件及复印件;
3.学历、学位证书原件、复印件及学信网《教育部学历证书电子注册备案表》或省教育厅《学历认证报告》;2018年应届毕业生暂未取得毕业证的,提供《大中专毕业生就业协议书》;
4.教师资格证书、普通话等级证书原件及复印件;2018年应届毕业生暂未取得教师资格证的,可提供《教师资格考试合格证明》;
5.有职称、资质证书、获奖证书的可同时提供;
6.其他相关证明材料。
(五)面试
1.资格复审通过人员进入面试,进入面试的考生在报名系统网站自行*载下**打印面试准考证。
预计面试准考证打印时间:考生于2018年7月14日-7月19日上午8:30登录报名系统网站打印《面试准考证》(具体以公告为准)。面试具体时间、地点及注意事项详见面试准考证。
预计面试时间:2018年7月19日(具体以公告为准)
2.面试形式与内容
当面试人员较多时面试采取蛇形分组法分组分招聘计划面试。当招聘计划无法平均分配时,将剩余招聘计划按分组顺序并入第一组和第二组。
面试内容包括学前教育理论、实践组织能力及特长测试。
(1)模拟讲课(8分钟):随机抽取一个教学内容准备20分钟,现场模拟讲课。60分
(2)随机提问(2分钟):随机抽取一个问题现场作答。10分
(3)个人特长展示(5分钟):声乐、器乐、现场绘画、唱歌、舞蹈、语言表演等任选一项,考生自备教具。30分
3.面试成绩公布:面试满分100分,合格分数线为60分。面试成绩于面试结束后在考点张贴公布。
(六)综合成绩公布及确定进入体检人员
笔试和面试结束后,按照综合成绩从高分到低分,按1:1的比例确定进入体检人员,比例内末位成绩并列的,按以下顺序确定进入体检人员:笔试成绩高者、学历高者、具有较强资质证书者。
1.综合成绩计算:综合成绩=笔试成绩×40%+面试成绩×60%。
2.综合成绩公布:考生成绩和进入体检人员名单在诺招聘(www.noahjob.cn)网站公布。
(七)体检
考生持本人有效的二代《居民身份证》参加体检,具体时间、地点以打印的《体检通知单》为准。体检项目标准参照《公务员录用体检通用标准(试行)》执行,体检合格人员办理健康证。
体检及*证办**费用由考生自行承担。
(八)政审
体检结束后,对体检合格人员进行政审。
凡体检、政审其中一项不合格者,不予聘用,空缺名额按综合成绩依次递补。
(九)公示
体检、政审合格人员名单在诺招聘(www.noahjob.cn)网站进行公示,公示时间为3个工作日,接受社会各界的监督(监督电话:0311-85095710,0311-82203693)。
公示期间如有异议,经查实影响聘用的取消其聘用资格,所缺名额按综合成绩依次递补。
(十)聘用审批
公示期满无异议人员确定为聘用人员,试用期为3个月,试用期满考核合格的,予以正式聘用;不合格的,取消聘用。
正式聘用人员与河北诺亚人力资源开发有限公司签订劳动合同,办理相关手续并派遣至用人单位。聘用人员相关工资待遇经区人社局审核后,由区财政局予以拨付。每人每月2900元,缴纳五险(试用期工资每人每月1650元)。
四、其他有关事项
(一)资格审查贯穿招聘工作及考生应聘后的全过程,在任何环节、任何时间,发现应聘人员不符合招聘条件,报名时填报情况不实或伪造、涂改证件、证明等违纪违规行为的,取消考试或聘用资格,并按有关规定追究责任,予以严肃处理。
(二)凡应聘人员未在规定时间内按要求参加笔试、资格审核、面试、体检、政审、报到等招聘过程任何必经程序的,均视为自动放弃应聘资格。
(三)请应聘人员务必填写本人常用联系方式,确保招录期间保持通讯畅通,因个人原因无法联系影响招聘的,后果自负。
咨询电话:0311-85095785、0311-85095703

详情登录
http://www.noahjob.cn/ProjectRecruitStep/Notice?PK_JPID=201806222142336420000000000011130654&PK_PFID=201806222142336580000000000011130667
2018年廊坊市公安局公开招聘文职辅警公告
一、招聘原则
坚持德才兼备的用人标准,贯彻公平、平等、竞争、择优原则。
二、招聘岗位及身份
本次招聘岗位为文职辅警,数量50名。文职辅警是在公安机关及其人民警察的指挥和监督下开展警务工作的警务辅助人员,其依法履行职责的行为受法律保护,文职辅警不具有人民警察和公务员身份,没有行政事业编制,不享受行政事业待遇,非经国家规定的人民警察录用程序,文职辅警不能转录为人民警察。
三、招聘条件

(一)具有中华人民共和国国籍,拥护中华人民共和国宪法,遵守国家法律、法规,品行端正;
(二)具有廊坊市辖区户籍(或生源地);
(三)具有全日制普通类高等院校本科及以上学历;
(四)年龄:18周岁以上30周岁以下(1987年6月25日至2000年6月25日出生);
(五)身体健康,体貌端正,无纹身、无色盲,并具备履行职责的身体条件和工作能力;
(六)体能、体检和政审参照人民警察招录条件。
四、招聘程序
(一)报名及资格审查
本次公开招聘实行网上报名和资格初审,每人限报考一个岗位。
1.网上报名和资格审查
报名网址:廊坊市事业单位招聘考试网(www.syzp.lfang.gov.cn)。
报名时间:7月2日9:00至7月6日17:00。
网上报名实行严格的自律机制,考生必须承诺履行《诚信承诺书》,对提交审核的报名信息的真实性负责,在资格复审时,凡发现网上填报的信息与实际情况不一致的,取消应聘资格。
网上报名须用有效的二代《居民身份证》申请“报名号”,获取“报名号”和“初始密码”后才能登录报名系统,进行填表和提交审核。报名号是登录报名系统的唯一标识,密码可修改,均务必牢记并保管好。
按照表格内容规范填写或选择表项,上传的电子照片要符合要求,否则将被报名系统自动拒绝。报考信息通过审核后即完成报名。
考生“提交审核”后信息将被锁定,在未反馈审核结果前不能修改。一般情况下,审核员24小时内会在报名系统上回复审核结果。“审核未过”的,可根据提示的未过原因,修改信息或改报岗位并重新提交审核;“审核通过”的,将不能再修改。
考生务必牢记报名截止时间、打印《笔试准考证》时间、笔试时间、资格复审时间、面试时间等时间信息。凡在规定时间未完成相关操作的,将被视为自动放弃。同时,报名和考试期间务必保管好个人的证件和信息,因个人原因造成丢失、被他人盗用和信息被恶意篡改而影响报名和考试的,责任自负。
详情登录
http://www.syzp.lfang.gov.cn/web/wenjian/20180622160333.html
定兴县事业单位公开招聘工作人员领导小组办公室关于2018年招聘义务教育学校和幼儿园教师的公告
一、招聘方式和原则
1、本次招聘为统一招聘,采取笔试和面试相结合的方法进行。
2、坚持公正、公平、公开原则;坚持平等、竞争、择优原则。
二、招聘人数
招聘总数160名,其中初中教师40名,小学教师118名(其中农村幼教岗位18名),县幼儿园教师2名。(招聘单位、学科及人数见附件2和附件3)


三、招聘条件
1.遵守宪法和法律,具有良好的品行和职业道德。
2.具备保定市户籍(含雄安新区三县及定州市),或生源地为保定。
3.年龄在35周岁以下(1983年6月1日及以后出生)。
4.身心健康,五官端正,无口吃等问题。
5.初中教师要求全日制本科及以上学历毕业;或初始学历为全日制专科毕业,后取得本科学历。所学专业与招聘学科一致或相近。
小学、幼儿教师要求全日制专科及以上学历(在定兴县公办学校任教一年以上的定兴户籍顶岗教师放宽至全日制中等专业学校毕业,后取得专科及以上学历)。
2018年全日制应届毕业生暂未取得毕业证和报到证的,需提供所在学校出具的能够如期毕业的证明(包括学历、专业、学制等情况,并加盖院系公章、负责人和经办人签字)。
音乐、体育、美术、英语、信息技术学科和幼儿教师要求所学专业与应聘学科一致。
6.不具备相应教师资格者,聘用后必须在两年内取得相应教师资格,否则予以解聘。
7.语文教师普通话等级为二级甲等及以上,其它岗位普通话等级为二级乙等及以上。
8.下列人员不具备应聘条件:
受到*党**政纪处分期限未满的;正在接受调查的;曾因犯罪受过刑事处罚的;曾被开除公职的;未与原工作单位解除(终止)聘用(劳动)合同和自动离职的;法律、法规规定不得招聘为事业单位工作人员的其它情形人员。
四、招聘程序
(一)报名资格审查
1.报名时间
2018年7月2日—7月7日(8:30—11:30,14:30—17:30)。
2.报名地点
定兴县教育局院内教师发展中心,现场报名。
3.报名材料
(1)“定兴县招聘义务教育学校和幼儿园教师报名登记表”1份(见附件1),分类报名,每人限报一个岗位。
(2)报考者须提供户口簿、身份证、毕业证(包括后取学历)、报到证(应届毕业生暂未取得毕业证和报到证的,提供学校证明)、教师资格证(现具备者)、普通话证等原件及A4纸复印件1份;近期小二寸同版免冠彩色照片5张;报名考务费每人100元。
4.岗位调整
报名人数与招聘人数之比达不到3:1时,将减少该招聘岗位人数或取消该招聘岗位,所减少或取消的招聘岗位,根据工作需要调整到其它招聘岗位,并适时予以公布。
咨询电话:定兴县人社局0312-5875518;
定兴县教育局0312-6913077。
详情登录
https://www.hebd.lss.gov.cn/ecdomain/framework/bdrsw/index/ccepkfgmclgobbofkolbmooeponhpedf.do?isfloat=1&disp_template=ejldomdfclfjbbofkolbmooeponhpedf&fileid=20180625102619062&moduleIDPage=ccepkfgmclgobbofkolbmooeponhpedf&siteIDPage=bdrsw&infoChecked=null
青县北盟人力资源开发服务有限公司 2018年公开招聘161名工作人员的公告
为了进一步充实各单位工作力量,经研究决定,面向社会公开招聘工作人员161名,现将招聘工作有关事项公告如下:
一、招聘原则
坚持公开、平等、竞争、择优的原则,按照德才兼备的用人标准,在考试、考察的基础上择优录用。
二、招聘方式
本次招聘按照制定招聘方案、发布招聘公告、报名及资格审查、招聘考试、资格复审、体检、考察、拟录用人员公示、录用等步骤进行。
三、招聘数量、岗位和条件
(一)招聘数量、岗位:
此次为扶贫办等23个单位公开招聘派遣制工作人员161人。各单位招聘情况详见《2018年青县北盟人力资源开发服务有限公司公开招聘工作人员基本情况表》,应聘人员可以通过青县政务网站查询报考信息。

(二)应聘人员应具备以下基本条件:
1.具有中华人民共和国国籍;
2.遵守宪法和法律;
3.具有良好的品行和职业道德;
4.此次招聘工作人员学历、年龄18周岁以上,年龄上限以基本情况表为准(周岁计算时间以公告发布之日为准,)、专业要求及岗位设置见《2018年青县北盟人力资源开发服务有限公司公开招聘工作人员基本情况表》,其中应届毕业生年龄不限;
5.具有青县户籍或青县生源地,普通类全日制本科一批及以上学历的毕业生不受户籍限制;
6.适应岗位要求的身体条件;
7.具备岗位所需要的其他条件;
招聘岗位所需的具体条件按《基本情况表》要求确定。
(三)招聘人员待遇:
城管局和环保局招聘的38名派遣制工作人员工资福利待遇为:工资总额=当年最低工资标准+生活补贴+工作津贴+特岗津贴,其中:生活补贴每年20元/月,每增加一年聘期增加20元/月;工作津贴10年以下150元/月,10年以上15年以下240元/月,15年以上20年以下330元/月,20年以上420元/月;特岗津贴300元/月。缴纳养老保险、医疗保险、生育保险、工伤保险、失业保险。
其他21个单位招聘的123名派遣制工作人员工资福利待遇为:工资总额=当年最低工资标准+生活补贴+工作津贴,其中:生活补贴每年20元/月,每增加一年聘期增加20元/月;工作津贴10年以下150元/月,10年以上15年以下240元/月,15年以上20年以下330元/月,20年以上420元/月,缴纳养老保险、医疗保险、生育保险、工伤保险、失业保险。
四、招聘程序
(一)发布公告
2018年6月23日至6月29日在青县政务网和青县电视台面向社会发布招聘信息。
(二)报名和资格审查
1.现场报名时间:2018年7月2日9:00至7月4日17:30。
2.报名地点:青县人力资源和社会保障局二楼220房间。
3.报名要求:每名报考人员只能报考一个岗位。报名者到现场填写报考资格审查表,并提供本人二代身份证、毕业证原件、户口簿原件和相关资格证书,以及复印件各一份、3张近期蓝底1寸免冠照片。《报考资格审查表》现场报名现场提交。
4.资格初审及缴费。由青县北盟人力资源开发服务有限公司,依据招聘岗位设置的条件进行资格初审,资格初审结果现场确认,通过资格初审的考生予以报名并交纳报名考试费100元。
5.准考证发放:报考人员于2018年7月9日9:00至12:00到青县人力资源和社会保障局二楼220房间领取笔试准考证。
6.开考比例:报考岗位的招聘人数与该岗位报考人数的比例不低于1:3,报名人数达不到开考比例的,笔试成绩必须达到合格分数线以上,合格分数线为60分。
7、凡报考此次招聘的考生一律由本人现场签订诚信承诺书,承诺对本人所提交的个人信息的真实性负责,与原始有效证件和材料相一致,如弄虚作假,本人承担一切责任;考试当天,保证遵守考场规则;若有违反,愿按相关规定接受处理。
请考生保持报名时所留联系电话的畅通,以便通知有关事宜。
详情登录
http://www.qingxian.gov.cn/article.asp?ID=4008
盐山县人社局盐山县教育局2018年事业单位公开选聘工作人员公告
一、选聘单位基本情况
选聘单位:全县69所小学和18所初中。
选聘单位基本情况:全县69所小学和18所初中,现有专任教师3021名其中:小学专任教师1996名、初中教师专任1025名。现有在校学生59331人,其中:小学在校生44242人,初中在校生15089人。
二、选招聘原则
坚持德才兼备,贯彻民主、公开、竞争、择优的原则,在考核、考察的基础上择优聘用。
三、选聘范围及方法
1、选聘范围:2012年、2013年经特岗教师公开招聘聘用,服务期满、考核合格且现一直在岗的盐山县特岗教师。
2、选聘方法。按照制定选聘方案、发布选聘公告、资格审查、考察、体检、公示聘用等步骤进行。
四、选聘条件、岗位、人数
(一)应聘人员应具备以下基本条件:
1.具有中华人民共和国国籍;
2.遵守宪法和法律;
3.具有良好的品行和职业道德。
4.身体健康,能适应教师工作需要。
5.符合教师资格条件要求和招聘要求。
(二)选聘岗位及人数:
2018年全县中小学拟选聘工作人员155名。
五、选聘程序
(一)发布选聘公告
盐山县教育局根据市人力资源和社会保障局核准后的《实施方案》制定《招聘公告》,在盐山政务网、教育局门户网站上进行发布,公告发布时间7个工作日。
(二)审查资格条件
招聘工作在盐山县选聘工作领导小组的统一领导下进行,具体工作由县纪委、县人力资源和社会保障局、县教育局共同组织实施。
1、资格初审
根据本方案规定的选聘范围以及选聘条件的要求,由县教育局负责审查资格条件。审查期间,凡发现与所要求的选聘范围和选聘条件不符以及提供虚假材料的,取消其聘用资格。
2、资格复审
初审结束后,由县纪委牵头,县教育局与县人力资源和社会保障局对拟聘用人员进行资格复审,审查拟聘用人员的档案及学历真伪。复审不符合条件的,取消其聘用资格。
(三)考察
对资格审查合格者进行考察,考察由县教育局具体实施。考察主要内容是政治思想、道德品质、遵纪守法、工作实绩等,主要考察工作实绩。考察不合格的,取消其聘用资格。
(四)体检
考察合格人员,由县教育局组织体检,体检标准参照现行的《公务员录用体检通用标准》执行。无故不参加体检及体检不合格者,取消其聘用资格。
(五)聘用
1、确定拟聘用人员
体检结束后,县教育局负责将体检合格人员上报盐山县选聘工作领导小组,由领导小组研究审批拟聘用人员名单。
2、公示
对确定为拟聘用的人员,在盐山政务网、盐山县教育局、盐山县人力资源和社会保障局公示拟聘用人员名单,时间为7个工作日,对公众提出异议且查有实据不符合聘用条件的,不予聘用。
3、办理聘用手续
拟聘人选确定后,由招聘单位填写《沧州市事业单位公开招聘工作人员审批表》一式三份,连同拟聘人员名册,按程序报县人力资源和社会保障局办理相关审批手续。被聘用人员按相关政策规定实行试用期,试用期一并计算在聘用合同期限内。试用期满考核合格的,予以正式聘用,不合格的,取消聘用。
六、监督工作
为确保招聘工作的公正透明,由县纪委、县监察委负责全面监督。
七、组织机构
为加强对本次招聘工作的领导,确保招聘工作规范有序进行,盐山县成立由县委常委、常务副县长为组长、县教育局、县人力资源和社会保障局、县编委办、县财政局为成员的选聘工作领导小组,负责选聘工作的组织和管理,并对选聘工作的公开、公平、公正、安全及保密负总责。
领导小组下设办公室,办公室设在县教育局,具体负责选聘工作组织实施工作。
详情登录
http://www.chinayanshan.gov.cn/zwdt/gsgg/2800.html
沧州师范学院2018年工作人员招聘公告
一、招聘计划(见附件1)
说明:根据报名人员情况,学校保留对招聘专业和招聘数额进行调整的权利。

二、参加招聘人员应具备的基本条件
(一)选聘博士研究生教师应具备的基本条件
1、政治合格、品德优良、身体健康;
2、具有博士研究生学历、博士学位,且本科、硕士、博士阶段均为全日制学历;
3、国外大学毕业的要求本科、硕士、博士阶段毕业于国家承认学历(教育部留学中心认证)的国外知名大学;
4、年龄限制在40岁以内(有企业行业经历的年龄适度放宽到45岁以下)
(二)应聘各学院岗位硕士研究生应具备的基本条件
1、在本科、硕士阶段均为全日制学历;
2、学历条件满足下列条件之一者:
(1)起始学历为本科一批次院校,硕士研究生阶段为国家、省重点院校。
(2)起始学历为非本科一批次院校,硕士研究生阶段原则上应毕业于“985”、“211”、双一流建设高校或本行业重点专业院校(限外语类、艺术体育类、师范类、财经类、电气类);国家承认学历(教育部留学中心认证)的国外知名大学全日制毕业生。(急需专业可根据报名情况适当放宽条件)
3、原则上硕士研究生教师年龄限制在35岁以内(有企业行业经历的年龄适度放宽到40岁以下)。
4、马克思主义学院所选聘的相关专业教师,原则上为*共中***党**员或*共中**预备*党**员,具有良好的思想政治素质和政治理论水平。
(三)应聘宣传部、专职辅导员岗位应具备的条件
1、具有良好的思想政治素质和政治理论水平;
2、硕士年龄限制在35岁以内,身心健康,符合岗位工作要求的条件;
3、热爱辅导员工作,关爱学生,有较强的责任心和奉献精神,有志于长期从事学生工作;
三、招聘方法
根据招聘要求,将采取试讲与专业测评相结合的招聘方法,总分100分,面试总成绩70分以上才有资格排序。
四、聘用人员享受待遇
凡聘用人员正式到岗工作后,博士研究生纳入正式编制,享受国家规定的工资福利待遇;硕士研究生实行人事代理,执行定额工资每月2700元,享受同类在编人员奖励性绩效工资。
五、招聘程序
1、应聘者须在2018年7月1日之前将相关材料电子版投递到指定邮箱:czsyrenshichu@163.com。
相关材料包括:
(1)《沧州师范学院2018年招聘工作人员资格审查表》(一式两份,见附件2);
(2)本科、硕士、博士各阶段学历证书、学位证书照片电子版(应届毕业生提供就业协议书照片电子版);
(3)就业报到证照片电子版;
(4)其他相关佐证材料。
2、学校进行资格审查后,将在学校网站公布符合条件人员名单,并通知参加现场确认事项。
3、通过现场确认人员进入面试和专业测试环节,学校将统一组织面试。博士研究生随时进行面试和专业测试。
4、面试、体检合格人员与学校签订合同,按要求到岗上班。
联系电话:0317-2159815 0317-2053210
联 系 人:杨老师 商老师
详情登录
http://www.caztc.edu.cn/rcpy/49504.shtml
武强县英才劳务派遣服务有限公司招聘劳务派遣人员实施方案
武强县财政局根据工作需要,委托武强县英才劳务派遣服务有限公司面向社会公开招聘劳务派遣人员10名,有关方案如下:
一、报名条件
1、拥护中国*产党共**的领导,思想进步,品行端正,没有违法犯罪记录。
2、遵纪守法,品行端正,服从领导,遵守工作纪律,保守工作秘密,具有吃苦耐劳的精神,思想上、政治上积极要求进步。
3、身心健康,五官端正,无残疾,无口吃,无色盲,无纹身,无明显疤痕,无传染病,血检正常,无抑郁史及精神心理问题。
4、年龄35周岁以下,男女不限,其中新闻汉语言中文专业1人,本科以上学历;计算机网络工程自动化专业4人,大专以上学历;财会专业4人,大专以上学历;建筑专业1人,大专以上学历。
5、本人未与其他单位签订任何劳动合同。
6、具有衡水市户籍。
二、招聘程序
1、发布公告。通过武强县公众信息网向社会发布招聘信息。
2、公开报名和资格审查
(一)报名时间及地点
报名时间:2018年6月25-28日。
报名地点:武强县政务服务中心一楼就业服务局窗口
报名电话:3821701
(二)报名所需材料
本人身份证、户口本(首页、本人页)、毕业证原件及复印件各一份;本人小二寸彩色免冠近照2张。
3、资格审查和缴费:英才劳务派遣公司负责对报考人员相关材料的确认审查。通过资格审查的考生每人缴纳考务费100元。
4、笔试准考证领取时间和地点:
2018年 6月29日8:30-17:30在武强县政务服务中心就业服务局窗口领取笔试准考证。
5、考试时间和地点
本次招聘采取笔试、面试相结合的方式进行,笔试、面试成绩按5:5折算计入总分。
详情登录
http://www.wuqiang.gov.cn/ch5652/ch5665/2018/06/25/content_482742.shtml
张家口市下花园区2018年公开招聘专职社区工作者公告
一、招聘原则
1、坚持公开、平等、竞争、择优;
2、坚持以德为先、注重能力水平;
3、坚持人岗相适,统筹安排岗位。
二、招聘名额
全区面向社会公开招聘专职社区工作者20名,其中:男性10名,女性10名。
三、招聘对象和条件
(一)招聘对象
1、具有全国普通高校计划内统招全日制大学本科及以上学历,年龄30周岁以下(1988年6月24日以后出生)。
2、具有全国普通高校计划内统招全日制大专学历,或国家教育部门认定的大学本科及以上学历,下花园区户籍(截止2018年6月24日),年龄35周岁以下(1983年6月24日以后出生)。
3、在下花园区社区工作满3年(计算时间从与相关单位签订担任社区协管岗位工作之日起)的工作人员,具有国家教育部门认定的大专及以上学历,年龄35周岁以下(1983年6月24日以后出生),且连续3年考核均为称职及以上等次。
满足上述条件之一即可。
(二)招聘条件
1、遵守国家法律、法规,具有良好的政治素养,责任心强;
2、具有一定的组织协调能力和相关业务知识,热爱社区工作;
3、身体健康,符合人社部《公务员录用体检通用标准(试行)》规定的条件。
有下列情况之一的,不得参加公开招聘:
1、受过刑事处罚、劳动教养、未成年管教的;
2、有犯罪嫌疑尚未查清的;
3、受*党**内严重警告及以上处分或受行政记大过及以上处分未过处分期的(截止2018年6月24日);
4、其他不符合招聘资格条件的。
四、招聘程序和办法
招聘工作按照发布招聘公告、报名、笔试、资格审查、面试、体检、考察、公示、岗前培训等程序进行。具体实施步骤为:
(一)发布招聘公告
2018年6月25日— 7月1日,在下花园区政府网(http://www.zjkxhy.gov.cn/)发布招聘公告。
(二)报名
1、报名时间:2018年7月2日—2018年7月4日 (8:30—11:30,14:30—17:30)。
2、报名地点:下花园区人力资源和社会保障局2楼招聘报名区。(下花园区新辰路24号)。
3、报名方式:采取现场报名的方式。报名前,报考人员自行在下花园区政府网(http://www.zjkxhy.gov.cn/),*载下**《下花园区公开招聘专职社区工作者报名表》(以下简称《报名表》),按要求填写个人信息,打印《报名表》一式两份。
报名时须携带本人身份证、学历学位证书(提供学信网*载下**的《教育部学历证书电子注册备案表》一份)、户口(户口本首页及本人页)原件及复印件各一份(仅限全日制专科或国家教育部门认定的大学本科及以上学历),《报名表》一式两份,小二寸近期同底免冠彩色照片6张(照片背面注明考生姓名)。
对尚未取得毕业证书的2018年应届毕业生,需由校方出具可于2018年7月前正常毕业的书面证明材料,材料中要注明学历层次、所学专业及培养方式,但须在2018年8月公示前提供相应证书,未能按时提交的,取消选聘资格。
考务费100元。特困、低保家庭的报考人员免收考务费(须提供其家庭所在地的县(区)级民政部门出具的享受最低生活保障的证明和低保证或特困证原件及复印件各一份)。
详情登录
http://www.zjkxhy.gov.cn/article/20180625/000494493-2018-19145.html
(河北日报微信)