在疯狂内卷的时代旋涡中,普通妈妈佛系养娃 PK “海淀妈妈”超前教育,挤名校,一心把“普娃”变“鸡娃”。追根究底,孩子的教育问题,一直是东莞家长悬在心头的大事。
在楼市上,与教育需求相伴相生的“学区房”,也自然成为购房者最关心的问题。
房立方整理了下面这份——
《东莞2021年公办中小学学区划分规定》,
2022年想在东莞买房的家长,
赶紧收藏起来吧!
城区片区
南城
学区划分范围



备注:
1. 今年将阳光一小、阳光二小、阳光十小列为“胜和片区"学校,将阳光六小、阳光八小、阳光九小列为“西平片区”学校。
2. 根据《关于楼盘业主子女入读公办学校规范管理工作的通知》(南城办〔2013〕36号),楼盘协议生指的是与南城街道办事处签订有委托办学协议的楼盘的业主子女,根据规定,必须是在该楼盘核定学位数内且符合入读条件的一手楼盘业主的一户一个子女,租户或二手业主子女不解决入读公办学校;与南城街道办事处签订协议的楼盘的入学指标使用完后,不再办理委托办学事宜,业主子女可通过入户南城、积分入学等优惠政策入读公办学校。
3. 申请南城街道公办小学非起始年级插班生(小学二至六年级,初中二、三年级),需为南城户籍适龄儿童少年;根据学位和人数的实际情况,由教管中心统筹安排到有学位的公办学校就读。
有关楼盘学区的说明:
(一) 精英名都: 该楼盘的楼盘协议生,根据协议安排至中心小学入读,户籍地址在该楼盘的户籍生安排至阳光五小入读。
(二) 御花苑: 该楼盘(一、二期)的楼盘协议生,根据协议安排至中心小学入读,户籍地址在该楼盘的户籍生安排至阳光七小入读。
(三) 万科金域华府: 该楼盘(一、二期)的楼盘协议生,根据协议安排至中心小学入读,户籍地址在该楼盘的户籍生安排至阳光三小入读。
(四) 新豪园广场(希尔顿广场): 该楼盘的楼盘协议生,根据协议安排至阳光二小,户籍地址在该楼盘的户籍生安排至阳光一小。
(五) 盛世凯旋住宅小区(名门世家): 该楼盘的楼盘协议生,根据协议安排至阳光五小,户籍地址在该楼盘的户籍生安排至阳光一小。
(六) 世博领寓、凯名轩: 这两个楼盘的协议生,根据协议安排至阳光二小入读,户籍地址在该楼盘的户籍生,户籍隶属新城社区安排至南城中心小学入读。
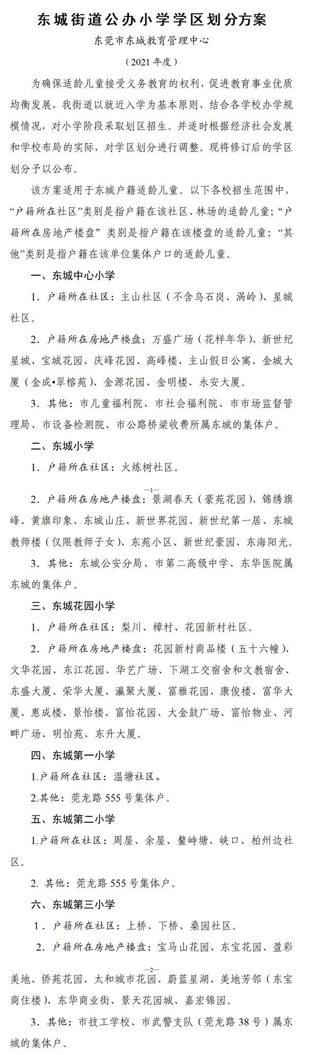
东城


莞城
莞城中心小学
由新芬路——南城路——罗沙路——东门路(不含东门路面)——万寿路——解元坊——仁和里——文顺坊——新风路——运河东二路——西正路——迈豪街组成的莞城管辖的区域
莞城建设小学
由运河东二路(可园路起点)——解放路——解放横路——金牛路——八达路——旗峰路——南城路——新芬路——迈豪街——北正路——运河东二路方向组成的莞城管辖的区域
莞城步步高小学
由东纵路——罗沙路——东门路(不含东门路面)——学院路——东宝路——东城中路方向组成的莞城管辖的区域
莞城英文实验学校
由东纵路——罗沙路——旗峰路——八达路——红山路——体育横路——园岭路——东城中路组成的莞城管辖的区域
莞城阮涌小学
1.由可园路——东江大道——洲面横街——大西路——振华路——运河西二路组成的区域
2.由光明路(榕树头起点)——东江大道——红川路——兴隆街组成的区域
莞城运河小学
1.由光明路——东江大道——洲面横街——大西路——振华路——运河西二路组成的区域
2.由光明路——兴隆街——运河西一路组成的区域
莞城中心小学分校
由运河东一路(北门桥起点)——新风路——石冲街——县后坊——东门路(含东门路面)——罗沙路——学院路——育兴路——堑头路——新河北路——运河东一路组成的莞城管辖的区域
截至5月27日,根据东莞市招生平台初审数据统计,2021年秋季我街道出现符合条件的报名人数超出可提供公办学位数的片区有: 莞城建设小学学区、莞城步步高小学学区、莞城阮涌小学学区、莞城英文实验学校学区 。莞城街道招生领导小组将根据教育部的指导意见“在教育资源不够均衡的地方,稳妥实施多校划片,采取随机派位方式入学”开展2021年秋季招生工作。为使家长充分知晓并提早研判做好应对,现公告如下:
有关片区的划片方案说明:
(1)建设小学片区。 目前符合条件的报名人数已超出该校一年级最大招生规模。经研究,将由中心小学、平乐坊小学各提供一定的学位数来满足建设小学片区的入读需求;
(2)步步高小学片区。 目前符合条件的报名人数已超出该校一年级最大招生规模。经研究,将由中心小学、中心小学分校各提供一定的学位数来满足步步高小学片区的入读需求;
(3)英文实验学校片区。 目前符合条件的报名人数已超出该校一年级最大招生规模。经研究,将由中心小学、中心小学分校各提供一定的学位数来满足英文实验学校片区的入读需求;
(4)阮涌小学片区。 目前符合条件的报名人数已超出该校一年级最大招生规模。经研究,将由运河小学提供一定的学位数来满足阮涌小学片区的入读需求。
万江
1. 新城、坝新、万新等社区的万江户籍适龄儿童少年,登记结束后,根据学生人数和学校公办学位情况统筹安排。
2. 2019年秋季开办的万江第二小学计划分三年逐步招生,今年招生年级、招生范围仍按第一年(2019年)的做法有序推进。
(1)招收年级:招收小学一年级和四年级的适龄儿童;
(2)招收范围:招收金泰、牌楼基、曲海、大莲塘、水蛇涌、共联、新谷涌七个社区的原居民户籍的适龄儿童。若有剩余学位,则用于符合入读我街道公办小学资格并申请要求入读万江第二小学的适龄儿童。如剩余学位未能完全满足申请人数的需求,则用抽签形式确定入学名单。
(其他区域没有说明的,可以参照2019年发布,
仅供考察,具体以街道教育办为主)

石碣

高埗
高埗镇公办学校学区划分:
1. 村(居)委会学区划分表:

2. 楼盘学区划分表:

松山湖片区
松山湖
申请对象
符合报读要求的适龄学童分为A、B、C、D类,其中公办、普惠性幼儿园限A类和B1类人员报读。具体要求如下:
(一)A类,园区户籍学童,分如下情况:
A1:家庭户籍学童,即适龄学童的户籍类型为松山湖家庭户,且其父(母)或法定监护人在松山湖拥有房产,户籍地址与房产地址一致。
A2:集体户籍学童,指父(母)因工作关系入户到园区,孩子户口随迁到礼宾路2号集体户或单位集体户,其入户时所随迁的父(母)目前仍在园区工作。
A3:存在户口空挂情况人员,如学童和父(母)是松山湖家庭户,但学童与房产所有人非直系亲属关系;或者学童和父(母)是松山湖的集体户但其入户时所随迁的父(母)目前不在园区工作。
(二)B类,园区企事业人才的子女,分如下几种情况:
B1:机关、事业单位在编在职工作人员子女;
B2:企业人才子女:
B2.1:符合以下条件的企业根据相关规定获得入学指标,其管理和技术人才的非本市户籍适龄子女可申请入读。
1.符合《东莞市高端人才和企业人才子女入学实施办法》中第四条所列企业(机构),属松山湖安排解决的,按规定获得入学指标;
2.2020年度发明专利授权量达到6-15项、16-29项和30项以上的企业(专利申请地须为松山湖,合作申请的发明专利要求企业为第一申请人),分别提供1个、2个和3个入学指标;2020年度著作权登记量达到50-99项和100项以上的企业,分别提供1个和2个入学指标(不含知识产权运营或服务企业机构);
3.列入倍增计划的园区企业,其入学资源按照市园两级倍增计划有关政策文件执行;
4.对园区在建或投产未满两年的重大项目提供10个入学指标。要求企业无违法违规情况且无私自转让股权行为,要求申请人任企业副总经理以上,大学本科以上学历,或者大专学历在公司任职超过两年,每家符合条件的企业提供1个入学指标。如符合条件的企业申请超过10个,则按企业累计固定资产投资额占比前10名安排,具体由园区招商部门核定(已符合B3类申报条件的企业不列入此项指标申请)。
以上所列入学指标不累加,同时符合多项条件的,只可任选一项进行申报。并要求申请人在该企业工作时间达到《东莞市高端人才和企业人才子女入学实施办法》有关要求。
B2.2:在园区工作,并符合以下条件的企业人才及政策优待人员。
1.符合《东莞市高端人才和企业人才子女入学实施办法》中第三条的高层次人才或符合《东莞市非户籍适龄儿童少年接受义务教育实施办法》中第八条中优惠政策的,属松山湖安排解决的非本市户籍适龄儿童、少年;
2.副高级以上(含,下同)职称者或博士学位以上者,2020年度发明专利授权量达到3项或以上的个人(专利申请地须为松山湖,合作申请的发明专利本人须为专利第一申请人);
3.本科以上学历的市级创新团队及省级以上孵化器核心管理团队主要成员的非本市户籍适龄子女。
4.其他符合优待政策的人才非本市户籍适龄子女。
注:《东莞市高端人才和企业人才子女入学实施办法》和《东莞市非户籍适龄儿童少年接受义务教育实施办法》如市有最新通知或补充通知,以最新文件为准,优才卡、“东莞市荣誉市民”称号等人员,属松山湖安排解决的,均归属于B2.2类别。
B3:企业积分制人才。
未达到B2条件或者未享受B2入学指标的企业人才,所在企业(单位)和个人同时符合以下条件者,可以通过积分制方式申请学位。
1.企业(单位)要求:
2021年度正常营业且2020年度在松山湖实际纳税满50万元人民币或2020年度主营业务收入超过2000万元人民币以上,购地企业亩产税收满20万元人民币,供水、供电、银行、移动、电信、燃气、邮政类提供公共服务的机构和经认定的省级或市级新型研发机构不做税收要求(税额以税款入库期计算)。
企业无需提供税收证明,在做账号注册或账号更新时,直接在网上填写纳税数据,由教育部门向税务局核实。若核实情况与企业填写数据不一致,由企业向税务局申请出具涉税证明;未达到税收条件但符合主营业务收入条件的企业,可现场提交2020年度主营业务收入佐证材料,由教育部门向园区有关职能部门核实。
2.个人要求(符合其一即可):
(1)以法定代表人或单位负责人申请的,要求其身份在工商登记的变更时间截至2019年4月30日;
(2)本科以上学历在该企业连续工作满2年(截至2021年4月30日,下同);
(3)大专学历(或具有该企业相关的行业、岗位高级工技能证)且在该企业连续工作满5年,所在企业为非房地产企业,2020年度产值超过50亿元或纳税满2000万元人民币。
注: 按积分高低顺序安排入读,今年计划安排610人,其中:小学一年级400人,初中一年级150人,小学二、三、四年级各20人。
除各类别对工作时间的要求外,B类人员要求在园区工作满半年以上,其所在单位无违法违规情况,且与管委会不存在严重违约行为。
向下滑动显示更多
(三)C类,东莞市积分制人员
父母一方服务地、居住地或户籍在松山湖,或父母在松山湖拥有产权清晰的自有居所的非户籍适龄学童,且符合《东莞市义务教育阶段非户籍适龄儿童少年积分制入学积分方案》要求,按积分高低顺序安排入读,具体名额待市统一公布。
(四)D类,企业骨干人员(限非莞户籍学童申请小学一年级或初中一年级学位)
1.B3类积分在610名公办学位名额之外的人员,将依积分排名,计划提供150个补贴名额;
2.参加了C类东莞市义务教育阶段非户籍适龄儿童少年积分制入学的,达到第一、二档次的分数,但入读学校为松山湖周边镇民办学校(具体镇请看标注),依据分数排名,计划提供150个名额。
备注:
(1)B3类人员补贴金额以《东莞市教育局东莞市财政局非户籍适龄儿童少年积分制入学民办学位补贴实施办法》中一档为准,C类人员按分数所在档次补贴;
(2)D类人员需自行申请入读松山湖及周边镇(含石龙、寮步、大岭山、大朗、石排、茶山、东坑、横沥、企石和黄江,下同)民办学校,入读之后申请学杂费补贴;
(3)同一学童若同时入围C类和D类补贴名单,只能选择领取其中一项补贴;若已在市内其他镇街领取了东莞市积分入学补贴或其他学位补贴,不可重复领取园区D类补贴。
寮步


大岭山

茶山
1.原住户籍学生
按照“依据户籍”、“学区划定”相结合的原则进行统筹安排。
▲起始年级(一年级与七年级),按学区划分到各公办学校就读。详情见下表:
茶山镇公办学校学区划分表

2.茶溪社区(新迁入我镇)户籍学生
学位安排:需到镇政务中心登记填报志愿,按入户时间分类安排:
(1)2021年6月1日前入户:按“先入户先安排”的原则安排到公办学校就读,一年级原则上安排在第二小学与第三小学,公办学位不足部分将通过购买民办学位的办法来解决;个别年级已超或近限制班额,建议全部通过购买民办学位的办法解决。
(2)2021年6月2日至2021年8月31日之间入户:全部通过购买民办学位的办法来解决。
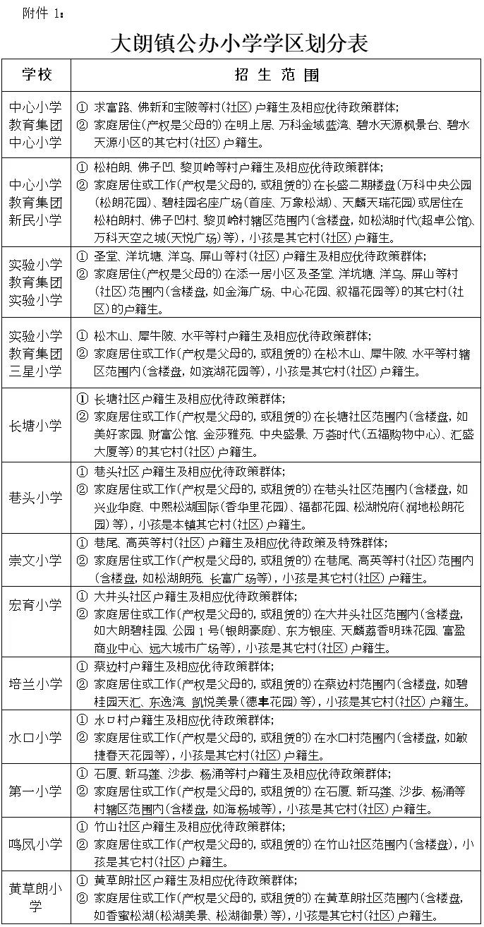
大朗

石排
公办中小学户籍生招收按照“依据户籍”、“学区划分”、“相对就近入学”,“协调统筹调配”相结合的原则进行,将符合入学条件的适龄儿童、少年安排到镇内公办中小学就读。具体学区划分如下:

石龙


滨海片区
虎门
2021年虎门镇公办小学秋季招生计划表:

2021年虎门镇公办初中秋季招生计划表:

长安
长安镇公办小学以户籍为依据、结合住址周边调配、统筹安排相结合的原则进行招生。
2021年长安镇各社区户籍生可报读公办小学一览表↓↓

备注:以上户籍所在社区对应分配学校仅限起始年级。小学一年级根据其户籍所在社区归属,结合居住地(已办理房地产权证/不动产权证或购房合同备案的住宅,且产权属申请方所有)分配对应的学校,如不能提供有效产权证明的,则根据申请方入户时间先后顺序,参考居住证明,结合志愿填报情况安排。
2021年长安镇小区(楼盘)对应公办小学一览表↓↓

备注:长安户籍生,市、镇优待政策群体等类别,结合居住地(已办理房地产权证/不动产权证或购房合同备案的住宅,且产权属申请方所有)分配对应学校,如不能提供有效产权证明的,则根据申请方入户时间先后顺序,参考居住证明,结合志愿填报情况安排。
厚街
a.学生在“志愿类别”勾选 “户籍地公办学校” ,进入“是否学区生”栏,若选择“是”,则无须填报公办学校志愿,直接将学生安排至户籍所属社区对应的公办学校(户籍所属社区指管理学生本人户籍的社区居民委员会,并非学生的父或母房产所在的社区地址),详见下表:
厚街镇户籍学生对应学区的公办小学

b. 湖景社区学生在“志愿类别”勾选 “户籍地公办学校” ,进入“是否学区生”栏,选择“否”,根据父或母自有房产所在地址,填报5所公办学校志愿,并在“补充资料”栏上传父或母的自有房产证明(含自建房)等居住佐证材料。
c.申请跨学区就读的学生在志愿填写、居住佐证材料的提交等方面与 b类相同。
沙田
户籍生学区划分:

东南临深片区
塘厦
一、中心小学片区
1.四村社区、片区内的塘厦社区(旧头村等)的社区户籍学生。
2.在片区内居住的学生:宏业北七路以西→迎宾大道以北(华堂九里红绿灯路口至悦港汇红绿灯路口)→湖景路以西(悦港汇红绿灯路口至蒸妙酒店红绿灯路口)→环市西路以西→塘龙路以北(百司汇商务中心红绿灯路口至塘龙家具批发城红绿灯路口)→塘安路以东→迎宾大道以北。主要包括银湖山庄、金域半山、三正半山豪苑、湖畔山庄、御湖半山、锦绣花园、万象萃园、富康豪庭、隆福花园、万科金色城市、兴怡居、迎宾豪苑、聚龙阁等住宅小区。
二、实验小学片区
1.塘厦社区的社区户籍学生。
2.在片区内居住的学生:新洲西街(吹风凹)以南→宏业十八路以西→西强街以南→亦居至宏业北七路的延伸线以东→诸佛岭大道(华正学校路口)以东→沙龙街以北→塘龙东路以北→沿河路以北以东→塘厦大道中以西(时代城至三局铁路桥红绿灯)→花园新街北一巷以南(三局铁路桥)→广深铁路以西(三局铁路桥至新洲西街段),主要包括金地博登湖、可居、亦居、湖柏山庄、宏业花园、三阳购物中心、三正购物城、大岭古别墅区、文化新村、花园中心、时代城等住宅小区。
三、第一小学片区
1.莲湖社区、石潭埔社区、横塘社区的社区户籍学生。
2.在片区内居住的学生:万科朗润园、初级中学至东深一路(塘厦自来水公司)的延伸线以北→塘厦大道中以东(时代城至三局铁路桥红绿灯)→花园新街北一巷以北(三局铁路桥)→广深铁路以东(三局铁路桥至塘新横街段)→国潭河路以南。主要包括天悦家园、东港城、莲湖新村、丽景花园、怡景花园、建安广场、美景花园、塘盛花园、水电三局、东郡花园、红荔花园、江源花园等住宅小区。
四、林村小学片区
1.林村社区的社区户籍学生。
2.在片区内居住的学生:国潭河路以北→塘新横街以北→新洲西街(吹风凹)以北→宏业十八路以东→西强街以北。主要包括春晖国际、德洲城、丹缇轩、星河时代、仟佰汇、御城花园等住宅小区。
五、第二小学片区
1.石鼓社区、桥陇社区、凤凰岗社区、平山社区、石马社区的社区户籍学生。
2.其他社区户籍学生不限居住地。
六、第三小学片区
1.大坪社区、田心社区、沙湖社区、龙背岭社区的社区户籍学生。
2.其他社区户籍学生不限居住地。
七、第二实验小学片区(新校)
1.诸佛岭社区、振兴围社区、清湖头社区、蛟乙塘社区、莆心湖社区的社区户籍学生。
2.在片区内居住的学生:迎宾大道以南(悦港汇红绿灯路口至华堂九里红绿灯路口)→诸佛岭大道(华正学校路口)以西→沙龙街以南→塘龙东路以南→沿河路以南→文明街(街心公园)→东深一路(塘厦自来水公司)至万科朗润园的延伸线以南→初级中学至维也纳智好酒店红绿灯路口的延伸线以西→清湖头跨铁路桥以北→环市南路以北→ 东莞市电子科技学校→环市西路以东→湖景路以东(悦港汇红绿灯路口)。主要包括迎宾小区、龙景花园、龙涛居、凤凰花园、碧桂园天麓山、万科润朗园、东湖山庄、恩泽居、诸佛岭别墅区等住宅小区。

向下滑动显示更多
凤岗
根据就近入学原则,拟将全镇7所公办小学按所在村(社区)进行划分,具体如下表:
凤岗镇公办小学招生学区划分一览表

清溪
清溪镇公办中小学学区划分表

樟木头
小学一年级:凡家庭住址在圩镇、樟罗、百果洞、樟洋社区的原则上安排到樟木头镇中心小学就读;凡家庭住址在石新、柏地、官仓、裕丰、金河社区的原则安排到樟木头镇实验小学就读。注:①若学区学位不足,则由镇教育管理中心根据报名情况,适当调整学位。②若因特殊情况,需要申请跨区域就读的,由家长向镇教育管理中心提出申请,并上传申请材料到招生平台。
③学位安排以镇教育管理中心公布为准。
初中一年级:免试安排到樟木头中学就读。
水乡新城片区
麻涌
1. 麻涌镇古梅中心小学:招收麻一村、麻二社区、麻三村、麻四村范围麻涌镇户籍学生。
2. 麻涌镇古梅第一小学:招收东太村、新基村范围麻涌镇户籍学生。
3. 麻涌镇第二小学:招收川槎村、鸥涌村、黎滘村范围麻涌镇户籍学生和麻涌镇集体户户籍学生。
4. 麻涌镇第三小学:招收华阳村、南洲村范围麻涌镇户籍学生和麻涌镇集体户户籍学生。
5. 麻涌镇漳澎小学:招收漳澎村范围麻涌镇户籍学生和麻涌镇集体户户籍学生。
6. 麻涌镇大步实验小学:招收大步村范围麻涌镇户籍学生。
7. 麻涌镇大盛小学:招收大盛村范围麻涌镇户籍学生和麻涌镇集体户户籍学生。
8. 麻涌镇古梅第一中学:招收麻涌镇户籍学生。
特别说明:
1. 麻涌镇居委会户籍学生按户口簿地址到所属村(社区)学区学校报名。
2. 麻涌镇集体户户籍学生由镇教育管理中心统筹安排。
望牛墩
1. 招生对象:户籍适龄儿童少年,符合市级或以上优待政策的适龄儿童少年,符合镇优待政策适龄儿童少年以及积分制的非户籍适龄儿童少年。
2. 招生办法
(1)户籍适龄儿童少年。根据免试就近入学的原则,以公办学校为主统筹安排。学区内公办学位不足的,由镇教育管理中心统筹调剂到辖区内周边公办学校。具体学区划分如下:
A. 村(社区)户籍生学区划分表

B. 楼盘小区户籍生学区划分表

按照免试就近入读的原则,申请人按照户籍地址入读户籍地所在学区学校;因特殊情况需跨学区借读的,提供房产证明(指申请人或其父其母名下的土地证、房产证或购房合同),并带齐有关入学材料于报名规定时间内到镇教育管理中心申请,镇教育管理中心根据全镇公办中小学剩余的学位情况,按照免试就近入学原则和入户时间的先后顺序统筹安排。
户籍落在东莞市望牛墩镇泰康路春华楼101室集体户的适龄儿童少年 ,报名规定时间内统一到望牛墩镇教育管理中心审核居住信息等相关佐证材料。按照免试就近入学原则,由镇教育管理中心统筹安排。(小学需要佐证,中学不用)
(2)符合市级或以上优待政策适龄儿童少年。 对符合《东莞市高端人才和企业人才子女入学实施办法》(东府办〔2019〕45号)等市级或以上有待政策的适龄儿童少年,根据免试就近入学的原则,由镇教育管理中心统筹辖区内公办学校解决安排。
(3)符合镇街优待政策适龄儿童少年。 对符合《2021年望牛墩镇义务教育阶段非户籍适龄儿童少年特殊群体入学方案》的适龄儿童少年或协议楼盘非户籍适龄儿童少年,根据免试就近入学的原则,由镇教育管理中心统筹安排,由镇教育管理中心统筹辖区内公办学校解决安排。协议楼盘非户籍适龄儿童少年需在报名时间内到镇管理中心进行验证、办理证明。
(4)积分制入学非户籍适龄儿童少年。 按照《东莞市非户籍适龄儿童少年接受义务教育实施办法》(东府〔2020〕31号)和《东莞市义务教育阶段非户籍适龄儿童少年积分制入学积分方案》(东府〔2020〕32号)执行。
中堂
中堂中学: 中心社区(不含立新西街43号)、中堂村、一村村、东向村、斗朗社区、槎滘村、下芦村、马沥村、四乡村、红锋社区、东泊社区(107国道西)、鸿富花园、东港城、粤丰江畔豪庭(别墅)、粤丰江畔豪庭二期(贝悦湾)、南国雅苑、南国锦苑、莞都可苑、居益花园、居益名府、居益公寓、富盈公馆、悦湖苑、骏颐花园。
中堂实验中学: 潢涌村、三涌村、湛翠村、凤冲村、袁家涌村、吴家涌村、鹤田村、江南社区、蕉利村、东泊社区(107国道东)、华悦名苑、万丰盛大楼(万邦金汇)、居益公馆(东城国际)、锦堂阁、卓越花园(浅水湾)。
中心小学: 中心社区(不含立新西街43号)、中堂村、一村村、东泊社区、红锋社区、江南社区,鸿富花园、东港城、江畔豪庭(别墅)。
第二小学: 斗朗社区、东向村、下芦村、马沥村、四乡村,南国雅苑、莞都可苑、南国锦苑。
第三小学: 三涌村、湛翠村、凤冲村。
第四小学: 袁家涌村、吴家涌村、鹤田村,华悦名苑、万丰盛大楼(万邦金汇)、居益公馆(东城国际)、粤丰江畔豪庭二期(贝悦湾)、悦湖苑、骏颐花园、锦堂阁、卓越花园(浅水湾)。
槎滘小学: 槎滘村,富盈公馆、居益花园、居益名府、居益公寓。
潢涌小学: 潢涌村。
蕉利小学: 蕉利村。
洪梅
户籍适龄儿童少年根据免试就近入学的原则,学区内学位不足的,由镇教育管理中心按照入户时间的先后顺序统筹安排到辖区内周边学校。
具体学区划分如下:

道滘
志愿选择依据:根据学生户口簿户主页里的地址选择学区学校或根据学生父或母实际居住地所在学区中小学申请跨区就读(集体户除外),详情请看:起始年级户籍生学区划分及特别说明。

*特别说明:1.如因购房或建房原因变更居住地,想到实际居住地所在学区的中小学申请跨区就读的,请在填报志愿时补充上传:小孩父或母或法定监护人的房产证、土地证、购房合同的其中一项【如尚未办理房产证或土地证,由实际居住地所在的村委会出示实际居住地变更证明(村书记签名盖公章)以及提供土地交易合同、报建证明等证明材料原件】;2.集体户(有合法房产的房产优先)要根据父或母的工作地来选择填写学区学校,请在填报志愿时补充上传:出生证、单位劳动合同(如果合同上没有具体地址等请另加单位证明)以及近半年社保单或个体户营业执照(如集体户补充上传资料不齐者将由教育管理中心进行统筹安排)
注:如某公办学校本地户籍生报名数超出学位数,学校可按以下顺序解决:一户口本户主页是本学区;二房产申请跨区户籍生、有合法房产在本学区的集体户;三、无房产但家长工作地在本学区的集体户。解决形式:先按一、二、三类顺序解决,如某类别超出学位数再按入户先后顺序解决。
东部产业园片区
黄江

常平

桥头
①公办小学一年级
桥头户籍适龄儿童少年入读小学一年级按照以户籍为依据、相对就近入学、周边调配、学区对应和统筹安排相结合的原则进行招生。
学区界定:
学区内是指学生户口簿(指家庭户,下同)上的地址与学区划分一致。中心小学片区内桥头社区和迳联社区户籍适龄儿童到第三小学就读。莲城社区集体户(居民户口)学生由教育管理中心统筹安排到中心小学以外的其他公办小学就读。
跨学区是指学生的户口簿上的地址与学区划分不一致,但其父母在学区内有产权清晰的自有住房。
桥头户籍适龄儿童根据我镇的录取原则,结合自身的户籍类型(家庭户、集体户)、居住地址等实际选择对应学区的小学填报志愿。
学区划分(详见附件1《学区划分示意图》):

②公办初中一年级
桥头户籍小学应届毕业生统一安排到桥头中学就读(在东莞市以外就读的应届毕业生需提供学籍信息卡)。
横沥
本镇户籍适龄学童按照“依据户籍、相对就近、统筹调配”相结合的原则进行。学区划分大致范围如下:


备注:
1.已入户横沥镇恒泉社区的,根据户口本登记地址,参考上述学区的划分就近入学。集体户(居民户口)按居住地(以有效产权证明为准,且产权属申请方所有)分配对应的小学,如不能提供有效产权证明的,视学位情况调配安排。
2.横沥镇户籍生,报读本村对应公办小学的,不需提供房产证明材料,若跨学区报读其它学校的需提供房产证明材料,视学位情况调配安排。
3.招生区域划仅适用于2021年秋季招生工作。
东坑
(1)户籍适龄儿童少年。由镇教育管理中心根据户籍所在的村(社区)“依据户籍+清晰产权+免试就近+统筹调配”入学的原则,以公办学校为主统筹安排。当公办学位不足的,通过安排(或家长自行联系)入读辖区内的民办学校,政府全额补助学杂费方式解决(以下统称“政府补助学位”)。

(2)符合镇级、市级或以上优待政策适龄儿童少年。符合镇、市级或以上优待政策适龄儿童少年按照相应政策要求,依据我镇公办学位剩余情况,统筹安排。当公办学位不足的,通过“政府补助学位”解决。
企石

谢岗

以上是目前东莞的所有镇街学区划分。
很多人买学区房的初衷都是,想要在能力范围之下,尽可能为孩子选择一个比较好的环境,不是说非要赢在起跑线上,最起码做到不输在起跑线上。
虽然学区划分存在一定的不确定性,但有一个是相对稳定的, 就近入学是学位分配的大方针。
2022计划在东莞买房的人,可以以此为参考。
(以上内容仅供参考,具体以官方发布为准)