又到一年升学季,一道择校择课程体系难题再度摆到大家面前~
想必各位国际教育圈家长要问,广州都有哪些国际课程项目?主流课程体系是什么?各个课程体系有何区别?考核内容和考试难度是怎样的?
之前,小编已对广州54个国际课程项目的成立时间、课程体系、开设学段、户籍要求、学费进行汇总,这里就不作赘述了~
今天,我们将聚焦主流国际课程体系解读~
有何主流国际课程体系?
目前,主流的国际课程体系有三个,分别为IB、AP、A-Level。
- IB 有小学(PYP)、初中(MYP)、大学预科(DP)、职业教育(CP) 四个学段 ,其中IBDP是高中课程。

- AP是美国大学先修课程, 学有余力的高中生可以修读。
- A-Level 为英国大学入学考试课程,素有 “英国高考” 之称。完整的英国高中课程包括两部分:2年IGCSE阶段(9、10年级)+2年A-Level阶段(11、12年级)。
今天我们话题的中心是主流国际高中课程体系对比,所以下文将围绕 IBDP、AP、A-Level 三大主流国际高中课程体系展开解读。
三大课程体系有何差异?
针对IBDP、AP、A-Level三大课程,小编给大家总结了五大区别:
第一,文凭有无的区别
IBDP和A-Level都是学术课程,可以获得相应文凭。
AP并非文凭课程 ,没有文凭证书,其与SAT、ACT、雅思、托福等考试一样,同属标化考试,参加考试后会有相应的成绩单。简单来说,可以将AP理解为“选修课”,有它则锦上添花,没它也不影响申请大学。
第二,课程设置与选择自由度不同
IBDP课程体系
IBDP是限定范围的自由选择,有选择维度的要求。
IBDP包含 6大学科组(Group1-6)+3大核心课程 ,6个Group共有56个课程(每个课程分为基础水平SL和高阶水平HL),3大核心课程涵盖知识理论(TOK)、拓展性论文(EE)、行动与服务(CAS)。

IB考生共需修读6门科目, 前5门课程需在Group1-5各选1门,第6门课程若不选Group6,则可以重复选Group1-5中的课程,其中 3门或以上是HL水准 。另外, TOK、EE、CAS三大核心课程为必修课, 缺一不可。
IB课程满分为45分,每门课程7分,6科合计42分,TOK、EE两科加起来为3分,CAS不计入总分,但是未完成则拿不到文凭,同时总分低于24分也没文凭。
AP课程体系
AP课程无任何选课限制,学生可在学校开设的课程中自由选择,也可以通过网络在线学习,甚至可以在家自学。
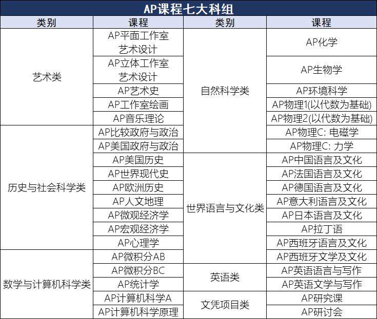
AP课程有 7大类别 ,分别为艺术类、历史与社会科学类、数学与计算机科学类、自然科学类、世界语言与文化类、英语类、文凭项目类,共计 38门课程 (PS:国内国际高中仅开设其中部分课程)。

AP是一年制课程,AP各科满分5分,一般3分以上就可以换大学学分,顶尖大学需要4-5分才可兑换。 申请美国Top20大学的学生,普遍手握5门AP成绩。
(PS:美国大学学费是按照学分收费的,一般大学要修满120分才能毕业,平均一年要修30个学分,以一年的学费4万美元来计算,平均每个学分价值1333美元,而一门AP科目至少可换3个学分,每门AP考试仅需92美元,省下的钱可不少~)
A-Level课程体系
A-Level课程共有70多门,学生可任意选择其中3-4门。
A-Level课程涵盖数学、进阶数学、物理、化学、生物学、会计学、商业学、经济学、英国文学、心理学、计算机学、地理、历史等科目, 国内国际高中一般会开设数学、进阶数学(或称高等数学)、物理、计算机学、会计学、商业学、经济学等课程 。
A-Level为两年制课程 , 第一年为AS阶段 ,学生可选择自己擅长且感兴趣的3-4门课程,通过考试后拿到AS证书; 第二年为A2阶段 ,学生可选择AS阶段中优秀的3门课程继续学习,通过考试则获得A-Level证书。简单来说,AS是A2的准备阶段,A2是AS的拓深学习。
A Level的成绩划分为A*、A、B、C、D、E、U七个等级,A*为最优,E为通过,U为不及格。申请大学时,如剑桥这种顶尖大学,会要求学生提供AS+A2的成绩进行评估, AS阶段如有科目成绩太低,会有一定的负面影响哦~
第三,学习难度不同
三大课程体系中, 整体难度最大的是IBDP 。IBDP要求学生至少学习母语、第二外语、社会科学、实验科学、数学五大类别的课程, 注重均衡发展 ,偏科的学生不大适合修读。此外, 对学生英文写作能力和课外活动要求更高 ,基础薄弱和时间管理能力稍弱的学生可能兼顾不过来。
不同于IBDP课程要求学生涉猎更广泛的课程, AP课程是单科难度最大的 。毕竟是大学先修课程,学习内容方面要求更深。
相比之下,A-Level课程比较友好,开设的课程很多,不对广度作要求,学生可以自由选择自己最擅长并感兴趣的科目。
第四,考试次数和限制不同
三大国际课程中, IBDP、AP考试都是每年可考1次,A-Level考试则每年可考2-3次 。
IBDP考试没有社会考生, 学生完成IBDP课程学习后,参加所在国际学校组织的考试; 中国内地AP考点不接受社会考生报名, 社会考生可前往中国香港、新加坡、韩国等亚洲考点参加考试;A-Level考试中, 剑桥考试局不接受社会考生,爱德思和牛津考试局接受社会考生报考, 国际学校学生一般直接在学校考试。
IBDP大考:每年1次
IBDP大考每年在全球举行2次,分别为5月份的北半球大考和11月份的南半球大考, 中国位处北半球,参加5月大考。
2023年IBDP考试时间表根据不同时区来划分为A/B/C三个考区:
- Exam Zone A:UTC +12 ~ UTC +3.5
- Exam Zone B:UTC +3 ~ UTC +0
- Exam Zone C:UTC -1 ~ UTC -10
中国处于UTC 8(东八区),属于A考区, 2023年考试从4月27日至5月19日, 具体考试安排如下:





▲上下滑动查看IBDP考试安排
AP大考:每年1次
AP大考每年仅举办1次,时间安排在5月。 同一名考生不限AP报考科目,但部分科目不在中国内地设考场,考生可前往中国香港、新加坡、韩国等考场参考。




▲上下滑动查看全球AP考试安排



▲上下滑动查看中国内地AP考试安排
A-Level大考:每年2-3次
A-Level考试时间和次数并不统一。A-Level考试共有7个考试局,分别为AQA、Edexcel、CIAE、OCR、CCEA、ICAAE、WJEC。其中, 中国内地学生可报考的机构有三个:Edexcel(爱德思)、CIAE(剑桥)、AQA(牛津) 。针对三大考试局,我们可以理解为不同省份出题。
爱德思考试局每年举行3次考试 ,一般安排在1-2月、5-6月和10-11月; 剑桥考试局每年有2次考试 ,时间在5-6月、10-11月; 牛津考试局每年有三次考试 ,时间安排在1-2月、5-6月、10-11月。学校一般会设置1-2月或5-6月考试,10-11月则给有需要的同学重考。
2023年三大考试局夏季大考时间如下:

第五,国际认可度不同
目前, IBDP成绩 被英国、美国、加拿大等 100多个国家和地区的1000多所大学认可 ,几乎所有英国大学都认可IBDP成绩; AP成绩 ,已有 40多个国家的近3600所大学 纳进入学考核标准,其中包括哈佛、耶鲁、牛津、剑桥等世界顶尖大学; A-Level成绩 ,已有 160多个国家和地区的11000多所大学 认可。
申请美国大学,AP成绩更具优势;申请英国大学,A-Level成绩接受度最高;至于IBDP成绩,无论申美或申英都可以,适合英美同申的同学。

好了,三大主流国际高中课程体系就介绍到这里了,下面给大家总结一下今天话题的重点~
目前,有三大主流国际高中课程体系:IBDP、AP、A-Level课程。
三大国际高中课程有五大区别:
①文凭有无的区别。 IBDP和A-Level有文凭,AP只有考试成绩单;
②课程开设和选择自由度的区别。 IBDP课程选择维度要求高,需修读6门课程和3大核心课程;AP课程有7大类别38门科目,学生可自由选择;A-Level课程有70多门,学生也可以自由选择3-4门;
③学习难度的区别。 IBDP要求广度,整体难度大;AP要求深度,单科难度大;A-Level相对友好,学生可以选择自己最擅长和感兴趣的科目。
④考试次数和限制的区别。 IBDP、AP每年只有1次大考,A-Level则有2-3次考试;IBDP考试没有社会考生,AP和A-Level考试接受社会考生报考。
⑤国际认可度的区别。 IBDP成绩全球认可度最高,适合英美双申的同学;AP成绩更为美国大学所认可,适合申请美国大学的同学;A-Level在英国大学中接受度最高,适合申请英国大学的同学。
最后说一句,这些国际课程体系和孩子日后要出国的地方有密切关系,影响着孩子未来的学习方向, 各位家长要慎重衡量课程体系与自家孩子的适配度再作决定哦~
-End-