
减肥,是我作为一枚职业吃货,除了吃吃吃事业外的第二项大业。
我很认真的,还和同好的探员组了一个被局座戏称为“*教邪**”的减肥小组——飞天瘦成⚡教。

每天利用午休时间打卡天鹅臂和下颚线,下班后在组里相互监督运动健身,是我组成员不用言说的默契。入“飞天瘦成⚡教”的基本条件就是:除了工作需要之外的时间,吃轻食和健康餐。粗略一算,从冬天的蔬菜汤吃到夏天的凉拌菜,我们吃草减肥餐已有小半年。

每天中午“霸占”厨房做减肥餐的我们,让局座感到很好奇,为啥不直接吃代餐粉就行了,何必那么麻烦?作为我们“飞天瘦成⚡教”鼓励粉的巨作同志,甚至还主动提出资助我们的减肥大业,条件就是让我给大家找出味道好、性价比高并且营养不错的代餐粉。
接下代餐粉这项大业,仿佛一头扎进汪洋大海,从此成分、营养、热量成了我的研究课题。代餐粉的江湖,可不是我以为的那么简单。

代餐粉发明的初衷,并非以减肥健美为目的。只是一位忙成dog的程序员为了节省吃饭时间,研究出来代替正餐、提供能量和营养的方便食品。
演变至今,代餐的概念和范围,已不限于为忙碌人群提供基础能量和营养,“代餐”的目的可能包括减肥、养生、饱腹和补充日常饮食摄入不足的营养等多维需求。在此基础上,“代餐粉”的含义越发广泛——


所以你也看出来了,只要它满足提供某种营养、又是粉状物,就可以叫做“代餐粉”。目前市面上主流的代餐粉主要有三大类型:
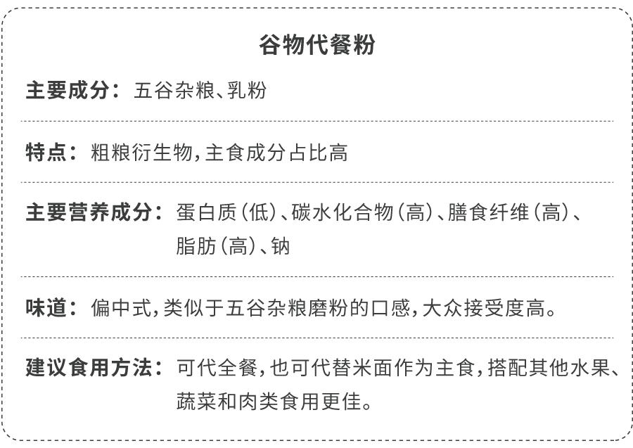
谷物代餐粉

这次买了15款谷物代餐粉
它们是“养生*党**”、口味*党**的热门选择。我家的代餐粉入门,就是从老妈买的一罐五谷磨房开始的。

果蔬代餐粉
(以青汁代餐粉为主)

9款以青汁为主的果蔬代餐粉
或许你们早期认识它的时候,并不把它当作代餐食品来看,但它,确实是市面上销量很高的三大主流代餐粉之一,让我们来更新一下对它的认知吧。

复合型代餐粉

这次买到的19款主流复合型代餐粉
它们是瘦身代餐*党**的首选,也是在某书某博某音上醉为流行的一类代餐粉。可以说国内代餐热潮,就是吃着这些代餐粉,活跃在社交网络上的达人们带起来的。

不过以上只是我个人经过一番补课之后的大致分类,具体还是要以具体品牌的参数为主。选手入场后,接下来就是一场“摇摇摇摇摇”的狂欢。


了解了代餐粉的类型和不同代餐粉的特点及优势后,在综合比较各类型代餐粉的味道、性价比和营养成分后,以下是我交给局座和大家的作业。朋友们按需对号、挑好再买、结合自身情况适量食用。

一开始试吃复合型代餐粉,测评现场一度“哀鸿遍野”。我们以为代餐粉都是奶茶味,实际上……一群“妖魔鬼怪“各自演绎出形形色色的香精味,现场一度惨不忍睹。

直到遇到它,总算救我于水火之中,再不来个好吃的我又要被探员们“打”了


FatBlaster是澳洲人民熟悉的国民代餐粉品牌,黑罐专为有减重需求的人群设计。额外添加了绿咖啡豆、奇亚籽、玛卡、生可可粉(巧克力味添加)、绿茶精华(香草口味添加)几种国外大热的”超级食物”。

粉质挺细腻,开罐有股淡淡的可可香气,不是那种一闻就很甜的香精味。

口味嘛,在复合型代餐粉中算得上一股清流。对它的初印象,就是那种很温油的可可牛奶的感觉,质感轻薄,蛮清爽。巧克力味很正,浓郁而不冲头,入口丝滑顺口。如果代餐粉都是这种味道,我局奶茶拼单能变成代餐粉拼团了吧。


1994年成立的Optislim,是澳洲少数能获得药房推荐的减重品牌,据说占了同类产品中40%的份额,也是相当厉害。

单独小袋包装比罐装方便很多,每餐的热量和营养都能得到量化,并且适合外带,就算外出也能控制摄入。
建议大家用带不锈钢球的蛋白摇摇杯冲泡,均匀摇晃开后带着一层蓬松的奶泡,有点奶泡咖啡的意思。在这里必须夸夸我的选味水平,摩卡咖啡味真的爆好喝,把咖啡味复刻得七七八八,还能饱腹,太赞了。

用牛奶冲泡出的口感很香软,犹如冰淇淋,甚至有一丢丢奶油味质感。而且它一点不会甜,是那种正点又克制的焦糖摩卡的感觉,我已经爱上它了哈哈。


熟悉的雀巢品牌,在代餐粉江湖不止插了一脚。这款OPTIFAST口味不错,另一款吴彦祖同款、高圆圆代言的Garden Life(生命花园),就真的喝到眼睛流泪——不是感动的,是怕了,可能只有意志坚决的健身人士才喝得下去吧。

代餐粉届的定律,盒装的都是独立分装的小袋包装。草莓口味冲泡前粉质白白的,冲开后粉粉嫩嫩惹人爱,是适合小仙女们的高颜值代餐奶昔。


你爱吃冰淇淋吗?它的口感就像融化的奶油冰淇淋,香香甜甜奶奶的,很好入口。草莓味甜中带酸,用冰牛奶冲调,会复刻出草莓酸奶的味道。质地浓稠,给人“饱腹感“满满的暗示,每餐价格也做到了10元以下,种草种草啦。


在一众上榜的进口代餐粉中,Slimfast代餐粉把性价比的王座坐得稳稳的,每餐不到9块钱。Slimfast在英国被奉为国民代餐,拥有44年的历史(哇~比局座岁数还大啦)。就连贝嫂和脱口秀女王奥普拉都是它的粉丝。

看看这占满手机屏的营养成分表,每份奶昔中约含15g蛋白质,富含21种维生素和矿物质。小小一杯代餐粉就能满足人体一餐所需,热量才只有230大卡,健身减肥*党**请把你们的注意力给到它。

都说是拯救我于水生火热中的代餐粉了,味道嘛,自然没话说。草莓牛奶喝过吧,就是那味儿。奶香浓郁,甜甜的草莓香气散在其中,就算只是喝代餐粉代餐,也能获得喝草莓奶茶当下午茶的快感。喝起来不折磨,能饱腹,还带着点愉悦感,这就是我的pick小卖部上线也有一段时间了,卖得一直很不错。


在我对体重数字完全不关心的青少年时代,就已经在电视广告中听说过康宝莱的名字。每当听见这三个字,脑海中就把它与“减肥”两字等同。曾经的我,对此不屑一顾,现在转头却研究起各式代餐粉了……岁月啊,我刚不过它。

康宝莱是我所购买的代餐粉中,口味选择最多的。从大众的香草、草莓、巧克力口味,到曲奇、薄荷口味,10多种选择“逼疯”选择困难者。

挑的焦糖牛奶在康宝莱同系列中甜度达到4星(最高5星),浓稠度2星(最高5星)。甜度的确满明显,好在不会甜到腻,并且是一股焦糖质感的奶茶味道,香醇好喝。单罐价格虽然高,折合每餐25g的话,就还不到十块钱。并且一份奶昔相当于摄入90大卡的热量,远远低于日常饮食摄入,不过也因为浓稠度不高,所以饱腹感可能就没那么强了。


瓶装代餐粉,由于个个宣称自己拥有奶茶级口感,又能代替正餐,同时还能帮助控制体重、减重,最近红得出圈了。

我身边曾经每天一杯奶茶的小姐妹,现在开始在pyq晒起了小胖瓶,还是喜茶联名那款。你康康,康康,主打体重管理的代餐粉玩嗨了,竟然跑去跟顶着“高卡“之名的奶茶联名,品牌火起来就是任性。

小胖瓶宣传的亮点是“还原奶茶级”口感。比起罐装代餐粉的中规中矩,它爱在粉剂里玩花样。加上圆圆的果仁、脆豆,冲开后扮演珍珠奶茶中“珍珠”的戏份。

一套小胖瓶有6个不同口味,试了其中两款——红豆薏米和伯爵奶茶,我都喜欢。无论哪个口味,直接将水灌入瓶中,摇晃30秒,真的能收获一杯如奶茶质感的代餐奶昔。

红豆薏米口味喝起来就是让人感到安心又健康的谷物味,入口浓厚,红豆软而不烂,甜度刚好合我胃口。伯爵奶茶可太像奶茶了,丝滑的口感一瞬间以为我在喝喜茶。巧克力脆豆很可,不会被泡得软,嚼起来脆香香的比珍珠有意思。早上8点喝了一杯,管饱到中午12点,蛮能扛饿。
WONDERLAB的甜度来自代糖赤藓糖醇,0热量、不会升血糖,控糖的姐妹可以安心入。若说缺点,瓶装奶昔普遍比较贵,每餐直逼25块的价格,大概是前面罐装奶昔的两倍了。不过转念想想,叫杯奶茶也要20多块,好像又释怀了。


知名度与WONDERLAB不相上下的Smeal代餐奶昔,常常出现在博主推荐和朋友圈广告中。国产瓶装代餐奶昔同质化明显,配方相似,营养成分大同小异,拼的就是味道、热度和性价比。虽然Smeal一组只比小胖瓶便宜10块,不过苍蝇肉也是肉啊,精明的消费者还是愿意向高性价比商品下手。

比起小胖瓶,这款粉质感比较强,在溶解程度上略输WonderLab略胜一筹。论味道,两者不相上下。我们试喝了太妃咖啡奶昔,探员们很喜欢这种带点苦调的干净的咖啡味。我还加试了紫薯薏仁,杂粮的天然味道喝起来口感舒服。甜感不明显,是我对含糖代餐粉最低的要求了,实测Smeal味道达标,可以入了。

长瓶设计挺适合把它背在身上。当别人手握一杯奶茶,而我背着一瓶代餐奶昔,不用说,我一定是立志要瘦下来的TFG(The Fighting Girl)。


ffit8奶昔的一大优势是含有分离乳清蛋白,成分不含乳糖,即使是乳糖不耐受人群也可以安心喝。它家的奶昔味道据说是根据中国人口味特别设计的,就算是拿铁咖啡口味,你都能喝到很接地气的食材——山药。


甜味剂用的是赤藓糖醇,无蔗糖添加,首先让控糖星人安了心,不用担心喝了一嘴的糖。同样走奶茶替代品路线,属于调味十分柔和谨慎的奶昔。没有上头的香精味,喝起来舒舒爽爽的,偶尔喝到自带的小料增加了咀嚼的趣味性。



据《中国线上代餐消费洞察报告》显示,2019年天猫谷物代餐销售额Top 1的品牌就是五谷磨房。五谷磨房也是我认识的第一个谷物代餐品牌,这大概要得益于它下沉到城市各大商超的渠道吧。

配料相当丰富,包括圆苞车前子壳和魔芋粉两大饱腹担当,蛋白乳粉和五谷杂粮的添加起到均衡营养的作用,提子干的加入则让代餐粉的口感更为讨喜。
代餐粉冲泡后最好静置三五分钟,让富含大量膳食纤维的魔芋和圆苞车前子壳吸水膨胀,达到饱腹效果。

从口感上来说,一碗谷物代餐粉的内容比复合代餐粉丰富多了,像是一碗被厨师精心调配的甜粥,香糯可口,超适合我们的中国胃。甜度由L-阿拉伯糖提供,甜度仅为蔗糖的50%,还能制约碳水化合物的分解速度。因为谷物代餐粉多以碳水为主,所以价格也比较便宜,不过饱腹感的持续性就没那么强了。


朋友们,对它有没有眼熟?反正我是在朋友圈广告中见过它好多次了。真·减肥这件事,手机比我上心系列。

美莓米燕麦麸皮是好哩新出的产品。所谓”美莓米“,是一种泰国紫米与泰国长粒米的杂交品种,据说富含花青素,反正颜值还挺高的~

套装自带萌萌哒的摇摇杯,冲饮很方便。一杯美莓米燕麦麸皮饮仅相当于一个苹果的热量,但有燕麦麸在,饱腹感还是很强的。

本来燕麦麸是有点糙糙的口感,美莓米的加入让燕麦麸的口感更为柔滑。味道十分自然,就是纯纯的谷物醇香。含糖、含脂量都很低,回味中还能感受到隐约的茉莉花香,说它是甜品级口感的谷物代餐粉也不为过。每餐3块钱,早上泡一杯当早餐,还是不亏的。


Keep,健身*党**的老朋友。你可能没去过健身房,但你一定跟过Keep的训练。


摇摇袋非常方便,就像一张纸,轻松放进包里,比瓶装奶昔更便携。官方给了3个冲调刻度建议,根据添加的水位不同得到不同浓稠度的奶昔,给Keep的贴心点赞。

光是粉质的奶糊喝起来难免单调,紫薯这款添加了冻干草莓、木瓜和紫薯丁,不光能喝还能嚼到果肉,有趣又饱腹。

喝Keep这款摇摇代餐奶昔我一点都不痛苦,甚至很满足,它竟然满足了我想吃甜品的愿望,感动呐~辅料真的敲多,紫薯味道自然浓郁,带着一点点薄甜,加之水果丁的酸甜,好喝又饱腹,超爱了。


最近火起来的国产谷物代餐品牌,扒一扒社交平台,超多轻食精们都吃起了谷之优品。

粉质看上去有点糙,实则添加了椰粉和奶粉,闻起来很香。

我很喜欢它谷物的油脂香气中散发出的奶香味。吃得到芋头的香软,粉粉糯糯的还会在舌尖打滑,好喝。


宣称以159种食材搭配组合的“159代餐粉”,在代餐粉里也是一届网红。我局就有私下购买过“159”的探员,不过她倒不是冲着减肥的目的,只是把它当作早餐的一个选择。

其他谷物粉多以五谷杂粮为基底,159的配方中还添加了各种坚果、籽种、花朵、菌藻和药食同源的食材……就还挺玄的。

谷物代餐粉的冲调挺随心,浓稠自由掌握。口感不算细腻,带有天然的谷物粗糙感。入口没有甜味,天然油脂的馨香扩散后很迷人。


相比国产谷物代餐粉的高性价比,进口产品在价格上面要贵一些。当然,如果味道不错、选材天然健康,也不妨买来换换口味。


配料中以米类、豆类为主,因而谷物味道十分突出。粉质细滑好冲开,入口也是清清爽爽的粮食味,挑不出它口感上的缺陷,平平淡淡的粉羹羹。



在韩国生活过的朋友曾经向我推荐过丹特谷物代餐粉,含有十五种谷物,营养均衡,饱腹感强,重要的是口感不错。

小条袋装轻松放包、放衣兜就能带出门,对于上班*党**来说携带很方便。干粉粉质已经很细腻了,并且湿水后不会太粘,冲调的时候不易结块,融化得均匀。

比起走甜系路线的谷物代餐粉,这款带有一丝咸味的谷物粉还蛮特别的,吃腻了别家用它来换口味就很不错。


张柏芝同款,柏芝说她吃黑芝麻粉是为了让头发乌黑柔亮、预防长白头发(仅代表她个人观点),而我的目的,就是找一款好吃又健康的代餐,这款黑芝麻正中下怀。

这款代餐,就是黑芝麻本芝麻,毫无添加。磨粉后略微有些油脂渗出,闻起来比完整的芝麻还要香,纯天然的籽种香气太好闻了。

纯芝麻不能直接冲成糊,需要加入粘米粉才能变成芝麻糊。纯水冲的芝麻粉会有一股淡淡的焦苦味,为了追求好口味,加上蜂蜜会好喝很多。


我喜欢芝麻糊的口感,所以会用豆浆粉1:1冲芝麻粉,口感一级棒。芝麻味特别香浓,豆浆的甜奶味刚好和芝麻本身的苦味平衡,我可太爱了。



大麦若叶青汁,性价比没有比众久更高了的吧?40块入手3盒,共60条,折合每条不到7毛。

粉质太细腻了吧,凑近闻一闻,呼吸之间就能被糊一脸。

久众这款在众多青汁粉中,我会毫不犹豫给它Top1的名次。易溶解、口感温和、性价比赛高,喝起来并不会有过于讨厌的青草味,淡淡的草本清香有点抹茶既视感。如果冲牛奶,妈呀,简直太棒了,抹茶牛奶就是它了~


如果你是青汁代餐粉入门级选手,那就先从燕之坊这款喝起吧。不同于传统意义上的纯青汁,在大麦若叶青汁的基础上,燕之坊增加了牛油果和抹茶粉优化味道,并且为了增强饱腹感添加了吸水后膨胀率高的魔芋粉,比单一的青汁要好入口很多。


味道清爽柔和,没有浓烈的草味,粉质溶解程度高,降低了大麦若叶在口感上的突出感,抹茶风味明显。就算是第一次喝,也不会让人感到奇怪。


低卡、0糖摄入,颜值颇高,味道甜美像果珍,就算减重控食也能满足大家的甜品胃。喝到它以前,我差点以为果蔬代餐粉都是一股粗粗的植物纤维的微苦味,没想到还能有Biohouse这种甜品级的口感,瘦身路上似乎没那么痛苦了。

这一份只有20大卡左右的热量,相当于日常一餐饮食摄入热量的零头,随便走走就能消耗掉。

果蔬成分成就了它酸酸甜甜布丁般的好口感,顺滑细腻,入口清爽,酸味很自然。

粗粮粉类和奇亚籽的加入则让它拥有了不输正餐的扛饿能力,有天下午我喝了一杯当晚饭,下班去健身2小时后才有饥饿感,饱腹能力稳的。



论颜值、论趣味度、论口感,我都要投珍缘堂一票。它一点没有代餐粉给人的固有印象,冲出来就是一大只好看好喝的“果冻”啊,QQ滑滑的怕不是入错行的零食吧!

圆苞车前子壳、魔芋粉和奇亚籽这个搭配,组成了这杯代餐粉的饱腹三件套。冲出来等几分钟,原来还水水的代餐粉就变成了一杯滑嫩的液体果冻,滑滑的口感赚足了好感。

用冰水也能冲开,冰冰凉凉的口感与夏天绝配。整体味道酸甜顺滑,它的甜并非来自甜味剂,而是猕猴桃粉自带甜味,酸酸甜甜的喝起来真开心。


把青汁做出了水果风味,轻体的同时嘴巴不会太煎熬,百颐年这波产品研发我觉得可。

有了木瓜、芒果、香蕉三种水果加入,青汁的草味变淡了,水果风味隐约显现还蛮特别。并且为了追求口感和营养均衡,还添加了奶粉和魔芋粉,美味、饱腹*管双**齐下,性价比偏低也还能接受。

冲调出来比纯青汁浓稠一些,蔬果的清香和奶香交融,闻起来很舒服,不会因为气味被劝退。入口细腻顺滑,回味能感受到明显的水果风味,酸甜中带着奶气,还挺好喝。



这个家伙有“暗黑”潜质,光是比别家深2个色号的暗绿色,已经向来着发出信号“我,不,好,喝”。

推荐给大家的原因是冲着它宣称的“四倍”的配方,号称添加大麦草、小麦草、小球藻、螺旋藻四重成分协同作用,也许会有人喜欢这种重口味吧……

有探员形容:“这就是生嚼螺旋藻片的味道,太黑暗了”。那种土里和海里的草味全部涌进嘴巴的滋味,没有一个超强接受力的味觉,尝到第一口的瞬间就想吐。
另外还有这些产品,花了钱买,但是被因为各种原因被嫌弃了的——



不管你是想通过代餐粉减重塑身,还是仅仅是为了饱腹方便,好喝、方便、性价比高,都是选择代餐粉的三大要点。如果你想入代餐粉这个坑,我已经帮你交过了学费了——

最后我们来解决一个关于代餐粉,大家关注度很高的问题——喝代餐粉,到底能不能瘦瘦瘦瘦瘦瘦瘦瘦?
首先要明确减重的本质是:摄入热量<消耗热量。
根据世界卫生组织出版的《热量和蛋白质摄取量》一书,一个健康的成年女性每天需要摄取1800~1900大卡的热量(每餐摄入热量600大卡左右);男性则需要1980~2340大卡的热量(每餐摄入700大卡左右)。

如果有减肥需求,每天摄入的热量与正常摄入热量之间需达到500大卡的热量缺口,才有助于减轻体重。同时为了保证基础代谢,每日摄入热量不要低于800大卡。一份代餐粉的热量往往低于300大卡,远低于正常一餐饮食的摄入量,每日总摄入热量<总消耗热量,自然能达到减肥瘦身的效果。
不过前提是,结合自己的身体情况,按照官方推荐方式食用,不偷嘴。
以减重为目的的代餐粉该如何选?
1 挑大牌,复合型代餐粉为佳,营养更全面。
2 选择蛋白质、膳食纤维和各类维生素、矿物质NRV%值较高的产品。
每100g代餐粉中:蛋白质含量至少大于24g,NRV大于30%;
膳食纤维至少达7.5g,NRV大于30%;
3 选择维生素和矿物质种类多、含量高的产品,以补充减肥过程中容易缺乏的营养元素。
4 口味单纯的代餐粉,相对添加剂少,热量更低。
5 如有控糖需求,尽量选无糖或代糖的产品。
6 认准国家食药局认准的、拥有“控制能量类”标签的食品,是更专业的运动营养食品。
代餐粉喝腻了怎么办?有什么新吃法?
再送大家几个代餐粉的隐藏吃法——
1 燕麦代餐粉饼干
制作方法:香蕉压成泥,加燕麦、代餐粉、坚果、果干混合,捏成饼干装,烤箱200℃ 15-20分钟。
特点:健康无油,配料多口感丰富,像吃小零食,关键饱腹感敲强的。

2 代餐粉酸奶水果杯
制作方法:代餐粉冲开后加入琼脂粉/片,放冰箱冷藏凝成果冻状,吃的时候加酸奶、燕麦和水果。
特点:复刻ins甜品级质感,颜值高,味道好,还很健康,很适合作为下午茶甜点。

3 代餐粉雪糕/棒冰
制作方法:代餐粉加脱脂牛奶冲开后,放入雪糕模具或冰格冷冻。
特点:冰镇过后代餐粉口感更好,冰冰凉凉的解暑又饱腹,再也不担心减肥没雪糕吃啦。


靠吃代餐粉减肥本身是一件需要极强意志力和自制力的事情。毕竟当别人吃着炸鸡汉堡的时候,你只能喝代餐粉,那种感受,极其的……折磨。

其实减肥也没有那么难,坚守铁律——
管住嘴。

迈开腿。

严守摄入热量<消耗热量红线,没有减不下去的肉。(典型的说着容易做着难)
看到这里的盆友,动动手指分享、收藏,点个在看呀,安慰一下我们被代餐粉填满而无法再吃牛排、爆米花、酸菜鱼的胃吧~