二胎政策放开后
母婴用品的需求量也逐渐增大
其中,奶瓶奶嘴
更是宝妈们关注的重点!

哪些奶瓶奶嘴比较安全?
如何选购奶瓶奶嘴?
广州消委会这个试验
告诉你答案!
目前市面奶瓶奶嘴品种繁多,品牌各异,价格差异大,消费者在选择商品的时候,经常会受到广告、品牌知名度、价格等因素的影响而难以选择。为更好地了解我市与国内外其它地区奶瓶奶嘴产品的质量差异,为消费者切实提供相应的商品质量信息及消费指导,广州市消委会联合广州质量监督检测研究院,共同开展了奶瓶奶嘴比较试验,并以此推动相关团体标准的建立。本次比较试验结果仅对测试样品负责,不代表其同一批次或其他型号产品的质量状况。

发布会现场

广州市市场监管局袁玲副局长发表讲话

广州市消委会副主任吴晴通报比较试验结果和消费提示

广东省质量检验协会李荣超秘书长发布团体标准

发布会现场

发布会现场
比较试验结果如何?
跟着维权君一起来看看吧
试验项目及标准
此次试验重点测试了各品牌奶瓶奶嘴在化学安全性能、物理安全性能及标签标识等方面的差异,基本涵盖了国家食品安全标准及欧盟规定的主要的化学安全性能和物理安全性能指标。

注1:整体跌落强度检验方法(玻璃奶瓶不适用):1、常温下将空瓶以任何角度从1.5m高度自由跌落至水泥地面,连续3次,每次跌落后,让试样自行静止(可选取最不利的方向测试);2、常温下将奶瓶注入公称最大容量的三级水,拧紧后从1.2m以任意角度自由跌落至水泥地面,连续3次,每次跌落后,让试样自行静止(可选取最不利的方向测试)。要求:锁紧环、奶嘴、瓶身都不得发生分离,不出现破裂和任何影响使用性能的缺陷。
试验样品
此次比较试验结合消费者对商品的关注要点以及奶瓶产地等要素随机购买了30款样品进行测试,品牌包括贝亲、新安怡、布朗博士、爱得利、可么多么等消费者较为熟悉的品牌,样品材质包括玻璃、塑料以及硅胶三类,产地涵盖了国外知名品牌所在地及国内生产聚集地。




试验结果及分析
1.化学安全性能
在使用过程中可能迁移释放的有害化学物质指标,是消费者非常关注的。结果表明,有6款样品未通过挥发性物质测试,1款样品检出安全风险物质壬基酚。

挥发性物质是指常压下沸点低于200℃的物质,大致是*酮丙**、丁酮、无水乙醇、乙酸乙酯等化学物质,这类物质通常含有一定毒性。奶嘴长时间与婴儿嘴巴接触,若样品未通过挥发性物质项目测试,则在使用过程中有害物质有可能溶出到食物中,如长期使用,可能对婴幼儿造成难以逆转的后果和危害,加之婴幼儿自身免疫系统还未完善,危害发生的可能性较高。
壬基酚是一种对人体的内分泌系统、免疫系统、生殖系统、神经系统都有一定的毒性的物质,并且会促进癌细胞生长,但目前国内外标准暂未对奶嘴产品中的此类物质作出限定。

通过分析测试结果,在未通过挥发性物质项目测试率方面,国内(产地除广州外)样品为26.67%,广州生产的样品为14.29%,进口样品为12.5%,可见广州样品的化学安全性能与进口样品非常接近。
2.物理安全性能
测试结果显示,有1款样品(喜多一般口径方型玻璃奶瓶)未通过耐热冲击测试,1款样品(Hegen PPSU婴儿多功能奶瓶)未通过整体跌落强度测试。

耐热冲击性反映的是奶瓶奶嘴在温差快速变化时的承受能力。奶瓶在消毒或使用过程中可能承受着超过60℃的温差(冬天该温差更大),为了保证奶瓶在使用过程中不会因骤冷骤热而发生开裂或爆裂,此类产品应具备一定的耐热冲击性。

整体跌落强度反映的是奶瓶各部件抗摔的能力,此项指标的测试方法为综合参考多个国内外标准而制定。玻璃奶瓶不需满足整体跌落强度要求,但应设警示说明。
通过分析测试结果可见,广州生产的7款样品在容积精度、抗撕强度、耐热冲击性和整体跌落强度四项物理指标上表现优秀,通过率达到100%;国内(产地除广州外)的15款样品中有1款未能通过耐热冲击性测试,通过率为93.3%;进口的8款样品中有1款未能通过整体跌落强度测试,通过率为87.5%。
3.标签标识
此次试验摘取消费者最关注的信息进行核对,包括样品名称,材质,对相关法律法规以及标准的符合性声明,生产和(或)经销者的名称、地址和联系方式,生产日期和保质期。结果显示,有7款样品标签标识存在信息缺失的问题。


通过分析此次标签标识测试结果可见,广州生产的样品未通过测试率为28.57%,进口样品为37.5%。

另外,在试验过程中还发现,国内标准并没有明确奶瓶产品是否要标注使用说明和注意事项,但国外大部分样品对这类信息会有详细的说明。从消费者安全使用的角度,建议国内生产厂家对使用说明和注意事项进行明确标注。
样品综合评分
此次试验对参与测试的30款样品进行了综合评分,结果显示:
①玻璃材质的样品中,获得五星评价的为“新安怡”、“Bfree”以及“好孩子”品牌的样品;
②塑料材质的样品中,获得五星评价的为“贝亲”、“贝儿欣”、“Umee”以及“布朗博士”品牌的样品;
③硅胶材质的样品中,获得五星评价的为“母贝儿”以及“B&H”品牌的样品。




本次比较试验的30款样品中,22款测试参数全部通过了本次比较试验的化学和物理安全性能要求,获得星级评价。9款样品整体指标表现优秀,获得五星级评价,其中,2款为进口样品,其余7款为国产样品,某种程度上说明,中国制造不输外国品牌。

企业反馈
此次比较试验测试结束后,我会收到“恩尼诺”、“美儿贝比”品牌的样品生产企业反馈,称其公司已召回流通领域的全部问题产品,并同时对生产工艺和上产设备进行了优化和改进,确保投入市场的产品符合相关要求。另外,我会还收到“爱得利”品牌样品的生产企业反馈,称经其公司核实,此次试验样品并非其原装正品,不属于其公司授权的正规渠道供货商销售。
团体标准制定
此次比较试验
还有一大亮点
就是推动了
奶瓶奶嘴团体标准制定
目前,随着消费升级,消费者不但更加关注奶瓶奶嘴的化学安全性能和物理机械性能,而且对奶嘴的流量和回气性能等人性化指标有了更高的要求。而目前行业内针对奶瓶奶嘴的国家标准还未正式发布实施,其他相关标准如企业联盟标准ZWX/QLB 0201-2014《婴幼儿奶瓶安全要求》也未对奶瓶奶嘴感官、奶嘴流量和回气性能等重要指标做出规范要求,难以满足企业提升产品质量需求和消费者不断提升的美好生活需要。
通过此次比较试验测试及五星评价可见,虽然参与测评的样品中,“广州制造”五星评价率略高于进口样品,但总体的质量(如挥发性物质及标识内容等)还有待进一步提升。

为更好地提升广州区域奶瓶奶嘴产品的整体质量,扩大企业竞争力和影响力,同时也为奶瓶奶嘴产品的贸易有标准可依,减少交易的不明确性,提高交易效率,市消委会联合广州质量监督检测研究院,搜集整理奶瓶奶嘴产品的国内外标准,参照欧美奶瓶奶嘴先进标准,参考国内领先标准,从安全指标和主要性能指标入手,开展奶瓶奶嘴比较试验,对进口与国产、广州制造与国内其他产地的实物样品进行比对分析测试,并参加了奶瓶奶嘴团体标准的研讨,通过比较试验推动团体标准的建立。
概况
目前,该团体标准T/GDAQI 002—2018《婴幼儿用奶瓶奶嘴》已在广东省质量检验协会网站和全国团体标准平台上发文发布。该团体标准主要分为6大部分,其中包括对目前国内奶瓶产品标签标识中较为薄弱的部分--标识中的使用说明和注意事项内容作了详细要求以及多项技术指标参照欧盟标准BS EN 14350、美国联邦法规16 CFR 1500.53等国外先进标准而制定,达到国内外领先水平;此外,该团体标准中的4项技术指标(奶嘴流量、奶嘴回气性能、奶嘴壬基酚迁移量、奶嘴挥发性甲基硅氧烷迁移量)属国内外首创,填补了行业相关指标的空白,得到了业内的高度评价和认可。
消费提示
奶瓶奶嘴该如何选购?
以下五点要谨记
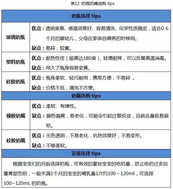
1.根据各种材质奶瓶奶嘴的优缺点,结合自己的需要选择购买

2.通过正规途径购买
建议消费者在正规的大商场、超市或专卖店购买,同时选择知名度较高的品牌。正规门店通常有严格的进货渠道,一定程度上避免假冒伪劣产品,商品相对有较大质量保证;大品牌产品通常有严格的质量管理体系,产品质量水平更为稳定。
3.认真查看产品包装标识
一份优秀的标签标识,除了应标注产品名称,材质,对相关法律法规以及标准的符合性声明,生产和(或)经销者的名称、地址和联系方式,生产日期和保质期,也应对消费者应如何正确使用产品,在使用过程中可能会遇到的问题进行详细的说明,以保障产品能被普通消费者正确且安全地使用。此外,进口产品必须要有清晰的中文标识或标签。中文标识的内容包括产品名称、成分、原产国、生产日期、有效期、卫生标准号、制造商信息、进口商信息等。
4.注意保质期或使用期限
奶瓶奶嘴也有保质期或使用期限,购买前需核对产品保质期或使用期限,而过期后可能出现老化等现象,影响产品的性能。
5.掌握正确使用方法
(1)新的奶瓶奶嘴需彻底清洗并消毒后方可使用;
(2)清楚购买的材质,若购买的奶瓶瓶身材质是玻璃,需注意查看玻璃材质是高硼硅玻璃或是钙钠玻璃,若是钙钠玻璃,在消毒及使用过程中需注意急冷急热温差不可超过 45 ℃,否则容易发生爆裂现象;吸管奶瓶不适合6个月以下婴儿使用;
(3)按说明书正确选择合适流量的奶嘴,使用过程中请勿擅自扩*奶大**嘴孔或回气孔;
(4)勿将奶嘴作为安抚奶嘴使用,连续不断地长期吸吮将会导致婴儿龋病;奶嘴一般2个月需更换,以保证其最佳使用性能。
(5)每次使用前需确认奶瓶或奶嘴是否破损,若是,需立即更换。
专家点评
广州市消委会专家库专家、消费维权资深媒体人黄劼认为,广州市消委会通过比较试验与相关单位参与制定并发布《婴幼儿用奶瓶奶嘴》团体标准,可说是近年来比较试验工作的创新与突破。从法律的角度来看,消委会参与标准的制定有法律和国务院文件支撑。同时,团体标准的制定应当接受社会的监督及利益方和参与,尤其是听取消费者和消费者组织的意见,以保证标准的科学性、独立性和公平性。
这次广州市消委会参与制定《婴幼儿用奶瓶奶嘴》团体标准,能够从消费者角度出发,在维护消费者权益方面从产品的源头上进行规范,进一步推动产业良性发展,实现产品高质量化,为消费者提供更高质量的产品,促进消费提质升级。这也是在法律的支撑下,广州市消委会“比较试验+团体标准”工作模式的创新与突破。