
我们在购买热水器的时候最害怕遇到的问题就是洗澡洗一半热水器瓦特了,没有热水只有冷水,夏天还好,冬天的话可能分分钟就让我们崩溃了;还有就是漏电引起的触电事故,在2019年8月8日晚间,S市L区某社区一位孕妇在洗澡时触电。她的丈夫去施救,结果两人均触电身亡。原因就是因为热水器漏电的问题;还有插头与热水器的功率不对等引起的火灾等等,都是大家特别担心的问题。

热水器坏了没有热水怎么办哪
那么今天益哥就针对大家的担忧,分享一个很少人知道的冷门知识:如何挑选优质的热水器?其实只要学到这个小妙招就可以,直接通过电线插头来判断热水器的好坏。

不论是网购还是实体店,我们都难免会遇到一些黑心商家,明面堂皇美丽但实际卖着三无证书产品,无认证无检测无安全保障,所以作为消费者我们必须要学会保护自己,学习一些热水器优劣鉴别的硬核方法,避免踩坑。
一、热水器上的二极插头&三极插头差别非常大!
首先,简单跟大家说一下:常见的家用热水器分为电热水器和燃气热水器两大类,根据自身的实际需求选购。请关注热水器的铭牌中备注的技术参数,额定输入功率为3000W以下的一般电源线带有插头,大于3000W的不采用插头。
电线插头一般分为二极插头和三极插头。一般热水器是用三极的,为什么?实验证明,二级插头只能用于符合双重绝缘或加强绝缘的器具。热水器有与水接触的金属部件,水也是一种导电体,流经热水器的水与带电部件只有一层基本绝缘,需要采取附加安全保障措施,(例如接地保护、等电位保护和漏电保护措施),这些保障措施需三极插头插头才能实现。而且需要根据热水器额定输入功率的大小配置不同的插头。

左边是二极,右边是三极
第二,三极插头可有效防止触电(因为它带有接地插销,与使用场所的固定布线的接地保护或等电位保护系统进行连接)。但三极插头也不全都是质量特别好的,有些劣质插头的插销铜片很单薄,造成接触不良!所以说选择好的插头相当重要,它可以在根源就决定这款产品是好是坏。(突出来的那三片就是插销)

三极插头有三根线,黄绿色为接地线
二、插头要配好的插座
插头如果出现伪劣的情况,很容易导致电器火灾。有好的插头,还要好的插座配合使用,按照插头标识的电流值(10A或16A)配套对应的插座,绝对不能随便更换热水器原装插头。
三、插头有无防漏电保护功能
只要是家用电器,其实多多少少会有一点点漏电风险,如果你买的热水器插头具有防漏电功能,并且有说明是三极同时断开的,益哥敢非常大胆地告诉你,这款热水器质量差不到哪去。

目前电器市场上热水器的防漏电技术,除了刚才说的漏电保护插头,另一种是内置漏电保护开关电路,此外还有在家庭装修时对热水器供电线路独立设置漏电保护开关。作用是当热水器如果出现漏电时,在漏电流还未达到伤害人体的电流量之前就自动将电源切断,保护人身安全。
怎么看插头有没有漏电保护功能?见下图:

热水器防漏电插头,插头与漏电保护器分离
合格的插座,带电部位应不可触及;带保护门的插座、转换器应能防止直径约1mm的钢丝或探针插入。
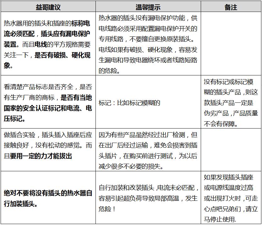
四、热水器插头注意事项
像热水器这种使用环境异常潮湿的电器,所用插头一定是能确保安全的,但怎么判断这个插头的安全性能是否符合要求?
可从以下几点进行判断:

益哥还有话说:家用电器的工作电压和工作电流与所使用插座功率不相符,长期过载,一旦温度过高便易引起火灾,所以通过判断电线插头的好坏,其实在很大层面上可以决定热水器的优质程度。
鉴证更优质的中国制造,见证更安心的品质生活。如有家电质量方面的小问题,可私信我聊聊。
(文章部分图片源自网络,如有侵权请联系删除)