生老病死是人生必经的四个阶段。与西方人从小接受死亡教育不同,中国人向来忌讳死亡,无论言谈间还是生活中都会尽量避免触及与死亡相关的言辞与话题。而对于一向讲究“意头”的广州人来说,这种禁忌就表现得更为明显。但其实很多人都想不到,利用新式仪式改良传统丧葬陋习的中国第一间殡仪馆,原来就设立在广州。

(在《广州商业行名录》中登记的三家殡仪馆)
在中国的传统观念里,生死都是大事,重视程度最高,仪式也最为繁复。人死后一般停厝在庄房(即停尸间。粤语中的“庄”在旧时多指庄房,故粤地较少以“庄”为居住地命名)等候殓殡,还要请和尚道士做法事等等,既不卫生又繁琐复杂。当时,广州城外遍布庄房,如东门外的永胜外庄(今广东省人民医院)、杭嘉湖义庄(今烈士陵园东门西侧),小北门外的嘉应义庄、福建义庄,黄华路上的江西义庄,淘金坑的四川义庄等等,都是暂厝尸体的地方。这些传统的庄房环境不佳,又没有新式的遗体防腐设备,卫生状况往往不尽如人意,还容易成为疾病传播的温床。

(民国时期广州东门外的部分庄房,杭嘉湖义庄即杭州、嘉兴、湖州三地合用的义庄)

(民国时期广州小北门外的部分庄房)
民国初年,广东台山人吴文波到美国谋生,后当基督教牧师传道,经常主持教徒的丧葬仪式。他目睹外国人的殡葬方法科学卫生,悼念仪式庄严肃穆,联想到家乡的丧葬风俗不卫生,亟待改革,因此便用心学习遗体防腐技术和殡葬业务,拟在中国推行其欧美基督教徒治丧的仪式,并借传教机会,到美、加各地向华侨宣传改良中国殡葬习俗,更于民国八年(1919年)在美国发起组织,募集股金毫银10万元回国建立殡仪馆。到民国十年(1921年),临时董事会推举吴文波返国,在广州筹设殡仪馆,并在广州增股万余元,合共投资毫银115625元,共2312股,每股50元,股东几百人。得到华侨的热心支持,吴文波最终于民国十一年(1922年)在广州开设“粤光制殓股份有限公司”(简称“粤光公司”),成为全国最早开设的殡仪馆;而殡葬中的遗体药物防腐和化装整容,亦是全国最早开设的殡仪服务项目。

(粤光制殓股份有限公司旧址,东川路83号,现址是广州市民政局的宿舍,也印证了该地原来的用途)
由华侨集资开办的粤光制殓股份有限公司属股份性质。总公司设在东川路83号(即今天松厦冷气公司,据街坊讲经营了二十多年,都是凉嗖嗖的生意,估计也只有这些行业才能在这里做下去),占地面积约2000多平方米,内设追悼厅、棺木工场、寿衣工场等,并备有汽车(初期为马车)供运尸、出殡之用,是当时国内设备先进、最早采用遗体防腐技术的殡仪馆(以前只用冰块冷藏遗体),其采用的丧葬仪式既卫生又简便。为适应用户办丧事需要,还提供棺木、坟地、石碑、寿衣寿具、鲜花砌作、仪仗、乐队、灵堂租用、火葬代办、运柩等服务项目。只要在殡仪馆一次付款,丧事便可全部办妥。这种“一条龙”的服务方式,一直沿袭下来,并为全国不少殡仪馆所仿效。总公司成立数年后,粤光又分别在大德路156号(今203号,位置在现满族小学内)和大北门外双山寺开设分公司。开业初期由于服务对象多为基督教徒和外国人,故生意不佳。后来向市民开放,但由于收费较高,委托办理者多为富贵人家。直至抗战前,业务向多层次发展,生意增加,开始逐步获利。广州沦陷以后,粤光总公司被日军占用,员工大部分疏散,仅得分公司继续营业。当时在日寇铁蹄之下惨遭杀害的市民为数不少,故此该公司的业务量直线上升。抗战胜利以后,东川路总公司才得以复业。

(粤光制殓股份有限公司的广告)

(广告没少卖,还专门打上“全国首创者”)
除粤光制殓股份有限公司外,民国时期广州的殡仪馆还有另外两家,分别是“乐天制殓公司”和“别有天殡仪馆”。粤光制殓公司成立后不久,因股东内部发生纠纷,经过多次调解不果,最终部分股东拆移,于民国二十二年(1933年)在东川路79号另组“乐天制殓公司”,随后又在大德路160号(今199号,现满族小学旁)设立分行。总行、分行占地面积均约1500平方米,其规模、设备略逊于粤光公司,经营对象以基督教徒为主,兼为一般市民丧葬。与粤光公司不同,乐天制殓公司并非单纯是华侨投资,其中亦有医生参加股份。这两间公司由于利益关系,互相对立,因此无论是总行还是分行都靠得很近,竞争十分激烈。广州沦陷后,乐天公司总行与分行先后停业。

(乐天制殓公司旧址,东川路79号)

(乐天制殓公司的广告)
粤光制殓公司和乐天制殓公司竞争十分激烈,总是在对方的旁边开店,有点类似现在的麦当劳与肯德基。

(粤光制殓公司和乐天制殓公司竞争十分激烈。由于早年客户多是基督徒,所以围绕着中华播道会东川堂开设)

(大德路上的满族小学曾是粤光制殓公司和乐天殡仪馆的分行所在地,双方在大德路的分店也是一样挨在一起)
另一家殡仪馆——别有天殡仪馆则开业于民国三十三年(1944年),初期设于大佛寺(今惠福东路),但因为地方狭小、设备简陋、卫生较差,又靠近民居,遭到周边居民的强烈反对,翌年便迁往大德路249号(今广东省中医院对面118号)营业,不久后又在德坭路方便医院旁设立分行(今东风西路银农大厦附近),承接一般市民的丧葬事务。而当时长生店行业(棺材铺)的工会组织“寿板业职业工会”,也是设在别有天殡仪馆的大德路总店里面。

(别有天殡仪馆的位置,大德路249号,今广东省中医院对面,建筑已荡然无存)

(德坭路方便医院旁设立的分行,今东风西路银农大厦附近)

(也少不了大卖广告,开殡仪馆也要吃饭的)
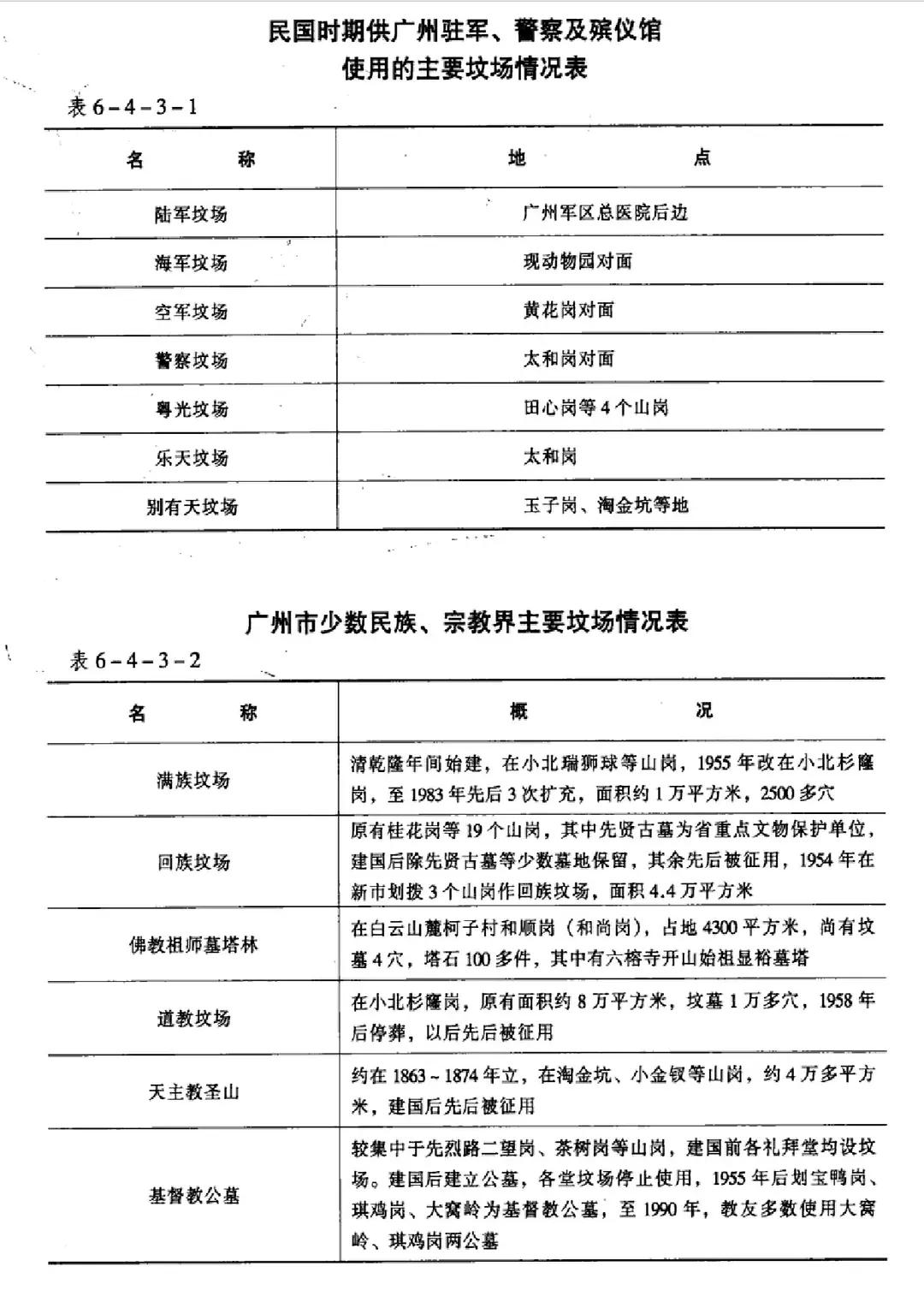
这三间殡仪馆除办理殓殡服务的铺面外,还各自备有坟场。粤光公司的坟场在田心岗等附近四个山岗(今环市东路东段北侧),与位处太和岗(黄花岗北侧)的乐天公司坟场相距不远,别有天坟场则位于淘金坑和玉子岗(今中山大学北校区一带),服务可算得上是一应俱全。

(私家坟场,服务周到,今天早已不剩分毫)

(当年广州市区周边的坟场可不少)
几十年来,这些殡仪馆作为死者停留在世间的最后一站,送走了数不清的逝者,包括众多达官贵人和军政显要。1942年在桨栏路“添男茶楼”一曲未终即吐血昏迷辞世的粤剧名伶“小明星”、在平安夜跳楼自杀的“南中国工商界巨擘”永泰隆总经理何雅各、国民*党**元老戴季陶、中国著名地理学家吴尚时、国民*党**中将谭启秀等都在粤光制殓公司大殓出殡;而1956年11月2日著名粤剧演员薛觉先在别有天殡仪馆的大殓则最为瞩目,两万多市民蜂拥而至,目的是为了吊唁这位一代粤剧大师,出殡队伍浩浩荡荡,引得不少途人驻足观看,场面可谓备极哀荣。1957年8月15日,作家萧红的骨灰迁葬广州仪式,同样也是在别有天殡仪馆举行,场面肃穆而隆重。

(国民*党**元老戴季陶1949年初在广州自杀,在粤光公司大殓及出殡)

(陆军中将谭启秀于广州解放当日下午在粤光公司出殡)

(粤剧“万能老倌”薛觉先在别有天殡仪馆入殓)
解放初期,粤光公司、乐天公司和别有天殡仪馆依旧照常营业。1956年4月,在对私营工商业社会主义改造中,粤光制殓股份有限公司与乐天制殓公司首先合并。1958年别有天殡仪馆并入,称联合殡仪馆,由市第二商业局属下市福利公司管理,设东川路和德坭路两个营业点。1959年10月以后移交市民政局统一管理,包括殡仪馆、火葬场和从业人员等。1962年又分开,名为东川路殡仪馆和德坭路殡仪馆。到了1969年,两间殡仪馆又合并为广州殡仪馆,并迁至先烈中路太和岗新址。相比起旧有的环境与设备,已不可同日而语。