
一、宏观经济与半导体贸易
1、全球及中国PMI指数
(1)全球制造业波动回调,复苏稳定性趋弱
2022Q2全球PMI指数走势看, 全球制造业增速有所放缓,且放缓速度较快,产业链和供应链的稳定性仍不牢固。

2022Q2全球制造业PMI趋势
分国家看,欧元区、日本、英国及美国等制造业PMI均持续走低,全球经济复苏不均衡态势加剧。

2022Q2全球主要经济体经济表现
整体来看,基于地缘政治冲突、疫情以及通胀等因素对经济带来的不利影响,世界银行将2022年全球经济增长预期下调至2.9%,并警告世界经济滞胀风险正在加大。
(2)中国制造业持续回升,经济迎来全面复苏
2022Q2,随着疫情影响减弱,前期积极的财政货币政策逐渐落地生效,6月开始经济迎来疫情之后的全面复苏。

2022Q2中国PMI指数
综合来看,随着国内疫情防控形势持续向好,制造业景气在连续三个月收缩后重返扩张区间,供需循环明显复苏。
2、半导体行业宏观形势
(1)全球主要资本市场半导体指数回调
整体来看,上半年 费城半导体开始由近5年高点回调 ,自年初以来下跌超过36%,2022Q2下跌24.07%。全球资本市场对于芯片未来行情预期“悲观”。

2022Q2费城半导体指数
从中国市场来看,2022Q2半导体(SW)行业指数微调0.49%,中国台湾半导体指数跌幅达21.15%。整体反映了中国市场对于芯片悲观预期逐步释放,芯片业风险情绪恶化。

2022Q2中国(SW)半导体指数

2022Q2中国台湾半导体指数大幅下滑
(2)全球半导体销售维持高增长
2022年5月全球半导体行业销售额为518亿美元,环比增长1.8%,较去年同期的420亿美元同比增长16.8%, 连续11个月同比增速超过20%, 市场维持持续强劲增长态势。

2022年5月全球半导体行业销售额及增速趋势
从区域市场来看,2022年5月中国地区以170.2美元的销售额继续领跑全球半导体市场。

中国占比32.8%,领跑全球半导体市场
3、全球芯片交货周期
(1)芯片交货周期趋势
2022Q2,全球芯片交货周期整体维持高位,但6月开始略有缩短,平均交期为27周(约6.3个月),环比5月下滑0.4%。整体来看,全球芯片供应链压力有所缓解,价格上涨放慢, 持续日久的“芯荒”迎来转机。

2022Q2芯片交期趋势
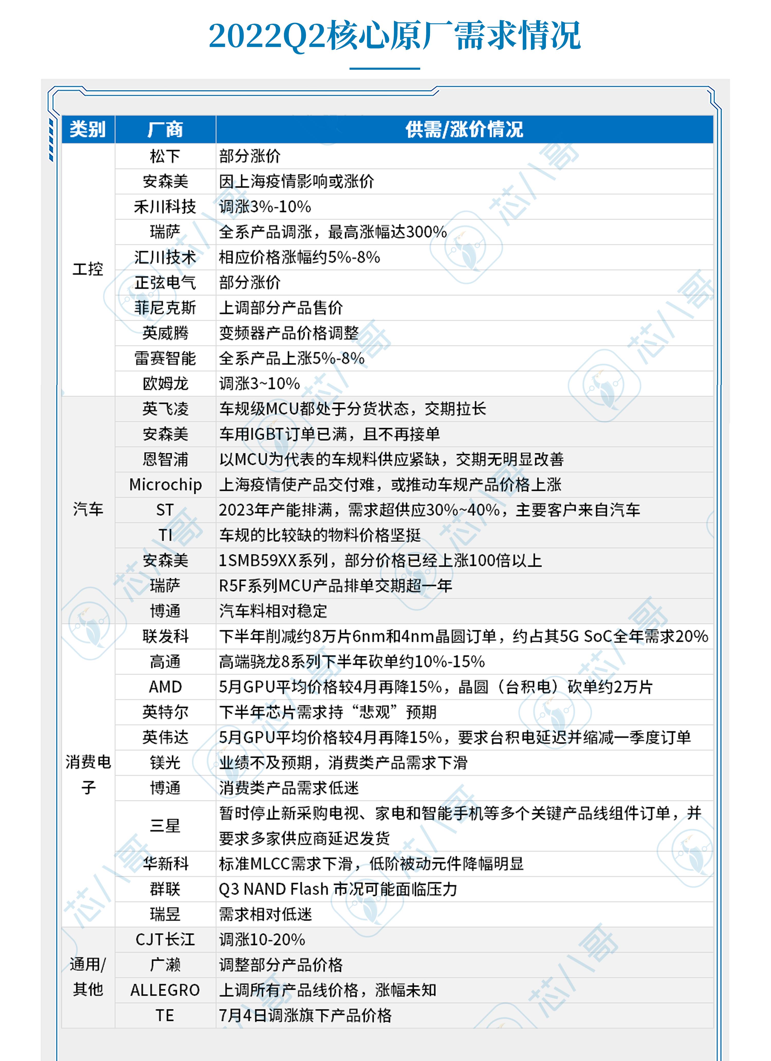
(2)核心供应商芯片交期汇总
从近三季度主要厂商芯片交期及价格趋势来看,2022Q2市场整体供需呈现一定缓解迹象。
其中,信号链、开关稳压器等部分模拟类产品价格有所回落;MCU渠道价格中车规级普遍维持上涨,8位MCU有所松动;分立器件方面,6月MOSFET和IGBT渠道价格整体相对平稳,消费级松动持续,车规级整体维持紧张;存储方面,库存继续走高,预计Q3存储价格仍将处于下行趋势;滤波器及部分电感产品、射频与无线芯片等呈现较为稳定状态。

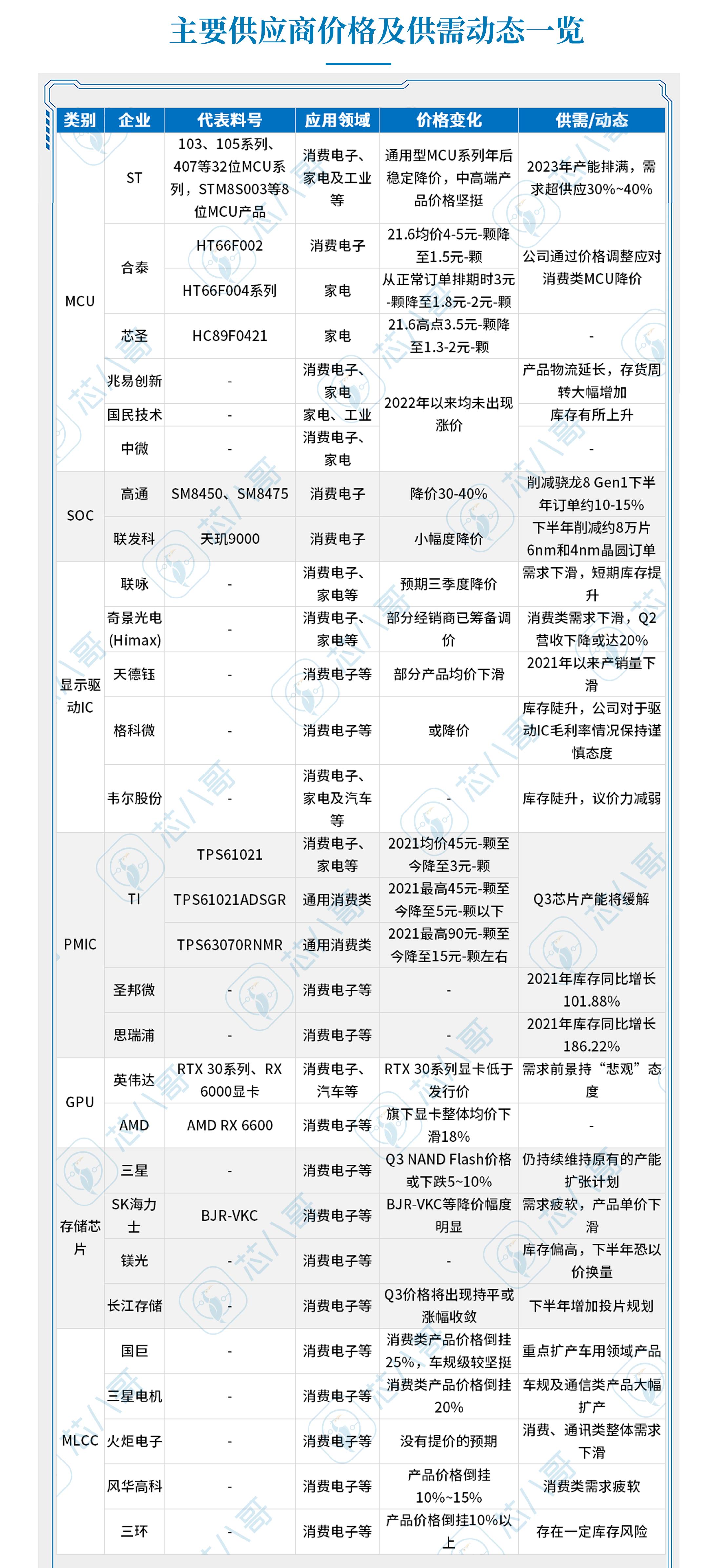
4、价格及供需动态汇总
2022Q2,受终端需求分化影响,包括ST、TI、高通、英伟达、AMD、三星、SK海力士、合泰及三环等企业均出现了降价,产品涉及MCU、手机SOC、显示驱动IC、PMIC、GPU、存储及MLCC等,下半年或将继续面临去库存化和跌价的压力。

二、半导体供应链
2022Q2, 从半导体各细分环节来看,芯片供需有所“松动”。具体来看,“汽车/工控和消费电子(手机、PC及平板等)/家电需求分化——分销增速趋缓/原厂结构性短缺——封测增速下滑”,供需变化尚未传导至上游设备、材料及代工环节,下半年或迎来调整。

1、半导体上游厂商
(1)设备及材料供不应求,涨价行情持续
从上游半导体设备及材料环节供应链来看,均处于供不应求态势,主要厂商及其下游客户库存处于低位。

随着各大半导体制造厂纷纷扩产,以硅晶圆为代表的材料厂商价格涨幅及景气成长循环时间也创下新纪录。
(2)原厂结构性分化加剧,工控/汽车需求坚挺
在当前供不应求的情况减缓的情况下,市场上大概有七类的芯片产品当前出现了大幅跌价的情况。

具体来看,根据芯八哥不完全统计,2022Q2工控类产品再掀新一轮涨价潮,车规级产品需求“坚挺”,消费类需求持续低迷,半导体市场供需结构性短缺明显。

(3)晶圆代工产能利用率预期下滑
2022Q2,在整体需求市场出现分化影响下,多家芯片厂商开始削减订单,以台积电、力积电及世界先进为代表的代工厂产能利用率或在Q3有所下滑。

(4)封测产能利用相对低迷,营收及净利环比下滑
从头部封测企业的产能利用率看,相较于晶圆代工环节的满产,封测企业普遍产能利用率在80%-90%间,其中中小封测厂均低于70%,有陷入价格战风险。

2022Q1主要封测厂商产能情况
从经营情况看,在经过整体营收及利润双增的2021年之后,尽管Q1大部分封测企业同比增长保持稳定,但企业环比增速均出现了大幅下滑态势, 或将预示着行业周期拐点即将来临。

2022Q1全球Top封测大厂营收及净利环比增速全线下挫
2、分销商
2022Q2,本土元器件分销商上市步伐明显加快,分拆上市已成潮流。深圳华强、科通芯城、火炬电子的分拆计划在稳步推进。此外,在整体市场维持相对高景气度的背景下,跨界造芯已成为当前分销企业转型的重要选择之一。

2022Q2分销商最新动态一览
3、终端应用
(1)消费类产品电子需求低迷,跌速超乎预期
2022Q2,以智能手机、PC等为代表的消费类电子需求跌速超乎预期。预估下半年市场将会持续恶化,去化库存、砍单连锁效应持续冲击半导体厂商信心防线。
从智能手机市场来看,Q2全球智能手机市场出货量下降9%,包括三星、苹果及小米等厂商对于下半年出货量持保守态度,其中三星、小米及OV已确认下半年削单10~20%。

主要智能手机厂商供需预估
从PC市场来看,Q2全球 PC市场创下9年来的最大跌幅,除苹果外,全球PC前五大厂商PC出货量均出现下滑,PC终端出货降温加剧。

2022Q2全球PC市场头部厂商出货情况
从平板电脑市场来看,预计Q2到Q4出货量约5800到6000万台,2022年平板电脑出货量与2021年相比下滑14%。自2019年连续三年出现增长之后,预计2022年的出货量将重返2020年的水平。
(2)汽车行业遇“寒冬”,比亚迪逆势而起
2022Q2,受全球疫情反复及国内上海、长春等地疫情扩大的影响,叠加缺芯危机,上半年汽车产销分别为1211.7万辆和1205.7万辆,同比下降3.7%和6.6%,汽车行业持续低迷。
具体来看,国内主流车企面临持续的停产/减产危机,多家厂商半年销售业绩不达标,比亚迪逆势而起。

2022年上半年中国车企销量/目标达成率
从6月开始,包括大众、奔驰、宝马及上汽等车企均表示芯片供应逐渐恢复,但仍存在不确定性。

汽车厂商最新供需及动态
(3)工控接棒涨价潮,市场需求高速增长
2022Q2, 自年初以来海外工控企业经过多轮涨价之后,国内工控厂商逐渐出现涨价苗头。除了疫情影响物流及原材料供应之外,主要核心原因在于上游TI、ST及英飞凌等MCU、模拟芯片大厂涨价引发。
在工控类MCU方面,自2021Q4开始,主流厂商工控类MCU价格逐渐上涨,部分工控类产品最长交期超过52周;在工控类模拟产品方面,正常情况下的交期基本在12-20周左右,2022Q2交期大幅延长,部分产品最长交期可达52周。
从头部厂商订单及库存情况来看,受益于2021年以来下游制造业快速复苏,以工业机器人等为代表的自动化需求升级市场高速增长,可以看到包括TI、ST及NXP等头部工控厂商订单处于供不应求同时,库存均处于低位水平。

2022Q2工控品类重点厂商订单及库存情况
(4)家电陷入“跌跌不休”,开启裁员潮
自2020年疫情爆发后迎来一小波恢复性需求后,行业整体陷入“跌跌不休”的状态,尤其年初以来家电业供需两端低迷之势尽显。

2021年以来中国零售端家电业持续下跌
从主要的头部厂商供需预测来看,2021下半年以来包括美的、格力、海尔及海信等头部家电企业营收及利润均出现不同程度的下滑,其中美的更是时隔10年之后再次确认进行“大裁员”。

2022Q2家电头部企业最新动态及供需预测
(5)AR/VR风向突变,龙头META砍单
2022Q2,AR/VR龙头Oculus(META)曝出砍单“传闻”,一度引发AR/VR供应链动荡。据悉,2021年全年全球AR/VR头显出货量突破千万台,META份额达到80%以上,其一举一动对于产业影响举足轻重。

2022Q2AR/VR重点厂商动态
(6)光伏开启加速模式,全产业链大幅涨价
2022H1,光伏产业链各主要环节同比增幅均在45%以上,宣告光伏开启加速模式。Q2包括 多晶硅、硅片、电池片和组件等全产业链均开启涨价潮。

2022Q2光伏产业链涨价情况一览
三、分销与采购机遇及风险
1、机遇
2022Q2,工控涨价潮蔓延之下,中国作为全球最大且增长最快的工控市场,以变频器、伺服及PLC为代表的核心工控产品未来发展空间广阔;随着新能源车渗透率提升,汽车智能化、电动化之下对于高速高频连接器及激光雷达的需求不断提升;安防视频监控逐渐向智能化、高清化方向发展,看好安防芯片市场发展前景;国产替代进程的进一步加速,FPGA芯片“蓄势待发”。

细分市场机会推荐
2、风险
2022Q2,主要值得关注的风险有以下几个方面:

2022Q2细分市场风险预警
四、总结
从当前部分厂商动态及行业需求趋势研判,2022Q2持续日久的缺芯问题迎来了趋势性拐点,消费电子/家电类产品将率先迎来量价齐跌,此消彼长之下元器件供需呈现结构性变化,下半年代工厂部分富余产能有望转至汽车、工控领域,困扰业界“缺芯”难题有望得到缓解。
#供应链##芯片##电子元器件##半导体#