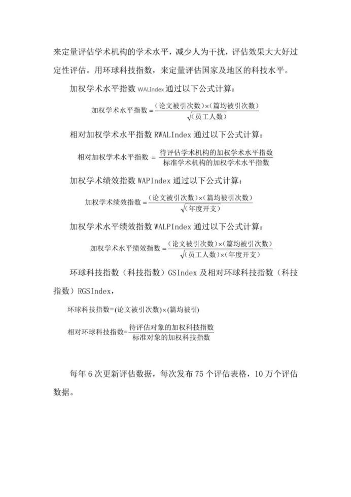
世界1037家大学、学术机构 生物与生化专业 加权学术水平指数 2020年7月版由香港供应链学会2020年7月19日发布。

相对加权学术水平指数RWAL Index(哈佛大学HARVARD UNIVERSITY 100 )
1 "HOWARD HUGHES MEDICAL INSTITUTE
美国霍华德休斯医学研究所" 242.5092
2 "NOVO NORDISK FOUNDATION
丹麦诺和诺德基金会" 190.2346
3 "EUROPEAN MOLECULAR BIOLOGY LAB
欧洲分子生物学实验室" 158.6051
4 "JOINT BIOENERGY INSTITUTE - JBEI
美国联合生物能源研究所" 150.2319
5 "WELLCOME TRUST SANGER INSTITUTE
英国桑格研究所" 148.8399
6 "BROAD INSTITUTE
美国布洛德研究所" 142.6104
7 "HAGEDORN RESEARCH INSTITUTE
丹麦哈格多恩研究所" 138.0881
8 "HEIDELBERG INSTITUTE THEORET STUDIES
德国海德堡理论研究所" 116.5840
9 "JOINT GENOME INSTITUTE - JGI
美国联合基因组研究所" 104.7619
10 "HARVARD UNIVERSITY
美国哈佛大学" 100
11 "GORDON LIFE SCIENCE INSTITUTE
美国戈登生命科学研究所" 89.5251
12 "D. E. SHAW RESEARCH
美国D. E. SHAW研究所" 86.9653
13 "SWISS INSTITUTE BIOINFORMATICS
瑞士生物信息学研究所" 80.8120
14 "MIT
美国麻省理工学院" 75.4543
15 "JC VENTER INSTITUTE
美国文特研究所" 73.4373
16 "PACIFIC BIOSCIENCES
美国加州太平洋生物科学公司" 64.3530
17 "HARVARD UNIVERSITY MEDICAL AFFILIATES
美国哈佛大学附属医院" 62.4752
18 "LAWRENCE BERKELEY NATIONAL LAB
美国劳伦斯伯克利国家实验室" 60.8801
19 "NATIONAL LIBRARY MEDICINE (NLM)
美国国家医学图书馆" 57.2192
20 "WALTER & ELIZA HALL INSTITUTE
澳洲沃尔特伊莉莎霍尔研究所" 52.5984
21 "UNIVERSITY LONDON
英国伦敦大学" 49.9894
22 "UNIVERSITY CALIFORNIA BERKELEY
美国加州大学伯克利分校" 49.3970
23 "MAX PLANCK SOCIETY
德国马克思·普朗克学会" 48.8850
24 "MRC LAB MOLECULAR BIOLOGY
英国MRC分子生物学实验室" 45.6058
25 "VIB
比利时弗兰生物研究所" 45.2473
26 "NATIONAL INSTITUTE HEALTH (NIH) - USA
美国国家健康研究院" 45.1469
27 "J DAVID GLADSTONE INSTITUTE
美国格雷斯通研究所" 44.4146
28 "SCRIPPS RESEARCH INSTITUTE
美国斯克里普斯研究院" 41.4977
29 "COLD SPRING HARBOR LAB
美国冷泉港实验室" 38.2240
30 "NATIONAL HUMAN GENOME RESEARCH INSTITUTE (NHGRI)
美国国家人类基因组研究所" 37.4343
31 "STANFORD UNIVERSITY
美国斯坦福大学" 36.7102
32 "UNIVERSITY OF CALIFORNIA SYSTEM
美国加州大学系统" 34.5807
33 "FORSYTH INSTITUTE
美国福塞斯研究所 " 34.2407
34 "UNIVERSITY PENN
美国宾夕法尼亚大学" 31.7555
35 "UNIVERSITY ZURICH
瑞士苏黎世大学" 29.8123
36 "HARVARD T.H. CHAN SCHOOL OF PUBLIC HEALTH
美国哈佛大学陈曾熙公共卫生学院" 29.3027
37 "MAX DELBRUCK CENTER MOLECULAR MEDICINE
德国马克斯德尔布吕克分子医学中心" 29.1742
38 "UNIVERSITY COPENHAGEN
丹麦哥本哈根大学" 27.9396
39 "UNIVERSITY COLORADO BOULDER
美国科罗拉多大学波德分校" 27.2181
40 "UNIVERSITY CAMBRIDGE
英国剑桥大学" 26.8870
41 "CIBEROBN
西班牙病理生理学肥胖与营养生物医学研究中心" 26.4385
42 "GARVAN INSTITUTE MEDICAL RESEARCH
澳洲卡文医学研究所" 26.2192
43 "CENTRE NATIONAL DE LA RECHERCHE SCIENTIFIQUE (CNRS)
法国国家科学研究院" 25.7025
44 "BUCK INSTITUTE RESEARCH AGING
美国巴克老化研究所" 25.6501
45 "US DEPARTMENT HEALTH HUMAN SERVICES
美国卫生部" 25.4306
46 "LUDWIG INSTITUTE CANCER RESEARCH
美国路德维希癌症研究所" 25.1699
47 "CORNELL UNIVERSITY
美国康奈尔大学" 25.1415
48 "MASSACHUSETTS GENERAL HOSP
美国麻省总医院" 24.6886
49 "WHITEHEAD INSTITUTE
美国白头研究所" 24.4349
50 "NATIONAL INSTITUTE DIABETES (NIDDK)
美国国家糖尿病研究所" 24.1157
51 "UNIVERSITY OXFORD
英国牛津大学" 24.0679
52 "JACOBS UNIVERSITY BREMEN
德国不来梅雅各布布大学" 23.5183
53 "UNIVERSITY CALIFORNIA SAN DIEGO
美国加州大学圣地亚哥分校" 23.0503
54 "INSERM
法国国家健康与医学研究院" 22.8579
55 "CIBER - CENTRO DE INVESTIGACION BIOMEDICA EN RED
西班牙生物医学研究中心 " 22.3184
56 "UNIVERSITY CALIFORNIA SAN FRANCISCO
美国加州大学旧金山分校" 22.0966
57 "SWISS FEDERAL INSTITUTES OF TECHNOLOGY DOMAIN
瑞士联邦技术学院" 22.0464
58 "PENNSYLVANIA COMMONWEALTH SYSTEM HIGH EDUC
美国宾州联邦高等教育系统" 21.8888
59 "NATIONAL CANCER INSTITUTE (NCI)
美国国家癌症研究院" 20.3811
60 "ROCKEFELLER UNIVERSITY
美国洛克菲勒大学" 20.2692
61 "SWISS FEDERAL INSTITUTE TECHNOLOGY ZURICH
瑞士联邦技术学院苏黎世分院" 20.0341
62 "MARINE BIOLOGICAL LAB
美国海洋生物实验室 " 20.0090
63 "CALTECH
美国加州理工学院" 19.9616
64 "WEIZMANN INSTITUTE SCIENCE
以色列魏兹曼科学研究所" 19.8526
65 "HELMHOLTZ ASSOCIATION
德国亥姆霍兹协会" 19.6600
66 "UNIVERSITY WISCONSIN MADISON
美国威斯康星麦迪逊大学" 19.2336
67 "NATIONAL INSTITUTE ARTHRITIS MUSCULOSKELETAL SKIN DISEASE
美国国家关节炎肌肉骨骼皮肤研究所" 19.0246
68 "SALK INSTITUTE
美国萨克生物研究所" 18.9515
69 "UNIVERSITY SYSTEM OHIO
美国俄亥俄大学系统" 18.6096
70 "UNIVERSITY QUEENSLAND
澳洲昆士兰大学" 18.4260
71 "UNIVERSITY WURZBURG
德国维尔茨堡大学" 18.1762
72 "DANA FARBER CANCER CENTER
美国达纳法伯癌症中心" 17.9444
73 "CENTER GENOMIC REGULATION
西班牙国家基因管理中心" 17.5394
74 "UNIVERSITY COLLEGE LONDON
英国伦敦大学学院" 17.4583
75 "NATIONAL INSTITUTE AGING (NIA)
美国国家老年研究所" 17.3886
76 "UNIVERSITY MICHIGAN
美国密歇根大学" 17.3158
77 "UNIVERSITY MICHIGAN SYS
美国密歇根大学系统" 17.2923
78 "US DEPARTMENT ENERGY
美国能源部" 17.2657
79 "BEIJING GENOMICS INSTITUTE (BGI)
华大基因研究院" 17.1995
80 "UNIVERSITY MARYLAND COLLEGE PARK
美国马里兰大学帕克学院" 16.9653
81 "NATIONAL INSTITUTE DENTAL CRANIOFACIAL RESEARCH (NIDCR)
美国国家牙科颅面研究所" 16.7396
82 "FRIEDRICH MIESCHER INSTITUTE BIOMEDICAL RESEARCH
瑞士弗雷德里希米歇尔生物医学研究所" 16.5571
83 "INSTITUTE PASTEUR PARIS
法国巴黎巴斯德研究所" 16.5142
84 "INSTITUTE SYSTEM BIOLOGY
美国系统生物研究所" 16.4221
85 "RESEARCH INT INSTITUTE PASTEUR
法国巴斯德研究所" 16.3615
86 "WELLCOME TRUST CENTER HUMAN GENET
英国人类遗传学威康信托中心" 16.0571
87 "UNIVERSITY WASHINGTON SEATTLE
美国华盛顿大学西雅图分校" 15.9678
88 "KAROLINSKA INSTITUTE
瑞典卡罗林斯卡学院" 15.9214
89 "UNIVERSITY WISCONSIN SYSTEM
美国威斯康星大学系统" 15.8387
90 "WASHINGTON UNIVERSITY
美国华盛顿(州立)大学" 15.4345
91 "UNIVERSITY TORONTO
加拿大多伦多大学" 15.3952
92 "JOHNS HOPKINS UNIVERSITY
美国约翰霍普金斯大学" 15.2687
93 "VRIJE UNIVERSITY BRUSSELS
比利时布鲁塞尔列杰大学" 15.1773
94 "MCGILL UNIVERSITY
加拿大麦吉尔大学" 15.0754
95 "CRUK CAMBRIDGE INSTITUTE
英国克鲁克剑桥研究所 " 15.0698
96 "HEBREW UNIVERSITY JERUSALEM
以色列希伯莱大学" 14.9196
97 "UPPSALA UNIVERSITY
瑞典乌普萨拉大学" 14.8863
98 "IMPERIAL COLLEGE LONDON
英国伦敦帝国学院" 14.8790
99 "UNIVERSITY MELBOURNE
澳洲墨尔本大学" 14.8157
100 "UNIVERSITY CALIFORNIA LOS ANGELES
美国加州大学洛杉矶分校" 14.7522
101 "UNIVERSITY COLORADO SYSTEM
美国科罗拉多大学系统" 14.6935
102 "SANFORD BURNHAM MEDICINE RESEARCH INSTITUTE
美国桑福德伯翰医学研究所" 14.4671
103 "JST
日本科学振兴机构" 14.2981
104 "NORTHERN ARIZONA UNIVERSITY
美国北亚利桑那大学" 14.2543
105 "ST VINCENTS HOSPITAL SYDNEY
澳洲悉尼圣文森特医院" 14.2195
106 "MEM SLOAN KETTERING CANCER CENTER
美国斯隆凯特林癌症中心" 14.1528
107 "NATIONAL INSTITUTE CHILD HEALTH HUMAN DEVELOPMENT (NICHD)
美国国家儿童健康和人类发展研究所" 14.1499
108 "TECHNOLOGY UNIVERSITY DENMARK
丹麦科技大学" 14.0679
109 "UNIVERSITY ILLINOIS URBANA-CHAMPAIGN
美国伊利诺伊大学香槟分校" 14.0480
110 "RESEARCH ORGANIZATION INFORMAT SYSTEM
日本国家基因研究所" 14.0078
111 "UNIVERSITY POMPEU FABRA
西班牙泊法布皮勒大学" 13.9903
112 "NATIONAL INSTITUTE ALLERGY INFECTIOUS DISEASE (NIAID)
美国国家过敏性和传染病研究所" 13.7594
113 "UNIVERSITY MASSACHUSETTS WORCESTER
美国麻省大学医学院" 13.7511
114 "YALE UNIVERSITY
美国耶鲁大学" 13.7100
115 "GERMAN CANCER RESEARCH CENTER
德国癌症研究中心" 13.6724
116 "BAYLOR COLLEGE MED
美国贝勒医学院" 13.5695
117 "PRINCETON UNIVERSITY
美国普林斯顿大学" 13.4975
118 "UNIVERSITY WASHINGTON
美国华盛顿大学" 13.4224
119 "BBSRC BABRAHAM INSTITUTE
英国巴不拉汗研究所" 13.3831
120 "UNIVERSITY NORTH CAROLINA CHAPEL HILL
美国北卡罗莱纳大学教堂山分校" 13.1804
121 "UNIVERSITY SYSTEM MARYLAND
美国马里兰州大学系统" 13.0031
122 "VANDERBILT UNIVERSITY
美国范德堡大学" 12.9560
123 "UNIVERSITY SYSTEM GEORGIA
美国乔治亚大学系统" 12.9386
124 "UNIVERSITY GLASGOW
英国拉斯哥大学" 12.7742
125 "AGROPARISTECH
法国巴黎生活食品环境技术学院(巴黎高科农业学院)" 12.7592
126 "NORTHWESTERN UNIVERSITY
美国西北大学" 12.7469
127 "RUTGERS STATE UNIVERSITY NEW BRUNSWICK
美国罗特格斯州立大学新不伦瑞克分校" 12.5810
128 "UNIVERSITY CHICAGO
美国芝加哥大学" 12.5391
129 "MRC NATIONAL INSTITUTE MEDICAL RESEARCH
英国国家医学研究所" 12.5328
130 "UNIVERSITY DUNDEE
英国邓迪大学" 12.5196
131 "UNIVERSITY PITTSBURGH
美国匹兹堡大学" 12.3937
132 "LUNENFELD TANENBAUM RESEARCH INSTITUTE
加拿大卢宁菲尔德-坦纳鲍姆研究所" 12.3074
133 "CSIC
西班牙国家研究委员会" 12.2620
134 "UNIVERSITY HELSINKI
芬兰赫尔辛基大学" 12.0918
135 "WAGENINGEN UNIVERSITY & RESEARCH CENTER
荷兰瓦格宁根大学和研究中心" 12.0703
136 "RIKEN
日本理化学研究所" 12.0558
137 "UNIVERSITY TEXAS SYSTEM
美国德州大学系统" 12.0513
138 "UNIVERSITY TOKYO
日本东京大学" 12.0433
139 "NATIONAL INSTITUTE OF GENETICS (NIG) - JAPAN
日本国立遗传学研究所" 12.0014
140 "SANTA FE INSTITUTE
美国圣达菲研究所" 11.9629
141 "TUFTS UNIVERSITY
美国塔夫茨大学" 11.9108
142 "COLUMBIA UNIVERSITY
美国哥伦比亚大学" 11.8750
143 "UNIVERSITY PARIS SACLAY COMUE
法国巴黎萨克雷大学COMUE" 11.8439
144 "CANCER RESEARCH UK
英国癌症研究" 11.7064
145 "FREE UNIVERSITY BERLIN
德国柏林自由大学" 11.6216
146 "BIOENERGY SCIENCE CENTER (BESC)
美国生物能源科学中心" 11.5587
147 "BBSRC JOHN INNES CENTER
英国约翰因尼中心" 11.5114
148 "FRED HUTCHINSON CANCER RESEARCH CENTER
美国弗雷德哈钦森癌症研究中心" 11.4893
149 "NEW YORK UNIVERSITY
美国纽约大学" 11.4698
150 "UNIVERSITY BRITISH COLUMBIA
加拿大不列颠哥伦比亚大学" 11.3933
151 "BECKMAN RESEARCH INSTITUTE CITY OF HOPE
美国希望之城贝克曼研究所" 11.2721
152 "UNIVERSITY MASSACHUSETTS SYSTEM
美国麻省大学系统" 11.2425
153 "HUBRECHT INSTITUTE
荷兰胡布里特研究所" 11.2376
154 "UNIVERSITY UTRECHT
荷兰乌得勒支大学" 11.1729
155 "UNIVERSITY CALIFORNIA SANTA CRUZ
美国加州大学圣克鲁斯分校" 11.1100
156 "UNIVERSITY ILLINOIS SYSTEM
美国伊利诺伊大学系统" 11.1098
157 "PENNINGTON BIOMEDICAL RESEARCH CENTER
美国潘宁顿生物医学研究中心" 11.0646
158 "UNIVERSITY MANCHESTER
英国曼彻斯特大学" 11.0477
159 "STOCKHOLM UNIVERSITY
瑞典斯德哥尔摩大学" 11.0258
160 "ROYAL NETHERLANDS ACADEMY ARTS SCIENCE
荷兰皇家艺术科学院" 10.9982
161 "UNIVERSITY GRONINGEN
荷兰格罗宁根大学" 10.9910
162 "UNIVERSITY MARYLAND BALTIMORE
美国马里兰大学巴尔的摩分校" 10.9390
163 "BOSTON CHILDREN'S HOSPITAL
美国波士顿儿童医院 " 10.9030
164 "UNIVERSITY EDINBURGH
英国爱丁堡大学" 10.8599
165 "ARGONNE NATIONAL LAB
美国阿贡国家实验室" 10.8571
166 "SORBONNE UNIVERSITY
法国索邦大学(巴黎大学)" 10.7745
167 "OAK RIDGE NATIONAL LAB
美国橡树岭国家实验室" 10.5650
168 "KYOTO UNIVERSITY
日本京都大学" 10.5560
169 "HELMHOLTZ-CENTER MUNICH - GERMAN RESEARCH CENTER FOR ENVIRONMENTAL HEALTH
德国亥姆霍兹慕尼黑环境与健康研究中心" 10.5214
170 "DAVID GEFFEN SCHOOL OF MEDICINE AT UCLA
美国加州大学洛杉矶分校大卫格芬医学院" 10.5030
171 "BARCELONA INSTITUTE SCIENCE TECHNOLOGY
西班牙巴塞罗那科学技术研究所" 10.4703
172 "JOHNS HOPKINS BLOOMBERG SCHOOL OF PUBLIC HEALTH
美国约翰霍普金斯大学布隆博格公共卫生学院" 10.4234
173 "CIBERER
西班牙罕见病专题领域" 10.3996
174 "HUMBOLDT UNIVERSITY BERLIN
德国柏林洪堡大学" 10.2552
175 "KAIST
韩国科学技术院" 10.2345
176 "UNIVERSITY MASSACHUSETTS AMHERST
美国麻省大学阿默斯特分校" 10.2133
177 "UNIVERSITY OF NORTH CAROLINA
美国北卡罗来纳大学" 10.1666
178 "UNIVERSITY AUCKLAND
新西兰奥克兰大学" 10.1494
179 "FONDAZIONE CENCI BOLOGNETTI
意大利巴斯德研究所" 10.1367
180 "CHINESE ACADEMY OF SCIENCES
中国科学院" 10.1325
181 "NATIONAL UNIVERSITY SINGAPORE
新加坡国立大学" 9.9921
182 "UNIVERSITY LAUSANNE
瑞士洛桑大学" 9.9893
183 "NATIONAL HEART LUNG BLOOD INSTITUTE (NHLBI)
美国国家心肺血液研究所" 9.9831
184 "NETHERLANDS CANCER INSTITUTE
荷兰癌症研究所" 9.7557
185 "BOSTON UNIVERSITY
美国波士顿大学" 9.7443
186 "DEPARTMENT OF BIOTECHNOLOGY (DBT) INDIA
印度科技部生物技术司" 9.6708
187 "UNIVERSITY GENEVA
瑞士日内瓦大学" 9.5951
188 "UNIVERSITY AIX-MARSEILLE
法国艾克斯-马赛大学" 9.5347
189 "NATIONAL INSTITUTE ENVIRONMENTAL HEALTH SCIENCE (NIEHS)
美国国家环境卫生科学研究所" 9.4125
190 "CIBERNED
西班牙神经退行性疾病生物医学研究网络中心" 9.4073
191 "UNIVERSITY CALIFORNIA DAVIS
美国加州大学戴维斯分校" 9.3858
192 "CNR
意大利国家研究院" 9.3693
193 "UNIVERSITY SO CALIFORNIA
美国南加州大学" 9.2645
194 "ST. VINCENT'S INSTITUTE OF MEDICAL RESEARCH
澳洲圣文森特医学研究所" 9.2584
195 "LEIDEN UNIVERSITY
荷兰莱顿大学" 9.2029
196 "UNIVERSITE PARIS SACLAY
法国巴黎萨克雷大学" 9.1935
197 "RADBOUD UNIVERSITY NIJMEGEN
荷兰内梅亨大学" 9.1904
198 "SHANGHAI INSTITUTE BIOLOGY SCIENCE
中国科学院上海生物科学研究院" 9.1383
199 "UNIVERSITY MINNESOTA TWIN CITIES
美国明尼苏达大学双城分校" 9.1201
200 "SAN DIEGO STATE UNIVERSITY
美国圣地亚哥州立大学" 9.1029
201 "RUPRECHT KARLS UNIVERSITY HEIDELBERG
德国海德堡大学" 9.0703
202 "UNIVERSITY TEXAS SW MEDICINE CENTER DALLAS
美国德州大学达拉斯西南医学中心" 9.0333
203 "PENN MEDICINE
美国宾夕法尼亚大学医学院" 9.0034
204 "GHENT UNIVERSITY
比利时根特大学" 8.9481
205 "HOWARD FLOREY INSTITUTE
澳洲霍华德-弗洛里研究所" 8.8948
206 "INDIANA UNIVERSITY BLOOMINGTON
美国印第安纳布卢明顿大学" 8.8858
207 "ALBERT EINSTEIN COLLEGE MEDCINE
美国爱因斯坦医学院" 8.8622
208 "RESEARCH INSTITUTE MOLECULAR PATHOLOGY
奥地利分子病理学研究所 " 8.8453
209 "UNIVERSITY MINNESOTA SYSTEM
美国明尼苏达大学系统" 8.7595
210 "NATIONAL RESEARCH COUNCIL CANADA
加拿大国家研究委员会" 8.7374
211 "GENOME INSTITUTE SINGAPORE
新加坡基因组研究所" 8.5523
212 "DUKE UNIVERSITY
美国杜克大学" 8.4901
213 "VITA-SALUTE SAN RAFFAELE UNIVERSITY
意大利圣拉斐尔生命健康大学" 8.4709
214 "UNIVERSITY BASEL
瑞士巴塞尔大学" 8.4005
215 "GEORGETOWN UNIVERSITY
美国乔治城大学" 8.3790
216 "UNIVERSITY PADUA
意大利帕多瓦大学 " 8.3743
217 "UNIVERSITY MUNICH
德国慕尼黑大学" 8.3161
218 "AARHUS UNIVERSITY
丹麦奥胡斯大学" 8.2558
219 "YESHIVA UNIVERSITY
美国叶史瓦大学" 8.2245
220 "UNIVERSITY MONTPELLIER
法国蒙彼利埃大学" 8.2237
221 "NATIONAL INSTITUTE NEURO DISORDERS STROKE (NINDS)
美国国家神经疾病和中风研究所" 8.2119
222 "UNIVERSITY ALBERTA
加拿大阿伯特大学" 8.1886
223 "KU LEUVEN
比利时鲁汶大学" 8.1518
224 "VU UNIVERSITY AMSTERDAM
荷兰阿姆斯特丹自由大学" 8.1334
225 "INSTITUTE OF MICROBIOLOGY, CAS
中国科学院微生物研究所" 8.1209
226 "TOKYO METROPOLITAN INSTITUTE MEDICAL SCIENCE
日本东京都医学综合研究所" 8.0830
227 "THE MORGRIDGE INSTITUTE FOR RESEARCH, INC.
美国莫里奇研究所 " 8.0714
228 "ICREA
西班牙加泰罗西亚研究所" 8.0257
229 "INSTITUTE OF BIOPHYSICS, CAS
中国科学院生物物理研究所" 8.0179
230 "TECHNOLOGY UNIVERSITY MUNICH
德国慕尼黑科技大学" 8.0096
231 "BIOCENTER VIENNA
奥地利维也纳生物中心" 7.9950
232 "UNIVERSITY TEXAS HEALTH SCIENCE CENTER SAN ANTONIO
美国德州大学圣安东尼奥健康科学中心" 7.9483
233 "ONTARIO INSTITUTE CANCER RESEARCH
加拿大安大略癌症研究所" 7.9413
234 "SWISS FEDERAL INSTITUTE TECHNOLOGY LAUSANNE
瑞士联邦技术学院洛桑分院" 7.9347
235 "MT SINAI SCHOOL MED
美国西奈山医学院" 7.9100
236 "TEXAS A&M UNIVERSITY COLLEGE STN
美国德州农机大学车站学院" 7.9022
237 "WEILL CORNELL MEDICAL COLLEGE QATAR
卡塔尔威尔康奈尔医学院" 7.8953
238 "CASE WESTERN RESERVE UNIVERSITY
美国西储大学" 7.8925
239 "INDIANA UNIVERSITY SYSTEM
美国印第安纳大学系统" 7.8892
240 "TEL AVIV UNIVERSITY
以色列特拉维夫大学" 7.8853
241 "ROTHAMSTED RESEARCH
英国罗山姆斯特研究所" 7.8283
242 "INSTITUTE SALUD CARLOS III
西班牙撒路德卡洛斯三世研究所" 7.7723
243 "UNIVERSITY ILLINOIS CHICAGO HOSPITAL
美国伊利诺斯大学芝加哥医院" 7.7662
244 "UNIVERSITY STRASBOURG
法国斯特拉斯堡大学" 7.6889
245 "SEOUL NATIONAL UNIVERSITY
韩国首尔国立大学" 7.6787
246 "GOETHE UNIVERSITY FRANKFURT
德国法兰克福大学" 7.5602
247 "UNIVERSITY DELAWARE
美国特拉华大学" 7.5313
248 "UNIVERSITY GRENOBLE ALPS
法国格勒诺布尔阿尔卑斯大学" 7.4658
249 "UNIVERSITY AMSTERDAM
荷兰阿姆斯特丹大学" 7.4612
250 "GEORGIA INSTITUTE TECHNOL
美国佐治亚理工学院" 7.4343
251 "UNIVERSITES DE STRASBOURG ETABLISSEMENTS ASSOCIES
法国斯特拉斯堡大学相关机构" 7.3810
252 "CEA
法国原子能委员会" 7.3626
253 "UNIVERSITY NEW S WALES
澳洲新南威尔士大学" 7.3584
254 "AGENCY SCIENCE TECHNOLOGY RESEARCH
新加坡科技研究局" 7.2975
255 "SHANGHAI JIAO TONG UNIVERSITY
上海交通大学" 7.2460
256 "CSIRO
澳洲联邦科学与工业研究组织" 7.2416
257 "ROYAL INSTITUTE TECHNOLOGY
瑞典皇家理工学院" 7.2108
258 "UNIVERSITY TEXAS HEALTH SCIENCE CENTER HOUSTON
美国德州大学休斯敦健康科学中心" 7.1901
259 "UNIVERSITY BRISTOL
英国布里斯托尔大学" 7.1853
260 "SPANISH NATIONAL CANCER RESEARCH CENTER
西班牙国家癌症研究中心" 7.1804
261 "HELMHOLTZ-CENTER FOR INFECTION RESEARCH
德国亥姆霍兹感染研究中心" 7.1256
262 "CHALMERS UNIVERSITY TECHNOLOGY
瑞典查尔姆斯理工大学" 7.0768
263 "KING ABDULAZIZ UNIVERSITY
沙特阿拉伯阿卜杜勒阿齐兹国王大学" 7.0729
264 "ERASMUS UNIVERSITY ROTTERDAM
荷兰伊拉斯马斯大学" 7.0223
265 "BAKER IDI
澳洲心脏和糖尿病研究所" 6.9842
266 "MAX F PERUTZ LABS
奥地利马克斯佩鲁茨实验室" 6.9594
267 "GERMAN CENTER FOR NEURODEGENERATIVE DISEASES (DZNE)
德国神经退行性疾病中心 " 6.9167
268 "DEUTSCHES INSTITUT FUR ERNAHRUNGSFORSCHUNG POTSDAM-REHBRUCKE (DIFE)
德国波茨坦人类营养学研究所" 6.8848
269 "JACKSON LAB
美国杰克逊实验室" 6.8795
270 "INSTITUTE CANCER RESEARCH
英国癌症研究所" 6.8378
271 "INSTITUTE CURIE
法国居里研究所" 6.8206
272 "UNIVERSITY GOTHENBURG
瑞典歌德堡大学" 6.6626
273 "UNIVERSITY COLLEGE CORK
爱尔兰科克大学" 6.6425
274 "MONASH UNIVERSITY
澳洲莫纳什大学" 6.6004
275 "JOSLIN DIABETES CENTER
美国加斯林糖尿病中心" 6.5738
276 "UNIVERSITY ABERDEEN
英国阿伯丁大学" 6.5387
277 "TRINITY COLLEGE DUBLIN
爱尔兰都柏林三一学院" 6.4985
278 "NATIONAL INSTITUTE MENTAL HEALTH (NIMH)
美国国家精神卫生研究所" 6.4630
279 "FEINBERG SCHOOL OF MEDICINE
美国西北大学伯格医学院" 6.4537
280 "UNIVERSITY SOUTHERN DENMARK
丹麦南方大学" 6.4420
281 "UNIVERSITY WESTERN AUSTRALIA
澳洲西澳大学" 6.4064
282 "AUSTRIAN ACADEMY SCIENCE
奥地利科学院" 6.3951
283 "UNIVERSITY PAUL SABATIER - TOULOUSE III
法国图卢兹第三大学" 6.3894
284 "ROBERT H. LURIE COMPREHENSIVE CANCER CENTER
美国罗伯特H.Luree综合癌症中心" 6.3840
285 "LEIBNIZ FORSCHUNGSINSTITUT FURR MOLEKULARE PHARMAKOLOGIE (FMP)
德国莱布尼茨分子药理学研究所" 6.3750
286 "TEAGASC
爱尔兰农业与食品发展部 " 6.3501
287 "INDIANA UNIVERSITY-PURDUE UNIVERSITY INDIANAPOLIS
美国印第安纳波利斯普渡大*联学**合分校" 6.3289
288 "SACKLER FACULTY MEDICINE
以色列特拉维夫大学萨克拉医学院" 6.3132
289 "UNIVERSITY MILAN
意大利米兰大学" 6.3078
290 "MICHIGAN STATE UNIVERSITY
美国密歇根州立大学" 6.2942
291 "CHILDRENS HOSPITAL PHILADELPHIA
美国费城儿童医院" 6.2209
292 "CARNEGIE INSTITUTE SCIENCE
美国*耐基卡**科学研究所" 6.1798
293 "KARLSRUHE INSTITUTE TECHNOLOGY
德国卡尔斯鲁厄技术学院" 6.1183
294 "JULICH RESEARCH CENTER
德国于利希研究中心" 6.0863
295 "MCMASTER UNIVERSITY
加拿大麦克马斯特大学" 6.0418
296 "HEINRICH HEINE UNIVERSITY DUSSELDORF
德国海因里希海涅大学" 5.9985
297 "TSING HUA UNIVERSITY
清华大学" 5.9738
298 "UNIVERSITE LIBRE DE BRUXELLES
比利时布鲁塞尔自由大学" 5.9588
299 "COMMUNAUTE UNIVERSITE GRENOBLE ALPES
法国格勒诺布尔阿尔卑斯大学COMUE" 5.9529
300 "UNIVERSITY TEXAS AUSTIN
美国德州大学奥斯丁分校" 5.9517
301 "UNIVERSITY FREIBURG
德国弗莱堡大学" 5.9506
302 "ENS PARIS
法国巴黎高等师范学院" 5.9153
303 "UNIVERSITY KIEL
德国基尔大学" 5.9148
304 "CHINA AGRICULTURAL UNIVERSITY
中国农业大学" 5.8751
305 "UNIVERSITY COLLEGE DUBLIN
爱尔兰都柏林大学学院" 5.8743
306 "GUSTAVE ROUSSY INSTITUTE
法国古斯塔罗西研究所" 5.8665
307 "RUDJER BOSKOVIC INSTITUTE
克罗地亚路德波斯科维奇研究所" 5.8370
308 "UNIVERSITY OSLO
挪威奥斯陆大学" 5.8240
309 "NEWCASTLE UNIVERSITY - UK
英国纽卡斯尔大学" 5.8114
310 "CSIR INDIA
印度科学和工业研究会" 5.7780
311 "UNIVERSITY SYDNEY
澳洲悉尼大学" 5.7771
312 "UTMD ANDERSON CANCER CENTER
美国德州大学MD安德森癌症中心" 5.7514
313 "LUND UNIVERSITY
瑞典隆德大学" 5.7175
314 "KOREA RESEARCH INSTITUTE BIOSCIENCE & BIOTECHNOLOGY
韩国生物科学与技术研究所" 5.6918
315 "INSTITUTE RESEARCH BIOMEDICINE IRB BARCELONA
西班牙巴塞罗那生物医学研究所" 5.6896
316 "TELETHON
意大利特勒生研究所" 5.6810
317 "UNIVERSITY CLAUDE BERNARD - LYON 1
法国克劳德伯纳德大学-里昂1大" 5.6398
318 "DALHOUSIE UNIVERSITY
加拿大达尔豪斯大学" 5.6207
319 "NANYANG TECHNOLOGY UNIVERSITY
新加坡南洋理工大学" 5.5398
320 "UNIVERSITY FLORENCE
意大利佛罗伦萨大学" 5.5328
321 "CIBERBBN
西班牙生物工程、生物材料和纳米医学专题领域的网络" 5.5123
322 "OREGON HEALTH & SCIENCE UNIVERSITY
美国俄勒冈医科大学" 5.5103
323 "MAASTRICHT UNIVERSITY
荷兰马斯特里赫特大学" 5.5079
324 "HELMHOLTZ CENTER ENVIRONMENTAL RESEARCH
德国亥姆霍兹环境研究中心" 5.4663
325 "BEIJING INSTITUTE OF GENOMICS, CAS
中国科学院北京基因组研究所" 5.4418
326 "UNIVERSITY TENNESSEE
美国田纳西大学" 5.4355
327 "QUEEN MARY UNIVERSITY LONDON
英国伦敦皇后玛丽大学" 5.4018
328 "UNIVERSITY ST ANDREWS
英国圣安德鲁大学" 5.3951
329 "OSAKA UNIVERSITY
日本大阪大学" 5.3947
330 "UNIVERSITY BIRMINGHAM
英国伯明翰大学" 5.3931
331 "UNIVERSITY CHINESE ACADEMY SCIENCE
中国科学院大学" 5.3861
332 "AUSTRALIAN NATIONAL UNIVERSITY
澳洲国立大学" 5.3627
333 "STATE UNIVERSITY SYSTEM FLORIDA
美国佛罗里达州立大学系统" 5.3599
334 "RUTGERS STATE UNIVERSITY MEDICAL CENTER
美国罗特格斯州立大学医学中心" 5.3450
335 "UNIVERSITY LOUISIANA LAFAYETTE
美国路易斯安那大学拉菲特分校" 5.3375
336 "UNIVERSITY ALABAMA BIRMINGHAM
美国阿拉巴马大学伯明翰分校" 5.3187
337 "CENTRO INVEST BIOLOGY (CIB)
西班牙生物中心" 5.3114
338 "SUNY BUFFALO
美国纽约州立大学布法罗分校" 5.3106
339 "ZHEJIANG UNIVERSITY
浙江大学" 5.3057
340 "PEKING UNIVERSITY
北京大学" 5.3049
341 "MURDOCH CHILDREN'S RESEARCH INSTITUTE
澳洲默多克儿童研究所" 5.2905
342 "NANYANG TECHNOLOGY UNIVERSITY + NIE
新加坡南洋理工大学+国家教育学院" 5.2703
343 "ENS LYON
法国里昂高等师范学院" 5.2648
344 "UNIVERSITY CALGARY
加拿大卡尔加里大学" 5.2569
345 "UNIVERSITY VIRGINIA
美国弗吉尼亚大学" 5.2552
346 "UNIVERSITY SHEFFIELD
英国谢菲尔德大学" 5.2505
347 "UNIVERSITY BARCELONA
西班牙巴塞罗那大学" 5.2278
348 "ILLUMINA INC
美国依路米娜公司" 5.2208
349 "EMORY UNIVERSITY
美国艾莫瑞大学" 5.2083
350 "UNIVERSITY VIENNA
奥地利维也纳大学" 5.2045
351 "UNIVERSITY GEORGIA
美国佐治亚大学" 5.2010
352 "UNIVERSITY HONG KONG
香港大学" 5.1891
353 "SOUTH CHINA UNIVERSITY TECHNOLOGY
华南理工大学" 5.1838
354 "UNIVERSITY CALIFORNIA SANTA BARBARA
美国加州大学圣塔巴巴拉分校" 5.1675
355 "UNIVERSITY BONN
德国波恩大学" 5.1503
356 "UNIVERSITY WARWICK
英国华威大学" 5.1130
357 "HOSPITAL SICK CHILDREN CANADA
加拿大儿童医院" 5.1128
358 "FEDERATION FRANCAISE DE CENTRESEARCH DE LUTTE CENTRE LE CANCER
法国德吕特癌症中心" 5.1086
359 "INSTITUTE OF GENETICS & DEVELOPMENTAL BIOLOGY, CAS
中国科学院遗传与发育生物学研究所" 5.0907
360 "NATIONAL INSTITUTE ALCOHOL ABUSE ALCOHOLISM (NIAAA)
美国国家酒精滥用酒精中毒研究所" 5.0808
361 "UNIVERSITY TURIN
意大利都灵大学" 5.0799
362 "MEDICINE UNIVERSITY VIENNA
奥地利维也纳医学大学" 5.0778
363 "UNIVERSITY EAST ANGLIA
英国东安格利亚大学" 5.0709
364 "CIBEREHD
西班牙肝脏疾病网络生物医学研究中心" 5.0704
365 "UNIVERSITY LIVERPOOL
英国利物浦大学" 5.0627
366 "UNIVERSITY LILLE I
法国里尔1大" 5.0607
367 "UNIVERSITY NOTTINGHAM
英国诺丁汉大学" 5.0597
368 "UNIVERSITY BODENKULTUR WIEN
奥地利维也纳农业大学" 5.0593
369 "CHARITE MEDICINE UNIVERSITY BERLIN
德国慈善医科大学" 5.0306
370 "UNIVERSITY BIELEFELD
德国比勒费尔德大学" 5.0299
371 "UNIVERSITY TARTU
爱沙尼亚塔尔图大学" 5.0198
372 "UNIVERSITY GOTTINGEN
德国哥廷根大学" 5.0158
373 "ERNST MORITZ ARNDT UNIVERSITY GREIFSWALD
德国格雷斯窝大学" 5.0016
374 "MARTIN LUTHER UNIVERSITY HALLE WITTENBERG
德国马丁路德大学" 4.9806
375 "MUSEUM NATIONAL D'HISTOIRE NATURELLE (MNHN)
法国国家自然历史博物馆" 4.9550
376 "UNIVERSITY NORTH CAROLINA CHARLOTTE
美国北卡罗莱纳大学夏洛特分校" 4.9170
377 "BIRKBECK UNIVERSITY LONDON
英国伦敦大学伯贝克学院" 4.8772
378 "PURDUE UNIVERSITY
美国普渡大学" 4.8616
379 "CZECH ACADEMY SCIENCE
捷克科学院" 4.8334
380 "SWEDISH UNIVERSITY AGRICULTURAL SCIENCES
瑞典农业科学大学" 4.8173
381 "POLISH ACADEMY SCIENCE
波兰科学院" 4.8114
382 "TECHNION ISRAEL INSTITUTE TECHNOLOGY
以色列理工学院" 4.7972
383 "QUEENSLAND INSTITUTE MEDICINE RESEARCH
澳洲昆士兰医学研究所" 4.7941
384 "CNRS - INSTITUTE OF ECOLOGY & ENVIRONMENT (INEE)
法国生态与环境研究所" 4.7780
385 "FUDAN UNIVERSITY
复旦大学" 4.7734
386 "UNIVERSITY ADELAIDE
澳洲阿德莱德大学" 4.7576
387 "NATIONAL RENEWABLE ENERGY LAB
美国国家可再生能源实验室" 4.7328
388 "UNIVERSITY MONTREAL
加拿大蒙特利尔大学" 4.7128
389 "INSTITUTE OF ZOOLOGY, CAS
中国科学院动物研究所" 4.7105
390 "WESTERN UNIVERSITY (UNIVERSITY WESTERN ONTARIO)
加拿大西安大略大学" 4.6998
391 "LOUISIANA STATE UNIVERSITY SYSTEM
美国路易斯安那州立大学系统" 4.6962
392 "WAKE FOREST UNIVERSITY
美国维克森林大学" 4.6783
393 "EBERHARD KARLS UNIVERSITY TUBINGEN
德国图宾根大学" 4.6734
394 "BROWN UNIVERSITY
美国布朗大学" 4.6660
395 "RWTH AACHEN UNIVERSITY
德国亚琛工业大学" 4.6586
396 "AIST
日本产业技术综合研究所" 4.6328
397 "UNIVERSITY GUELPH
加拿大圭尔夫大学" 4.6298
398 "UNIVERSITY OTTAWA
加拿大渥太华大学" 4.6117
399 "NORTH CHINA UNIVERSITY OF SCIENCE & TECHNOLOGY
北方工业大学" 4.6115
400 "CENTER BIOLOGY MOLECULAR SEVERO OCHOA
西班牙欧绸亚生物分子中心" 4.6040
401 "OHIO STATE UNIVERSITY
美国俄亥俄州立大学" 4.5577
402 "ACADEMIC MEDICAL CENTER AMSTERDAM
荷兰阿姆斯特丹学术医学中心" 4.5490
403 "UNIVERSITY HEALTH NETWORK TORONTO
加拿大多伦多大学健康网络" 4.5061
404 "UNIVERSITY SOUTHAMPTON
英国南安普敦大学" 4.4924
405 "WAYNE STATE UNIVERSITY
美国韦恩州立大学" 4.4654
406 "WOODS HOLE OCEANOGRAPHIC INSTITUTE
美国伍兹霍尔海洋学研究所" 4.4585
407 "FONDATION I-SITE ULNE
法国里尔北部大学I-SITE基金会" 4.4486
408 "UNIVERSITY NAPLES FEDERICO II
意大利那不勒斯费德里克二世大学" 4.4472
409 "UNIVERSITY EXETER
英国埃克塞特大学" 4.4366
410 "UNIVERSITY BERGEN
挪威卑尔根大学" 4.4268
411 "SAARLAND UNIVERSITY
德国萨尔兰大学" 4.4145
412 "POSTECH
韩国浦项工科大学" 4.4003
413 "PUSAN NATIONAL UNIVERSITY
韩国釜山国立大学" 4.3932
414 "RICE UNIVERSITY
美国莱斯大学" 4.3834
415 "UNIVERSITY OF TEXAS RIO GRANDE VALLEY
美国德州大学里奥格兰德河谷分校" 4.3825
416 "SAPIENZA UNIVERSITY ROME
意大利罗马萨宾撒大学" 4.3669
417 "UNIVERSITY ILLINOIS CHICAGO
美国伊利诺斯大学芝加哥分校" 4.3513
418 "UNIVERSITY YORK
英国约克大学" 4.3353
419 "CARDIFF UNIVERSITY
英国卡迪夫大学" 4.3319
420 "LOS ALAMOS NATIONAL LAB
美国洛斯阿拉莫斯国家实验室" 4.3300
421 "UNIVERSITY KANSAS
美国堪萨斯大学" 4.3234
422 "UNIVERSITY LEEDS
英国利兹大学" 4.3154
423 "BRITISH COLUMBIA CANCER AGENCY
加拿大不列颠哥伦比亚癌症机构" 4.3108
424 "HOKKAIDO UNIVERSITY
日本北海道大学" 4.3010
425 "PACIFIC NORTHWEST NATIONAL LAB
美国西北太平洋国家实验室" 4.2944
426 "INSTITUTE OF MOLECULAR & CELL BIOLOGY
新加坡分子和生物細胞学研究院" 4.2788
427 "CARNEGIE MELLON UNIVERSITY
美国卡内基梅隆大学" 4.2770
428 "NORTH CAROLINA STATE UNIVERSITY
美国北卡罗来纳州立大学" 4.2656
429 "UNIVERSITY OTAGO
新西兰奥塔哥大学" 4.2562
430 "PHILIPPS UNIVERSITY MARBURG
德国马尔堡菲利普斯大学" 4.2426
431 "UNIVERSITY CALIFORNIA IRVINE
美国加州大学欧文分校" 4.2236
432 "DEPARTMENT OF SCIENCE & TECHNOLOGY (INDIA)
印度科技部科技司" 4.2162
433 "KYUNG HEE UNIVERSITY
韩国庆熙大学" 4.2026
434 "UNIVERSITY MINHO
葡萄牙米尼奥大学" 4.2024
435 "KYUSHU UNIVERSITY
日本九州岛大学" 4.1900
436 "UNIVERSITY TOULOUSE
法国图卢兹大学" 4.1894
437 "UNIVERSITY ROME TOR VERGATA
意大利罗马第二大学" 4.1890
438 "TEXAS A&M UNIVERSITY SYSTEM
美国德州农机大学系统" 4.1794
439 "TOHOKU UNIVERSITY
日本东北大学" 4.1691
440 "UNIVERSITY PORTO
葡萄牙波尔图大学" 4.1474
441 "VIRGINIA POLYTECHNOLOGY INST
美国弗吉尼亚工业学院" 4.1355
442 "UMEA UNIVERSITY
瑞典于莫奥大学" 4.1288
443 "EUROPEAN SYNCHROTRON RADIATION FACILITY
欧洲同步辐射设施" 4.1137
444 "ST JUDE CHILDREN'S RESEARCH HOSPITAL
美国圣裘德儿童研究医院" 4.1001
445 "CIRAD
法国农业发展研究中心" 4.0925
446 "COLLEGE FRANCE
法国法兰西学院" 4.0851
447 "UNIVERSITY AUTONOMA MADRID
西班牙马德里自治大学" 4.0773
448 "UNIVERSITY ALABAMA SYSTEM
美国阿拉巴马大学系统" 4.0770
449 "UNIVERSITY CINCINNATI
美国辛辛纳提大学" 4.0718
450 "MEDICINE COLLEGE WISCONSIN
美国威斯康星医学院" 4.0466
451 "UNIVERSITY BORDEAUX
法国波尔多大学" 4.0254
452 "UNIVERSITY ROCHESTER
美国罗彻斯特大学" 4.0199
453 "MEDICAL UNIVERSITY OF GRAZ
奥地利格拉茨医学大学" 4.0034
454 "UNIVERSITY OREGON
美国俄勒冈大学" 3.9854
455 "UNIVERSITY SOUTH CAROLINA
美国南卡罗来纳大学" 3.9814
456 "UNIVERSITY LEICESTER
英国莱斯特大学" 3.9744
457 "UNIVERSITY UTAH
美国犹他大学" 3.9682
458 "JAMES COOK UNIVERSITY
澳洲詹姆斯库克大学" 3.9455
459 "INSTITUT D'INVESTIGACIO BIOMEDICA DE BELLVITGE (IDIBELL)
西班牙贝尔维戈生物医学研究所" 3.9293
460 "UNIVERSITY SCIENCE & TECHNOLOGY OF CHINA
中国科学技术大学" 3.9162
461 "UNIVERSITY TOWN SHENZHEN
深圳大学城" 3.9091
462 "UNIVERSITY PUERTO RICO MEDICAL SCIENCE CAMPUS
美国波多黎各大学医学校园" 3.9052
463 "KOBE UNIVERSITY
日本神户大学" 3.8500
464 "CHINESE ACADEMY MEDICINE SCIENCE PEKING UNION MEDICINE COLLEGE
中国医学科学院北京协和医学院" 3.8406
465 "UNIVERSITY VERONA
意大利维罗纳大学" 3.8250
466 "UNIVERSITY BERN
瑞士伯尔尼大学" 3.8237
467 "SAIC-FREDERICK INC
美国雷多斯生物研究公司" 3.8149
468 "CIBERDEM
西班牙生物医学研究中心网络" 3.8028
469 "INSTITUTE RECHERCHE DEVELOPPEMENT (IRD)
法国国家可持续发展研究院" 3.7992
470 "BOSTON MEDICAL CENTER
美国波士顿医学中心" 3.7951
471 "UNIVERSITY CALIFORNIA RIVERSIDE
美国加州大学河滨分校" 3.7855
472 "EWHA WOMANS UNIVERSITY
韩国梨花女子大学" 3.7810
473 "UNIVERSITY LEIPZIG
德国莱比锡大学" 3.7718
474 "PURDUE UNIVERSITY SYS
美国普渡大学系统" 3.7665
475 "UCL MEDICINE SCHOOL
英国伦敦大学学院医学院" 3.7638
476 "UNIVERSITY TECHNOLOGY SYDNEY
澳洲悉尼科技大学" 3.7549
477 "NORWEGIAN UNIVERSITY LIFE SCIENCE
挪威生命科学大学" 3.7492
478 "MASSEY UNIVERSITY
新西兰梅西大学" 3.7489
479 "UNIVERSITY SIENA
意大利锡耶纳大学" 3.7479
480 "BRANDEIS UNIVERSITY
美国布兰迪斯大学" 3.7460
481 "UNIVERSITY TURKU
芬兰图尔库大学" 3.7429
482 "UNIVERSITY MISSOURI SYSTEM
美国密苏里大学系统" 3.7314
483 "COLORADO STATE UNIVERSITY
美国科罗拉多州立大学" 3.7272
484 "UTAH SYSTEM HIGHER EDUC
美国犹他州高等教育系统" 3.7162
485 "MRC
英国医学研究理事会" 3.7139
486 "UNIVERSITY AUTONOMA BARCELONA
西班牙巴塞罗那自治大学" 3.6798
487 "ARIZONA STATE UNIVERSITY
美国亚利桑那州立大学" 3.6725
488 "UNIVERSITY SAO PAULO
巴西圣保罗大学" 3.6717
489 "UNIVERSITY ARIZONA
美国亚利桑那大学" 3.6675
490 "NARA INSTITUTE SCIENCE & TECHNOLOGY
日本奈良先端科学技术大学院大学" 3.6670
491 "UNIVERSITY NEBRASKA LINCOLN
美国内布拉斯加林肯大学" 3.6494
492 "HARBIN INSTITUTE TECHNOLOGY
哈尔滨工业大学" 3.6241
493 "FRIEDRICH SCHILLER UNIVERSITY JENA
德国耶拿大学" 3.6233
494 "UNIVERSITY LAVAL
加拿大拉瓦尔大学" 3.6206
495 "UNIVERSITY KENTUCKY
美国肯塔基大学" 3.6136
496 "UNIVERSITY NEBRASKA SYSTEM
美国内布拉斯加大学系统" 3.6072
497 "UNIVERSITY PARMA
意大利帕尔马大学" 3.6006
498 "UNIVERSITY REGENSBURG
德国里根斯堡大学" 3.5968
499 "INSTITUTE PASTEUR
法国丽乐巴斯德研究所" 3.5948
500 "RENSSELAER POLYTECHNOLOGY INSTITUTE
美国伦塞勒工业学院" 3.5874
501 "NATIONAL CHENG KUNG UNIVERSITY
成功大学" 3.5873
502 "SINAI HEALTH SYSTEM TORONTO
加拿大多伦多西奈卫生系统" 3.5857
503 "IOWA STATE UNIVERSITY
美国爱荷华州立大学" 3.5684
504 "UNIVERSITY EAST FINLAND
芬兰东芬兰大学" 3.5654
505 "UNIVERSITY CATHOLIQUE LOUVAIN
比利时天主教鲁汶大学" 3.5638
506 "UNIVERSITY SOUTH CAROLINA COLUMBIA
美国南卡罗来纳大学哥伦比亚分校" 3.5495
507 "IRCCS SANTA LUCIA
意大利圣卢西亚医院" 3.5456
508 "HANNOVER MEDICINE SCHOOL
德国汉诺威医学院" 3.5374
509 "UNIVERSITY LISBON
葡萄牙里斯本大学" 3.5345
510 "DARTMOUTH COLLEGE
美国达特茅斯学院" 3.5173
511 "TOKYO INSTITUTE TECHNOLOGY
日本东京工业大学" 3.5061
512 "LOUISIANA STATE UNIVERSITY
美国路易斯安那州立大学" 3.5038
513 "UNIVERSITY TENNESSEE KNOXVILLE
美国田纳西大学诺克斯维尔分校" 3.5020
514 "UNIVERSITY AUVERGNE
法国奥弗涅大学" 3.4939
515 "NATIONAL INSTITUTE NATURAL SCIENCES (NINS)
日本自然科学研究机构" 3.4883
516 "SUNY STONY BROOK
美国纽约州立大学石溪分校" 3.4819
517 "SHANDONG UNIVERSITY
山东大学" 3.4819
518 "UNIVERSITY ERLANGEN NUREMBERG
德国埃朗根纽伦堡大学" 3.4799
519 "USDA (US DEPARTMENT AGR)
美国农业部" 3.4799
520 "CHILDREN'S HOSPITAL COLORADO
美国科罗拉多儿童医院" 3.4785
521 "PAUL SCHERRER INSTITUTE
瑞士保罗谢尔研究所" 3.4426
522 "INSTITUT HOSPITAL DEL MAR D'INVESTIGACIONS MEDIQUES (IMIM)
西班牙3月医学研究院医院" 3.4242
523 "IDIBAPS
西班牙生物医学研究所" 3.4152
524 "INSTITUTE OF PROCESS ENGINEERING, CAS
中国科学院过程工程研究所" 3.4095
525 "UNIVERSITY BOLOGNA
意大利博洛尼亚大学" 3.4094
526 "MONTPELLIER SUPAGRO
法国国家农业高等教育研究院" 3.3789
527 "KYUNGPOOK NATIONAL UNIVERSITY
韩国庆北国立大学" 3.3711
528 "UNIVERSITY MUNSTER
德国明斯特大学" 3.3587
529 "NAGOYA UNIVERSITY
日本名古屋大学" 3.3564
530 "UNIVERSITY IDAHO
美国爱达荷大学" 3.3542
531 "CHANGCHUN INSTITUTE OF APPLIED CHEMISTRY, CAS
中国科学院长春应用化学研究所 " 3.3503
532 "NANJING AGRICULTURAL UNIVERSITY
南京农业大学" 3.3197
533 "IIT
印度理工学院" 3.3045
534 "UNIVERSITY LONDON ROYAL VETERINARY COLLEGE
英国伦敦皇家兽医学院 " 3.3008
535 "CENTER NACL BIOTECNOL (CNB)
西班牙国家生物技术中心" 3.2871
536 "UNIVERSITY IOWA
美国爱荷华大学" 3.2825
537 "HUNAN UNIVERSITY
湖南大学" 3.2808
538 "ISTITUTO ITALIANO DI TECNOLOGIA - IIT
意大利技术学院" 3.2683
539 "INSA TOULOUSE
法国国立图卢兹应用科学学院" 3.2664
540 "UNIVERSITY NOVA LISBOA
葡萄牙新里斯本大学" 3.2618
541 "NATURAL HISTORY MUSEUM LONDON
英国伦敦自然历史博物馆" 3.2527
542 "SUNY SYSTEM
美国纽约州立大学系统" 3.2389
543 "UNIVERSITY PERUGIA
意大利佩鲁贾大学" 3.2218
544 "DELFT UNIVERSITY TECHNOLOGY
荷兰代尔夫特科技大学" 3.1944
545 "MAYO
美国梅奥医学中心" 3.1897
546 "GENENTECH
美国基因工程技术公司" 3.1781
547 "UNIVERSITY ULSAN
韩国蔚山大学" 3.1367
548 "NANJING MEDICAL UNIVERSITY
南京医科大学" 3.1358
549 "MARCHE POLYTECHNOLOGY UNIVERSITY
意大利马尔凯工业大学" 3.1192
550 "UNIVERSITY READING
英国雷丁大学" 3.1141
551 "UNIVERSITY MISSOURI COLUMBIA
美国密苏里哥伦比亚大学" 3.1104
552 "UNIVERSITY SUSSEX
英国萨塞克斯大学" 3.1096
553 "CA GRANDA OSP MAGGIORE POLICLINICO
意大利马吉奥医院" 3.1084
554 "UTRECHT UNIVERSITY MEDICINE CENTER
荷兰乌特列支大学医学中心" 3.1082
555 "UNIVERSITY COIMBRA
葡萄牙科英布拉大学" 3.1063
556 "UNIVERSITY ICELAND
冰岛大学" 3.1052
557 "UNIVERSITY KANSAS MEDICINE CENTER
美国堪萨斯大学医学中心" 3.0745
558 "UNIVERSITY CONNECTICUT
美国康涅狄格大学" 3.0689
559 "QINGDAO INSTITUTE OF BIOMASS ENERGY AND BIOPROCESS TECHNOLOGY, CAS
中国科学院青岛生物能源与过程研究所" 3.0618
560 "JIANGNAN UNIVERSITY
江南大学" 3.0602
561 "JOHANNES GUTENBERG UNIVERSITY MAINZ
德国美因茨大学" 3.0436
562 "DESY
德国电子同步加速器" 3.0430
563 "CHONNAM NATIONAL UNIVERSITY
韩国全南国立大学" 3.0386
564 "H LEE MOFFITT CANCER CENTER & RESEARCH INSTITUTE
美国莫非特癌症中心和研究所" 3.0354
565 "UNIVERSITY FERRARA
意大利费拉拉大学" 3.0351
566 "UNIVERSITY MODENA & REGGIO EMILIA
意大利摩德纳大学" 3.0297
567 "SIMON FRASER UNIVERSITY
加拿大西蒙菲莎大学" 3.0236
568 "RUHR UNIVERSITY BOCHUM
德国波鸿鲁尔大学" 3.0192
569 "TEXAS A&M HEALTH SCIENCE CENTER
美国德州农机大学健康科学中心" 3.0181
570 "AALBORG UNIVERSITY
丹麦奥尔堡大学" 3.0115
571 "KEIO UNIVERSITY
日本庆应义塾大学" 2.9907
572 "UNIVERSITY TRENTO
意大利特兰托大学" 2.9846
573 "LA TROBE UNIVERSITY
澳洲拉筹伯大学" 2.9833
574 "UNIVERSITY SOUTH CAROLINA SYSTEM
美国南卡罗来纳大学系统" 2.9805
575 "UNIVERSITY KAISERSLAUTERN
德国凯泽斯劳腾大学" 2.9799
576 "DALIAN INSTITUTE OF CHEMICAL PHYSICS, CAS
中国科学院大连化学物理研究所" 2.9743
577 "UNIVERSITY KONSTANZ
德国康斯坦茨大学" 2.9739
578 "UNIVERSITY PISA
意大利比萨大学" 2.9651
579 "ACADEMY SINICA
中央研究院,台湾" 2.9632
580 "NATIONAL INSTITUTE HEALTH WELFARE
芬兰国家卫生福利院" 2.9554
581 "UNIVERSITY LUXEMBOURG
卢森堡大学 " 2.9554
582 "UNIVERSITY LUBECK
印度吕贝克大学" 2.9485
583 "UNIVERSITY WATERLOO
加拿大滑铁卢大学" 2.9470
584 "UNIVERSITY HAMBURG
德国汉堡大学" 2.9417
585 "UNIVERSITY ELECT SCIENCE & TECHNOLOGY CHINA
电子科技大学" 2.9378
586 "FLORIDA STATE UNIVERSITY
美国佛罗里达州立大学" 2.9371
587 "UNIVERSITY OKLAHOMA SYSTEM
美国俄克拉何马大学系统" 2.9277
588 "KOREA UNIVERSITY
韩国高丽大学" 2.9241
589 "UNIVERSITY CRETE
希腊克里特岛大学" 2.9135
590 "ATHENS MEDICINE SCHOOL
希腊雅典医学院" 2.9100
591 "UNIVERSITY VERMONT
美国佛蒙特大学" 2.8992
592 "UNIVERSITY COLOGNE
德国科隆大学" 2.8965
593 "EAST CHINA UNIVERSITY SCIENCE & TECHNOLOGY
华东理工大学" 2.8952
594 "National Scientific and Technical RESEARCH Council (Consejo Nacional de Investigaciones Científicas y Técnicas)
阿根廷国家科学技术研究会" 2.8948
595 "NETHERLANDS ORGANIZATION APPLIED SCIENCE RESEARCH
荷兰应用科学研究组织" 2.8751
596 "NATIONAL TAIWAN UNIVERSITY
台湾大学" 2.8434
597 "KONKUK UNIVERSITY
韩国建国大学" 2.8411
598 "GRIFFITH UNIVERSITY
澳洲格里菲斯大学" 2.8286
599 "HUAZHONG AGRICULTURAL UNIVERSITY
华中农业大学" 2.8240
600 "UNIVERSITY ULM
德国乌尔姆大学" 2.8153
601 "AIR FORCE MILITARY MEDICAL UNIVERSITY
空军军医大学(第四军医大学)" 2.8149
602 "SUN YAT SEN UNIVERSITY
中山大学" 2.8006
603 "OTTAWA HOSPITAL RESEARCH INSTITUTE
加拿大渥太华医院研究所" 2.7886
604 "NANKAI UNIVERSITY
南开大学" 2.7857
605 "JOHNS HOPKINS MEDICINE
美国约翰霍普金斯大学医院" 2.7771
606 "GRAZ UNIVERSITY TECHNOLOGY
奥地利格拉茨理工大学" 2.7735
607 "UNIVERSITY SANTIAGO DE COMPOSTELA
西班牙圣地亚哥德孔波斯特拉大学" 2.7627
608 "UNIVERSITY MISSOURI KANSAS CITY
美国密苏里大学堪萨斯分校" 2.7532
609 "SUNY COMMUNITY COLLEGE
美国纽约州立社区学院" 2.7487
610 "KOREA INSTITUTE SCIENCE & TECHNOLOGY
韩国科学技术研究所" 2.7439
611 "NATIONAL YANG MING UNIVERSITY
阳明大学" 2.7372
612 "BASQUE FOUNDATION SCIENCE
西班牙巴斯克科学基金会" 2.7345
613 "TONGJI UNIVERSITY
同济大学" 2.7252
614 "RIGSHOSPITALET
丹麦国王医院" 2.7006
615 "AALTO UNIVERSITY
芬兰阿尔托大学" 2.6913
616 "UNIVERSITY FRIBOURG
德国弗里堡大学" 2.6878
617 "NATIONAL INSTITUTE APP SCIENCE LYON
法国国立里昂应用科学研究所" 2.6848
618 "MEDICAL UNIVERSITY INNSBRUCK
奥地利因斯布鲁克医学大学" 2.6720
619 "INTERNATIONAL CENTER FOR GENETIC ENGINEERING & BIOTECHNOLOGY (ICGEB)
国际基因工程与生物技术中心" 2.6625
620 "OKAYAMA UNIVERSITY
日本冈山大学" 2.6525
621 "OKLAHOMA STATE UNIVERSITY
美国俄克拉荷马州立大学" 2.6462
622 "MACQUARIE UNIVERSITY
澳洲麦考瑞大学" 2.6432
623 "ARMY MEDICAL UNIVERSITY
陆军军医大学" 2.6392
624 "BROOKHAVEN NATIONAL LAB
美国布鲁克海文国家实验室" 2.6041
625 "NATIONAL HEALTH RESEARCH INSTITUTE
国家卫生研究院,台湾" 2.5999
626 "UNIVERSITY BREMEN
德国不来梅大学" 2.5766
627 "MEDICINE UNIVERSITY SOUTH CAROLINA
美国南卡罗来纳医科大学" 2.5548
628 "UTAH STATE UNIVERSITY
美国犹他州立大学" 2.5537
629 "UNIVERSITY INSUBRIA
意大利布里亚大学" 2.5527
630 "DORTMUND UNIVERSITY TECHNOLOGY
德国多特蒙德理工大学" 2.5366
631 "UNIVERSITY MANITOBA
加拿大曼尼托巴大学" 2.5357
632 "UNIVERSITE CONFEDERALE LEONARD DE VINCI
法国伦纳德达芬奇大*联学**盟COMUE" 2.5333
633 "PETER MACCALLUM CANCER CENTER
澳洲麦克卡轮癌症中心" 2.5136
634 "UNIVERSITY TENNESSEE HEALTH SCIENCE CENTER
美国田纳西大学健康科学中心" 2.5107
635 "VIRGINIA COMMONWEALTH UNIVERSITY
美国弗吉尼亚联邦大学" 2.5006
636 "ST LOUIS UNIVERSITY
美国圣刘易斯大学" 2.4993
637 "UNIVERSITY NEW MEXICO
美国新墨西哥大学" 2.4859
638 "IFREMER
法国海洋开发研究院" 2.4794
639 "OREGON STATE UNIVERSITY
美国俄勒冈州立大学" 2.4773
640 "UNIVERSITY CAPE TOWN
南非开普敦大学" 2.4692
641 "LONDON SCHOOL HYGIENE TROPICAL MEDICINE
英国伦敦卫生与热带医学院" 2.4638
642 "VTT TECHNOLOGY RESEARCH CENTER FINLAND
芬兰VTT技术研究中心" 2.4578
643 "UNIVERSITY FLORIDA
美国佛罗里达大学" 2.4560
644 "UNIVERSITY CORDOBA
西班牙科尔多瓦大学" 2.4453
645 "NATIONAL CHUNG HSING UNIVERSITY
中兴大学" 2.4448
646 "UNIVERSITY PAVIA
意大利帕维亚大学" 2.4421
647 "SUNGKYUNKWAN UNIVERSITY
韩国成均馆大学" 2.4302
648 "TEMPLE UNIVERSITY
美国天普大学" 2.4280
649 "NATIONAL UNIVERSITY OF IRELAND (NUI) GALWAY
爱尔兰国立高威大学" 2.4266
650 "UNIVERSITY RENNES 1
法国雷恩第一大学" 2.4236
651 "UNIVERSITY OKLAHOMA NORMAN
美国奥克拉荷马大学诺尔曼分校" 2.4174
652 "UNIVERSITY OULU
芬兰奥卢大学" 2.4085
653 "YONSEI UNIVERSITY
韩国延世大学" 2.3977
654 "UNIVERSITY HAWAII SYSTEM
美国夏威夷大学系统" 2.3880
655 "PRES EUROPEAN UNIVERSITY BRETAGNE
法国布列塔尼欧洲大学" 2.3791
656 "ASTON UNIVERSITY
英国阿斯顿大学" 2.3665
657 "UNIVERSITY LOUISVILLE
美国刘易斯维尔大学" 2.3602
658 "CITY OF HOPE
美国希望之城医疗中心" 2.3578
659 "UNIVERSITY VETERINARY MEDICINE VIENNA
奥地利维也纳兽医大学" 2.3570
660 "TULANE UNIVERSITY
美国杜兰大学" 2.3541
661 "INRIA
法国国家计算机及应用数学研究所" 2.3533
662 "KING SAUD UNIVERSITY
沙特阿拉伯国王大学" 2.3494
663 "SWANSEA UNIVERSITY
英国斯旺西大学" 2.3405
664 "PRES CLERMONT UNIVERSITY
法国克莱蒙特大学" 2.3296
665 "UNIVERSITY DUISBURG ESSEN
德国杜伊斯堡埃森大学" 2.3257
666 "ARISTOTLE UNIVERSITY THESSALONIKI
希腊亚里士多德大学" 2.3212
667 "NANJING UNIVERSITY
*京大南**学" 2.3097
668 "SOUTHEAST UNIVERSITY
东南大学" 2.3033
669 "HANYANG UNIVERSITY
韩国汉阳大学" 2.2925
670 "MONTANA STATE UNIVERSITY BOZEMAN
美国蒙大拿州立大学波兹曼分校" 2.2921
671 "UNIVERSITY WOLLONGONG
澳洲卧龙岗大学" 2.2874
672 "TAMPERE UNIVERSITY
芬兰坦佩雷大学" 2.2810
673 "ROYAL MELBOURNE HOSPITAL
澳洲皇家墨尔本医院" 2.2795
674 "UNIVERSITY LIEGE
比利时烈日大学" 2.2738
675 "TOKYO MEDICINE & DENTISTRY UNIVERSITY
日本东京医科歯科大学" 2.2555
676 "BEN GURION UNIVERSITY
以色列本古瑞安大学" 2.2518
677 "UNIVERSITY GRAZ
奥地利格拉茨大学" 2.2508
678 "UNIVERSITY VALENCIA
西班牙瓦伦西亚大学" 2.2482
679 "XIAMEN UNIVERSITY
厦门大学" 2.2422
680 "BOSTON COLLEGE
美国波士顿学院" 2.2408
681 "SHENZHEN UNIVERSITY
深圳大学" 2.2375
682 "CHINESE UNIVERSITY HONG KONG
香港中文大学" 2.2314
683 "AJOU UNIVERSITY
韩国亚洲大学" 2.2258
684 "JUSTUS LIEBIG UNIVERSITY GIESSEN
德国吉森大学" 2.2255
685 "GUNMA UNIVERSITY
日本群马大学" 2.2172
686 "WUHAN UNIVERSITY
武汉大学" 2.2139
687 "UNIVERSITY GENOA
意大利热那亚大学" 2.2080
688 "CALIFORNIA STATE UNIVERSITY SYSTEM
美国加州州立大学系统" 2.2064
689 "STELLENBOSCHOOL UNIVERSITY
南非斯坦陵布什大学" 2.2023
690 "TEHRAN UNIVERSITY OF MEDICAL SCIENCES
伊朗德黑兰医科大学" 2.1959
691 "MONTANA STATE UNIVERSITY
美国蒙大拿州立大学" 2.1874
692 "UNIVERSITY MIAMI
美国迈阿密大学" 2.1812
693 "UNIVERSITY CATANIA
意大利卡塔尼亚大学" 2.1741
694 "UNIVERSITY LJUBLJANA
斯洛文尼亚卢布尔雅那大学" 2.1698
695 "CATHOLIC UNIVERSITY KOREA
韩国天主教大学" 2.1629
696 "KUMAMOTO UNIVERSITY
日本熊本大学" 2.1620
697 "UNIVERSITY MIYAZAKI
日本宮崎大学" 2.1595
698 "UNIVERSITY BATH
英国巴斯大学" 2.1477
699 "ABO AKADEMI UNIVERSITY
芬兰埃博学术大学" 2.1450
700 "WASHINGTON STATE UNIVERSITY
美国华盛顿州立大学" 2.1429
701 "HOSPITAL CLINIC BARCELONA
西班牙巴塞罗那医院" 2.1412
702 "UNIVERSITY NAVARRA
西班牙纳瓦拉大学" 2.1408
703 "UNIVERSITY TSUKUBA
日本筑波大学" 2.1404
704 "TIANJIN UNIVERSITY
天津大学" 2.1307
705 "CHANG GUNG UNIVERSITY
长庚大学" 2.1254
706 "NYU LANGONE MEDICAL CENTER
纽约大学兰贡医学中心" 2.1172
707 "UNIVERSITY LORRAINE
法国洛林大学" 2.1158
708 "BEIJING UNIVERSITY CHEMICAL TECHNOLOGY
北京化工大学" 2.1047
709 "CENTRAL SOUTH UNIVERSITY
中南大学" 2.1016
710 "SLOVAK ACADEMY SCIENCE
斯洛伐克科学院" 2.0976
711 "UNIVERSITY AVEIRO
葡萄牙阿威罗大学" 2.0958
712 "WORLD HEALTH ORG
世界卫生组织" 2.0882
713 "UNIVERSITY BRESCIA
意大利布雷西亚大学" 2.0741
714 "HONG KONG UNIVERSITY SCIENCE & TECHNOL0GY
香港科技大学" 2.0739
715 "AMGEN
美国安进公司" 2.0661
716 "NORTHWEST A&F UNIVERSITY
西北农林科技大学" 2.0632
717 "IISC BANGALORE
印度班加罗尔科学学院" 2.0492
718 "UNIVERSITY NEBRASKA MEDICINE CENTER
美国内布拉斯加大学医学中心" 2.0402
719 "SMITHSONIAN INSTITUTE
美国史密森研究所" 2.0307
720 "INSTITUTE OF BIOORGANIC CHEMISTRY OF THE RUSSIAN ACADEMY OF SCIENCES
俄国科学院生物有机化学研究所 " 2.0271
721 "UNIVERSITY NOTRE DAME
美国圣母大学" 2.0217
722 "BRAUNSCHWEIG UNIVERSITY TECHNOLOGY
德国布伦瑞克理工大学" 2.0171
723 "KANGWON NATIONAL UNIVERSITY
韩国国立江原大学" 2.0142
724 "UNIVERSITY ESTADUAL CAMPINAS
巴西坎皮纳斯州立大学" 2.0114
725 "OTTO VON GUERICKE UNIVERSITY
德国奥托冯格里克大学" 2.0100
726 "IIT KHARAGPUR
印度理工学院克勒格布尔分校" 2.0059
727 "CHINA MEDICINE UNIVERSITY TAIWAN
中国医药大学,台湾" 1.9933
728 "NATIONAL CHIAO TUNG UNIVERSITY
交通大学,台湾" 1.9878
729 "HOPITAL UNIVERSITY EUROPEEN GEORGES-POMPIDOU APHP
法国乔治蓬皮杜医院" 1.9867
730 "JINAN UNIVERSITY
暨南大学" 1.9834
731 "UNIVERSITY OF ARKANSAS MEDICAL SCIENCES
美国阿肯*医色**学大学" 1.9686
732 "GRADUATE UNIVERSITY ADVANCED STUDIES
日本综合研究大学院大学" 1.9681
733 "UNIVERSITY BOURGOGNE - DIJON
法国勃艮第-第戎大学" 1.9629
734 "SICHUAN UNIVERSITY
四川大学" 1.9608
735 "YEUNGNAM UNIVERSITY
韩国岭南大学" 1.9592
736 "SUZHOU UNIVERSITY
苏州大学" 1.9571
737 "UNIVERSITY ANTWERP
比利时安特卫普大学" 1.9542
738 "HUAZHONG UNIVERSITY SCIENCE & TECHNOLOGY
华中科技大学" 1.9339
739 "UNIVERSITY ARKANSAS SYSTEM
美国阿肯色大学系统" 1.9334
740 "DEAKIN UNIVERSITY
澳洲迪肯大学" 1.9326
741 "KING ABDULLAH UNIVERSITY SCIENCE & TECHNOLOGY
沙特阿拉伯阿卜杜拉国王科技大学" 1.9174
742 "KANSAS STATE UNIVERSITY
美国堪萨斯州立大学" 1.9136
743 "NIST
美国国家标准及技术研究所" 1.9107
744 "UNIVERSITY BAYREUTH
德国拜罗伊特大学" 1.9034
745 "UNIVERSITY PATRAS
希腊帕特雷大学" 1.8972
746 "UNIVERSITY SOUTH BOHEMIA CESKE BUDEJOVICE
捷克南波西米亚大学 " 1.8943
747 "GIFU UNIVERSITY
日本岐阜大学" 1.8878
748 "VETERANS AFFAIRS PALO ALTO HEALTH CARE SYSTEM
美国退伍军人事务部帕洛阿尔托健康系统" 1.8863
749 "CNRS - INSTITUTE OF PHYSICS (INP)
法国物理研究所" 1.8838
750 "UNIVERSITY SOUTH FLORIDA
美国南佛罗里达大学" 1.8832
部分其他中国学术机构(大学) 加权学术水平指数表国际排名:
751"DALIAN UNIVERSITY TECHNOLOGY
大连理工大学"1.8778
762"KAOHSIUNG MEDICINE UNIVERSITY
高雄医学大学"1.8164
768"NATIONAL TSING HUA UNIVERSITY
清华大学,台湾"1.7995
770"BEIJING FORESTRY UNIVERSITY
北京林业大学"1.7936
784"CHINESE ACADEMY AGRICULTURAL SCIENCE
中国农业科学院"1.6925
789"ACADEMY MILITARY MEDICINE SCIENCE
军事医学科学院"1.6782
805"CAPITAL MEDICINE UNIVERSITY
首都医科大学"1.5996
825"GUANGZHOU MEDICAL UNIVERSITY
广州医科大学"1.5084
835"TAIPEI MEDICAL UNIVERSITY
台北医学大学"1.4820
836"OCEAN UNIVERSITY CHINA
中国海洋大学"1.4763
849"ANHUI MEDICAL UNIVERSITY
安徽医科大学"1.3941
869"HARBIN MEDICAL UNIVERSITY
哈尔滨医科大学"1.2985
872"BEIJING NORMAL UNIVERSITY
北京师范大学"1.2890
873"NANJING TECH UNIVERSITY
南京工业大学"1.2850
876"XI'AN JIAOTONG UNIVERSITY
西安交通大学"1.2679
878"JILIN UNIVERSITY
吉林大学"1.2639
889"NORTHEAST AGRICULTURAL UNIVERSITY - CHINA
东北农业大学"1.2259
891"CHINA PHARMACEUT UNIVERSITY
中国药科大学"1.2209
894"SOUTHERN MEDICAL UNIVERSITY
南方医科大学"1.1916
899"CHINESE PEOPLE'S LIBERATION ARMY GENERAL HOSPITAL
中国人民解放军总医院"1.1672
902"CITY UNIVERSITY HONG KONG
香港城市大学"1.1491
905"HONG KONG BAPTIST UNIVERSITY
香港浸会大学"1.1163
907"PLA SECOND MILITARY MEDICAL UNIVERSITY
海军军医大学(第二军医大学)"1.1137

